2022年四川省眉山市中考生物真题(含解析)
展开1. 新冠病毒的各种变异毒株不断涌现,给防疫带来了巨大压力,严重威胁着人类的健康。下列哪项不能作为判断新冠病毒是生物的依据
A. 具有繁殖特性B. 具有遗传特性C. 具有变异特性D. 具有致病特性
【答案】D
【解析】
【分析】病毒没有细胞结构,主要由内部的核酸和外部的蛋白质外壳组成,不能独立生存,只有寄生在活细胞里才能进行生命活动,一旦离开就会变成结晶体。
【详解】新型冠状病毒的形态极其微小,没有细胞结构,主要由内部的遗传物质——核酸和外部的蛋白质组成。新型冠状病毒必须寄生在活细胞里,能侵染细胞,靠自己的遗传物质中的遗传信息,利用细胞内的物质,制造出新的病毒。离开了活细胞,通常变成结晶体。因此,说明新冠病毒属于生物的依据是能繁殖并具有遗传和变异的特性。而具有致病特性不能说明是生物的依据。
故选D。
2. 在自然界中,一方面生物的生活和分布受很多生态因素的影响,另一方面生物在适应环境的同时也影响和改变着环境。下列相关叙述正确的是
A. 影响生物的非生物因素只有阳光、温度和水
B. 探究光照对鼠妇分布的影响时湿度可以不同
C. 生活于炎热荒漠中的骆驼,其排尿量非常少
D. 蚯蚓在土壤中的活动对植物的生长没有影响
【答案】C
【解析】
【分析】生物与环境的关系:生物适应环境,生物影响环境,环境影响生物。生物适应环境是指生物为了生存下去,在生活习性或者形态结构上力求与环境保持一致。生物影响和改变环境是指由于生物的存在或者某些活动,使得环境有了改观或变化。环境影响生物是指生物的生活受生存空间或生活环境的制约。
【详解】A.影响生物生活的环境因素可以分为两类:一类是光、温度、水、空气、土壤等非生物因素,另一类是生物因素,A错误。
B.探究实验要遵循变量唯一的原则,即除了变量不同外其他的条件都应该相同。所以,探究光照对鼠妇分布的影响时,变量是光照,而湿度应该相同且适宜,B错误。
C.沙漠地区缺少水,故在荒漠中生活的骆驼,尿液非常少,体现了生物适应环境,C正确。
D.蚯蚓有“活犁耙”和“天然肥料加工厂”的美称,是因为它们的钻穴和取食等活动可使土壤变得更加疏松和肥沃,有利于植物的生长,体现了生物的生存也能影响环境,D错误。
故选C。
3. 某一河流中存在着一条食物链:单细胞藻类→剑水蚤→蜻蜓幼虫→小鱼→大鱼。曾经一些年份,当地某工厂向该河流排入了大量含某种有毒物质的废水,该有毒物质在生物体内难以分解、无法排出。则上述食物链中体内有毒物质积累最多的生物是
A. 剑水蚤B. 蜻蜓幼虫C. 小鱼D. 大鱼
【答案】D
【解析】
【分析】生物富集作用是指环境中一些有毒物质(如重金属、化学农药等),通过食物链在生物体内不断积累的过程。因为这些有毒物质化学性质稳定,在生物体内是难以分解、无法排出的,所以随着营养级的升高而不断积累,危害最大的是这一食物网的最高级消费者。
【详解】生态系统中,有毒物质沿食物链积累,营养级别越高,体内积累的有毒物质越多。在食物链:单细胞藻类→剑水蚤→蜻蜓幼虫→小鱼→大鱼中,最高级营养级是大鱼,所以大鱼内积累有毒物质最多。
故选D。
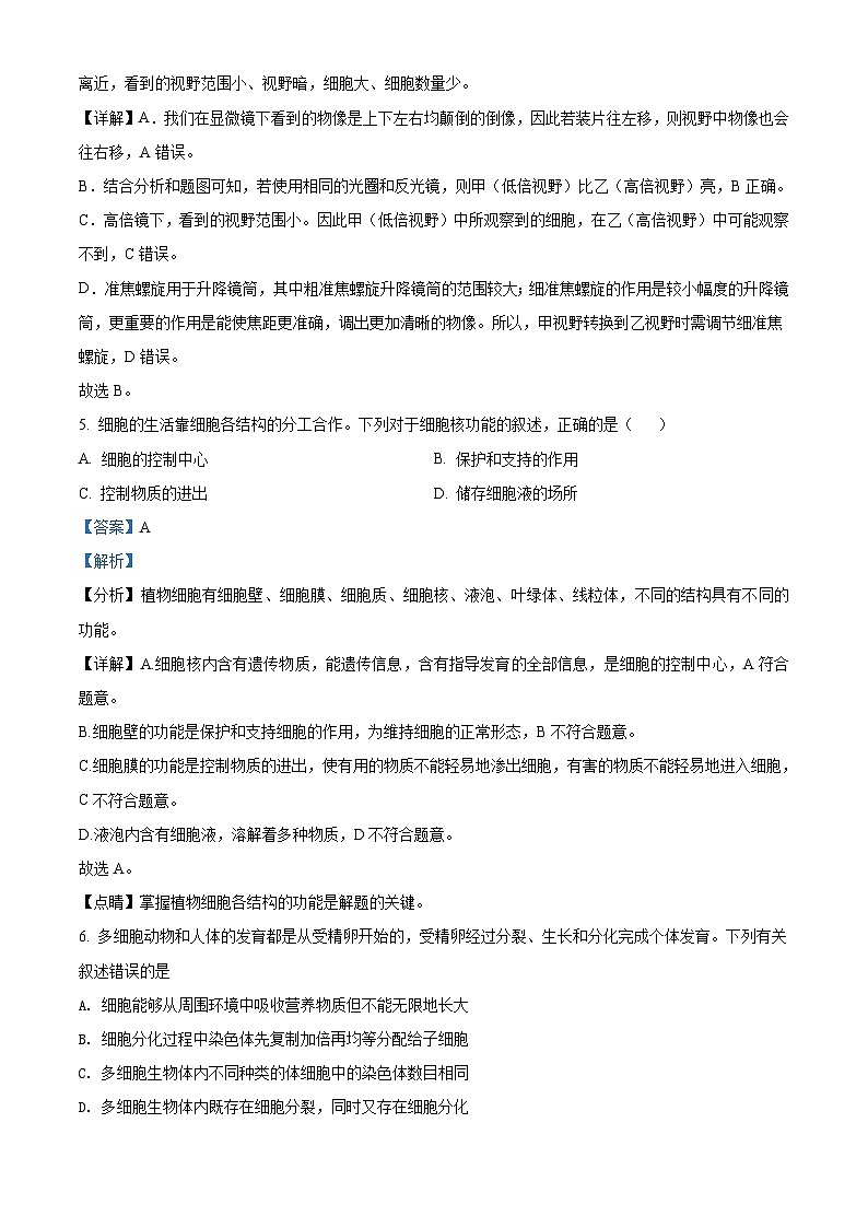
4. 利用显微镜观察制作的叶片上表皮细胞临时装片,在两种不同的放大倍数下所观察到的视野分别为下图中的甲和乙所示。下列相关分析正确的是
A. 若装片往左移,则视野中物像也会往左移
B. 若使用相同的光圈和反光镜,则甲比乙亮
C. 甲中所观察到的细胞,在乙中均可观察到
D. 甲视野转换到乙视野时需调节粗准焦螺旋
【答案】B
【解析】
【分析】显微镜的放大倍数是目镜和物镜放大倍数的乘积。观察同一玻片的同一部位:低倍镜下物镜距离玻片标本的距离远,看到的视野范围大、视野亮,细胞小、细胞数量多;高倍镜下物镜距离玻片标本的距离近,看到的视野范围小、视野暗,细胞大、细胞数量少。
【详解】A.我们在显微镜下看到的物像是上下左右均颠倒的倒像,因此若装片往左移,则视野中物像也会往右移,A错误。
B.结合分析和题图可知,若使用相同的光圈和反光镜,则甲(低倍视野)比乙(高倍视野)亮,B正确。
C.高倍镜下,看到的视野范围小。因此甲(低倍视野)中所观察到的细胞,在乙(高倍视野)中可能观察不到,C错误。
D.准焦螺旋用于升降镜筒,其中粗准焦螺旋升降镜筒的范围较大;细准焦螺旋的作用是较小幅度的升降镜筒,更重要的作用是能使焦距更准确,调出更加清晰的物像。所以,甲视野转换到乙视野时需调节细准焦螺旋,D错误。
故选B。
5. 细胞的生活靠细胞各结构的分工合作。下列对于细胞核功能的叙述,正确的是( )
A. 细胞的控制中心B. 保护和支持的作用
C. 控制物质的进出D. 储存细胞液的场所
【答案】A
【解析】
【分析】植物细胞有细胞壁、细胞膜、细胞质、细胞核、液泡、叶绿体、线粒体,不同的结构具有不同的功能。
【详解】A.细胞核内含有遗传物质,能遗传信息,含有指导发育的全部信息,是细胞的控制中心,A符合题意。
B.细胞壁的功能是保护和支持细胞的作用,为维持细胞的正常形态,B不符合题意。
C.细胞膜的功能是控制物质的进出,使有用的物质不能轻易地渗出细胞,有害的物质不能轻易地进入细胞,C不符合题意。
D.液泡内含有细胞液,溶解着多种物质,D不符合题意。
故选A。
【点睛】掌握植物细胞各结构的功能是解题的关键。
6. 多细胞动物和人体的发育都是从受精卵开始的,受精卵经过分裂、生长和分化完成个体发育。下列有关叙述错误的是
A. 细胞能够从周围环境中吸收营养物质但不能无限地长大
B. 细胞分化过程中染色体先复制加倍再均等分配给子细胞
C. 多细胞生物体内不同种类的体细胞中的染色体数目相同
D. 多细胞生物体内既存在细胞分裂,同时又存在细胞分化
【答案】B
【解析】
【分析】生物体由小长大,与细胞的生长、分裂和分化分不开。细胞生长使细胞的体积逐渐增大,细胞分裂使细胞数目增多,细胞分化形成不同的细胞群(组织)。
【详解】A.细胞体积增大后,表面积与体积之比就会变小,营养物质供应会不足,所以,细胞不能无限长大,A正确。
B.细胞分裂过程中染色体先复制加倍再均等分配给子细胞,细胞分化过程中,没有染色体的复制和分配过程,B错误。
C.多细胞生物体内不同种类的体细胞都是由受精卵分裂分化而来的,故其中的染色体数目相同,C正确。
D.结合分析可知,多细胞生物体内既存在细胞分裂,同时又存在细胞分化,D正确。
故选B。
7. 某校生物兴趣小组探究“种子萌发的环境条件”的实验方案及结果如表所示。下列有关分析不合理的是
A 每组中放置50粒种子可使实验结果更加可靠
B. 上述实验结果说明种子萌发只受水和温度影响
C. ①组与②组不能对照探究影响种子萌发的条件
D. ②组与④组可形成对照实验,其中变量是水分
【答案】B
【解析】
【分析】(1)种子萌发的环境条件为一定的水分、适宜的温度和充足的空气;自身条件是胚是完整的、胚是活的、种子不在休眠期以及胚发育所需的营养物质。
(2)对照实验:在探究某种条件对研究对象的影响时,对研究对象进行的除了该条件不同以外,其他条件都相同的实验。
【详解】A.每组中放置50粒种子实验,这样可以避免偶然性,减少误差,可使实验结果更加可靠,故A正确。
B.①和④形成一组对照实验,探究种子萌发需要适宜的温度,②和④形成一组对照实验,探究种子萌发需要适宜的水分,①和③形成一组对照实验,探究种子萌发需要空气,上述实验结果说明种子萌发受水、空气和温度影响,故B错误。
C.①组与②组不能形成对照实验,有水分和温度两个实验变量,不符合对照实验设计的原则:单一变量原则,故C正确。
D.②和④形成一组对照实验,探究种子萌发需要适宜的水分,实验的变量是水分,其它的实验条件保持相同,故D正确。
故选B。
8. 在夏季晴朗的一天,分别于早晨、中午、傍晚、深夜四个时间段在同一株绿色植物上摘下生长部位、生长期及长势大小相同的四片绿叶,经酒精脱色处理后,分别滴加等量的碘液进行染色处理。其中染色最深的应该是哪个时间段摘取的叶片
A. 早晨B. 中午C. 傍晚D. 深夜
【答案】C
【解析】
【分析】绿色植物利用光提供的能量,在叶绿体中把二氧化碳和水合成了淀粉等有机物,并且把光能转化成化学能,储存在有机物中,这个过程就叫光合作用。
【详解】植物在白天主要进行光合作用,晚上进行呼吸作用。光合作用是制造有机物,呼吸作用是消耗有机物。傍晚植物进行了一天的光合作用,积累了大量的有机物(淀粉),所以滴上碘液,颜色最深;深夜植物进行呼吸作用,消耗了一些有机物(淀粉),所以滴上碘液,颜色不会很深。
故选C。
9. 神舟十三号乘组航天员在轨生活了6个月,为保证航天员的身体健康,所带的食物中必须含有人体所需的各种营养成分。下列有关航天员日常膳食的叙述不正确的是
A. 应以脂肪为主以保证机体生命活动所需的能量
B. 应以糖类为主以保证机体生命活动所需的能量
C. 应含有适量维生素以保证机体生命活动的需求
D. 应含有适量蛋白质以保证机体合成所需蛋白质
【答案】A
【解析】
【分析】为了做到合理营养,我国的营养学家将食物分为五类,并形象地设计成“平衡膳食宝塔”,提倡城乡居民每天均衡地吃这五类食物(米面等主食、蔬菜水果、鸡鱼肉蛋、奶制品豆制品、油脂类),以避免营养不良或营养过剩。营养学家还指出,为了保持身体健康,必须保证每日三餐、按时进食;在每日摄入的总能量中,早、中、晚餐的能量应当分别占30%、40%和30%左右。
【详解】为了做到合理营养,我国的营养学家将食物分为五类,并形象地设计成“平衡膳食宝塔”,如图:
由图可知:航天员日常膳食应以糖类为主以保证机体生命活动所需的能量,应含有适量维生素、适量蛋白质、适量脂肪以保证机体生命活动的需求,A符合题意。
故选A。
10. 生物体的结构与其功能是相适应的,下列小肠的结构特点中与其吸收功能不相关的是
A. 小肠内表面有许多皱襞B. 皱襞表面有许多小肠绒毛
C. 小肠壁中含有许多肠腺D. 小肠绒毛壁仅由一层上皮细胞构成
【答案】C
【解析】
【分析】小肠是消化食物和吸收营养物质的主要场所,这是与小肠的结构特点相适应的:小肠长约5~6m,小肠内具有肠液、胰液和胆汁等多种消化液;小肠内壁有环形皱襞,皱襞上有小肠绒毛,增大了消化和吸收的面积;小肠绒毛内有毛细血管和毛细淋巴管,绒毛壁、毛细血管壁、毛细淋巴管壁都是由一层上皮细胞构成的,有利于营养物质被吸收。
【详解】结合分析可知,与小肠适于吸收的特点有:小肠很长;小肠有环形皱襞和小肠绒毛;小肠绒毛中有丰富的毛细血管和毛细淋巴管;小肠绒毛壁和毛细血管壁都由一层上皮细胞构成。而“小肠壁中含有许多肠腺”与小肠的消化功能直接相关。
故选C。
11. 某生物兴趣小组分别对大气和人体呼出的气体成分进行了测定,结果如下表所示。下列分析错误的是
A. 呼出气体中氧气含量减少因为氧气从肺泡扩散到了血液
B. 呼出气体中二氧化碳含量增加是因为二氧化碳从血液扩散到了肺泡
C. 从肺泡扩散到血液中的氧气主要是通过溶解于血浆中来加以运输的
D. 氧气和二氧化碳在肺泡和血液间的扩散要透过肺泡壁和毛细血管壁
【答案】C
【解析】
【分析】肺与血液的气体交换过程:肺泡中的氧气透过肺泡壁和毛细血管壁进入血液;同时血液中的二氧化碳也通过这些毛细血管壁和肺泡壁进入肺泡,然后随着呼气过程排出体外。进入血液中的氧气,通过血液循环送到全身各处的组织细胞里。
【详解】ABD.气体进入肺泡会与肺泡周围的毛细血管进行气体交换,氧气从肺泡进入血液,血液中的二氧化碳进入肺泡,所以,呼出气体中氧气含量减少是因为氧气从肺泡扩散到了血液,呼出气体中二氧化碳含量增加是因为二氧化碳从血液扩散到了肺泡,此时,氧气和二氧化碳都需要穿过肺泡壁和毛细血管壁,才能分别进入血液和肺泡,ABD正确。
C.血红蛋白是红细胞中一种红色含铁的蛋白质,血红蛋白的特性是:在氧含量高的地方容易与氧结合,在氧含量低的地方容易与氧分离,血红蛋白的这一特性,使红细胞具有运输氧的功能,所以,氧气在血液中的运输是通过红细胞中的血红蛋白的运输的,C错误。
故选C。
12. 血液循环系统是我们身体内一个繁忙的运输系统,担负着营养物质、废物及气体等的运输。下列相关叙述中正确的是
A. 二氧化碳主要通过血液中红细胞运输
B. 机体内的血液只担负着各种运输作用
C. 身体有了炎症会导致白细胞数量减少
D. 血浆蛋白具有凝血、抵御疾病等功能
【答案】D
【解析】
【分析】血液由血浆和血细胞组成,血细胞由红细胞、白细胞、血小板组成。血液的功能:①运输功能;②防御和保护功能。
【详解】A.二氧化碳主要通过血液中血浆运输,红细胞也能运输一部分二氧化碳,A错误。
B.血液有运输、调节人体温度、防御保护的功能,B错误。
C.白细胞的主要功能为吞噬病菌、防御和保护等。当病菌侵入人体后,白细胞数量增多,能穿过毛细血管壁进入组织,聚集在发炎部位并将病菌吞噬,炎症消失后,白细胞数量恢复正常。因此体内有炎症时,表现为白细胞数目增多,C错误。
D.血浆是血液中的液态部分。血浆的90%是水,其余是溶解在血浆中的各种物质,包括通过消化道吸收来的各种营养成分,细胞排出的代谢废物,此外血浆中还含有许多与凝血、抵御疾病等相关的血浆蛋白,D正确。
故选D。
13. 某人在环境和进食相同的条件下,测定完全休息和运动情况下,通过不同途径所散失的水分(毫升),结果如下表。下列有关分析不合理的
A. 运动情况下机体水分散失的主要途径是增加汗液分泌量
B. 运动情况下呼吸强度加大导致呼出气体散失的水分增加
C. 运动情况下汗液分泌量大量增加的主要作用是利于散热
D. 运动情况下尿液量明显减少的原因是原尿的生成量减少
【答案】D
【解析】
【分析】排泄是细胞代谢终产物排出体外的过程,如水、无机盐和尿素。排泄的途径有三条:一、二氧化碳和水以气体的形式由呼吸系统排出;二、水分、无机盐和尿素以汗液的形式通过皮肤排出;三、多余的水、无机盐和尿素以尿的形式通过泌尿系统排出。其中多余的水、无机盐和尿素以尿的形式通过泌尿系统排出,是最主要的排泄途径。
【详解】A.据表中的数据可见:运动时汗液分泌增多明显,说明运动情况下机体水分散失的主要途径是增加汗液分泌量,正确。
B.运动状态下,呼吸频率增快,所以通过呼气散失的水量增加,B正确。
C.运动时汗液分泌大量增多,水分主要以汗液的形式排出体外,有利于散热,正确。
D.排泄的途径有三条,呼吸系统呼出二氧化碳和水、泌尿系统排出尿液、皮肤排出汗液。运动情况下尿液量明显减少的原因是流汗多,呼吸频率增快,通过呼气散失的水量也增加,错误。
故选D。
14. 2020年我市成功创建“全国文明城市”,“文明开车,文明行路”是文明的重要内容。下列叙述不正确是
A. 看到红灯,感受光刺激的感受器位于视网膜
B. 看到红灯,行人自觉停下等待是简单的反射
C. 斑马线前,司机减速礼让行人是复杂的反射
D. 严禁“酒驾”,因为酒精会影响大脑的功能
【答案】B
【解析】
【分析】视觉形成的过程是外界物体反射来的光线,经过角膜、房水,由瞳孔进入眼球内部,再经过晶状体和玻璃体的折射作用,在视网膜上能形成清晰的物像,物像刺激了视网膜上的感光细胞,这些感光细胞产生的神经冲动,沿着视神经传到大脑皮层的视觉中枢,就形成视觉。即:红灯→角膜→房水→瞳孔→晶状体→玻璃体→视网膜→视神经→大脑皮层(的视觉中枢)。
复杂反射是人出生以后在生活过程中逐渐形成的后天性反射,也叫条件反射。该反射是在简单反射的基础上,经过一定的过程,在大脑皮层参与下完成的,是一种高级的神经活动,是高级神经活动的基本方式。与语言文字有关的反射是最复杂的,也是人类所特有的。
【详解】A.由分析可知:看到红灯,感受光刺激的感受器位于视网膜,A正确。
BC.看到红灯,行人自觉停下等待、斑马线前,司机减速礼让行人都是人出生以后在生活过程中逐渐形成的后天性反射,也叫条件反射。该反射是在简单反射的基础上,经过一定的过程,在大脑皮层参与下完成的,是一种高级的神经活动,是高级神经活动的基本方式,是复杂的反射,B错误,C正确。
D.大量饮酒,可导致酒精中毒,中毒后首先影响大脑皮质,使神经有一个短暂的兴奋期,胡言乱语;继之大脑皮质处于麻醉状态,言行失常,昏昏沉沉不省人事等。严禁“酒驾”,因为酒精会影响大脑的功能,D正确。
故选B。
15. 生活在同一草场上的牛和羊,吃同样的草,饮同样的水,但牛肉和羊肉的味道却相差很多,这是因为
A. 牛和羊的遗传物质不同B. 牛和羊的形态结构不同
C. 牛和羊消化功能不同D. 牛和羊的生活习性不同
【答案】A
【解析】
【分析】牛肉是牛细胞内的决定牛肉的基因控制的,羊肉是羊细胞内的决定羊肉的基因控制的。
【详解】基因是指染色体上决定生物性状的最小的有遗传效应的DNA片段;性状是指生物的形态特征,生理特性和行为方式。性状是由基因控制的。牛和羊细胞中染色体上的决定肉质的基因不同。所以羊、牛肉质不同。因此,吃了相同的食物,却长出了牛肉和羊肉味道不同,其根本原因是它们细胞中染色体上的基因(遗传物质)不同。
故选A。
16. 用体重相近,发育正常且发育程度相似的甲、乙两只雄性小狗进行实验。甲不作处理,乙切除某种内分泌腺,一段时间后分别测定其血液中的某种激素含量,结果见下表(单位:微克/100毫升血液)。下列分析错误的是
A. 乙切除的是甲状腺B. 甲在实验中起对照作用
C. 手术后乙发育正常D. 甲乙的饲养条件应相同
【答案】C
【解析】
【分析】甲状腺分泌的甲状腺激素(氨基酸衍生物),几乎作用于全身组织细胞,具有促进代谢活动;促进生长发育(包括中枢神经系统的发育),提高神经系统的兴奋性的作用。
【详解】A.甲状腺激素是由甲状腺分泌的,乙的甲状腺激素含量是0.08微克/100毫升血液,明显低于甲的3微克/100毫升血液,故乙被切除的器官是甲状腺,A正确。
B.通常把接受实验变量处理的对象组叫实验组,把不接受实验变量处理的对象组叫对照组。因此,甲在实验中起对照作用,B正确。
C.结合分析可知,甲状腺激素能促进生长发育。所以,手术后乙严重缺少甲状腺激素,其发育不正常,C错误。
D.探究实验要遵循变量唯一的原则,即除了变量不同外其他的条件都应该相同。所以,甲乙的变量是甲状腺激素,他们的饲养条件应相同,D正确。
故选C。
17. “生物多样性是人类赖以生存和发展的基石”,下列措施有利于保护生物多样性的是( )
A. 围湖造田B. 退耕还林C. 倒卖野生动物D. 排放工业废气
【答案】B
【解析】
【详解】A.围湖造田,生物种类会迅速减少,破坏了食物链,影响了生态系统的稳定性;也会加速生物种类多样性和基因多样性的丧失,因此,会使生态系统的物质成分减少,A错误。
B.我国大部地区自然环境先天不足,生态脆弱,受到人为破坏以后,原始植被很难恢复,造成严重的水土流失与沙漠化。目前水土流失与沙漠化面积不断扩大,不但严重地制约了当地经济的发展与人民生活水平的提高,而且也危及全国环境建设。为此,国家决定要退耕还草、还林,最根本的目的是维护生态平衡,B正确。
C.一种生物就是一个基因库,一个物种一旦消失,它所携带的基因库将随之消失,永不再生,因此我们要保护每一个物种,尤其是珍惜物种。据此可知,倒卖野生动物,会破坏珍惜物种,影响生物的多样性,C错误。
D.排放工业废气,破坏了环境,不利于保护生物的多样性,D错误。
故选B。
18. 为了证明细菌对植物遗体的分解作用,某小组的同学分别提出了四种实验方案。四种方案的共同点是:将同一种树的落叶分成甲、乙两组,实验过程中滴加蒸馏水,使树叶保持潮湿。下列四种方案中最为合理的是
A. 将甲组放在无菌条件下,乙组放在自然条件下
B. 将甲组灭菌后放在无菌条件下,乙组放在自然条件下
C. 两组经灭菌后,甲组放在无菌条件下,乙组接种细菌后放在自然条件下
D. 两组经灭菌后,甲组放在无菌条件下,乙组接种细菌后放在无菌条件下
【答案】D
【解析】
【分析】要证明细菌对植物遗体的分解作用,在实验过程中,要设置对照试验,以细菌为变量,然后观察不同条件下同种植物遗体的分解情况。细菌几乎无处不在,因此,在实验过程中,要对材料进行灭菌处理。
【详解】A.树叶未进行灭菌,甲组和乙组树叶上均有细菌,因此,该方案不够严谨,A错误。
B.在设置对照实验时,要遵循单一变量的原则,也就是除了变量以外,其余的条件和处理都要相同。甲组进行的灭菌处理,乙组却没有,故该方案不够严谨,B错误。
C.该方案对落叶的实验处理一样,也是以细菌的有无为变量,但乙组和甲组的培养条件不同,因此该方案不够严谨,C错误。
D.该方案的实验设计符合对照实验的要求,除了变量外,其余条件都一样,最能说明“细菌对植物遗体的分解作用”,D正确。
故选D。
19. 在临床治疗上已证实,将受奥密克戎病毒感染后的治愈患者(甲)康复期的血清,输入到另一受奥密克戎病毒感染的危重患者(乙)体内能够提高治疗效果,甲的血清中具有治疗作用的物质是
A. 疫苗B. 外毒素C. 抗体D. 抗原
【答案】C
【解析】
【分析】抗原:能引起淋巴细胞产生抗体的物质。抗原包括进入人体的微生物等病原体、异物、异体器官等。
病原体侵入人体后,刺激了淋巴细胞,使其产生了一种抵抗该病原体的特殊蛋白质,叫抗体。
【详解】A.疫苗通常是用失活的或减毒的病原体制成的生物制品。注射的疫苗属于抗原,错误。
B.外毒素是指某些病原菌生长繁殖过程中分泌到菌体外的一种代谢产物,错误。
C.抗体能够帮助人体清除或灭杀进入人体的病原体;当疾病痊愈后,抗体仍存留在人体的血清中。故甲的血清中具有治疗作用的物质是抗体,正确。
D.抗原:能引起淋巴细胞产生抗体的物质。抗原包括进入人体的微生物等病原体、异物、异体器官等,错误。
故选C。
20. 农业生产上所种植的农作物常常受到害虫的蚕食,为提高产量,农民采用喷洒农药来杀灭害虫,但一种农药连续多年使用后,其药效逐渐下降。按照达尔文的自然选择学说,下列关于农药药效逐渐下降的解释,合理的是
A. 农药增强了害虫的繁殖能力B. 农药增强了害虫的免疫能力
C. 农药使害虫发生了抗药变异D. 农药对昆虫进行了定向选择
【答案】D
【解析】
【分析】达尔文把在生存斗争中,适者生存、不适者被淘汰的过程叫做自然选择。遗传变异是生物进化的基础,首先害虫的抗药性存在着变异。有的抗药性强,有的抗药性弱。使用农药时,把抗药性弱的害虫杀死,这叫不适者被淘汰;抗药性强的害虫活下来,这叫适者生存。活下来的抗药性强的害虫,繁殖的后代有的抗药性强,有的抗药性弱,在使用农药时,又把抗药性弱的害虫杀死,抗药性强的害虫活下来。这样经过若干代的反复选择。最终活下来的害虫大多是抗药性强的害虫。在使用同等剂量的农药时,就不能起到很好的杀虫作用,导致农药的灭虫的效果越来越差。
【详解】A.农药对害虫有害,不能增强害虫的繁殖能力,A不符合题意。
B.根据分析可知,害虫本身具有不同免疫能力(抗药性)的变异,只是使用农药不断的选择了免疫能力强的个体存活,并大量繁殖,B不符合题意。
C.害虫在繁殖的过程中本身会产生各种变异,有抗药的变异,也有不抗药的变异,并不是农药使害虫发生了抗药变异,C不符合题意。
D.由分析可知,害虫的抗药性存在着变异。有的抗药性强,有的抗药性弱。使用农药时,把抗药性弱的害虫杀死,定向选择了抗药性强的个体存活,D符合题意。
故选D。
二、非选择题
21. 下图是某同学观察洋葱鳞片叶内表皮细胞临时装片、人血的永久涂片、酵母菌培养液临时装片后所绘制的三个视野示意图。回答下列问题:
(1)在制作洋葱鳞片叶内表皮细胞临时装片、酵母菌培养液临时装片时,都需要滴加______来进行染色,其中在显微镜下能看到酵母菌细胞中染上颜色的结构是________、________。
(2)甲、乙视野所示细胞为酵母菌的是________,判断的依据是长出了________。
(3)图示三个视野中具有细胞核的三种细胞比较,甲、乙视野中细胞所共有而丙视野中细胞不具有的结构是[ ]______、[ ]________。
(4)丙视野中,细胞数量最多的细胞是________,其成熟后的显著结构特点是________。
【答案】(1) ①. 碘液 ②. 细胞核 ③. 淀粉粒
(2) ① 乙 ②. 突起(或芽体)
(3) ①. [①]细胞壁 ②. [④]液泡
(4) ①. 红细胞 ②. 无细胞核
【解析】
【分析】题图中:①细胞壁,②细胞核,③细胞质,④液泡,⑤细胞膜。
【小问1详解】
为了便于观察洋葱鳞片叶内表皮细胞的结构,要对细胞进行染色。在盖玻片一侧加碘液,另一侧用吸水纸吸引,重复2~3次,使染液浸润到细胞标本的全部。观察酵母菌的实验中,滴加碘液的目的是对酵母菌进行染色,在显微镜下能看到酵母菌细胞中染上颜色的细胞核和淀粉粒。所以,在制作洋葱鳞片叶内表皮细胞临时装片、酵母菌培养液临时装片时,都需要滴加碘液来进行染色,其中在显微镜下能看到酵母菌细胞中染上颜色的结构是细胞核、淀粉粒。
【小问2详解】
有些生物在适当环境下,会由体侧凸出向外形成一个球形芽体,这个芽体的养分全由母体供应,待成熟后由母体相接处形成新的体壁,再与母体分离成为独立的新个体,此现象称为出芽生殖。出芽生殖是一种特殊的无性生殖方式。酵母菌能进行出芽生殖。所以,甲、乙视野所示细胞为酵母菌的是乙,判断的依据是长出了突起(或芽体)。
【小问3详解】
植物细胞具有:细胞壁、细胞膜、细胞质、细胞核、线粒体、液泡,绿色植物细胞还有叶绿体。酵母菌是常见的单细胞真菌。它的细胞呈椭圆形,具有细胞壁、细胞膜、细胞质、细胞核和液泡。动物细胞基本结构包括:细胞膜、细胞核、细胞质和线粒体。所以,结合分析和题图可知,甲(洋葱表皮细胞)、乙(酵母菌)视野中细胞所共有,而丙(人血细胞)视野中细胞不具有的结构是[①]细胞壁、[④]液泡。
【小问4详解】
红细胞是数量最多的血细胞,成熟的红细胞没有细胞核,呈两面凹圆饼状,富含血红蛋白,具有运输氧气的功能,也运输一部分二氧化碳。所以,丙视野中,细胞数量最多的细胞是红细胞,其成熟后的显著结构特点是无细胞核。
22. 某校生物兴趣小组利用小麦的种子和幼苗开展了相关实验。图一表示用小麦种子验证呼吸作用能产生二氧化碳的实验装置,图二中的①②③表示小麦幼苗的某些生理活动。回答下列问题:
(1)图一装置中,甲锥形瓶中氢氧化钠溶液的作用是______,乙锥形瓶中澄清石灰水的作用是______,丁锥形瓶中澄清石灰水的作用是______。呼吸作用的实质是______。
(2)图二所示的小麦幼苗生理活动中,①表示______,其主要场所是______;②表示______,其进行的主要部位是叶片的______;③表示______,其场所是______。
(3)为验证光合作用在光照条件下能合成淀粉,首先应该将小麦幼苗进行相应的处理是______,再用黑纸片将叶片Ⅰ的b部分上下两面遮盖起来后置于光照条件培养,一段时间后从小麦幼苗摘下叶片Ⅰ,经脱色处理后滴加碘液,能变蓝的是叶片Ⅰ的______部分。
【答案】(1) ①. 吸收空气中的二氧化碳 ②. 检验二氧化碳是否完全吸收 ③. 证明小麦种子呼吸作用能产生二氧化碳 ④. 有机物分解,释放能量
(2) ①. 呼吸作用 ②. 线粒体 ③. 蒸腾作用 ④. 气孔 ⑤. 光合作用 ⑥. 叶绿体
(3) ①. 饥饿处理(或暗处理或放置在黑暗中一段时间) ②. a
【解析】
【分析】(1)光合作用是绿色植物利用光能,在叶绿体内,把二氧化碳和水转化成贮存能量的有机物,并释放出氧气的过程。
(2)水分以气体状态通过叶片表皮上的气孔从植物体内散失到植物体外的过程叫做蒸腾作用。
(3)细胞利用氧,将有机物分解成二氧化碳和水,并且将储存在有机物中的能量释放出来,供给生命活动的需要,这个过程叫做呼吸作用。呼吸作用的主要部位是所有活的细胞,场所是细胞中的线粒体。呼吸作用的实质是:分机有机物,释放能量,为生物的生命活动提供能量。
【小问1详解】
图一装置中,要证明种子萌发过程产生了二氧化碳,则需要把空气中的二氧化碳除净。氢氧化钠溶液能吸收空气中的二氧化碳。二氧化碳具有使澄清石灰水变浑浊的特性,可用澄清的石灰水来检验二氧化碳气体的存在。所以,结合题图可知:甲锥形瓶中氢氧化钠溶液的作用是吸收空气中的二氧化碳,乙锥形瓶中澄清石灰水的作用是检验二氧化碳是否完全吸收,而丁锥形瓶中澄清石灰水的作用是证明小麦种子呼吸作用能产生二氧化碳。结合分析可知,呼吸作用的实质是有机物分解,释放能量。
【小问2详解】
结合分析和图二可知:①过程是吸收氧气,放出二氧化碳,因此①表示呼吸作用,其主要场所是线粒体;植物通过蒸腾作用散失水分,能够促进水分和无机盐的运输,使水分由根部上升到叶,因此②表示蒸腾作用,其进行的主要部位是叶片的气孔;③过程吸收二氧化碳,放出氧气,因此③表示光合作用,其场所是叶绿体。
【小问3详解】
选作实验的植物实验前已经进行了光合作用,叶片里面储存了丰富的有机物(如淀粉),若不除去会对实验结果造成影响。所以,为验证光合作用在光照条件下能合成淀粉,首先应该将小麦幼苗进行相应的处理是饥饿处理(或暗处理或放置在黑暗中一段时间)。再用黑纸片将叶片Ⅰ的b部分进行遮光处理,与未遮光处理的叶片部分唯一不同的是变量光,形成对照实验;然后把幼苗移到阳光下照射几小时。摘下叶片Ⅰ,放入盛有酒精的小烧杯中脱色、漂洗、滴加碘液,叶片Ⅰ的b处的现象是叶片不变蓝,表明不能进行光合作用,没有淀粉形成,表明光合作用需要光。见光的叶片a部分变蓝,说明光合作用产生淀粉。从而得出实验结论:植物光合作用制造了淀粉;光是植物光合作用不可缺少的条件。
23. 下图为尿的形成示意图,图表中的甲、乙、丙三种液体分别取自图中的不同部位。请分析回答下列问题:(单位:克/100毫升)
(1)表中的液体乙是______,取自于图中[ ]______。
(2)导致甲、乙两种液体成分差异的原因是______,导致乙、丙两种液体葡萄糖差异的原因是______。
(3)糖尿病的主要病因是______分泌不足,从而导致______含有葡萄糖。
(4)人体通过排尿,不仅起到排出废物的作用,而且还可调节体内______的平衡,从而维持组织细胞正常的生理功能。
【答案】(1) ①. 原尿 ②. ②肾小囊
(2) ①. 血浆经肾小球和肾小囊内壁的过滤作用时,大分子蛋白质无法过滤 ②. 原尿中全部的葡萄糖被肾小管重吸收
(3) ①. 胰岛素 ②. 尿液
(4)水和无机盐
【解析】
【分析】(1)肾单位是肾脏的结构和功能单位,肾单位包括肾小体和肾小管。肾小体包括呈球状的肾小球和呈囊状包绕在肾小球外面的肾小囊,肾小囊腔与肾小管相通。
(2)尿的形成要经过肾小球滤过作用和肾小管的重吸收作用两个连续的过程。
(3)图中①肾动脉,②肾小囊,③集合管。甲为血浆,乙为原尿,丙为尿液。
【小问1详解】
当血液流经肾小球时,除了血细胞和大分子的蛋白质外,其他的如水、无机盐、尿素、葡萄糖会滤过到肾小囊腔形成原尿,原尿与血浆相比,原尿中不含大分子蛋白质,所以表中乙为原尿,取自于图中的②肾小囊。
【小问2详解】
从表格中看出甲中有大量的蛋白质和葡萄糖,因此甲是血浆;从表格中看出乙中有蛋白质微量和葡萄糖,因此乙是原尿;从表格中看出丙中无蛋白质和葡萄糖,因此丙是尿液。
当血液流经肾小球时,除了血细胞和大分子的蛋白质外,其他的如水、无机盐、尿素、葡萄糖会滤过到肾小囊腔形成原尿。因此,甲血浆与乙原尿成分差异的原因是血浆经肾小球和肾小囊内壁的滤过作用时,大分子蛋白质无法过滤。
当原尿流经肾小管时,其中大部分水、部分无机盐和全部的葡萄糖被重新吸收回血液,而剩下的如尿素、一部分无机盐和水等由肾小管流出形成尿液。因此,导致乙血浆、丙尿液两种液体葡萄糖差异的原因是原尿中全部的葡萄糖被肾小管重吸收。
小问3详解】
胰岛素的作用:促进血糖合成糖元,加速血糖的分解,降低血糖的浓度。糖尿病主要是由于胰岛素的分泌不足引起的。当人体内胰岛素分泌不足时,细胞吸收和利用血糖的能力会下降,从而导致血糖浓度超过正常水平,一部分血糖随尿液排出体外,形成糖尿,使人患糖尿病。
【小问4详解】
尿的成分包括多余的水分、无机盐以及尿素尿酸等物质,这些物质在人体积聚多了对人体会造成危害,因此必须排尿。可见排尿对于人体进行正常生命活动具有重要的意义,不仅可以排出废物,而且还可以调节体内水和无机盐的平衡,维持组织细胞的正常生理功能。
24. 人类的拇指能向背侧弯曲和不能向背侧弯曲为一对相对性状。某校兴趣小组对该校学生的拇指弯曲情况进行了调查,其调查结果如下表所示。
请根据表中数据,回答下面的问题:
(1)根据表中第______组调查情况,就能判断属于显性性状的是______。
(2)若控制显性性状的基因为A,控制隐性性状的基因为a。请推断第一组、第二组双亲可能的基因组成的组合情况(如:aa×aa)。第一组:______、______、______。第二组:______、______。
(3)第一组某学生拇指不能向背侧弯曲,为响应国家号召,其父母打算再生一个孩子,该孩子拇指能向背侧弯曲的概率是______。
【答案】(1) ①. 一 ②. 拇指能向背部弯曲
(2) ①. AA×AA ②. AA×Aa ③. Aa× Aa ④. AA×aa ⑤. Aa×aa
(3)3/4(或75%)
【解析】
【分析】生物体的某些性状是由一对基因控制的,而成对的基因往往有显性和隐性之分,显性基因是控制显性性状的基因,隐性基因是控制隐性性状的基因。当细胞内控制某种性状的一对基因,一个是显性、一个是隐性时,只有显性基因控制的性状才会表现出来;当控制某种性状的基因都是隐性基因时,才会表现出隐性性状。
【小问1详解】
在一对相对性状的遗传过程中,子代个体出现了亲代没有的性状,则新出现的性状一定是隐性性状,亲代个体表现的性状是显性性状。亲代的基因组成中既有显性基因,也有隐性基因,是杂合体。所以,根据表中第一组调查情况(双亲均为拇指能向背侧弯曲,子代出现拇指不能向背侧弯曲的表现型),就能判断属于显性性状的是拇指能向背侧弯曲,隐性性状是拇指不能向背侧弯曲。
【小问2详解】
若控制显性性状的基因为A,控制隐性性状的基因为a,则拇指能向背侧弯曲的基因组成是AA或Aa,拇指不能向背侧弯曲的基因组成是aa。在第一组遗传类型中,亲本都是能向背侧弯曲,但是后代不符合3:1的分离比,说明亲本的基因可能是AA或Aa,故其组合可能是:AA×AA、AA×Aa、Aa×Aa。第二组亲本的表现型是双亲中只有一人为拇指能向背侧弯曲,不能向背侧弯曲的基因型是aa,但是他们的后代不符合1:1的分离比,说明能向背侧弯曲的那个亲本的基因型可能是AA或Aa,因此亲本的基因组合可能是AA×aa、Aa×aa。
【小问3详解】
第一组某学生拇指不能向背侧弯曲,则其基因组成是aa,一个a基因来自父方,一个a基因来自母方,因此他父母的基因组成为Aa和Aa,遗传图解如下:
所以,第一组某学生拇指不能向背侧弯曲,为响应国家号召,其父母打算再生一个孩子,该孩子拇指能向背侧弯曲的概率是3/4(或75%)。装置
小麦种子数
实验条件
实验结果
①
50粒
湿润
4℃
0粒萌发
②
50粒
干燥
25℃
0粒萌发
③
50粒
完全浸没在水中
25℃
0粒萌发
④
50粒
湿润
25℃
48粒萌发
气体成分
氮气
氧气
二氧化碳
水
其他气体
在大气中的含量(%)
78
21
0.03
0.07
0.9
在呼出气体中的含量(%)
78
16
4
1.1
0.9
汗液
尿液
呼出气体
休息(一天)
100
1800
300
运动(另一天)
2000
500
600
激素名称
甲
乙
甲状腺激素
3
0.08
主要成分
液体
水
蛋白质
葡萄糖
尿素
无机盐
甲
90
8
0.1
0.03
0.72
乙
98
0.03
0.1
0.03
0.72
丙
96
0
0
1.8
1.1
亲代类型
子代类型
第一组
第二组
第三组
双亲均为拇指能向背侧弯曲
双亲中只有一人为拇指能向背侧弯曲
双亲均为拇指不能向背侧弯曲
拇指能向背侧弯曲
480
498
0
拇指不能向背侧弯曲
88
348
200
2023年四川省眉山市中考生物真题: 这是一份2023年四川省眉山市中考生物真题,文件包含精品解析四川省眉山市中考生物真题原卷版docx、精品解析四川省眉山市中考生物真题解析版docx等2份试卷配套教学资源,其中试卷共27页, 欢迎下载使用。
2023年四川省眉山市中考生物真题(含解析): 这是一份2023年四川省眉山市中考生物真题(含解析),共19页。试卷主要包含了 细胞的生活需要物质和能量等内容,欢迎下载使用。
2023年四川省眉山市中考生物真题: 这是一份2023年四川省眉山市中考生物真题,文件包含四川省眉山市中考生物真题解析版docx、四川省眉山市中考生物真题原卷版docx等2份试卷配套教学资源,其中试卷共27页, 欢迎下载使用。

