所属成套资源:【中考化学】2023学年中考化学一轮复习 提分精练+题型精讲讲义
最新中考化学一轮复习举一反三系列 专题09 常见的酸和碱(提分精练)
展开
这是一份最新中考化学一轮复习举一反三系列 专题09 常见的酸和碱(提分精练),文件包含专题09常见的酸和碱提分精练-2022-2023学年中考化学一轮复习举一反三系列原卷版docx、专题09常见的酸和碱提分精练-2022-2023学年中考化学一轮复习举一反三系列解析版docx等2份试卷配套教学资源,其中试卷共22页, 欢迎下载使用。
策略1:明确目标,强化基础
一手抓理解,一手抓应用;一边捋知识点,一边将分散知识点进行分类整理,系统化。
策略2:构建体系,突破难点
通过一阶段的复习,考生对所学过的知识已经有了初步的了解,这时可以进行专题复习。
策略3:联系实际,关注热点
社会关注的热点问题很多都是中考的热点问题,如环境保护与水污染问题,包括大污气污染、臭氧空洞、酸雨、温室效应、白色污染;能源危机与开发新能源问题等。
策略4:关注实验,总结规律
随着新课程改革的深入,化学实验已成为中考化学命题的热点,除实验基本技能如仪器辨别、常见物质的检验等仍为必考的内容外,探究型实验题已成为近几年中考的热点。
专题09 常见的酸和碱
1.一些食物的pH近似值如下:
其中酸性最强的是( )
A. 葡萄汁B. 苹果汁C. 牛奶D. 鸡蛋清
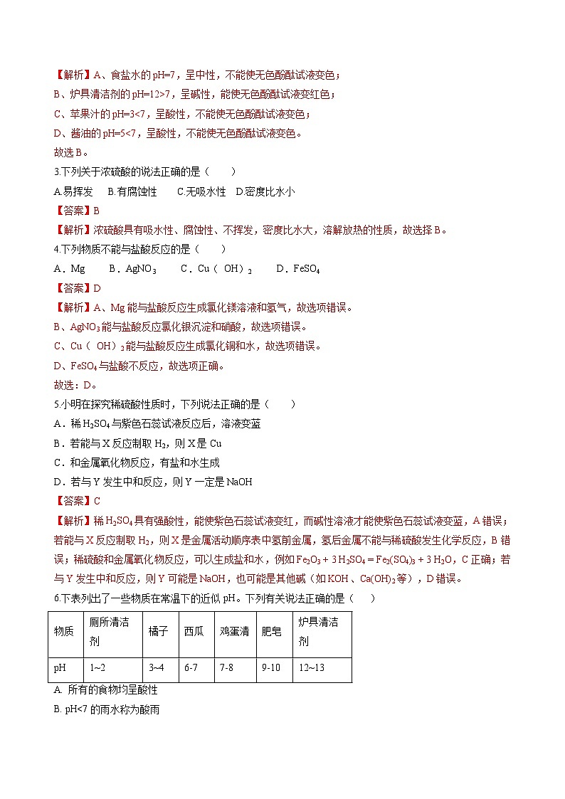
2.某同学用pH试纸测定了生活中一些物质的pH如下,其中能使酚酞试液变红的是( )
A. 食盐水B. 炉具清洁剂C. 苹果汁D. 酱油
3.下列关于浓硫酸的说法正确的是( )
A.易挥发 B.有腐蚀性 C.无吸水性 D.密度比水小
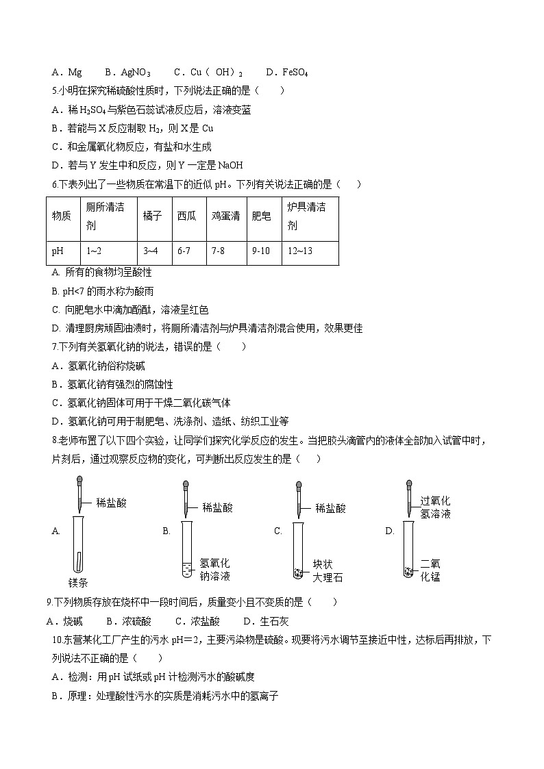
4.下列物质不能与盐酸反应的是( )
A.Mg B.AgNO3 C.Cu( OH)2 D.FeSO4
5.小明在探究稀硫酸性质时,下列说法正确的是( )
A.稀H2SO4与紫色石蕊试液反应后,溶液变蓝
B.若能与X反应制取H2,则X是Cu
C.和金属氧化物反应,有盐和水生成
D.若与Y发生中和反应,则Y一定是NaOH
6.下表列出了一些物质在常温下的近似pH。下列有关说法正确的是( )
A. 所有的食物均呈酸性
B. pH”、“=”或“
相关试卷
这是一份最新中考化学一轮复习举一反三系列 专题09 常见的酸和碱(题型精讲),文件包含专题09常见的酸和碱题型精讲-2022-2023学年中考化学一轮复习举一反三系列原卷版docx、专题09常见的酸和碱题型精讲-2022-2023学年中考化学一轮复习举一反三系列解析版docx等2份试卷配套教学资源,其中试卷共32页, 欢迎下载使用。
这是一份最新中考化学一轮复习举一反三系列 专题08 金属的化学性质(提分精练),文件包含专题08金属的化学性质提分精练-2022-2023学年中考化学一轮复习举一反三系列原卷版docx、专题08金属的化学性质提分精练-2022-2023学年中考化学一轮复习举一反三系列解析版docx等2份试卷配套教学资源,其中试卷共16页, 欢迎下载使用。
这是一份最新中考化学一轮复习举一反三系列 专题07 金属及金属材料的利用(提分精练),文件包含专题07金属及金属材料的利用提分精练-2022-2023学年中考化学一轮复习举一反三系列原卷版docx、专题07金属及金属材料的利用提分精练-2022-2023学年中考化学一轮复习举一反三系列解析版docx等2份试卷配套教学资源,其中试卷共14页, 欢迎下载使用。

