


2025届高考历史一轮复习专项练习课时规范练18中古时期的世界
展开
这是一份2025届高考历史一轮复习专项练习课时规范练18中古时期的世界,共7页。试卷主要包含了选择题,非选择题等内容,欢迎下载使用。
1.在中世纪的西欧,封君很少能够真正收回土地,因为多层分封的关系,使得封臣封君之间彼此关系错综关联,而且土地零散,如果封君要收回土地则容易形成战争关系。这说明( )
A.国王在法理上拥有高于一般封臣的权力
B.王权受到封建领主的挑战必将走向衰落
C.中世纪的西欧难以形成中央集权的国家
D.王权必须依靠教权才能掌握世俗统治权
2.西欧庄园内的一切生产都是为了供应领主消费和依附农民及其家庭的生活需要,只有庄园不能生产的如盐、铁等,才从行商手中购买。这说明( )
A.庄园是自给自足的经济生产单位
B.庄园是中世纪西欧的典型组织形式
C.庄园是西欧时期独立的政治单位
D.庄园内部的农奴没有任何政治权利
3.下图坐标中,曲线所反映的是西欧( )
A.王权演变B.教权演变
C.资产阶级力量变化D.市民权力变化
4.自治城市本身所获得的种种自由权和城市内部所建立起来的各种自治制度都构成了对封建制度的挑战。这表明中世纪西欧城市自治运动( )
A.使城市获得了完全的自由与特权
B.为资本主义兴起准备了条件
C.采用了武力斗争的手段反抗贵族
D.迫使领主不得再向市民征税
5.下图反映的“卡诺莎之辱”在西方世界是屈辱投降的代名词。其来源于11世纪,德皇亨利四世冒着风雪严寒,前往意大利北部的卡诺莎城堡向教皇“忏悔罪过”,三天三夜后,教皇才给予亨利四世一个额头吻表示原谅。这一事件说明了( )
A.教会压制个人欲望B.国王软弱无能
C.民族国家已建立D.教权高于王权
6.俄罗斯发端于基辅罗斯,公元9世纪,在对希腊字母的继承和改造的基础上创立了斯拉夫字母,宗教则是拜占庭的东正教。这说明基辅罗斯( )
A.深受古希腊影响B.深受拜占庭帝国影响
C.是拜占庭的殖民地D.没能实现国家的统一
7.中古时期,阿拉伯帝国存在着一个专门的翻译机关——“智慧宫”,该翻译机关搜集翻译了希腊、罗马、印度、中国的大量文献,介绍了亚里士多德、托勒密、欧几里德等人的科学成就。可见,此时期的阿拉伯人( )
A.在文化上缺乏创造性
B.继承了被征服地区的文化
C.充满强烈的求知欲望
D.将东西方文化融合为一体
8.美国著名学者斯塔夫里阿诺斯在《全球通史》中说道:14世纪中期,奥斯曼帝国要想进攻欧洲,几乎找不到比这更有利的时机了。这一时机是( )
A.欧洲黑死病的蔓延B.西欧王权的衰落
C.西罗马帝国的灭亡D.自治城市的发展
9.公元5世纪,笈多王朝达到鼎盛时期,但在印度中南部扩张有限,南部德干高原诸国大都只是名义上的臣属性质。这说明笈多王朝( )
A.政局稳定,经济繁荣B.地方割据,政令不畅
C.多年扩张,北乱南稳D.政局动荡,内忧外患
10.日本大化改新和高丽王朝均曾仿效唐朝制度进行改革,其中属于高丽王朝独有的改革措施是( )
A.推行土地国有制B.改革中央官制
C.引入科举选官制D.加强中央集权
11.下表为班图人大迁徙的概况。据表中信息可知,班图人大迁徙( )
A.破坏了南非的先进生产方式
B.促使撒哈拉以南地区形成统一国家
C.加速了阿拉伯帝国衰落进程
D.有利于古代非洲文明演进的多样性
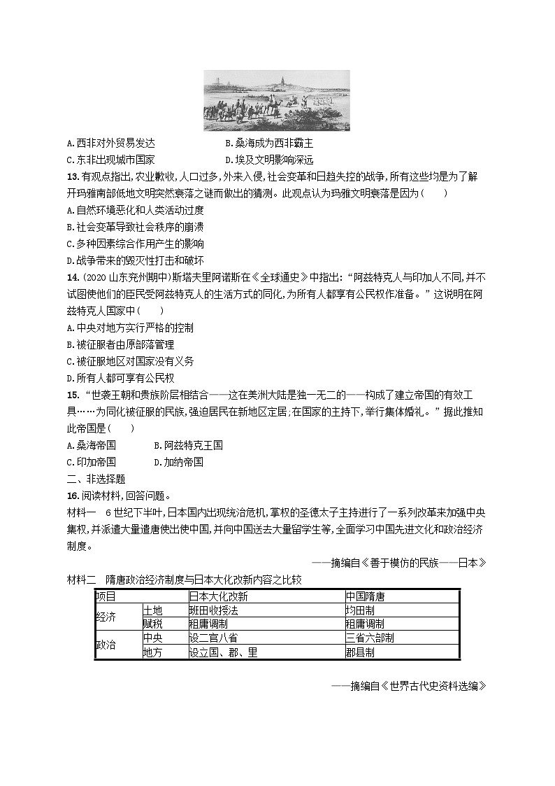
12.下图是19世纪中叶的德国版画《沙漠商队》,描绘了一支商队即将到达古城廷巴克图的情景。这幅绘画可以佐证( )
A.西非对外贸易发达B.桑海成为西非霸主
C.东非出现城市国家D.埃及文明影响深远
13.有观点指出,农业歉收,人口过多,外来入侵,社会变革和日趋失控的战争,所有这些均是为了解开玛雅南部低地文明突然衰落之谜而做出的猜测。此观点认为玛雅文明衰落是因为( )
A.自然环境恶化和人类活动过度
B.社会变革导致社会秩序的崩溃
C.多种因素综合作用产生的影响
D.战争带来的毁灭性打击和破坏
14.(2020山东兖州期中)斯塔夫里阿诺斯在《全球通史》中指出:“阿兹特克人与印加人不同,并不试图使他们的臣民受阿兹特克人的生活方式的同化,为所有人都享有公民权作准备。”这说明在阿兹特克人国家中( )
A.中央对地方实行严格的控制
B.被征服者由原部落管理
C.被征服地区对国家没有义务
D.所有人都可享有公民权
15.“世袭王朝和贵族阶层相结合——这在美洲大陆是独一无二的——构成了建立帝国的有效工具……为同化被征服的民族,强迫居民在新地区定居;在国家的主持下,举行集体婚礼。”据此推知此帝国是( )
A.桑海帝国B.阿兹特克王国
C.印加帝国D.加纳帝国
二、非选择题
16.阅读材料,回答问题。
材料一 6世纪下半叶,日本国内出现统治危机,掌权的圣德太子主持进行了一系列改革来加强中央集权,并派遣大量遣唐使出使中国,并向中国送去大量留学生等,全面学习中国先进文化和政治经济制度。
——摘编自《善于模仿的民族——日本》
材料二 隋唐政治经济制度与日本大化改新内容之比较
——摘编自《世界古代史资料选编》
材料三 拜占庭的作用是绝对保守的……命运注定它只是保存,而不是创新。它诞生在一个古老的国度,生活在过去的势力和荣誉的阴影之中,这种势力和荣誉正是它所试图维持和恢复的……他们很少有人真正具有创造力。
——摘编自[美]斯塔夫里阿诺斯《全球通史》
(1)根据材料一并结合所学知识,指出日本吸收中国大陆先进技艺的主要方式。
(2)根据材料二,指出大化改新措施与中国隋唐政策之间的关联及由此体现的日本民族的特点。
(3)根据材料三,指出拜占庭帝国对待文化的态度。
(4)综合以上材料,结合日本和拜占庭帝国的历史命运,你能得到什么启示?
17.阅读材料,回答问题。
材料
图1 中世纪西欧的封建庄园
图2 阿兹特克的“浮动园地”
根据材料并结合所学知识,对比中世纪西欧与美洲阿兹特克人的农耕方式(相同或不同均可),并加以评述。(要求:表述成文、观点明确、论证充分、逻辑清晰)
答案与解析
课时规范练18 中古时期的世界
1.A
2.A 材料“一切生产都是为了供应领主消费和依附农民及其家庭的生活需要”体现了西欧庄园与市场的联系很少,说明其是自给自足的经济生产单位,故选A项;组织形式、政治单位和农奴处境等均与材料内容不符,故排除B、C、D三项。
3.A 由曲线图可知,从8世纪到13世纪,权力逐渐变小,这是由于封君封臣制度和封建庄园制度的盛行导致的,从13世纪到18世纪左右,权力逐渐增大,这是由于西欧民族国家的逐渐形成,王权逐渐走向集中导致的,18世纪后权力逐渐变小,这是由于资产阶级革命或改革等对王权的打击导致的,故选A项;8—13世纪,西欧处于分裂割据状态,教权利用这一有利机会,将权力凌驾于王权之上,排除B项;18世纪之后,西欧资产阶级通过革命或改革,力量明显增强,与题干曲线不符,排除C项;西欧城市是在10—11世纪才出现的,排除D项。
4.B A项中“完全”的表述过于绝对,故错误;材料中强调的是中世纪欧洲的自治城市对封建制度的挑战,这有利于资本主义的兴起,故B项正确;材料中强调的是自治城市斗争的结果,而非手段,故C项错误;材料中未涉及领主与市民之间的税务关系,故D项错误。
5.D 11世纪的“卡诺莎之辱”实际上体现了德皇亨利四世与教皇之间的权力之争,最终德皇亨利四世必须在严寒天气中进行三天三夜的“忏悔罪过”才被教皇原谅,这一斗争结果说明了当时教权高于王权,故选D项;材料中并未涉及个人欲望,排除A项;德皇亨利四世只是在与教皇的权力斗争中处于下风,但不能因此说国王软弱无能,排除B项;题干材料说明民族国家的建立受挫,排除C项。
6.B 依据材料“在对希腊字母的继承和改造的基础上创立了斯拉夫字母,宗教则是拜占庭的东正教”来看,基辅罗斯在文化、宗教上深受拜占庭帝国的影响,故选B项;希腊字母并不是古希腊发明的,排除A项;材料表明基辅罗斯受拜占庭帝国影响,但其不是拜占庭帝国的殖民地,排除C项;材料未体现基辅罗斯与国家统一的关系,排除D项。
7.C 中古时期,阿拉伯帝国设立专门机关,搜集和翻译希腊、罗马、印度、中国的文献,介绍亚里士多德等人的科学成就,体现出阿拉伯人强烈的求知欲望,故选C项;阿拉伯人在文化上并不缺乏创造性,排除A项;阿拉伯帝国并没有征服中国、罗马和希腊等地,排除B项;材料不能说明阿拉伯人将“东西方文化融合为一体”,排除D项。
8.A 14世纪中期,黑死病在欧洲的蔓延导致欧洲人口大量减少,为奥斯曼帝国向欧洲侵略扩张提供了有利时机,故选A项;14世纪中期,西欧王权正在逐渐走向强大,排除B项;西罗马帝国的灭亡是在5世纪后期,与题干时间不符,排除C项;自治城市的发展相对而言在西欧较多,而奥斯曼帝国进攻的主要是东欧地区,二者之间关联不大,排除D项。
9.B 题干侧重强调的是南部德干高原诸国大都是名义上的臣属性质,实际上说明了笈多王朝存在地方割据,政令不够统一的现象,故选B项;从题干中的“扩张”“名义上的臣属”等可知,笈多王朝对南部的控制力有限,不能得出政局稳定的结论,排除A项;题干强调的是南部德干高原诸国大都只是名义上的臣属性质,这说明南方不稳,排除C项;题干只涉及笈多王朝内部统治状况,未涉及外来的隐患,排除D项。
10.C 日本大化改新没有学习中国的科举选官制度,但是高丽王朝引入了中国的科举考试选拔官员,故C项正确。
11.D
12.A 古城廷巴克图是古代西非的重要文化中心,沙漠商队到达古城廷巴克图反映的是以廷巴克图为代表的西非对外贸易比较发达,故A项正确。
13.C 从题干中可看出玛雅文明突然衰落的原因有“农业歉收,人口过多,外来入侵,社会变革和日趋失控的战争”等,这说明多种因素综合作用导致了玛雅文明的衰落,故选C项;题干未涉及自然环境的破坏,排除A项;社会变革和战争只是导致玛雅文明走向衰落的原因之一,不能全面反映题干信息,排除B、D两项。
14.B 在阿兹特克人国家中,被征服者由原来的部落首领管理,但需向阿兹特克人缴纳贡赋,故选B项;根据题干材料“阿兹特克人与印加人不同,并不试图使他们的臣民受阿兹特克人的生活方式的同化”可知,在阿兹特克人国家中,中央对地方管理相对比较松散,排除A项;在阿兹特克人国家中,被征服者需向阿兹特克人缴纳贡赋,排除C项;“所有人都可享有公民权”的说法过于绝对,排除D项。
15.C 由材料中“美洲大陆”和“强迫居民在新地区定居”推知是印加帝国,故选C项;桑海帝国和加纳帝国不属于美洲历史上的帝国,排除A、D两项;阿兹特克王国没有采取强行迁徙被征服地区人民的方式来巩固统治,排除B项。
16.参考答案 (1)日本派遣唐使、留学生等来中国学习。
(2)关联:日本改革内容大部分是对中国唐朝政治和经济制度的模仿,但不是盲目照搬。
特点:日本民族善于学习和模仿。
(3)注重保存而不是创新传统文化,排斥学习外来先进文化。
(4)日本因大化改新学习外来先进文化而促进了社会转型;拜占庭帝国因拒绝学习外来先进文化而最终走向灭亡。由此可知任何一个国家或民族,要想立于世界民族之林,就应该善于学习别人之长,克服自己之短,要善于学习,敢于实践,勇于创新等。
17.参考答案 示例
观点:中世纪的西欧和美洲阿兹特克人的农耕方式有巨大差异。
评述:西欧封建庄园的农耕方式盛行,而阿兹特克人发明了“浮动园地”的农耕方式。
中世纪的西欧统治者通过实行层层分封的封土制度,形成了大小不等的封建庄园。这些封建庄园大多有耕地、果园、草场、牧场、休耕地等,体现了自给自足的特征。其是封君封臣制度存在并巩固的经济基础;但由于其独立性为封建割据奠定了基础,采用农奴劳动也制约了生产力和工商业城市的发展。
中世纪的阿兹特克人为了解决湖岛上日益增多的都城人口的生存问题,发明了“浮动园地”。这种做法扩大了耕地面积,增加了粮食产量,也为其扩张战争提供了经济和人力基础。路线
概况
西线
最早的迁徙路线,进入西赤道非洲,西迁后形成刚果人、隆达人、卢巴人、库巴人等
南线
向南迁徙的人最多,直至抵达南非,最终建立了祖鲁部落联盟
东线
9—10世纪时抵达东非沿海地区,一部分人同移居的阿拉伯人、印度人、波斯人混合,形成斯瓦希里人
项目
日本大化改新
中国隋唐
经济
土地
班田收授法
均田制
赋税
租庸调制
租庸调制
政治
中央
设二官八省
三省六部制
地方
设立国、郡、里
郡县制
相关试卷
这是一份2025届高考历史一轮复习专项练习课时规范练21影响世界的工业革命,共7页。试卷主要包含了选择题,非选择题等内容,欢迎下载使用。
这是一份2025届高考历史一轮复习专项练习课时规范练11辛亥革命,共7页。试卷主要包含了选择题,非选择题等内容,欢迎下载使用。
这是一份2023年新教材高考历史一轮复习课时规范练19中古时期的世界含解析统编版,共9页。试卷主要包含了选择题,非选择题等内容,欢迎下载使用。
