


山东省临沂市临沭县2022-2023学年七年级下学期期中生物试卷(含答案)
展开一、单选题
1.现代类人猿和人类的共同祖先是( )
A.森林古猿B.猕猴C.长臂猿D.大猩猩
2.人和现代类人猿DNA的差别由小到大依次为黑猩猩、大猩猩、猩猩、长臂猿。这说明与人类亲缘关系最近的是( )
A.黑猩猩B.大猩猩C.猩猩D.长臂猿
3.古人类学家研究距今300万年前少女露西的骨骼化石发现,其上肢骨和下肢骨在形态上已经发生了变化,下肢骨更粗壮,说明她的运动方式发生了变化,这些变化体现在图中的哪个阶段?( )
A.①→②B.②→③C.③→④D.④→⑤
4.胎儿与母体进行物质交换的器官是( )
A.胎盘B.卵巢C.输卵管D.子宫内膜
5.“恰同学少年,风华正茂;书生意气,挥斥方遒”。青春期作为青少年发育的关键时期,下列说法错误的是( )
A.身高突增是青春期的一个显著特点
B.在学校不与同学交流,在家嫌父母啰嗦,不与父母沟通
C.性意识开始萌动,是正常的心理变化
D.女生在月经期间应注意清洁卫生,保持心情舒畅
6.构成人体细胞的基本物质和最重要的供能物质分别是( )
A.蛋白质、糖类B.蛋白质、脂肪
C.蛋白质、水D.蛋白质、无机盐
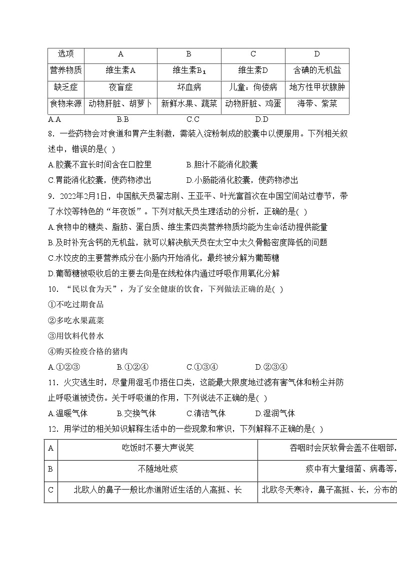
7.今年“5.20”中国学生营养日的宣传主题是“知营养会运动防肥胖促健康”,人体健康需要合理的营养供应。下表中对应关系错误的是( )
A.AB.BC.CD.D
8.一些药物会对食道和胃产生刺激,需装入淀粉制成的胶囊中以便服用。下列相关叙述中,错误的是( )
A.胶囊不宜长时间含在口腔里B.胆汁不能消化胶囊
C.胃能消化胶囊,使药物渗出D.小肠能消化胶囊,使药物渗出
9.2022年2月1日,中国航天员翟志刚、王亚平、叶光富首次在中国空间站过春节,带了水饺等特色的“年夜饭”。下列对航天员生理活动的分析,正确的是( )
A.食物中的糖类、脂肪、蛋白质、维生素四类营养物质均能为生命活动提供能量
B.及时补充含钙的无机盐,就可以解决航天员在太空中太久骨骼密度降低的问题
C.水饺皮的主要营养成分在小肠内开始消化,最终被分解为葡萄糖
D.葡萄糖被吸收后的主要去向是在线粒体内通过呼吸作用氧化分解
10.“民以食为天”,为了安全健康的饮食,下列做法正确的是( )
①不吃过期食品
②多吃水果蔬菜
③用饮料代替水
④购买检疫合格的猪肉
A.①②③B.①②④C.①③④D.②③④
11.火灾逃生时,尽量用湿毛巾捂住口类,这能最大限度地过滤有害气体和粉尘并防止呼吸道被烫伤。关于呼吸道的作用,下列说法不正确的是( )
A.温暖气体B.交换气体C.清洁气体D.湿润气体
12.用学过的相关知识解释生活中的一些现象和常识,下列解释不正确的是( )
A.AB.BC.CD.D
13.在学校的健康体检中,测得某同学的肺容量变化如图所示,据图分析正确的是( )
A.该同学的肺容量最大为4升
B.AB段表示吸气过程
C.BC段膈肌处于收缩状态
D.D点表示吸气结束的瞬间,肺内气压等于外界大气压
14.当异物阻塞呼吸道时,可采取图所示的海姆立克急救法进行急救。其原理是:冲击患者上腹部,使异物排出。此时被救助者体内发生的变化是( )
A.膈顶部下降—胸腔容积扩大—肺内气压变小
B.膈顶部下降—胸腔容积缩小—肺内气压变小
C.膈顶部上升—胸腔容积缩小—肺内气压变大
D.膈顶部上升—胸腔容积扩大—肺内气压变大
15.图表示某人平静呼吸时,肺内气压随时间变化曲线图,下列分析正确的是( )
A.曲线ac段表示吸气过程,此时胸腔容积扩大
B.曲线ce段表示吸气过程,此时呼吸肌收缩
C.曲线bc、cd段表示呼气过程,此时呼吸肌舒张
D.曲线ab、de段表示呼气过程,此时胸腔容积缩小
16.如图是人体肺泡处气体交换示意图。下列叙述正确的是( )
A.a是氧气,b是二氧化碳
B.人体内气体交换是通过呼吸运动完成的
C.经此处气体交换后血液由动脉血变为静脉血
D.肺泡壁和毛细血管壁都由一层上皮细胞构成,利于肺泡与血液进行气体交换
17.图是血液分层(加入抗凝剂)示意图及人血涂片显微视野,下列相关叙述正确的是( )
A.①是血浆,有运输②③的作用
B.③对应的是④,成熟的④内具有细胞核
C.⑤个体最大,有止血和加速凝血的作用
D.⑥个体最小,能变形并吞噬病菌
18.下图表示血液中的T细胞在血管外清除癌细胞的过程,据此推断T细胞属于( )
A.白细胞B.红细胞C.血小板D.血浆
19.中国女足到海拔高、空气稀薄的昆明训练后,血液中明显增加的成分是( )
A.血浆B.白细胞C.红细胞D.血小板
20.建立中学生健康档案是关注生命的重要举措。如表为某校两位男同学的血常规化验单,有关叙述不正确的是( )
A.小刚的白细胞偏多,可能患有白血病
B.小强血液中红细胞偏少,可能患有贫血
C.化验单显示小刚和小强都不正常
D.小强可以多摄入含铁和蛋白质丰富的食品
21.如图为血液循环系统概念图,描述错误的是( )
A.①指心脏B.②是毛细血管
C.③可以是血细胞D.④是血细胞
22.与同一级别的动脉相比,静脉的主要特征是( )
①管壁较厚
②管壁较薄
③弹性大
④弹性小
⑤管腔大
⑥管腔小
⑦管内血流速度快
⑧管内血流速度慢
⑨不具瓣膜
⑩常具瓣膜
A.①③⑤⑦⑨B.②④⑥⑧⑩C.①③⑥⑦⑨D.②④⑤⑧⑩
23.毛细血管具有一定的特点,便于血液与组织细胞进行物质交换。下列选项不属于毛细血管特点的是( )
A.数量最多,分布最广B.管壁非常薄
C.内径很小D.管内血流速度最快
24.血管是血液流经的管道,穿过人体内所有的器官。下列与血管有关生活现象的叙述,错误的是( )
A.抽血时用橡皮筋捆绑上臂,橡皮筋下方鼓起
B.手背上鼓起的“青筋”是静脉血管
C.测血压时按压的是上臂的肱动脉
D.中医上切的“脉”是腕部的桡静脉
25.人在站立时,其下肢血液仍能回流到心脏,这主要与下列哪种瓣膜有关( )
A.动脉瓣B.静脉瓣C.房室瓣D.动脉瓣和静脉瓣
二、读图填空题
26.“我是人体内一个长得像小蝌蚪的细胞,我和上亿个同伴竞争,穿过重重阻碍,终于在一个狭窄的管道里与我的搭档相遇并结合成一个新细胞。我们开始分裂,产生更多的细胞,最终在一个宽敞的房子里住下来,开始发育”根据以上描述,小丽归纳出人的受精及胚胎发育过程(如图),请据图回答:
(1)“长得像小蝌蚪的细胞”是爸爸生殖系统的主要器官___________产生的[①]___________。
(2)“一个狭窄的管道”是___________,它是“我和我的搭档相遇并结合成②”的地方。
(3)“宽敞的房子”指的是妈妈的___________,在“宽敞的房子”里,每时每刻,都能通过___________从妈妈那儿获得营养。从胚胎发育成③直至分娩所需要的时间大约为___________。我们在感激父母的同时,更应珍爱自己的生命。
27.在生物学课程中,我们学过许多概念。不同的概念间常有直接或间接的联系,用一些关联词把一些相关的概念联系起来,可以绘制成概念图。请你根据所学知识,完成下列概念图:
(1)①和②分别为淀粉、蛋白质的最终消化产物:_______________。
(2)蛋白质开始进行化学性消化的部位是在________________________。
(3)③的消化需要肝脏分泌的____________来进行乳化,所以患肝炎的病人会影响脂肪的消化。
(4)小分子物质进入血液的过程是[_______]____________,如果缺少含铁的无机盐容易患____________病,建议多吃一些富含铁和______________________的食物。
28.2022年5月20日是第33个“5.20”中国学生营养日。今年营养日的主题为:“知营养、会运动、防肥胖、促健康”。“知食”就是力量,收获营养健康。图一为人体消化系统结构示意图,图二为淀粉、蛋白质、脂肪在消化道各部分被消化程度的曲线图,图三为中国居民的“平衡膳食宝塔”示意图。请据图回答下列问题:
(1)营养师建议“牛奶营养多,一生不断奶”,牛奶中的蛋白质能作为建造和修复身体的重要原料,消化此类营养物质的过程中所需的消化液是由图甲中的___________(填数字)分泌的。青少年应该多食用图丙中___________(填字母)层中富含此类营养物质的食物。
(2)_“减盐控油促健康”,油脂不容易消耗,易造成高脂血症和肥胖。图甲中[④]肝脏分泌的胆汁储藏在___________中,对图乙中曲线[___]____________的消化起了重要的作用。
(3)体重问题会诱发糖尿病、高血压和心脑血管疾病,尤其是学生,从小维持健康的体重十分重要。图甲中,营养物质被吸收的主要部位是[__]____________,该部位与此功能相适应的结构特点有______________________。(至少答二条)
(4)“健康中国,营养先行”。请你为青少年营养健康提一条好建议___________。
29.思维模型的建构能促进深度学习,也有利于问题的解决。小明学习完《人体的呼吸》后,对较难理解的“肺与外界的气体交换的原理——呼吸运动”建构如下思维模型。据此回答:
①___________、②___________③、___________④___________、⑤___________、⑥___________、⑦___________。
30.“全球协作,共同抗疫”。疫情时代,更需要关注呼吸健康。如图1为人体呼吸系统组成,图2示人体呼吸全过程,图3示呼吸环节发生的气体交换过程。请回答。
(1)新冠病毒首先随空气进入鼻,有些病毒会被鼻腔里的______________________阻挡留在了这里,穿过鼻腔的新冠病毒来到了食物和气体的共同通道——[_____]____________,再沿着喉到达气管、支气管,很多新冠病毒被黏液包裹起来形成了__________,然后由纤毛把它们扫回②处,咳出体外;没有咳出的病毒,便进入了[_____]_____________,这是呼吸系统的主要器官。
(2)严重的新冠肺炎患者往往呼吸困难,主要是由于肺泡里充斥着炎性分泌物(黏液),会直接影响图2中的____________(用字母表示)过程,正常情况下这两个过程依次是通过________________________实现的。
(3)图2中过程D是血液与组织细胞之间的气体交换,完成此过程后血液中____________(填“氧气”或“二氧化碳”)浓度升高。
(4)从图3可以看出,肺泡内的气体要进入血液,需要透过____________,a代表的气体是____________。
31.用显微镜“观察小鱼尾鳍内血液的流动”及“人血涂片”,请根据实验的方法步骤和现象回答下列问题。
(1)通常情况下,使用甲图中[___________]倍(填“高”或“低”)显微镜观察小鱼尾鳍内血液的流动情况。
(2)用湿棉絮包裹在小鱼头部的鳃盖和躯干部,在实验观察过程中,应时常往棉絮上滴加清水,这样做的目的是[___________]。
(3)图乙是人血涂片视野,当人体有炎症时,数量高于正常值的是[__][___________] 。
(4)图丙中,血管b是[___________],判断的主要依据是[___________]。
(5)我们生病输液时,针尖刺入的血管类型是图丙中的[___________](填字母),血流速度最快的血管是[___________](填字母)。
三、实验题
32.当我们细细咀嚼馒头时,会感觉到有甜味。某同学猜测,在牙齿的咀嚼和舌的搅拌下,口腔中的唾液使馒头变甜了。于是,他做了如下实验:
I:取适量新鲜馒头,切成碎屑,分成2等份;将口漱净,取4毫升唾液放入小烧杯中,并振荡。
Ⅱ:取2只洁净试管,分别编号为1、2,实验过程如图:
(1)该同学将馒头切成碎屑并振荡,这是为了模拟_____________。
(2)该实验的变量是___________。
(3)实验过程B中,2号试管中加入4毫升唾液,则1号试管中应加入____________,设置1号试管的作用是_____________。
(4)将两支试管放入37℃的原因是________________________。
(5)实验过程D中,滴加碘液后1、2号试管内液体的颜色分别是____________,原因是_______________。
参考答案
1.答案:A
解析:A.在距今1200多万年前,森林古猿广泛分布于非、亚、欧地区,尤其是非洲的热带丛林,森林古猿的一支进化为现代类人猿,以树栖生活为主;另一支却由于环境的改变。被迫下到地面,慢慢的进化成了人类,因此现代类人猿和人类的共同祖先是森林古猿,A符合题意。
B.猕猴,是哺乳纲灵长目猴科的一种,B不符合题意。
C.D.常见的四种现代类人猿是黑猩猩、猩猩、大猩猩、长臂猿,CD不符合题意。
故选A。
2.答案:A
解析:DNA是主要的遗传物质,含有生物的遗传信息,不司生物的DNA相似程度越高,亲缘关系就越近,据题意中“人和现代类人猿DNA的差别由小到大依次为黑猩猩、大猩猩、猩猩、长臂猿”可知,人和黑猩猩的DNA相似度最高,因此黑猩猩与人类亲缘关系最近,A符合题意,BCD不符合题意。故选A。
3.答案:A
解析:从露西的骨骼化石看,她的上肢比较细短,下肢比较粗长。露西的下肢骨具有较为粗壮的股骨,骨盆的髋骨前后扁、左右阔,这说明她很可能采取直立行走的运动方式,即图中①→②阶段。
4.答案:A
解析:胎儿生活在子宫内半透明的羊水中,通过胎盘、脐带与母体进行物质交换,胎儿从母体获得所需要的营养物质和氧气,胎儿产生的二氧化碳等废物,也是通过胎盘经母体排出体外的。故胎盘是胎儿与母体之间进行物质交换的器官,故选A。
5.答案:B
解析:A.进入青春期后,身高突增是青春期的一个显著特点,其次是体重增加,另外,神经系统和心、肺等器官的功能也显著增强,A正确。
B.进入青春期,在学校同学间应互相交流和帮助,跟师长密切交流,健康地度过这人生的金色年华,B错误。
C.进入青春期后,性意识开始萌动,这是正常的心理变化,C正确。
D.女生在月经期间应注意清洁卫生,保持心情舒畅,D正确。
故选B。
6.答案:A
解析:蛋白质是构成人体细胞的基本物质,与人体的生长发育以及细胞的修复和更新有重要关系,也能提供少量的能量;糖类是主要的供能物质,能为人体提供能量;脂肪是备用能源,一般存储在皮下备用。
故选A。
7.答案:B
解析:A、缺乏维生素A易患夜盲症,动物肝脏、胡萝卜中含维生素A较多,A正确。B、缺乏维生素C会患坏血病,新鲜水果、蔬菜中富含维生素C,缺乏维生素B会患脚气病、神经炎适量吃粗粮、糙米可预防脚气病、神经炎,B错误C、体内缺少维生素D时,容易得佝偻病或骨质疏松症,动物肝脏、鸡蛋含维生素D较多,C正确。D、缺乏含碘的无机盐,会造成地方性甲状腺肿大,平时可适当食用海带、紫菜、加碘盐等含碘丰富的食物,D正确。故选:B。
8.答案:C
解析:食物中含有的淀粉的消化从口腔开始,口腔中的唾液淀粉酶能够将部分淀粉分解为麦芽糖,当淀粉和麦芽糖进入小肠后,由于小肠中的胰液和肠液中含有消化糖类、脂肪和蛋白质的酶,因此,淀粉等糖类物质在小肠内被彻底消化为葡萄糖;可见胃对淀粉没有消化作用,人们利用这个特性,把对胃有刺激作用的药物放在由淀粉制成的胶囊里直接吞服,这样就可以避免药物对胃的刺激。
9.答案:D
解析:糖类、脂肪、蛋白质三类营养物质都能为生命活动提供能量,维生素不能为人体提供能量,A错误;在太空中待太久,航天员骨骼密度会降低,含钙的无机盐是骨骼和牙齿的重要组成成分,维生素D能促进人体对钙的吸收和利用,故航天员应同时补充含钙的无机盐和维生素D,B错误;水饺皮中富含淀粉,淀粉开始消化的部位是口腔,在睡液淀粉酶的作用下一部分淀粉分解为麦芽糖,然后再在小肠中胰液和肠液中酶的作用下被彻底分解成葡萄糖,C错误;葡萄糖被吸收后的主要去向是在线粒体内通过呼吸作用被氧化分解,释放能量,D正确。
10.答案:B
解析:合理营养是指能够满足人体对各种营养物质的需要、各种营养成分比例合适,互相搭配合理的膳食,这种膳食能够满足人体对生命活动所需要的能量。①不吃过期食品、②多吃水果蔬菜、④购买检疫合格的猪肉都属于安全健康的饮食;而饮料的成分大部分都含有磷酸,这种磷酸却会潜移默化地影响骨骼,常喝碳酸饮料骨骼健康就会受到威胁,因此③用饮料代替水属于不安全健康的饮食。
11.答案:B
解析:呼吸系统包括呼吸道和肺两部分。肺是气体交换的场所,是呼吸系统的主要器官。呼吸道的组成由上到下依次是鼻腔、咽、喉、气管和支气管。鼻腔内有鼻毛,可以阻挡灰尘(清洁),呼吸道都有骨或软骨做支架,其内表面覆盖着黏膜,黏膜能够分泌黏液(湿润),黏膜内还分布有丰富的毛细血管(温暖),这些特点既保证了气体的畅通,又对吸入的空气具有清洁、湿润和温暖的作用,B符合题意。
故选B。
12.答案:A
解析:A.人边吃饭边说笑,吞咽时会厌软骨因来不及盖住喉口使食物进入气管,引起剧烈咳嗽。为避免食物进入气管引起咳嗽,吃饭时不要大声说笑,A错误。
B.痰液中含有大量的病菌,因此不要随地吐痰,B正确。
C.鼻黏膜内分布着毛细血管,可以温暖空气。北欧人的鼻子要比生活在赤道附近的人大一些,更好地温暖寒冷的空气,是与其生活环境相适应的,C正确。
D.对溺水者进行人工呼吸前,先要清除他口、鼻内的污物,使溺水者的呼吸道通畅,D正确。
故选A。
13.答案:B
解析:A.据图可见14秒左右:该同学肺容量最大要大于4升,A错误。
B.AB段肺容量变大,表示吸气过程,B正确。
C.BC段肺容量变小,表示呼气过程,膈肌处于舒张状态,C错误。
D.D点表示呼气结束的瞬间,肺内气压等于外界大气压,D错误。
故选B。
14.答案:C
解析:海姆立克急救法的原理是冲击患者上腹部,使异物排出。相当于呼气过程,冲击患者上腹部,使膈肌回升,胸廓容积变小,肺内气压变大,部分气体沿呼吸道冲出,将异物排出。
故选C。
15.答案:C
解析:AB.膈肌与肋间肌收缩,引起胸腔前后、左右及上下径均增大,膈肌顶部下降,胸廓的容积扩大,肺随之扩张,造成肺内气压减小,小于外界大气压,外界气体进入肺内,完成吸气。所以,结合分析可知:ab段和de段表示吸气过程,此时,呼吸肌收缩,胸腔容积扩大,AB错误。
CD.当膈肌和肋间外肌舒张时,肋骨与胸骨因本身重力及弹性而回位,膈肌顶部升高,结果胸廓容积缩小,肺也随之回缩,造成肺内气压大于外界气压,肺内气体排出肺,完成呼气。结合分析可知:bd段表示呼气,此时,呼吸肌舒张,胸腔容积缩小,C正确、D错误。
故选C。
16.答案:D
解析:A.血液流经肺部毛细血管时,与肺泡进行气体交换,血液中的二氧化碳进入肺泡,肺泡中的氧进入血液。这样血液由含氧少的静脉血变成含氧丰富的动脉血。可见a是二氧化碳,b是氧气,A错误。
B.人体内气体交换是通过扩散作用完成的,B错误。
C.液流经肺部毛细血管时,与肺泡进行气体交换,血液中的二氧化碳进入肺泡,肺泡中的氧进入血液。这样血液由含氧少的静脉血变成含氧丰富的动脉血,C错误。
D.肺泡的壁和毛细血管壁都很薄,只有一层上皮细胞构成,这些特点都有利于气体交换因此肺是气体交换的主要场所,D正确。
故选D。
17.答案:A
解析:A.①血浆的主要功能是运载血细胞,运输养料和废物,②是血小板和白细胞,③是红细胞,A正确。
B.③对应的是④红细胞,红细胞数量最多,成熟的④红细胞内没有细胞核,B错误。
C.⑤白细胞个体最大,能吞噬病菌,对人体起着防御和保护的功能,C错误。
D.⑥是血小板,个体最小,有止血和加速凝血的作用,D错误。
故选A。
18.答案:A
解析:A.白细胞可以作变形运动,身体某处有病菌时,白细胞会穿过毛细血管壁,吞噬病菌,对人体有防御和保护作用,A符合题意。
B.红细胞内富含血红蛋白,血红蛋白在氧浓度高的地方与氧结合,在氧浓度低的地方与氧分离,所以红细胞的功能是运输氧气,B不符合题意。
C.血小板的功能是止血和加速凝血,C不符合题意。
D.血浆的主要成分是水,其功能是运载血细胞,运输养料和代谢废物,D不符合题意。
19.答案:C
解析:A.血浆的主要功能是运载血细胞,运输养料和废物,训练后不会有明显变化,A不符合题意。
B.白细胞的功能是吞噬病菌,对人体有防御作用,训练后不会有明显变化,B不符合题意。
C.红细胞具有运输氧的功能,生活在高原地区的人血液中红细胞含量一般较高,从而能增强血液对氧的运输,使机体能适应空气稀薄的环境。因此中国女足,在昆明进行了训练,以适应空气稀薄的环境,训练后其血液中明显增加的成分是红细胞,C符合题意。
D.血小板有止血和加速凝血的作用,训练后不会有明显变化,D不符合题意。
故选C。
20.答案:A
解析:由题表可知,小刚的白细胞偏多,可能患有炎症,A错误。
21.答案:C
解析:血液循环系统由①心脏、血管和血液组成,心脏是血液循环的动力器官。血管是血液流经的管道,血液是物质运输的载体。血管分为动脉、静脉和②毛细血管三种。把血液从心脏送到身体各部分去的血管叫做动脉,动脉一般分布较深;静脉是将血液从身体各部分送回心脏的血管,静脉有的分布较浅,有的分布较深;毛细血管是连通于最小的动脉与静脉之间的血管,毛细血管分布最广。血液由③血浆和④血细胞组成,血细胞由红细胞、白细胞、血小板组成,C符合题意。
故选C。
22.答案:D
解析:A.①③⑤⑦⑨除了⑤为动脉特点,不符合题意,故A错误。
B.②④⑥⑧⑩中除了⑥以外,都为静脉特点,故B错误。
C.①③⑥⑦⑨为动脉特点,不符合题意,故C错误。
由此可知静脉特点为: ②管壁较薄 ④弹性小 ⑤管腔大 ⑧管内血流速度慢 ⑩常具瓣膜。所以答案D正确。
23.答案:D
解析:毛细血管是连通于最小的动脉与静脉之间的血管,它数量最多,分布最广,遍布全身各处组织中;它的内径很小,只允许红细胞单行通过;管壁非常薄,只由一层扁平上皮细胞构成;管内血流的速度最慢,由此可知,管内血流速度最快不是毛细血管的特点,D符合题意。
故选D。
24.答案:D
解析:A.由于静脉将血液从身体各部运回心脏,四肢静脉中有防止血液倒流的静脉瓣,所以捆扎手臂后,捆扎处下方有的血管会膨胀起来,A正确。
B.静脉有的埋藏较深,有的埋藏较浅,在体表容易看到,呈“青色”,俗称“青筋”,B正确。
C.通常所说的血压是指体循环的动脉血压,可以在上肢的肱动脉处测得,C正确。
D.脉搏指的是动脉的搏动,可以在桡动脉处测得,D错误。
故选D。
25.答案:B
解析:动脉瓣存在心室和动脉之间,不在四肢静脉内;房室瓣存在心房和心室之间,不在四肢静脉内;静脉瓣存在四肢的静脉内。因此,人在站立时,其下肢血液仍能回流到心脏,这与四肢静脉内的静脉瓣有关。
故选:B。
26.答案:(1)睾丸;精子
(2)输卵管
(3)子宫;胎盘;266天
解析:(1)“长得像小蝌蚪的细胞”,是爸爸生殖系统的主要器官是睾丸,产生的①精子。
(2)男性睾丸产生的精子进入阴道,缓缓通过子宫,在输卵管内与卵巢产生的卵细胞相遇,精子与卵细胞结合形成受精卵。所以受精卵的形成部位在输卵管。“狭窄的管道”指的是输卵管。
(3)受精卵从输卵管进入子宫的过程中,就形成多细胞的胚胎,植入子宫内壁后,胚胎细胞在子宫内膜里不断分裂和分化,形成各种组织,由组织再形成各种器官、系统,逐渐发育成胎儿。因此“宽敞的房子”指的是母体的子宫。胎儿生活在子宫内半透明的羊水中,通过胎盘、脐带与母体进行物质交换,胎儿从母体获得所需要的营养物质和氧气,胎儿产生的二氧化碳等废物,也是通过胎盘经母体排出体外的。故胎盘是胎儿与母体之间进行物质交换的器官。母体怀孕38周左右即266天,胎儿就发育成熟,成熟的胎儿从母体的阴道产出的过程称为分娩,分娩过程的结束标志着婴儿的诞生。
27.答案:(1)葡萄糖和氨基酸
(2)胃
(3)胆汁
(4)④吸收;缺铁性贫血;蛋白质
解析:(1)淀粉在口腔中开始被消化,在唾液淀粉酶的作用下分解成麦芽糖,然后在小肠中在肠液和胰液的作用下被彻底分解成①葡萄糖;蛋白质在胃中开始被消化,在胃蛋白酶的作用下分解成多肽。进入小肠后,在肠液和胰液的作用下被彻底分解成②氨基酸。
(2)蛋白质在胃中开始被消化,在胃蛋白酶的作用下分解成多肽。进入小肠后,在肠液和胰液的作用下被彻底分解成氨基酸。
(3)肝脏是人体内最大的消化腺,成人的肝脏重约1.5kg,大部分位于腹腔的右上部,肝脏具有分泌胆汁、代谢功能和解毒等功能。肝脏分泌的胆汁能储藏在胆囊中,在需要消化食物的时候,胆汁经导管流入十二指肠。肝脏分泌的胆汁中没有消化酶,但它能使③脂肪变成微小的颗粒,从而增加脂肪酶与脂肪的接触面积,起到促进脂肪分解的作用。脂肪最终被分解为甘油和脂肪酸。
(4)营养物质通过消化道壁进入血液的过程叫吸收。小肠既是主要的消化器官,也是主要的吸收器官;铁是合成血红蛋白必需的原料,人若缺铁,血红蛋白合成减少,会使人患贫血症,建议多食用含铁和蛋白质丰富的食物。
28.答案:(1)⑤⑥⑧;c、d
(2)胆囊;Z脂肪
(3)⑧小肠;小肠很长;内表面有皱襞和小肠绒毛;小肠绒毛壁和毛细血管壁都很薄等
(4)合理膳食,营养全面,多吃含蛋白质的食物。
解析:(1)蛋白质在胃中开始被消化,在胃蛋白酶的作用下分解成多肽。进入小肠后,在肠液和胰液的作用下被彻底分解成氨基酸,消化蛋白质的过程中所需的消化液是由图甲中⑤胃、⑧小肠和⑥胰腺分泌的;人体的生长发育以及损伤细胞的修复和更新,都离不开蛋白质。所以,处于生长发育旺盛时期的青少年应多吃“平衡膳食宝塔”中的富含蛋白质的c、d层食物,蛋白质最终在小肠内分解成氨基酸。
(2)肝脏是人体内最大的消化腺,成人的肝脏重约1.5kg,大部分位于腹腔的右上部,肝脏具有分泌胆汁、代谢功能和解毒等功能。④肝脏分泌的胆汁能储藏在胆囊中,在需要消化食物的时候,胆汁经导管流入十二指肠,肝脏分泌的胆汁中没有消化酶,但它能使脂肪变成微小的颗粒,从而增加脂肪酶与脂肪的接触面积,起到促进脂肪分解的作用,脂肪是在小肠中开始被消化的,所以图乙中的曲线Z表示脂肪,故是对图乙中曲线Z脂肪的消化起了重要的作用。
(3)⑧小肠是人体消化食物和吸收营养物质的主要场所。小肠很长,约5﹣6米;小肠内表面有皱襞和小肠绒毛,这大大地增加了小肠消化和吸收的面积;小肠绒毛内有毛细血管;小肠绒毛壁和毛细血管壁都由一层上皮细胞构成,利于吸收营养。
(4)让学生“知营养、会运动、防肥胖、促健康”,营造健康合理膳食氛围,促进儿童健康成长,可以提议:合理膳食,营养全面,多吃含蛋白质的食物等。
29.答案:收缩;膈肌;下降;肺容积;肺;小于;吸气
解析:根据分析可知,呼吸运动是指人体胸廓有节律的扩大和缩小的运动,包括吸气过程和呼气过程,呼吸运动主要与肋间肌和膈肌的运动有关。人在平静状态下,肋骨间的肌肉①收缩时,肋骨向上向外运动,使胸廓的前后径和左右径都增大;同时②膈肌收缩,膈顶部③下降,使胸廓的上下径也增大;这样④胸廓的容积就增大,⑤肺也随着扩张;肺内气压降低,⑥低于外界气压,于是外界空气通过呼吸道进入肺,完成吸⑦气的过程。相反呼气与之过程大致相反。
30.答案:(1)鼻毛/黏液;②咽;痰;⑥肺
(2)B;气体扩散/气体扩散作用
(3)二氧化碳
(4)肺泡壁和毛细血管壁两层细胞;氧气
解析:(1)鼻腔内有鼻毛可以阻挡住灰尘和病菌,鼻黏膜分泌粘液可黏住灰尘和病菌,使吸入的空气变得清洁;消化道包括口腔、咽、食道、胃、小肠、大肠和肛门,呼吸道包括鼻腔、咽、喉、气管、支气管,可见②咽是食物与气体共同的通道;空气经过③喉、气管和支气管一路直下,一直到达肺部。气管和支气管上的腺细胞分泌黏液,使空气湿润,黏液中含有能抵抗细菌和病毒的物质。纤毛的摆动可将外来的灰尘、细菌等和黏液一起送到咽部,通过咳嗽排出体外形成痰;没有咳出的病毒,便进入了⑥肺,呼吸系统的主要器官是⑥肺。
(2)根据分析可知,图2中的B过程是肺泡与血液的气体交换,严重的新冠肺炎患者往往呼吸困难,主要是由于肺泡里充斥着炎性分泌物(黏液),会直接影响B肺泡与血液的气体交换过程;正常情况下这两个过程依次是通过气体扩散作用实现的。
(3)组织细胞不停的进行呼吸作用产生大量的二氧化碳,图2中过程D是血液与组织细胞之间的气体交换,二氧化碳是由组织细胞扩散进入血液的,血液中的二氧化碳的浓度会升高。
(4)肺泡内的气体要进入血液,需要肺泡壁和毛细血管壁,二者都由一层上皮细胞组成,因此要透过两层细胞,按方向判断,a代表的气体是氧气。
31.答案:(1)低
(2)保证小鱼的正常呼吸
(3)⑥;白细胞
(4)毛细血管;红细胞单行通过
(5)c;a
解析:(1)①目镜和④物镜决定物像放大的倍数,放大倍数即二者的乘积。小鱼尾鳍内含色素,颜色深,视野较暗,因此观察小鱼尾鳍内的血液流动应该用低倍的显微镜,低倍镜比高倍镜的视野亮。
(2)小鱼生活在水中,用鳃呼吸,来获得水中的溶解氧,因此在观察小鱼尾鳍内血液的流动的实验过程中,要用浸湿的棉絮,并经常滴加清水,将小鱼的头部的鳃盖和躯干包裹起来,目的是保持小鱼正常的呼吸。
(3)当细菌侵入人体后,白细胞能穿过毛细血管壁进入组织,并将细菌吞噬。白细胞的主要功能为防御病菌、免疫和清除坏死组织等。当人体有炎症时,数量高于正常值的是⑥白细胞。
(4)用显微镜观察小鱼尾鳍时,判断动脉、静脉和毛细血管的依据是:从主干流向分支的血管是动脉,由分支流向主干的血管是静脉,红细胞单行通过的是毛细血管。图丙中b内红细胞呈单行通过是毛细血管。
(5)我们生病输液时,针尖刺入的是我们手臂上的“青筋”,是静脉血管,是图丙中的c静脉;动脉,管壁较厚、弹性大,血流速度快,血流速度最快的血管是图中的a动脉。
32.答案:(1)牙齿的咀嚼和舌头的搅拌
(2)唾液
(3)4毫升清水;设置对照
(4)将两支试管都放入37℃的温水中的目的是模拟口腔温度,37℃是消化酶活性发挥的最佳温度
(5)变蓝色、不变色;试管1中馒头中的淀粉没有被消化,滴加碘液变蓝色;试管2中馒头中的淀粉被唾液中的唾液淀粉酶消化成麦芽糖,滴加碘液不变蓝色。
解析:(1)实验中,把馒头切成碎屑是模拟牙齿的咀嚼,振荡是模拟舌的搅拌。
(2)科学探究要遵循单一变量原则:控制其他因素不变,只改变其中一个因素(要研究的因素),观察其对实验结果的影响,该实验中,1号和2号形成以唾液为变量的对照实验。
(3)1号和2号形成以唾液为变量的对照实验。为保证变量唯一,1号试管内应该加入4毫升清水。设置1号试管的作用是形成对照。
(4)酶的活性受温度的影响,高温和低温都会使酶的活性受到抑制;在人体内酶的活性最高,这说明在37℃左右酶的催化作用最强,因此实验过程中应将装置放在37℃的水中进行水浴。
(5)淀粉遇碘变蓝色,麦芽糖遇碘不会变蓝。该组实验中,1号试管中加入的是清水,清水对淀粉无消化作用,淀粉没有被分解,因此滴加碘液后变蓝色,2号试管里加入的是唾液,唾液中的唾液淀粉酶能将淀粉分解为麦芽糖,因此加入碘液后不变蓝。
选项
A
B
C
D
营养物质
维生素A
维生素B₁
维生素D
含碘的无机盐
缺乏症
夜盲症
坏血病
儿童:佝偻病
地方性甲状腺肿
食物来源
动物肝脏、胡萝卜
新鲜水果、蔬菜
动物肝脏、鸡蛋
海带、紫菜
A
吃饭时不要大声说笑
吞咽时会厌软骨会盖不住咽部,让食物进入气管,引起咳嗽
B
不随地吐痰
痰中有大量细菌、病毒等,容易传染,使他人得病
C
北欧人的鼻子一般比赤道附近生活的人高挺、长
北欧冬天寒冷,鼻子高挺、长,分布的毛细血管更丰富,能更温暖吸入气体
D
对溺水者进行人工呼吸前,先要清除他口、鼻内的污物
使溺水者的呼吸道通畅,利于空气进出肺部
姓名:小刚性别:男
姓名:小强性别:男
正常参考值
化验项目
测定值
化验项目
测定值
RBC(红细胞)
4.8×1012个/L
RBC(红细胞)
3.1×1012个/L
(4.0~5.5)×1012个/L
WBC(白细胞)
18×109个/L
WBC(白细胞)
8×109个/L
(5.0~10.0)×109个/L
Hb(血红蛋白)
142g/L
Hb(血红蛋白)
103g/L
120~160 g/L
山东省临沂市临沭县2022-2023学年八年级下学期期中生物试卷(含答案): 这是一份山东省临沂市临沭县2022-2023学年八年级下学期期中生物试卷(含答案),共32页。试卷主要包含了单选题,读图填空题,实验题等内容,欢迎下载使用。
2022-2023学年山东省临沂市临沭县七年级(下)期末生物试卷(含解析): 这是一份2022-2023学年山东省临沂市临沭县七年级(下)期末生物试卷(含解析),共31页。试卷主要包含了选择题,简答题等内容,欢迎下载使用。
山东省临沂市临沭县2022-2023学年七年级下学期期末生物试题(含答案): 这是一份山东省临沂市临沭县2022-2023学年七年级下学期期末生物试题(含答案),共15页。试卷主要包含了单选题,综合题等内容,欢迎下载使用。