山东省新高考联合质量测评2023-2024学年高三下学期3月联考生物试题
展开2024.3
本卷满分100分,考试时间90分钟
注意事项:
1.答题前,考生先将自己的学校、姓名、班级、座号、考号填涂在相应位置。
2.选择题答案必须使用2B铅笔(按填涂样例)正确填涂:非选择题答案必须使用0.5毫米黑色签字笔书写,绘图时,可用2B铅笔作答,字体工整、笔迹清楚。
3.请按照题号在各题目的答题区域内作答,超出答题区域书写的答案无效,在草稿纸、试题卷上答题无效。保持卡面清洁,不折叠、不破损。
一、选择题:本题共15小题,每小题2分,共30分。每小题只有一个选项符合题目要求。
1.泛素是一种存在于真核细胞中的多肽。植物细胞中错误折叠的蛋白质会被泛素化,然后以吞噬泡的方式被包裹与溶酶体融合降解为较小的短肽、氨基酸,以维持细胞内部环境的稳定。下列说法错误的是
A.大肠杆菌细胞内没有泛素,这与细胞结构和代谢相对简单相适应
B.泛素对于维持细胞蛋白质的正常功能有重要作用
C.错误折叠蛋白质的降解过程需要水的参与
D.溶酶体合成的多种水解酶催化了错误折叠蛋白质的水解
2.花生种子萌发时,脂肪水解形成的脂肪酸和甘油分别在多种酶的催化下形成葡萄糖,最后转变成蔗糖并转运至胚轴,供给胚的生长和发育。下列说法正确的是
A.检测花生种子中脂肪的实验,洗去浮色需使用体积分数为50%的酒精
B.花生种子中的脂肪大多含有饱和脂肪酸,在室温时呈液态
C.在转化过程中,两分子葡萄糖形成一分子蔗糖
D.花生种子萌发初期(真叶长出之前),干重先增加后减少,导致干重增加的主要元素是C
3.分裂间期每条染色质可分为常染色质和异染色质两部分。常染色质是进行活跃转录的部位,呈疏松的环状;异染色质无转录活性,处于凝缩状态。某种干细胞中,进入细胞核的蛋白APOE可作用于细胞核骨架和异染色质蛋白,诱导这些蛋白发生自噬性降解,影响异染色质上基因的表达,促进该种干细胞衰老。下列说法错误的是
A.异染色质在分裂间期进行复制B.异染色质蛋白在细胞核内发生自噬性降解
C.敲除APOE基因可延缓该种干细胞衰老D.分裂期常染色质与异染色质都变成染色体
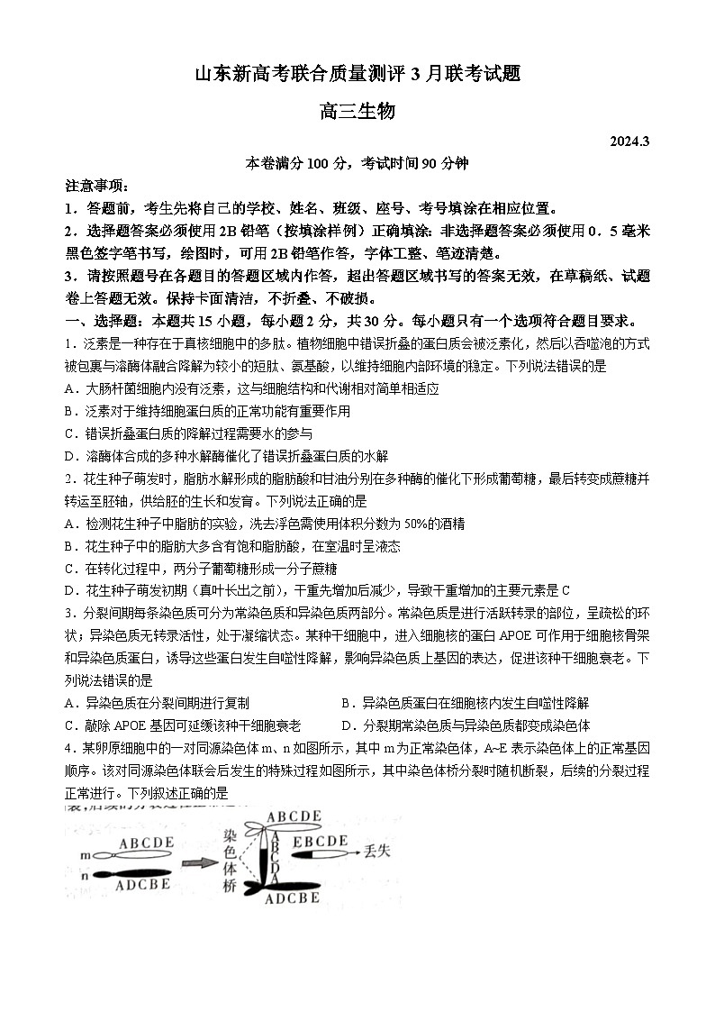
4.某卵原细胞中的一对同源染色体m、n如图所示,其中m为正常染色体,A~E表示染色体上的正常基因顺序。该对同源染色体联会后发生的特殊过程如图所示,其中染色体桥分裂时随机断裂,后续的分裂过程正常进行。下列叙述正确的是
A.该卵原细胞产生的极体可能存在染色体片段的位置颠倒
B.伴随着染色体桥随机断裂,细胞质基质均等分裂
C.该卵原细胞产生的卵细胞发生了染色体数目变异
D.该卵原细胞产生正常卵细胞的概率为1/8
5.现有两对等位基因(B/b、D/d独立遗传,分别控制两种性状)均杂合的个体进行相互交配,某种显性基因型的配子或后代致死,不考虑环境因素对表型的影响。下列分析错误的是
A.若基因均位于常染色体上,且B基因纯合致死,后代性状分离比为1:2:3:6
B.若基因均位于常染色体上,且含BD基因的雄(或雌)配子致死,后代性状分离比为1:3:3:5
C.若后代性状分离比为1:2:3:6,两个亲本的基因型可能是BbXDXd、BbXDYd且致死基因只能位于常染色体上
D.若后代性状分离比为1:3:3:5,两个亲本的基因型可能是BbXDXd、BbXdYD且含BD基因的雄(或雌)配子致死
6.人体细胞核内转录形成的某些前体mRNA在细胞核内剪切、拼接后才能产生成熟的mRNA,其简要流程如图所示。下列叙述正确的是
A.RNA聚合酶需要识别基因上的起始密码才能与之结合
B.前体mRNA剪切所需的限制酶合成部位是核糖体
C.剪切、拼接后形成的成熟mRNA立即进行翻译过程
D.合成多肽链1和多肽链2的过程中,核糖体在mRNA上的移动方向均是5’→3’
7.下列病症或疾病与稳态失调间的对应关系,错误的是
A.感冒发烧,食欲不振——体温过高,酶活性低
B.高原反应——供氧不足,中枢神经系统对缺氧敏感
C.中暑——机体丢失大量水和无机盐,导致水盐平衡失调
D.尿毒症——尿素等代谢产物在体内积累
8.Graves病和桥本甲状腺炎是甲状腺激素水平异常的两种疾病,其主要发病机制如下图所示。下列叙述错误的是
A.TSH受体抗体、TC蛋白抗体是诊断这两种病的主要指标
B.这两种疾病是由免疫系统的免疫防御功能异常所致
C.可用药物替代甲状腺激素治疗桥本甲状腺炎
D.NK细胞的功能与细胞毒性T细胞相似
9.通常植物主茎的顶端生长很快,侧芽生长很慢或潜伏不生长,植株因而表现出顶端优势,其原理如图所示。下列分析正确的是
A.生长素在植物主茎顶端中的运输方式是极性运输
B.细胞分裂素主要在幼嫩的茎和芽中合成
C.植物去顶后IPT基因表达增加,细胞分裂素主要促进细胞质的分裂
D.图示表明生长素可催化细胞分裂素的合成
10.科学家通过研究种间捕食关系,构建了捕食者——猎物模型如图甲所示,箭头所指方向代表曲线变化趋势;图乙为相应的种群数量变化曲线。下列叙述正确的是
A.图乙中P为猎物的种群数量,N为捕食者的种群数量
B.图甲中①②③④种群数量变化与图乙中abed依次对应
C.图甲模型分析,图中最可能代表猎物和捕食者K值的数据为N3和P3
D.图甲模型属于数学模型,该曲线变化趋势不能反映因果循环关系
11.在“探究培养液中酵母菌种群数量的动态变化”的实验中,某次样品稀释102倍后,在25×16型血细胞计数板上计数5个中方格酵母菌总数为360个,相关叙述正确的是
A.每天定时从上层培养液取样,测定酵母菌细胞数量
B.若一个小方格内酵母菌数过多,应稀释到每小方格1~2个再计数
C.用血细胞计数板直接计数,结果往往偏大
D.本次抽样检测可估算培养液中酵母菌密度约为1.8×108个/mL
12.下图表示动物摄取和利用能量的过程,下列分析错误的是
A.恒温动物的④/③值一般低于变温动物
B.肉食性哺乳动物的③/②值一般高于植食性哺乳动物
C.提高③/②值可增加圈养动物的生长量
D.哺乳动物的③/①值一般为10%~20%
13.发酵工程是指利用微生物的特定功能,通过现代工程技术,规模化生产对人类有用的产品.目前在许多领域得到了广泛的应用。下列说法错误的是
A.发酵工程大多使用单一菌种,可以从自然界中筛选也可以通过诱变育种或基因工程育种获得
B.发酵工程的中心环节是分离、提纯产物,如果产品是微生物细胞本身,可采用过滤、沉淀等方法分离
C.在酸性和碱性条件下谷氨酸棒状杆菌积累的代谢产物不同,发酵过程需严格控制pH值
D.发酵工程可用于生产微生物农药,主要是利用微生物或其代谢物来防治病虫害
14.研究者用绿色荧光染料标记干细胞的蛋白质,再将其中一个干细胞子集注射到早期的猴子桑葚期胚胎,最后产生出了2只发光的嵌合猴。下列说法错误的是
A.胚胎干细胞必须从胚胎中获取,涉及伦理问题,限制了它在医学上的应用
B.受精卵发育成桑葚胚的体外培养过程需要定期更换培养液,以便及时清除代谢物并及时补充营养
C.含有干细胞子集的早期胚胎移植后一般不需要对受体母猴注射免疫抑制剂
D.嵌合猴具备来自两个不同胚胎的细胞,其不同部位的细胞中基因型可能不同
15.嵌合抗原受体T细胞(CAR-T)免疫疗法能赋予T细胞肿瘤靶向性、更强的杀伤活性和持久的杀伤力,达到高效识别、杀死癌细胞的治疗效果。该疗法的主要流程如图所示。下列说法错误的是
A.②过程的核心工作是构建含有CAR结构的表达载体
B.③过程之前需要对构建的CAR-T细胞进行检测和鉴定,以确定细胞表面含有嵌合抗原受体
C.③过程需要在含有95%空气和5%CO2的CO2培养箱中进行
D.只要提供合适的条件并及时传代,CAR-T细胞可在培养条件下不断增殖
二、选择题:本题共5小题,每小题3分,共15分。每小题有一个或多个选项符合题目要求,全部选对得3分,选对但不全的得1分,有选错的得0分。
16.盐胁迫环境下,“齐黄34”大豆细胞质中积累的Na+会抑制胞质酶的活性,植物根部细胞通过多种“策略”降低细胞质中Na+浓度,从而降低盐胁迫的损害,部分生理过程如图所示。下列说法正确的是
A.盐胁迫下,Na+通过蛋白A运出细胞的方式是主动运输
B.图示中的囊泡运输体现了生物膜的选择透过性
C.通过蛋白C将细胞质中的H+运输到细胞外的能量主要由细胞呼吸提供
D.图示中植物根部细胞通过4种“策略”降低细胞质中Na+浓度
17.某家庭部分成员患有一种单基因遗传病,相关基因(A、a)电泳结果如图,其中1、2为亲代,3、4为子代。不考虑其他变异情况,下列叙述错误的是
A.若亲代均正常,可推知4号一定是患病个体
B.若亲代均患病,可推知3号一定是女儿且患病
C.若子代均正常,可推知1号的基因型为Aa
D.若子代均患病,亲代再生一男孩患病的概率为1/2
18.为验证家兔血液pH的相对稳定是由于血浆中存在着缓冲物质,某兴趣小组设计如下实验,实验步骤和预期结果如表。下列叙述错误的是
A.本实验严格遵循对照原则和单一变量原则
B.本实验需严格控制自变量,无关变量保证加入的各物质等量即可
C.血浆的pH之所以能够保持稳定,推测与其中含有的HCO3-/H2CO3等物质有关
D.通过本实验可得出动物血浆中含有缓冲物质,有缓冲作用
19.生态学家根据不同生物采取的生活史对策类型,将生物大体上区分为R对策生物和K对策生物。R对策生物通常个体小、寿命短、生殖力强但存活率低,亲代对后代缺乏保护;K对策生物通常个体大、寿命长、生殖力弱但存活率高,亲代对后代有很好的保护。存活曲线可以反映生活史中各时期的死亡率,分为类型I、类型Ⅱ、类型Ⅲ,如图所示。下列说法错误的是
A.熊猫和蝗虫的生活史对策分别为R对策、K对策
B.存活曲线为类型Ⅲ的生物生活史对策更接近K对策
C.R对策生物易受密度制约因素的影响,K对策生物易受非密度制约因素的影响
D.从昆虫到哺乳类的进化过程中,产子数量逐渐减少,存活曲线经历了类型Ⅲ→Ⅱ→I的进化
20.“不对称体细胞杂交”可以将一个亲本的部分染色体或染色体上某些片段转移到另一个亲本体细胞内,获得不对称杂种植株。大剂量的X射线能随机破坏染色体结构,使其发生断裂、易位、染色体消除等,细胞不再持续分裂。碘乙酰胺(IOA)可使细胞质中某些酶失活,抑制细胞分裂。下列说法正确的是
A.“不对称体细胞杂交”能体现细胞膜的流动性
B.由异源融合后的原生质体培育愈伤组织的过程中,光照可以促进愈伤组织的形成和生长
C.所获得的不对称杂种植株细胞中染色体数目均少于两亲本染色体数目之和
D.“不对称体细胞杂交”的一个优点是可转移控制优良性状的多基因甚至是未知基因
三、非选择题:本题共5小题,共55分、
21.(9分)磷酸转运器可将磷酸丙糖运出叶绿体用于合成蔗糖,同时将释放的i运回叶绿体,过程如图1所示。研究人员为测定番茄叶片在不同光照强度下密闭水浴箱内CO2浓度变化速率,设计图2装置进行实验,依据实验结果绘制得到图3曲线。实验过程中的叶片呼吸强度不变,其他条件适宜,A~E时间段光源逐渐向左移动。请回答下列问题:
(1)番茄叶肉细胞中与光合作用有关的酶分布在__________。图1中光反应为暗反应提供的物质D是_________。
(2)研究表明,磷酸转运器工作时,不会直接改变叶绿体内磷酸丙糖和Pi的总含量,推测磷酸转运器对这两类物质的转运比例为_________。
(3)图3中B点对应条件下,番茄植株光合作用消耗的CO2_________(“多于”“少于”或“等于”)呼吸作用产生的CO2,原因是__________。
(4)某种变异导致磷酸转运器的工作效率下降,若用该变异植株的叶片重复上述实验,则C点对应条件下CO2浓度变化速率__________(“增大”、“减小”或“不变”),原因是_________。
22.(14分)孟德尔的分离定律和自由组合定律问世后,并没有得到摩尔根的认同。摩尔根利用果蝇做了大量实验想推翻孟德尔的遗传定律,直到有一天他获得了一只极为罕见的白眼果蝇,该白眼果蝇产生的后代(F1)全是红眼。
(1)果蝇的眼色通常是红色的,这只白眼果蝇极为罕见,其相关基因最可能来自于__________这一变异方式,体现了该变异方式具有_______性的特点。按照现代生物学的观点来看,由于F1全是红眼,结合性状的显隐性可判定控制眼色的基因大概率不会位于常染色体上,理由是_________。
(2)摩尔根选用F1的果蝇互相交配,产生了F2,其中红眼:白眼=3:1。但很快摩尔根有了新的发现,是用孟德尔的遗传理论解释不了的,那就是_________。
(3)有了新现象并尝试对此作出解释是促使摩尔根进一步研究的动力。摩尔根的学生发现了果蝇的另一个性状——残翅,对摩尔根新创立的解释带来了挑战,他的学生进行的实验及结果如下表所示。
测交一的结果说明控制体色和翅型的基因在染色体上的位置关系是___________;重组率是指双杂合子测交时产生的重组型配子的比例,据此可知测交二的重组率是__________。摩尔根通过分析两次测交实验,可以得出的结论是:雌果蝇在减数分裂时__________,而雄果蝇则无此现象。他发现的连锁和互换定律成为与孟德尔遗传定律齐名的遗传学第三大定律。
(4)摩尔根的连锁和互换定律可应用在医学实践中。甲髌骨综合症是显性遗传病,相关基因N、n与控制血型的基因(IA、IB或i)位于一对染色体上。N基因与IA基因连锁,等位基因n与IB基因或i基因连锁。在患这种疾病的某家庭中,丈夫是A型血而妻子是O型血,二者已有一个O型血的正常男孩。假如N和i之间的重组率为10%,推测,理由是这对夫妇再生一正常的A型血孩子的概率是___________。
23.(10分)尿液的生成和排出受到多种因素的影响与调节,对维持机体内环境的稳态至关重要。成年人控制排尿的过程如图所示。
回答下列问题:
(1)据图分析排尿反射的效应器有_____________,成年人对排尿的控制体现出神经调节具有____________机制。
(2)人在大量饮水后,抗利尿激素的分泌量____________,影响了___________对水的重吸收,导致尿量增加。
(3)脊髓对膀胱扩大和缩小的控制是由___________系统支配的。___________兴奋会使膀胱缩小。
(4)糖尿病患者常出现多尿、多饮等现象。
多尿的原因:__________________________________。
多饮的原因_________________________________。
24.(10分)某小型湖泊中存在如下图甲所示的营养结构,图乙表示不同体长露斯塔野鲮鱼的食性相对值,图丙表示绿藻和蓝细菌对水体中N、P吸收量及其体内藻毒素含量相对值。请回答:
(1)调查露斯塔野鲮鱼的数量常用标记重捕法,原因是_____________。若标记个体更易被天敌发现而被捕食,则会导致种群密度估算结果___________(填“偏高”、“偏低”或“不变”)
(2)同样增重2kg,体长为2.8cm的露斯塔野鲮鱼需要绿藻和蓝细菌的量是体长为4.2cm的露斯塔野鲮鱼的___________倍(能量传递效率按20%计算)。
(3)该湖泊受到富含P的生活用水污染,某科研小组提出生态治污的方案:
①首先培养___________去除水体中的P,理由是___________。
②然后投放体长大于4.2cm的露斯塔野鲮鱼控制绿藻和蓝细菌的数量。选择体长大于4.2cm的野鲮鱼,其原因是___________。
(4)科研小组对罗氏沼虾的能量流动情况进行分析,结果如下表所示(数字为能量值,单位是kJ·cm-2·a-1)。由表中结果分析可知,罗氏沼虾同化量为____________kJ·ccm-2·a-1。罗氏虾用于生长、发育和繁殖的能量,除去传递给露斯塔野鲮鱼的能量和流向分解者的能量,还包括___________。
25.(12分)国家“863”计划在现代农业技术领域设置了多个具有重要价值的主题项目,其中“动植物生物反应器”课题组建立了植物油体、胚乳、悬浮细胞及动物乳腺生物反应器等几大技术平台、
(1)悬浮细胞生物反应器是指将脱分化的愈伤组织在液体培养基中繁殖以提取产物。该生物反应器用到细胞工程中的___________技术,该技术的主要优点有_____________(至少答出两条)。
(2)叶绿体生物反应器是指通过特定的技术手段使外源基因能够进入到叶绿体中,与植物叶绿体基因组进行同源片段重组,在叶绿体中进行转录、翻译的技术体系。该技术可能存在的缺点是___________。
(3)科学家利用水稻胚乳反应器表达重组HN蛋白生产新城疫(一种急性、致死性禽类传染病)疫苗,部分过程如下:
①利用双酶切法将HN基因成功连接到了植物载体上,重组载体中HN基因应该正确连接到___________序列之间。为保证HN基因只在水稻胚乳细胞中正确表达,需要___________。
②利用____________法,将重组载体转入水稻愈伤组织。经过暗培养、愈伤筛选、分化、生根和移栽,4个月后获得转基因水稻种子。为证明HN基因在水稻胚乳中已经转录,将待测胚乳细胞制成匀浆,采用逆转录PCR法进行检测。请你评价能否达成目的,并简要说明理由___________。
山东新高考联合质量测评3月联考
生物参考答案及解析
1.D2.A3.B4.A5.C6.D7.C8.B9.C10.B11.C12.D13.B14.B15.D
16.ACD17.C18.ABD19.ABC20.AD
21.(9分)
(1)类囊体薄膜和叶绿体基质(1分) NADPH和ATP(1分)
(2)1:1(1分)
(3)少于(1分) B点时条件下叶片的光合作用强度等于呼吸作用强度,但番茄植株中有进行呼吸作用而不进行光合作用的部位(2分)
(4)减小(1分) 磷酸转运器工作效率下降,磷酸丙糖转运速率降低,淀粉生成速率增大,光合作用产物不能及时运出,光合作用速率下降(2分)
22.(14分)
(1)基因突变(1分) 低频(1分) 白眼是隐性性状,白眼果蝇必须是纯合子,若基因位于常染色体上,需要两个显性基因同时突变为两个隐性基因,概率极低(2分)
(2)白眼果蝇全部是雄性(1分)
(3)控制灰身、长翅的基因在同一条染色体上,控制黑身、残翅的基因位于它的同源染色体上(2分) 16%(1分) 同源染色体非姐妹染色单体之间互换而形成重组配子(2分)
(4)5%(2分) 丈夫产生的配子类型NIA(45%)、Ni(5%)、ni(45%)、nIA(5%),妻子产生的配子类型为ni,后代A型血且正常(nnIAi)的占比为5%(2分)
23.(10分)
(1)传出神经末梢及其所支配的腹壁肌、膀胱逼尿肌、尿道括约肌(1分) 分级调节和反馈调节(1分)
(2)减少(1分) 肾小管、集合管(1分)
(3)自主神经(1分) 副交感神经(1分)
(4)患者原尿中因含有较多葡萄糖,渗透压增大,影响水的重吸收,尿量增加(2分)
血浆渗透压增大,使位于下丘脑的渗透压感受器兴奋,并传至大脑皮层形成渴觉,饮水增加(2分)
24.(10分)
(1)露斯塔野鲮鱼的活动能力强,活动范围广(1分) 偏高(1分)
(2)1.5(1分)
(3)绿藻(1分) 吸收相同含量的P元素时,绿藻体内的藻毒素含量比蓝细菌低(2分)
体长大于4.2cm的露斯塔野鲮鱼的植食性比例较高,食物链短,能量利用率高(2分)
(4)30.6(1分) 未被利用的能量(1分)
25.(12分)
(1)植物细胞培养(1分) 不占用土地;不受季节、天气等的限制(2分)
(2)叶绿体有双层膜结构,蛋白质产物分离(提取)不易;叶绿体中只有核糖体,没有内质网和高尔基体,蛋白质没有经过正确加工(没有活性)(2分)
(3)①启动子和终止子(1分) 所用启动子只在水稻胚乳细胞中启动转录过程(2分)
②农杆菌转化法(1分)不能(1分)细胞匀浆中有DNA,其中的目的基因会对检测造成干扰;也可能有RNA酶能将待测RNA水解掉而检测不到(答出一条即可给分)(2分)
步骤
甲组
乙组
步骤1
每组取两支试管,记为1号、2号
步骤2
滴加一定量的缓冲液,测量pH并记录
滴加等量的家兔血浆,测量pH并记录
步骤3
加等量的乳酸
加等量的乳酸
步骤4
测量pH并记录
预测结果
1号、2号试管中pH变化不明显
1号,2号试管中pH变化不明显
亲本
灰身长翅×黑身残翅
实验操作
子一代全为灰身长翅,选取了其中部分个体进行了如下杂交
测交一:灰身长翅♂×黑身残翅♀
测交二:灰身长翅♀×黑身残翅♂
实验结果
测交一:灰身长翅:黑身残翅=1:1
测交二:灰身长翅:黑身残翅:灰身残翅:黑身长翅=21:21:4:4
摄入食物中的能量
用于生长、发育和繁殖的能量
呼吸作用散失的能量
57.6
7.5
23.1
2024山东省新高考联合质量测评高三上学期12月联考生物试题wrod版含答案: 这是一份2024山东省新高考联合质量测评高三上学期12月联考生物试题wrod版含答案,共41页。
山东2024届高三新高考联合质量测评12月联考 生物试题及答案: 这是一份山东2024届高三新高考联合质量测评12月联考 生物试题及答案,文件包含生物参考答案及评分标准pdf、生物1pdf等2份试卷配套教学资源,其中试卷共5页, 欢迎下载使用。
山东新高考联合质量测评2024届高三10月联考生物试题: 这是一份山东新高考联合质量测评2024届高三10月联考生物试题,文件包含生物pdf、生物答案pdf等2份试卷配套教学资源,其中试卷共6页, 欢迎下载使用。

