资料中包含下列文件,点击文件名可预览资料内容





还剩6页未读,
继续阅读
所属成套资源:2024版高考数学零基础一轮复习讲义PDF原卷+解析含(1-10章)
成套系列资料,整套一键下载
- 第01章 集合与常见逻辑用语-第01讲 集合-2024版高考数学零基础一轮复习讲义PDF原卷+解析 学案 0 次下载
- 第01章 集合与常见逻辑用语-第02讲 常用逻辑用语-2024版高考数学零基础一轮复习讲义PDF原卷+解析 试卷 0 次下载
- 第02章 基本初等函数及其性质-第02讲 函数的单调性与最值-2024版高考数学零基础一轮复习讲义PDF原卷+解析 试卷 1 次下载
- 第02章 基本初等函数及其性质-第03讲 函数的奇偶性、对称性与周期性-2024版高考数学零基础一轮复习讲义PDF原卷+解析 试卷 1 次下载
- 第02章 基本初等函数及其性质-第04讲 幂函数与二次函数-2024版高考数学零基础一轮复习讲义PDF原卷+解析 试卷 0 次下载
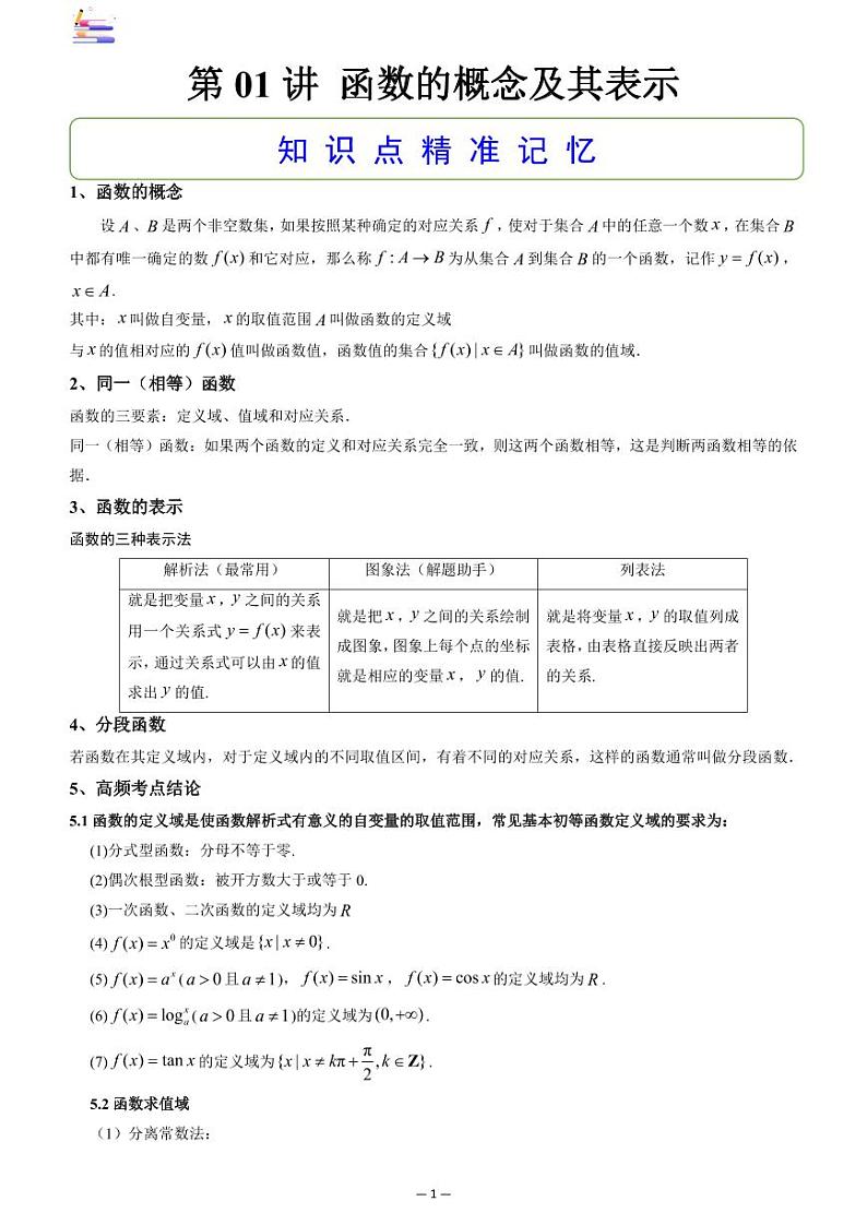
第02章 基本初等函数及其性质-第01讲 函数的概念及其表示-2024版高考数学零基础一轮复习讲义PDF原卷+解析
展开
这是一份第02章 基本初等函数及其性质-第01讲 函数的概念及其表示-2024版高考数学零基础一轮复习讲义PDF原卷+解析,文件包含第01讲函数的概念及其表示答案pdf、第01讲函数的概念及其表示pdf等2份试卷配套教学资源,其中试卷共13页, 欢迎下载使用。
相关试卷
2024年高考数学一轮复习讲练测(新教材新高考)第01讲 集合(讲义)(原卷版+解析):
这是一份2024年高考数学一轮复习讲练测(新教材新高考)第01讲 集合(讲义)(原卷版+解析),共27页。试卷主要包含了元素与集合,集合间的基本关系,集合的基本运算,集合的运算性质等内容,欢迎下载使用。
(新高考通用)2024年高考数学【讲义】高频考点题型归纳与方法总结 第06讲 函数的概念及其表示(精讲)(原卷版+解析):
这是一份(新高考通用)2024年高考数学【讲义】高频考点题型归纳与方法总结 第06讲 函数的概念及其表示(精讲)(原卷版+解析),共39页。试卷主要包含了知识点梳理,题型分类精讲,解答题,填空题等内容,欢迎下载使用。
(新高考通用)2024年高考数学【一轮复习讲义】高频考点题型归纳与方法总结 第06讲 函数的概念及其表示(精讲)(原卷版+解析):
这是一份(新高考通用)2024年高考数学【一轮复习讲义】高频考点题型归纳与方法总结 第06讲 函数的概念及其表示(精讲)(原卷版+解析),共39页。试卷主要包含了知识点梳理,题型分类精讲,解答题,填空题等内容,欢迎下载使用。
