


宁夏石嘴山市2022_2023学年高一化学上学期期中试题含解析
展开
这是一份宁夏石嘴山市2022_2023学年高一化学上学期期中试题含解析,共21页。试卷主要包含了5 K39 Fe56 Mn55, 下列关于物质分类的正确组合是, 下列关于焰色反应说法错误的是, 下列说法中不正确的是等内容,欢迎下载使用。
一、选择题(每小题只有一个正确选项,2分×25=50分)
1. 用如图表示的一些物质或概念间的从属关系中不正确的是
A. AB. BC. CD. D
【答案】B
【解析】
【详解】A、氧化物属于化合物,化合物又属于纯净物,故A正确;
B、电解质和盐都属于化合物,盐均属于电解质,则电解质包含盐,应X包含Y,故B错误;
C、胶体属于分散系,而分散系都是由两种以上的物质组成,则属于混合物,故C正确;
D、氧化物只由两种元素组成,碱性氧化物一定是金属氧化物,故D正确;
综上所述,本题选B。
【点睛】本题考查物质的组成和分类,比较简单,属于基础题;学生应能识别常见物质的种类,并能利用其组成来判断物质的类别是解答的关键。本题中要注意电解质包括酸、碱、盐和金属氧化物、水等,电解质均为化合物。
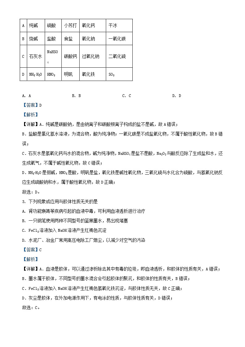
2. 下列关于物质分类的正确组合是
A. AB. BC. CD. D
【答案】D
【解析】
【详解】A.纯碱是碳酸钠,是由钠离子和碳酸根离子构成的盐不是碱,故A错误;
B.盐酸是氯化氢水溶液,为混合物,酸为纯净物;一氧化碳是不成盐氧化物,不属于酸性氧化物,故B错误;
C.石灰水是氢氧化钙与水的混合物,碱为纯净物,NaHSO4是盐不是酸,Na2O2与酸反应除了生成盐和水,还生成氧气,不属于碱性氧化物,故C错误;
D.NH3⋅H2O是弱碱,HNO3是酸,明矾是盐,氧化铁是碱性氧化物,三氧化硫与水化合为硫酸,与氢氧化钠反应生成硫酸钠和水,属于酸性氧化物,故D正确;
故选:D。
3. 下列现象或应用与胶体性质无关的是
A. 肾功能衰竭等疾病引起的血液中毒,可利用血液透析进行治疗
B. 一只钢笔使用两种不同型号的蓝黑墨水,易出现堵塞
C. FeCl3溶液加入NaOH溶液产生红褐色沉淀
D. 水泥厂、冶金厂常用高压电除工厂烟尘,以减少对空气的污染
【答案】C
【解析】
【详解】A.血液是胶体,可以通过渗析除去其中有毒的垃圾,即血液透析,和胶体的性质有关,A错误;
B.墨水属于胶体,不同型号的墨水混合会引起胶体的聚沉,和胶体的性质有关,B错误;
C.FeCl3溶液加入NaOH溶液产生红褐色氢氧化铁沉淀,与胶体性质无关,故C正确;
D.灰尘是胶体,在外加电源作用下,有电泳的性质,与胶体性质有关,D错误;
故选:C。
4. 下列氯化物中,既能由金属和氯气直接反应制得,又能由金属和盐酸反应制得的是
A. CuCl2B. FeCl3C. FeCl2D. AlCl3
【答案】D
【解析】
【详解】A.氯气化学性质非常活泼,与变价金属反应时生成高价氯化物,,但是铜单质不能与稀盐酸反应,故A错误;
B.,但是铁单质与稀盐酸反应生成FeCl2,故B错误;
C.氯气化学性质非常活泼,与变价金属反应时生成高价氯化物,铁单质与稀盐酸反应生成FeCl2,故C错误;
D,铝单质与稀盐酸反应生成AlCl3,故D正确;
故答案为D。
5. 自来水可用氯气消毒,实验室用自来水配制下列溶液,会产生明显药品变质问题的是
①FeCl2②AgNO3③Na2CO3④NaOH⑤石蕊试液
A. ①②④B. ②③⑤C. ②④⑤D. 全部
【答案】D
【解析】
【详解】氯气溶于水生成盐酸和次氯酸,具有酸性和氧化性,因此与氯化亚铁、硝酸银、碳酸钠、NaOH和石蕊试液都发生化学反应,所以正确的答案选D。
故选:D。
6. 现有下列五个转化,其中不可能通过一步反应实现的是()
①SiO2→Na2SiO3②CuSO4→CuCl2③SiO2→H2SiO3④CuO→Cu(OH)2⑤Na2O2→NaOH
A. ①②B. ③④C. ②③④D. ③④⑤
【答案】B
【解析】
【详解】①SiO2与氢氧化钠溶液反应生成硅酸钠,一步可以实现;
②CuSO4与氯化钡溶液反应生成硫酸钡沉淀和CuCl2,一步可以实现;
③SiO2不溶于水,与水也不反应,二氧化硅与氢氧化钠溶液生成硅酸钠溶液,硅酸钠溶液与盐酸反应生成硅酸,一步不能实现;
④CuO不溶于水,与水也不反应;氧化铜与盐酸反应生成氯化铜,氯化铜与氢氧化钠溶液反应生成氢氧化铜沉淀,一步不能实现;
⑤Na2O2与水反应可以生成NaOH,一步可以实现;
综上③④不可能通过一步反应实现;答案选B。
7. 下列关于焰色反应说法错误的是
A. 焰色反应为物理变化,用于检验金属元素的存在
B. 用完的铂丝用稀盐酸清洗,再蘸取被检验的物质
C. 只有当金属元素为化合态时,才会有焰色反应
D. 焰色反应为黄色,则一定有钠元素,钾元素不能确定
【答案】C
【解析】
【详解】A.焰色反应没有新物质生成,属于物理变化,可用于检验金属元素的存在,A正确;
B.用完的铂丝用稀盐酸清洗除去残留的物质后,再蘸取被检验的物质,B正确;
C.焰色反应是金属元素的性质,与金属是否为化合态无关,游离态的金属也有焰色反应,C错误;
D.钠元素的焰色反应为黄色,则焰色反应为黄色,则一定有钠元素,钾元素的焰色反应为紫色,需要透过蓝色钴玻璃进行观察,则焰色反应为黄色不能确定是否含钾元素,D正确;
故选C。
8. 下列说法中不正确的是
①将硫酸钡放入水中不能导电,所以硫酸钡是非电解质
②氨溶于水得到的溶液氨水能导电,所以氨水是电解质
③固态的冰醋酸不导电,液态的纯醋酸可以导电
④盐只能由金属离子与酸根离子构成
⑤电解质放在水中一定能导电。非电解质放在水中一定不导电
A. ①②③B. ①②③④⑤C. ①③④D. ①②④⑤
【答案】B
【解析】
【详解】①硫酸钡难溶于水,所以放入水中不能导电,但熔融状态的硫酸钡可以导电,硫酸钡是电解质,故①不正确;
②氨水是混合物,不是电解质,故②不正确;
③液态的纯醋酸中没有可以自由移动的离子也不能导电,故③不正确;
④盐是由金属离子或铵根离子与酸根离子构成,故④不正确;
⑤电解质放在水中不一定导电,如难溶于水的硫酸钡属于电解质,但放在水中不导电;非电解质放在水中也可以导电,如NH3为非电解质,但氨水可以导电,故⑤不正确;
故选:B。
9. 在透明的强酸性溶液中,下列离子组能大量共存的是
A. Na+、Ba2+、ClO-、K+B. Na+、Fe2+、、
C. Mg2+、Na+、、Cl-D. Ba2+、、、K+
【答案】C
【解析】
【详解】A.强酸性溶液中存在大量H+,ClO-与H+结合为HClO,不能大量共存,故A错误;
B.强酸性条件下Fe2+、能发生氧化还原反应,不能大量共存,故B错误;
C.该组离子均不能与氢离子反应,彼此也不反应可以大量共存,故C正确;
D.强酸性溶液中存在大量H+,与H+反应生成二氧化碳,不能大量共存,故D错误;
故选:C。
10. 下列各组中的两种物质作用时,反应条件或反应物的用量改变时,对生成物没有影响的是
A. Na与O2B. Na2O2与CO2C. Ca(OH)2与NaHCO3D. NaOH与CO2
【答案】B
【解析】
【详解】A、常温下,生成Na2O,加热或点燃时,产生Na2O2,故错误;B、发生2Na2O2+2CO2=2Na2CO3+O2,故正确;C、NaHCO3少量:Ca2++OH-+HCO3-=CaCO3↓+H2O,NaHCO3过量:Ca2++2OH-+2HCO3-=CaCO3↓+2H2O+CO32-,故错误;D、少量CO2:2OH-+CO2=CO32-+H2O,过量CO2:OH-+CO2=HCO3-,故错误。
点睛:本题考查元素及其化合物的性质,难点是“量”在离子反应方程式的书写,像本题选项C,在解决这问题时,少量系数为1,1mlHCO3-消耗1mlOH-,生成1mlH2O和1mlCO32-,CO32-再结合Ca2+生成CaCO3等等。
11. 下列操作过程中实验现象的变化只有一次的是
A. 石蕊试液中逐滴滴加氯水B. 酚酞试液中加入过氧化钠固体
C. 氢氧化铁胶体中逐滴滴加硫酸D. 碳酸钠溶液中逐滴滴加盐酸
【答案】D
【解析】
【详解】A.氯水中含HCl、HClO,HClO具有漂白性,石蕊试液中逐滴滴加氯水,先变红、后褪色,故A不选;
B.过氧化钠与水反应生成NaOH,过氧化钠具有强氧化性,酚酞试液中加入过氧化钠固体,先变红、后褪色,故B不选;
C.胶体中逐滴滴加硫酸,先发生胶体的聚沉,后沉淀溶解,氢氧化铁胶体中逐滴滴加硫酸,先得到红褐色沉淀,后得到黄色溶液,故C不选;
D.碳酸钠溶液中逐滴滴加盐酸,反应生成碳酸氢钠时无现象,后生成气体,碳酸钠溶液中逐滴滴加盐酸,一段时间后有气体生成,故D选;
故选:D。
12. 下列各组两种物质在溶液中的反应,可用同一离子方程式表示的是
A. Cu(OH)2和盐酸;Cu(OH)2和CH3COOH
B. BaCl2和NaHSO4;Ba(OH)2和Na2SO4
C. NaHCO3和NaHSO4;Na2CO3和NaHSO4
D. NaHCO3和NaOH(过量);Ca(HCO3)2和NaOH(过量)
【答案】B
【解析】
【详解】A.离子方程式中,盐酸为强酸拆成离子形式,醋酸为弱酸不能拆,Cu(OH)2和盐酸反应的离子方程式为,Cu(OH)2和CH3COOH 反应的离子方程式为,A错误;
B.BaCl2和NaHSO4反应的离子方程式为,Ba(OH)2和Na2SO4反应的离子方程式为,B正确;
C.NaHCO3和NaHSO4反应的离子方程式为,Na2CO3和NaHSO4反应的离子方程式为,C错误;
D.NaHCO3和NaOH(过量)反应的离子方程式为,Ca(HCO3)2和NaOH(过量)反应的离子方程式为,D错误;
故选B。
13. 向电解质溶液中加入新物质时,其导电性符合图示变化趋势的实验操作是
A. NaOH溶液中通入Cl2 至过量
B. 硫酸镁溶液中加入Ba(OH)2溶液至过量
C. 氨水中加醋酸溶液至过量
D. 氯化钠固体加入氯化钾溶液
【答案】B
【解析】
【详解】A. 由2NaOH+Cl2=NaCl+NaClO+H2O可知,离子浓度基本不变,导电能力基本不变,当氯气过量时,Cl2+H2O=HCl+HClO,溶液中离子浓度增大,导电能力增强,与图象不符,故A错误;
B. 由MgSO4+Ba(OH)2=BaSO4↓+Mg(OH)2↓可知,离子浓度减小,导电能力减小,Ba(OH)2溶液过量时,离子浓度开始增大,导电能力增强,与图象相符,故B正确;
C. 氨水和醋酸都是弱电解质,二者反应生成强电解质醋酸铵,增大了溶液中的离子浓度,导电能力增强,与图象不符,故C错误;
D. 氯化钠固体导电能力为0,加入氯化钾溶液导电能力增强,与图象不符,故D错误;
答案选B。
【点睛】物质的导电性实验主要看离子浓度的大小和离子所带电荷多少,与电解质的强弱无关。
14. 下列叙述中,正确的是
A. 某元素从化合态变为游离态时,该元素一定被还原
B. 所含元素化合价升高的反应物被氧化
C. 得到电子的物质被氧化
D. 氧化还原反应中,氧化剂和还原剂一定是两种物质
【答案】B
【解析】
【详解】A.元素从化合态变为游离态时,若为金属元素由正价态变为单质,则被还原,若为非金属元素,由负价变为0价则被氧化,故A错误;
B.元素化合价升高失电子的物质被氧化,元素化合价升高得到电子的物质被还原,故B正确;
C.元素化合价升高失电子的物质被氧化,元素化合价升高得到电子的物质被还原,故C错误;
D.氧化还原反应中,氧化剂和还原剂可以是一种物质,如氯气与水的反应,氯气既是氧化剂又是还原剂,故D错误;
故选:B。
15. 已知:2Fe2++Cl2===2Fe3++2Cl﹣;HClO+HCl===Cl2+H2O;2Fe3++Cu===2Fe2++Cu2+;Fe+Cu2+===Fe2++Cu,下列各组物质氧化性强弱顺序正确的是( )
A. Fe3+>HClO>Cl2>Fe2+>Cu2+
B. HClO>Cl2>Fe3+>Cu2+>Fe2+
C. Cl2>HClO>Fe3+>Cu2+>Fe2+
D. HClO>Fe3+>Cl2>Cu2+>Fe2+
【答案】B
【解析】
【详解】①2Fe2++Cl2=2Fe3++2Cl﹣中氧化剂是Cl2,氧化产物是Fe3+,氧化性:Cl2>Fe3+;
②HClO+HCl===Cl2↑+H2O中氧化剂是HClO,氧化产物是Cl2,氧化性:HClO>Cl2;
③Cu+2Fe3+===2Fe2++Cu2+中氧化剂是Fe3+,氧化产物是Cu2+,氧化性:Fe3+>Cu2+;
④Fe+Cu2+===Fe2++Cu中氧化剂是Cu2+,氧化产物是Fe2+,氧化性:Cu2+>Fe2+,
综上得到氧化性顺序是HClO>Cl2>Fe3+>Cu2+>Fe2+;
答案:B。
【点睛】根据方程式中氧化剂的氧化性强于氧化产物的氧化性判断。
16. 已知还原性S2->I->Fe2+>Br->Cl-,下列判断不正确的是()
A. Fe3+与I-在水溶液中不能大量共存
B. 氧化性:Cl2>Br2>I2
C. 将足量Br2加入到FeCl2溶液中,离子反应方程式为Br2+2Cl-═2Br-+Cl2
D. 将Cl2通入到FeBr2溶液中,Cl2应优先氧化Fe2+,再氧化Br-
【答案】C
【解析】
【详解】A.根据还原性I->Fe2+知道Fe3+与I-在水溶液中会发生反应生成I2和Fe2+,不能大量共存,故A正确;
B.已知还原性I->Br->Cl-,则氧化性:Cl2>Br2>I2,故B正确;
C.将足量Br2加入到FeCl2溶液中,由于还原性Fe2+>Cl-,所以溴单质只是将亚铁离子氧化,不会氧化氯离子,故C错误;
D.将Cl2通入到FeBr2溶液中,由于还原性:Fe2+>Br-,Cl2应优先氧化Fe2+,再氧化Br-,故D正确;
故选:C。
17. 关于Na2CO3和NaHCO3的说法中错误的是
A. 为了将Na2CO3固体中的NaHCO3固体除去可以采用加热的方法
B. Na2CO3溶液和NaHCO3溶液都可以与Ca(OH)2溶液反应
C. Na2CO3和NaHCO3与盐酸反应产生等量的二氧化碳,两者消耗盐酸一样多
D. 质量相同的Na2CO3和NaHCO3与足量盐酸反应时,NaHCO3所产生的CO2质量多
【答案】C
【解析】
【详解】A.碳酸氢钠不稳定,受热分解生成碳酸钠和水,二氧化碳,所以可用加热法除去Na2CO3固体中少量的 NaHCO3,故A正确;
B.Na2CO3溶液和NaHCO3溶液都可以与Ca(OH)2溶液反应,生成CaCO3沉淀,故B正确;
C.NaHCO3和Na2CO3都与盐酸反应生成二氧化碳气体,方程式分别为:NaHCO3+HCl=NaCl+CO2↑+H2O、Na2CO3+2HCl=2NaCl+CO2↑+H2O,产生等量的二氧化碳时,Na2CO3消耗盐酸更多,故C错误;
D.等质量的Na2CO3和NaHCO3与足量的盐酸反应,NaHCO3物质的量大,生成二氧化碳多,故D正确;
故选C。
18. 下列叙述错误的是
①摩尔是国际单位制中七个基本物理量之一;
②1 ml任何物质都含有约6.02×1023个原子;
③6.02×1023就是阿伏加德罗常数;
④氢原子的摩尔质量是1 g;
⑤HCl的摩尔质量等于1 ml HCl分子的质量;
⑥1 ml CO2中含有1 ml碳和2 ml氧。
A. ①②③B. ②③④
C. ②③④⑥D. 全部
【答案】D
【解析】
【详解】①摩尔不是物理量,是物质的量的单位,错误;②1 ml任何物质都含有约6.02×1023个结构粒子,不一定是原子,错误;③阿伏加德罗常数约为6.02×1023 ml-1,错误;④H的摩尔质量为1 g·ml-1,错误;⑤摩尔质量与质量单位不同,错误;⑥1 ml碳和2 ml氧均未指明粒子种类,错误。
故答案选D。
19. NA为阿伏加德罗常数,下列叙述错误的是
A. 17gOH-中所含的电子数为10NA
B. 1.7克H2O2中含有的电子数为0.9NA
C. 46gNO2和N2O4混合气体中含有原子总数为3NA
D. 1mlNa与足量O2反应,生成Na2O和Na2O2的混合物,钠失去2NA个电子
【答案】D
【解析】
【详解】A.17gOH-物质的量:,每个OH-中含电子数为10,则所含电子数:10NA,故A正确;
B.1.7克H2O2物质的量:,H2O2中含有的电子数18,则含有电子数:,故B正确;
C.NO2和N2O4最简式均为NO2,则46gNO2和N2O4混合气体中含NO2物质的量:,含原子总数:3NA,故C正确;
D.1mlNa与足量O2反应,生成Na2O和Na2O2的混合物,Na元素化合价均从0价升高到+1价,即失去电子数为NA,故D错误;
答案选D。
20. 下列说法错误的是
A. 22.4L气体在标准状况下是1ml,非标准状况也可能是1ml
B. 在标准状况下,1mO2,O3的混合气体和1mSO3的体积相同
C. 标准状况下,18克水中,含有的电子数为10NA
D. 标准状况下,22.4升Cl2溶于水,转移电子数小于NA
【答案】B
【解析】
【详解】A.标准状况下,1ml任何气体的体积约为22.4L,但在非标准状况22.4L气体也可能是1ml,如在高温高压条件下,故A正确;
B.标准状况下SO3是固态,1ml其体积小于标况下1ml气体混合物的体积,故B错误;
C.18克水为1ml,含电子数为10NA,故C正确;
D.标准状况下,22.4升Cl2为1ml,氯气与水发生反应:,该反应为可逆反应,1ml氯气不能完全反应,转移电子数小于NA,故D正确;
故选:B。
21. 已知:标准状况下①6.72LNH3②1.204×1023个H2S分子③5.6gCH4④0.5mlHCl,下列关系正确的是
A. 体积大小:④>③>②>①B. 质量大小:④>③>②>①
C. 密度大小:④>②>③>①D. 原子数目:③>①>④>②
【答案】D
【解析】
【详解】A.标准状况下①6.72LNH3②1.204×1023个H2S分子的体积为:=4.48L,③5.6gCH4的体积为:=7.84L,④0.5mlHCl的体积为:0.5ml×22.4L/ml=11.2L,故体积大小:④>①>③>②,A错误;
B.标准状况下①6.72LNH3的质量为:=5.1g,②1.204×1023个H2S分子的质量为:=6.8g,③5.6gCH4④0.5mlHCl的质量为:0.5ml×36.5g/ml=18.25g,质量大小:④>②>③>①,B错误;
C.同温同压下,气体的密度之比等于相对分子质量之比,故密度大小:④>②>①>③,C错误;
D.①6.72LNH3中原子数目为:=1.2NA,②1.204×1023个H2S分子的原子数目为:=0.6NA,③5.6gCH4的原子数目为:=1.75NA,④0.5mlHCl的原子数目为:0.5ml×2×NAml-1 =NA,故原子数目:③>①>④>②,D正确;
故答案为:D。
22. 科学家刚刚发现了某种元素的原子其质量是mg,一个12C的原子质量是ng,NA是阿伏加德罗常数的值,下列说法不正确的是
A. 该原子的摩尔质量是B. 该原子的相对原子质量是
C. Wg该原子中含有个该原子D. 由已知信息可得:
【答案】B
【解析】
【详解】A.该原子的摩尔质量为1ml该原子所具有的质量,由题可知,一个该原子的质量为mg,1ml含NA个原子,则1ml该原子的质量为,则该原子的摩尔质量是,A正确;
B.相对原子质量是指原子的平均原子质量相对一个12C原子质量的的比值,则该原子的相对原子质量为,B错误;
C.由A可知该原子的摩尔质量是mNAg/ml,则Wg该原子中含有原子,即个原子,C正确;
D.由题可知,一个12C的原子质量是ng,12C的原子的摩尔质量为12g/ml,则,D正确;
故选C。
23. 三个密闭容器中分别充入N2、H2、O2三种气体,以下各种情况下排序正确的是
A. 当它们的温度和压强均相同时,三种气体的密度:ρ(H2)>ρ(N2)>ρ(O2)
B. 当它们的温度和密度都相同时,三种气体的压强:p(H2)>p(N2)>p(O2)
C. 当它们的质量和温度、压强均相同时,三种气体的体积:V(O2)>V(N2)>V(H2)
D. 当它们的压强和体积、温度均相同时,三种气体的质量:m(H2)>m(N2)>m(O2)
【答案】B
【解析】
【详解】A.同温同压下,气体密度比=摩尔质量之比,N2、H2、O2三种气体的摩尔质量分别为28g/ml、2g/ml、32g/ml,故密度:ρ(O2)>ρ(N2)>ρ(H2),A错误;
B.根据得,当温度和密度相同时,气体压强与摩尔质量成反比,所以三种气体的压强大小顺序是p(H2)>p(N2)>p(O2),B正确;
C.由A可知同温同压下,密度:ρ(O2)>ρ(N2)>ρ(H2),现质量也相同,由m=ρV可知密度和体积成反比,故体积:V(H2)>V(N2)>V(O2),C错误;
D.由A可知同温同压下,密度:ρ(O2)>ρ(N2)>ρ(H2),现体积也相同,由m=ρV可知密度和质量成正比,故质量:m(O2)>m(N2)>m(H2),D错误;
选B。
24. 将钠、镁、铝各0.3 ml,分别放入100 mL 1 ml·L—1的硫酸中,同温同压下产生的气体的体积比是( )
A. 1∶2∶3B. 6∶3∶2C. 3∶2∶2D. 3∶1∶1
【答案】C
【解析】
【详解】Mg+2H+=Mg2++H2↑、2Al+6H+=2Al3++3H2↑、2Na+2H+=2Na++H2↑、2Na+2H2O=2NaOH+H2↑由以上反应方程式可知,镁、铝在与酸的反应过程中均过量,产生的氢气均为0.1ml,但钠除了可与硫酸反应外,还可与溶剂水反应,最终全部转换为氢气,可得氢气为0.15ml,故同温同压下产生的气体的体积比为3∶2∶2(等于物质的量之比)。
25. 将0.4gNaOH和1.06g混合并配成溶液,向溶液中滴加0.1ml·稀盐酸。下列图象能正确表示加入盐酸的体积和生成的物质的量的关系的是
A. B.
C. D.
【答案】C
【解析】
【详解】n(NaOH)==0.01ml、n(Na2CO3)==0.01ml,盐酸滴入后,由于氢氧化钠的碱性较强,盐酸和氢氧化钠反应0.4g氢氧化钠消耗0.1L盐酸,不产生气体;当氢氧化钠消耗完之后,盐酸和碳酸钠反应,由于氢离子浓度较小,,生成碳酸氢钠,还是没有气体产生,相关反应如下:CO32-+ H+(少量)=HCO3-,此时再消耗0.1L盐酸,不产生气体;当碳酸根消耗完后,0.01ml碳酸氢跟和氢离子反应,产生0.01ml二氧化碳气体,C选项符合题意,故答案为C。
二、填空题(共45分)
26. 写出下列方程式
(1)电离方程式
①Cu(OH)2___________。
②H2CO3___________。
③BaSO4___________。
④NaHSO4(熔融)___________。
(2)离子方程式
①硫酸铜溶液中加氢氧化钡溶液:___________。
②氯气与氯化亚铁溶液反应:___________。
③澄清石灰水中通入少量二氧化碳:___________。
④碳酸氢钙溶液中加过量氢氧化钠:___________。
【答案】(1) ①. ②. ③. ④.
(2) ①. ②. ③. ④.
【解析】
【小问1详解】
①Cu(OH)2为弱碱,部分电离,电离方程式用“”,则其电离方程式为;
②H2CO3二元弱酸,分步电离,电离方程式用“”,则其电离方程式为;
③BaSO4为强电解质,完全电离,则其电离方程式为;
④熔融状态下共价键不会断裂,NaHSO4在熔融状态下只电离生成钠离子和硫酸氢根,则其电离方程式为;
【小问2详解】
①硫酸铜溶液中加氢氧化钡溶液,硫酸根与钡离子形成硫酸钡沉淀,铜离子和氢氧根形成氢氧化铜沉淀,则离子方程式为;
②氯气与氯化亚铁溶液反应,氯气会将亚铁离子氧化为铁离子,则离子方程式为;
③澄清石灰水中通入少量二氧化碳会生成碳酸钙沉淀和水,氢氧化钙作为澄清石灰水时可拆成离子形式,则离子方程式为;
④碳酸氢钙溶液中加过量氢氧化钠会生成碳酸钙沉淀、碳酸钠和水,则离子方程式为。
27. 用双线桥法表示下列反应电子转移的方向和数目
(1)2Na2O2+2H2O=4NaOH+O2↑:___________。
(2)KClO3+6HCl=KCl+3Cl2+H2O:___________。
【答案】27. 28.
【解析】
【小问1详解】
过氧化钠与水反应生成氢氧化钠和氧气,过氧化钠既是氧化剂又是还原剂,2ml过氧化钠反应生成转移2ml电子,双线桥表示电子转移过程为:
【小问2详解】
氯酸钾与浓盐酸反应生成氯化钾、氯气和水,其中氯酸钾作氧化剂,HCl作还原剂,1ml氯酸钾在反应中得5ml电子生成氯气,5ml浓盐酸失去5ml电子转化为氯气,双线桥表示电子转移过程为
28. 按照要求填空:
(1)在①NaCl晶体②干冰③液态醋酸④铜⑤硫酸钡固体⑥熔融KNO3⑦CuSO4·5H2O⑧稀硫酸⑨盐酸⑩酒精中,属于电解质的是___________,属于强电解质的是___________,属于非电解质的是___________,能导电的是___________。
(2)在H+、Mg2+、Fe2+、Fe3+、S2-、I-、S中,只有还原性的是___________,既有氧化性又有还原性的是___________。
(3)过氧化钠常用作供氧剂,可以与二氧化碳或水反应放出氧气,在过氧化钠中阳离子与阴离子的个数比为___________;它与盐酸反应的化学方程式为___________。
(4)某一反应体系有反应物和生成物共五种物质:O2、H2CrO4、Cr(OH)3、H2O、H2O2。已知该反应中H2O2只发生如下过程:H2O2→O2。
①该反应中的还原剂是___________。
②写出该反应的化学方程式并用单线桥标出电子转移的方向和数目___________。
③如反应转移了0.3ml电子,则产生的气体在标准状况下体积为___________。
(5)19.6克硫酸中含有___________个原子,将其溶于水配成500mL溶液则溶液的物质的量浓度为___________,从中取出100mL可以消耗1ml/L的NaOH溶液___________mL。
(6)物质的量相等的SO2和SO3,其质量之比为________,所含原子数之比为________,所含质子数之比为________,质量相等的SO2和SO3,所含氧原子数之比为___________。
(7)标准状况下,1.6g某气态氧化物RO2体积为0.56L,R的相对原子量为___________。36g中质子数为___________,电子数为___________(用NA表示)。
(8)CO和CO2的混合气体36g,完全燃烧后测得STP下CO2体积为22.4L,那么混合气体中CO的质量是___________,混合气体的平均摩尔质量为___________,混合气体中CO2在标准状况下的体积是___________,混合气体在标准状况下的密度是___________,该混合气体对氢气的相对密度为___________。
【答案】28. ①. ①③⑤⑥⑦ ②. ①⑤⑥⑦ ③. ⑩ ④. ④⑥⑧⑨
29. ①. S2-、I- ②. Fe2+、S
30. ①. 2:1 ②.
31. ①. H2O2 ②. ③. 3.36L
32. ①. 1.4NA ②. ③. 80
33. ①. 4:5 ②. 3:4 ③. 4:5 ④. 5:6
34. ①. 32 ②. 11NA ③. 10NA
35. ①. 14 ②. ③. 11.2L ④. ⑤. 18
【解析】
【小问1详解】
①NaCl晶体,属于盐,为强电解质,但固体不电离,不能导电;
②干冰,成分为二氧化碳,属于非电解质,不能导电;
③液态醋酸,属于弱酸,为弱电解质,未电离,不能导电;
④铜,属于单质,为导体,可导电,但既不是电解质也不是非电解质;
⑤硫酸钡固体为盐,属于强电解质,未电离不能导电;
⑥熔融KNO3,属于盐,为强电解质,且已电离,可导电;
⑦CuSO4·5H2O,属于盐,为强电解质,未电离,不能导电;
⑧稀硫酸和⑨盐酸均为水溶液,不属于电解质也不属于非电解质,溶液中存在自由移动离子,可以导电;
⑩酒精,为非电解质,不能导电;
综上所述,属于电解质的是:①③⑤⑥⑦;属于强电解质的是:①⑤⑥⑦;属于非电解质的是:⑩;能导电的是:④⑥⑧⑨;
【小问2详解】
根据氧化还原反应的价态规律可知,元素处于最高价态时只表现氧化性,处于最低价态时只表现还原性,处于中间价态时既有氧化性又有还原性,则上述离子中只有还原性的为:S2-、I-;既有氧化性又有还原性的是Fe2+、S;
【小问3详解】
过氧化钠由钠离子和过氧根离子组成,阳离子与阴离子的个数比为2:1;过氧化钠与盐酸反应的化学方程式为;
【小问4详解】
已知该反应中H2O2只发生如下过程:H2O2→O2。则H2O2在反应中作还原剂,结合物质价态可知H2CrO4作氧化剂,被还原为Cr(OH)3,根据得失电子守恒以及元素守恒得反应方程式:;单线桥表示电子转移的方向和数目为:;由反应可知转移6ml电子时生成3ml氧气,则转移了0.3ml电子生成0.15ml氧气,标况下体积为:0.15×22.4L/ml=3.36 L;
【小问5详解】
19.6克硫酸的物质的量为,含原子数为:1.4NA;将其溶于水配成500mL溶液则溶液的物质的量浓度;从中取出100mL,其中含硫酸的物质的量为×0.1L=0.04ml,消耗NaOH的物质的量为0.08ml,消耗1ml/L的NaOH溶液的体积为0.08L=80mL;
【小问6详解】
物质的量相等的SO2和SO3,其质量之比等于摩尔质量之比=64:80=4:5;所含原子数之比为3:4;所含质子数之比为32:40=4:5;质量相等的SO2和SO3,物质的量之比,所含氧原子数之比为(5×2):(4×3)=5:6;
【小问7详解】
1.6g某气态氧化物RO2体积为0.56L,则其物质的量为,其摩尔质量为:;则R的相对原子质量为:64-32=32;36g其物质的量为,质子数为22ml,即22NA;电子数为10ml,即10NA;
【小问8详解】
根据碳原子守恒可知CO和CO2的总物质的量等于燃烧后得到的二氧化碳气体的物质量为=,设原混合气体中CO为xml,CO2为yml,则x+y=1;28x+44y=36,解得:x=y=0.5;混合气体中CO的质量是0.5ml×28g/ml=14g;混合气体的平均摩尔质量为36g/ml;混合气体中CO2在标准状况下的体积是0.5ml×22.4L/ml=11.2L;混合气体在标准状况下的密度是;该混合气体对氢气的相对密度等于摩尔质量之比=。
三、推断题(9分)
29. 无色溶液中可能含有Na+,Ag+,Ba2+,Cu2+,,,,Cl-中若干种,为了确定该溶液的组成成分,进行如下实验:
i.取少量该溶液加入过量稀盐酸,有气体生成得到甲溶液
ii.取少量甲溶液向其中加入硝酸酸化的硝酸银溶液出现白色沉淀乙
iii.取少量原溶液,向其中加入Ba(OH)2溶液出现白色沉淀丙
由此可以推断:
(1)溶液中肯定存在的离子有___________;
(2)溶液中肯定不存在的离子有___________;
(3)沉淀丙中一定含有___________,可能含有___________,判断丙的成分的方法是___________,有关离子方程式为___________。
【答案】(1)Na+、
(2)Ag+、Ba2+、Cu2+、
(3) ①. BaCO3 ②. BaSO4 ③. 加酸观察 ④. BaCO3+2H+=Ba2++CO2 +H2O
【解析】
【分析】因为原溶液无色,所以其中不含有颜色的Cu和;由实验①可知溶液中含有,由此可排除Ag+、Ba+的存在;因为实验①中引入了Cl-,所以实验②无法说明原溶液中是否含有Cl-;溶液中可能存在,实验③所得的沉淀甲可能是BaCO3或 BaCO3和 BaSO4的混合物;由电中性原则可知溶液中不能没有阳离子,则原溶液中肯定存在Na+。
【小问1详解】
由分析可知,溶液中肯定存在的离子有Na+、。
【小问2详解】
由分析可知,溶液中肯定不存在的离子有Ag+、Ba2+、Cu2+、。
【小问3详解】
由分析可知,沉淀丙中一定含有BaCO3,可能含有BaSO4,BaCO3能溶于酸,而BaSO4不溶于酸,判断丙的成分的方法是加酸观察,有关离子方程式为BaCO3+2H+=Ba2++CO2 +H2O。
四、实验题
30. 某化学兴趣小组欲在实验室探究氯气的性质及模拟工业制取漂白粉,设计了如图装置进行实验
(1)圆底烧瓶内发生的离子方程式为___________。
(2)饱和食盐水的作用为___________,淀粉碘化钾溶液中发生的离子反应为___________。
(3)若干燥的有色布条不褪色,湿润的有色布条褪色,则甲中盛放___________。
(4)Cl2与石灰乳反应制取漂白粉的化学方程式为___________;漂白粉应密封避光保存,原因为_________________(用化学方程式解释)。
(5)用下列两种方法制取氯气,则所得氯气___________。
①用含氯化氢146克的浓盐酸与足量的二氧化锰反应
②用87克二氧化锰与足量的浓盐酸反应
A. ②比①多B. ①比②多C. 一样多D. 无法比较
(6)工业上可用氢氧化钠与氯气反应制取84消毒液,在生活中84消毒液不可与洁厕灵混用,其原因是___________(用离子方程式解释)。
(7)Cl2是一种有毒气体,如果泄漏会造成严重的危害。已知3Cl2+8NH3=6NH4Cl+N2,化工厂可用浓氨水来检验Cl2是否泄漏。当有少量Cl2泄漏,可以观察到的现象是___________,反应中被氧化和未被氧化的NH3分子个数比为___________。
(8)将Cl2通入热的烧碱溶液中,可以得到NaCl、NaClO和NaClO3的混合液。当NaCl和NaClO3的物质的量之比为15:2时反应的离子方程式为___________。
【答案】(1)MnO2+4H++2Cl−Mn2++Cl2↑+2 H2O
(2) ①除去氯气中得氯化氢 ②.
(3)浓硫酸(4) ①. 2 Cl2+2Ca(OH)2=Ca(ClO)2+CaCl2+2H2O ②. 、(5)A
(6)
(7) ①. 产生白烟 ②. 1:3
(8)
【解析】
【分析】二氧化锰与浓盐酸在加热条件下反应生成氯气,浓盐酸易挥发,制备的氯气中含有氯化氢,通过饱和食盐水除去氯化氢,氯气有氧化性,能够与碘化钾溶液反应生成单质碘,碘遇到淀粉变蓝,要检验氯气是否具有漂白性,应先干燥氯气,再依次通过盛有干燥有色布条、湿润有色布条的集气瓶,最后用氢氧化钙吸收氯气制备漂白粉。
【小问1详解】
二氧化锰与浓盐酸在加热条件下反应生成氯化锰、氯气和水,离子方程式:MnO2+4H++2Cl−Mn2++Cl2↑+2 H2O;
【小问2详解】
饱和食盐水用于除去氯气中得氯化氢;氯气能够与碘化钾反应生成氯化钾和单质碘,单质碘遇到淀粉变蓝,发生反应的离子方程式为:;
【小问3详解】
若干燥的有色布条不褪色,潮湿的有色布条褪色,则甲为干燥剂用于吸收氯气中的水蒸气,氯气与浓硫酸不反应,可以选择浓硫酸干燥氯气;
【小问4详解】
氯气与氢氧化钙反应生成氯化钙、次氯酸钙和水,方程式:2 Cl2+2Ca(OH)2=Ca(ClO)2+CaCl2+2H2O;次氯酸钙吸收空气中的水和二氧化碳生成碳酸和HClO,发生反应:,HClO不稳定见光易分解成HCl和氧气,;
【小问5详解】
反应的化学方程式为:4HCl(浓)+MnO2MnCl2+Cl2↑+2H2O,①n(HCl)==4ml,n(MnO2)==2ml,浓盐酸与MnO2发生化学反应,随着反应的进行,盐酸的浓度降低,还原性减弱,稀盐酸与MnO2不反应,所以生成的n(Cl2)
相关试卷
这是一份安徽省2022_2023学年高一化学上学期11月期中试题含解析,共13页。试卷主要包含了选择题,非选择题等内容,欢迎下载使用。
这是一份宁夏石嘴山市第三中学2022-2023学年高一上学期期中化学试题(Word版附解析),共21页。试卷主要包含了5 K39 Fe56 Mn55, 下列关于物质分类的正确组合是, 下列关于焰色反应说法错误的是, 下列说法中不正确的是等内容,欢迎下载使用。
这是一份宁夏石嘴山市平罗中学2022-2023学年高三上学期期中化学试题(Word版附解析),共22页。试卷主要包含了单项选择题,非选择题等内容,欢迎下载使用。