湖南省岳阳市岳阳县第一中学2023-2024学年高一下学期3月月考生物试题(原卷版+解析版)
展开
这是一份湖南省岳阳市岳阳县第一中学2023-2024学年高一下学期3月月考生物试题(原卷版+解析版),文件包含精品解析湖南省岳阳市岳阳县第一中学2023-2024学年高一下学期3月月考生物试题原卷版docx、精品解析湖南省岳阳市岳阳县第一中学2023-2024学年高一下学期3月月考生物试题解析版docx等2份试卷配套教学资源,其中试卷共25页, 欢迎下载使用。
满分:100分时量:75分钟
一、单项选择题:(本题共12小题,每小题2分,共24分。在每小题给出的四个选项中,只有一项是符合题目要求的。)
1. 分泌蛋白新生肽链的信号肽序列(位于肽链的N端,其末端常称为碱性氨基末端)合成后,可被信号识别颗粒所识别,引起蛋白质合成暂停或减缓;待核糖体及其上的新生肽链转移至内质网上,蛋白质合成又重新恢复。随后,已合成的肽链在信号肽引导下,穿过内质网膜进入内质网腔继续加工,其中信号肽序列将在信号肽酶的作用下被切除(如图)。下列相关叙述错误的是 ( )
A. 胰岛素、抗体等蛋白质的形成都需要经过该过程
B. 高尔基体膜内侧与内质网相连,外侧与细胞膜相连,属于细胞的生物膜系统
C. 根据信号肽能引导肽链穿过内质网膜可推测其上分布有重要的疏水序列
D. 分泌蛋白新生肽链的合成始于游离核糖体,说明附着型与游离型核糖体在结构和功能上并无本质差异
【答案】B
【解析】
【分析】细胞生物膜系统是指由细胞膜、细胞核膜以及内质网、高尔基体、线粒体等有膜围绕而成的细胞器的膜共同构成的生物膜系统。这些生物膜的组成成分和结构很相似,在结构和功能上紧密联系,进一步体现了细胞内各种结构之间的协调配合。
【详解】A、胰岛素、抗体等蛋白质都是分泌蛋白,都需要经过如图的合成和分泌过程,A正确;
B、高尔基体膜是独立的,就连高尔基体内部各个片层的膜都不相连;内质网膜向内连接核膜,向外连接细胞膜,B错误;
C、生物膜的基本支架是磷脂双分子层,内部是磷脂分子的疏水端,信号肽能引导新合成的蛋白质穿膜进入内质网腔,是因为信号肽的主要功能区是一小段疏水序列,类似于脂溶性小分子的穿膜运输方式,C正确;
D、分泌蛋白开始时时在游离的核糖体上合成的,当信号肽被信号识别颗粒识别后,核糖体才被带到内质网上,变为附着的核糖体,所以附着型与游离型核糖体在结构和功能上并无本质差异,D正确。
故选B。
2. 为验证影响酶活性的因素,实验小组取若干支试管,加入等量的过氧化氢溶液和过氧化氢酶溶液,在最适温度条件下测得释放量的变化如图中实线所示。重复实验时,在A、B、C、D四点,改变反应条件,测得释放量的变化如图中虚线所示。不考虑自身分解的情况,下列相关分析正确的是( )
A. A点时,可能是加入了重金属
B. B点时,可能是加入了适量过氧化氢溶液
C. C点时,肯定是适当地提高了温度
D. D点时,可能是加入了过氧化氢酶
【答案】A
【解析】
【分析】酶的催化需要适宜的温度和pH值(在最适条件下,酶的催化活性是最高的,低温可以抑制酶的活性,随着温度升高,酶的活性可以逐渐恢复;高温、过酸、过碱可以使酶的空间结构发生改变,使酶永久性的失活)。
【详解】A、A点后,O2释放量不再增加,可能是酶失活导致的,因此A点时加入了某种物质,导致酶失活,反应不再进行,如重金属,A正确;
B、B点后,O2的最大释放量不变,但是速率增大,可能是增加了酶的量所致,B错误;
C、题图是在最适温度条件下测得,C点后,反应速率降低,可能是降低了反应温度所致,导致酶的活性降低,C错误;
D、D点后,O2的最大释放量变大,可能是加入了过氧化氢溶液(底物)所致,D错误。
故选A。
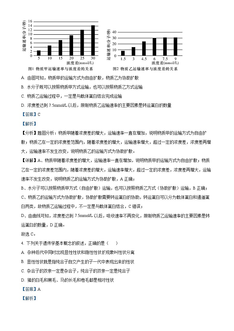
3. 两种物质(甲、乙)运输都与能量供应无关,且为不同的运输方式。其跨膜运输方式的运输速率与浓度差的关系如图,下列叙述错误的是( )
A. 由图可知,物质甲的运输方式为自由扩散,物质乙为协助扩散
B. 水分子既可以按照物质甲方式运输,也可以按照物质乙方式运输
C. 物质乙运输过程中,一定是与载体蛋白结合完成运输
D. 浓度差达到7.5mml/L以后,限制物质乙运输速率的主要因素是转运蛋白的数量
【答案】C
【解析】
【分析】题图分析:物质甲随着浓度差的增大,运输速率一直在增加,说明物质甲的运输方式为自由扩散;物质乙在一定的浓度差范围内,随着浓度差的增大,运输速率增大,超过一定的浓度差,浓度差再增大,运输速率不发生改变,说明物质乙的运输方式为协助扩散。
【详解】A、物质甲随着浓度差的增大,运输速率一直在增加,说明物质甲的运输方式为自由扩散;物质乙在一定的浓度差范围内,随着浓度差的增大,运输速率增大,超过一定的浓度差,浓度差再增大,运输速率不发生改变,说明物质乙的运输方式为协助扩散,A正确;
B、水分子可以按照物质甲方式(自由扩散)运输,也可以按照物质乙方式(协助扩散)运输,B正确;
C、物质乙的运输方式为协助扩散,协助扩散需要转运蛋白的协助,转运蛋白可以分为载体蛋白和通道蛋白两类,故物质乙运输过程中,不一定是与载体蛋白结合,C错误;
D、由曲线可知,浓度差达到7.5mml/L以后,吸收速率不再变化,限制物质乙运输速率的主要因素是转运蛋白的数量,D正确。
故选C。
4. 下列关于遗传学基本概念的叙述,正确的是( )
A. 杂种后代中同时出现显性性状和隐性性状现象叫性状分离
B. 显性性状就是指纯合子自交产生的子一代中表现出来的性状
C. 杂合子的双亲一定是杂合子,纯合子的双亲一定是纯合子
D. 猪的白毛和黑毛、马的长毛和卷毛都是相对性状
【答案】A
【解析】
【分析】相对性状是指一种生物的同一性状的不同表现类型;性状分离是杂种后代中,同时出现显性性状和隐性性状的现象;纯合子自交后代都是纯合子,隐性纯合子自交后代都是隐性性状,显性纯合子自交后代都是显性性状。
【详解】A、性状分离是指在杂种后代中同时出现显性性状和隐性性状的现象,A正确;
B、在完全显性的条件下,具有一对相对性状的两纯合子杂交产生的子一代所表现出来的性状是显性性状,B错误;
C、杂合子的双亲不一定是杂合子,如Aa的双亲可以是纯合子AA和aa,C错误;
D、马的长毛和短毛是相对性状,长毛和卷毛不是相对性状,D错误。
故选A。
5. 孟德尔利用豌豆进行杂交实验,并对实验结果分析后发现了遗传的基本定律。在探索遗传规律的过程中创造性地运用了假说-演绎法,下列相关叙述不正确的是( )
A. 孟德尔提出体细胞中的遗传因子成对存在且生物的性状由遗传因子控制的假说
B. 假说核心:生物体在形成配子时,成对的遗传因子彼此分离,分别进入不同的配子中
C. 孟德尔的豌豆杂交实验中涉及自交和测交实验,自交和测交均可用于验证遗传定律
D. 两对相对性状的杂交实验中9:3:3:1的性状分离比需依赖雌、雄配子的数量相等
【答案】D
【解析】
【分析】豌豆的优点:1、豌豆为严格自花传粉、闭花授粉,一般在自然条件下是纯种;2、豌豆花大,易于做人工杂交实验;3、豌豆具有稳定的可以区分的性状,易于区分、便于统计实验结果。
【详解】A、孟德尔提出解释实验现象的假说有:生物的性状是由遗传因子决定的;在体细胞中,遗传因子是成对存在的;在形成配子时,成对的遗传因子彼此分离,分别进入不同的配子中;受精时,雌雄配子的结合是随机的,A正确;
B、假说的核心是:在体细胞中,遗传因子是成对存在的;生物体在形成配子时,成对的遗传因子彼此分离,分别进入不同的配子中,B正确;
C、孟德尔的豌豆杂交实验中涉及自交和测交实验,自交会发生性状分离,分离比为3:1,可验证分离定律,测交可用于推测F1的配子类型及比例,测交的理论结果为1:1,可用于验证遗传定律,C正确;
D、减数分裂产生配子中,一般而言,雄配子的数量多于雌配子的数量,D错误。
故选D
6. 甲、乙两位同学分别用小球做遗传定律模拟实验。甲同学每次分别从Ⅰ、Ⅱ小桶中随机抓取一个小球并记录字母组合;乙同学每次分别从Ⅲ、Ⅳ小桶中随机抓取一个小球并记录字母组合。将抓取的小球分别放回原来小桶后再多次重复。分析下列叙述,正确的是( )
A. 甲同学的实验模拟的是遗传因子的分离和配子自由组合的过程
B. 乙同学的实验可模拟成对的遗传因子彼此分离,不同对遗传因子的自由组合的过程
C. 实验中每只小桶内两种小球必须相等,且Ⅰ、Ⅱ桶小球总数也必须相等
D. 甲、乙重复100次实验后,统计的Dd、AB组合的概率均约为50%
【答案】B
【解析】
【分析】Ⅰ、Ⅱ小桶内都只有D、d两种小球,代表一对等位基因,所以甲同学的实验模拟了遗传因子的分离和配子随机结合的过程,Ⅲ、Ⅳ小桶中分别含有A、a和B、b两种小球,代表两对等位基因,乙同学的实验可出现AB、Ab、aB、ab4种类型组合,可模拟控制不同性状的基因自由组合的过程。
【详解】A、甲同学每次分别从Ⅰ、Ⅱ小桶中随机抓取一个小球并记录字母组合,甲同学的实验模拟的是遗传因子的分离和配子随机结合的过程 ,A错误;
B、乙同学每次分别从Ⅲ、Ⅳ小桶中随机抓取一个小球并记录字母组合,乙同学的实验可模拟成对的遗传因子彼此分离,不同对遗传因子的自由组合的过程 ,B正确;
C、实验中每只小桶内两种小球必须相等,但Ⅰ、Ⅱ桶小球总数可以不相等 ,C错误;
D、甲重复100次实验后,统计的Dd组合的概率约为50% ,乙重复100次实验后,统计的AB组合的概率约为25%,D错误。
故选B。
7. 下列关于性状显隐性或纯合子与杂合子判断方法的叙述,错误的是( )
A. 甲×乙→甲:乙=1:1→甲为显性性状
B. 甲×甲→甲+乙→乙为隐性性状
C. 甲×乙→只有甲→甲为显性性状
D. 花粉鉴定法:只有一种花粉→纯合子,至少两种花粉→杂合子
【答案】A
【解析】
【分析】相对性状中显隐性的判断:(1)亲代两个性状,子代一个性状,即亲2子1可确定显隐性关系;(2)亲代一个性状,子代两个性状,即亲1子2可确定显隐性关系。所以亲2子1或亲1子2可确定显隐性关系,但亲1子1或亲2子2则不能直接确定。
【详解】A、甲+乙→甲+乙=1:1,这属于测交,据此不能确定显隐性关系,A错误;
B、甲×甲→甲+乙,出现性状分离现象,这说明乙为隐性性状,B正确;
C、甲×乙→只有甲,具有相对性状的个体杂交,子代只有一种性状,这说明甲为显性性状,C正确;
D、纯合子只能产生一种配子,花粉鉴定法:只有一种花粉→纯合子,至少两种花粉→杂合子,D正确。
故选A。
8. 下列关于减数分裂和受精作用的叙述,错误的是( )
A. 受精作用与细胞膜的流动性有关
B. 精子形成过程中,次级精母细胞均等分裂,产生的细胞中可能不含Y染色体
C. 受精卵中全部遗传物质一半来自精子,另一半来自卵细胞
D. 减数分裂和受精作用对于维持生物体前后代体细胞染色体数目恒定具有重要意义
【答案】C
【解析】
【分析】受精作用是精子和卵细胞相互识别、融合成为受精卵的过程。精子的头部进入卵细胞,尾部留在外面,不久精子的细胞核就和卵细胞的细胞核融合,使受精卵中染色体的数目又恢复到提细胞的数目,其中有一半来自精子有一半来自卵细胞。
【详解】A、受精作用是精子和卵细胞相互识别、融合成为受精卵的过程,与细胞膜的流动性有关,A正确;
B、精子形成过程中,次级精母细胞均等分裂,产生的精细胞不含同源染色体,因此可能不含Y染色体,B正确;
C、受精卵中全部细胞核遗传物质一半来自精子,另一半来自卵细胞,而细胞质遗传物质几乎都来自于卵细胞,C错误;
D、减数分裂使成熟生殖细胞中的染色体数目比原始生殖细胞减少一半,而受精作用使染色体数目又恢复到体细胞的数目,因此减数分裂和受精作用对于维持生物前后代体细胞染色体数目的恒定有重要意义,D正确。
故选C。
9. 小鼠是研究遗传病的模式动物。图1为雄鼠的某细胞分裂示意图(仅示部分染色体,不考虑染色体变异),图2表示不同细胞的染色体与核DNA的数量关系。下列相关叙述错误的是( )
A. 图1细胞处于减数分裂Ⅰ后期,其对应图2中的细胞b
B. 图1细胞分裂完成后,产生的配子类型有aY、AX、aX
C. 若b-e代表某细胞的不同分裂期,则其先后顺序为b→d→c→e
D. 图1细胞中基因A和基因a发生分离的时期仅是减数分裂Ⅰ后期
【答案】D
【解析】
【分析】图2表示不同细胞的染色体与核DNA之间的数量关系,a为一条染色体含有一个核DNA分子,处于有丝分裂后期和末期; b为一条染色体含有两个核DNA分子,处于有丝分裂前期和中期,减数第一次分裂;c为一条染色体含有一个核DNA分子,处于减数第二次分裂后期和末期;d为一条染色体含有两个核DNA分子,处于减数第二次分裂前期和中期;e为一条染色体含有一个核DNA分子,是精子(配子)。
【详解】A、因为细胞中的每条染色体中都含有两条姐妹染色单体,加上该细胞处于分裂后期,可以判断该细胞处于减数第一次分裂后期。该时期染色体数目:DNA数目=1:2,且染色体数目与体细胞相同,故图1细胞所处的分裂时期可用图2中的b表示,A正确;
B、图l分裂完成后产生的次级精母细胞的基因型为aaYY和AaXX,次级精母细胞进一步分裂生成的精子有: aY、aX、AX,B正确;
C、图2表示不同细胞的染色体与核DNA之间的数量关系,a为一条染色体含有一个核DNA分子,处于有丝分裂后期和末期;b为一条染色体含有两个核DNA分子,处于有丝分裂前期和中期,减数第一次分裂;c为一条染色体含有一个核DNA分子,处于减数第二次分裂后期和末期;d为一条染色体含有两个核DNA分子,处于减数第二次分裂前期和中期;e为一条染色体含有一个核DNA分子,是精子(配子),则其先后顺序为bdce,C正确;
D、图1细胞中基因A和基因a位于姐妹染色单体,故发生分离的时期仅是减数分裂Ⅱ后期,D错误。
故选D。
10. 从分子水平上对生物体具有多样性或特异性的分析,错误的是( )
A. 碱基对排列顺序的千变万化,构成了DNA分子的多样性
B. 碱基对特定的排列顺序,构成了每一个 DNA 分子的特异性
C. 某人X染色体上有a个碱基对组成,其碱基对可能的排列方式有4a种
D. 一个含2000个碱基的DNA分子,其碱基对可能的排列方式有41000种
【答案】C
【解析】
【分析】DNA中碱基有A、T、C、G 4种,碱基间的配对方式有A-T、T-A、C-G、G-C4种,假设由n对碱基形成的DNA分子,最多可形成4n种DNA分子。
【详解】A、碱基对的排列顺序的千变万化,构成了DNA分子基因的多样性,A正确;
B、DNA分子的特异性主要取决于碱基对的排列顺序,构成了每一个DNA分子基因的特异性,B正确;
C、特定的基因中只能是特定的碱基对排列顺序,不能有多种排列方式,C错误;
D、某DNA片段由2000个碱基组成,其碱基对可能的配对方式有A-T、T-A、C-G、G-C4种,其碱基对可能的排列方式有41000种,D正确。
故选C。
11. 某双链DNA分子中,鸟嘌呤与胞嘧啶之和占全部碱基的比例为a,其中一条链上鸟嘌呤占该链全部碱基的比例为b,则互补链中鸟嘌呤占整个DNA分子碱基的比例为( )
A. (a-b)/2B. a-bC. (a-b)/(1-a)D. (b-a)/2
【答案】A
【解析】
【分析】
DNA分子是由2条反向平行的脱氧核苷酸链组成的规则的双螺旋结构,磷酸和脱氧核糖交替连接排列在外侧,构成基本骨架,碱基排列在内侧,两条链上的碱基通过氢键连接形成碱基对,且遵循A与T配对、G与C配对的碱基互补配对原则,配对的碱基相等。
【详解】根据题意分析,该双链DNA分子中,鸟嘌呤与胞嘧啶之和占全部碱基的比例为a,而双链DNA分子中鸟嘌呤与胞嘧啶相等,所以双链中鸟嘌呤G占a/2;又因为一条链上鸟嘌呤占该链全部碱基的比例为b,则占双链的比例是b/2,所以其互补链中鸟嘌呤占整个DNA分子碱基的比例为a/2- b/2=(a-b)/2。
故选A。
12. 依据鸡的某些遗传性状可以在早期区分雌雄,提高养鸡场的经济效益。已知鸡的羽毛性状芦花和非芦花受1对等位基因控制。芦花鸡和非芦花鸡进行杂交,正交子代中芦花鸡和非芦花鸡数目相同,反交子代均为芦花鸡。下列分析及推断错误的是( )
A. 正交亲本中雌鸡为芦花鸡,雄鸡为非芦花鸡
B. 正交子代和反交子代中的芦花雄鸡均为杂合体
C. 反交子代芦花鸡相互交配,所产雌鸡均为芦花鸡
D. 仅根据羽毛性状芦花和非芦花即可区分正交子代性别
【答案】C
【解析】
【分析】根据题意可知,正交子代中芦花鸡和非芦花鸡数目相同,反交子代均为芦花鸡,说明控制鸡羽毛性状芦花和非芦花的基因位于Z染色体上,且芦花为显性。设基因A/a控制芦花非芦花。
【详解】A、设基因A/a控制芦花和非芦花性状,根据题意可知,正交为ZaZa(非芦花雄鸡)×ZAW(芦花雌鸡),子代为ZAZa、ZaW,且芦花鸡和非芦花鸡数目相同,反交为ZAZA×ZaW,子代为ZAZa、ZAW,且全为芦花鸡,A正确;
B、正交子代中芦花雄鸡为ZAZa(杂合子),反交子代中芦花雄鸡为ZAZa(杂合子),B正确;
C、反交子代芦花鸡相互交配,即ZAZa×ZAW,所产雌鸡ZAW、ZaW(非芦花),C错误;
D、正交子代为ZAZa(芦花雄鸡)、ZaW(非芦花雌鸡),D正确。
故选C。
二、不定项选择题(本题共4小题,每小题4分,共16分。在每小题给出的四个选项中,有的只有一项符合题目要求,有的有多项符合题目要求。全部选对的得4分,选对但不全的得2分,有选错的得0分。)
13. 某雄性动物(2n=20)基因型为AaXBY,该动物体内一个精原细胞进行减数分裂。下列有关说法正确的是( )
A. 基因组成为AAXBXB时细胞可能处于减数分裂Ⅱ后期
B. 次级精母细胞中可能含有0条、1条或2条Y染色体
C. 该精原细胞经过减数分裂形成的精子中染色体数目为5对
D. 若产生的精子AaXB:Y=1:1,则可能是同源染色体未分离
【答案】ABD
【解析】
【分析】减数分裂过程:
(1) 减数第一次分裂间期:染色体的复制;
(2) 减敷第一次分裂:
①前期:联会,同源染色体上的非姐妹染色单体互换;
②中期:同源染色体成对的排列在赤道板上;
③后期:同源染色体分离,非同源染色体自由组合;
④末期:细胞质分裂;
(3) 减数第二次分裂过程:
①前期:核膜、核仁逐渐解体消失,出现纺锺体和染色体;
②中期:染色体形态固定、 数目清晰;
③后期:着丝粒分裂,姐妹染色单体分开成为染色体,并均匀地移向两极;
④末期:核膜、核仁重建、纺锤体和染色体消失。
【详解】A、基因组成为AAXBXB,无同源染色体且无染色单体,可能处于减数分裂Ⅱ后期,A正确;
B、减数第一次分裂后期,同源染色体(X、Y)分离,非同源染色体自由组合,所以减数第二次分裂的次级精母细胞一个含有X染色体,一个含有Y染色体,而减数第二次分裂后期,着丝粒分裂后,可能出现2条Y染色体,B正确;
C、该精原细胞经过减数分裂形成的精子中染色体数目为10条,这10条都是非同源染色体,不能称为5对,C错误;
D、精子AaXB中等位基因A、a未分开,所以可能是携带等位基因A、a的同源染色体未分离,D正确。
故选ABD。
14. 下列关于基因自由组合定律的描述,正确的是( )
A. 若基因型为aaBb和Aabb的个体杂交,后代表现型比例为1:1:1:1,说明两对基因能自由组合
B. 若基因型为AaBb的个体产生基因型为AB、Ab、aB、ab 的四种配子,说明两对基因能自由组合
C. 若基因型为AaBb的个体自交,后代表现型比例不为9:3:3:1,则两对基因一定不能自由组合
D. 若基因型为AaBb和aaBb的个体杂交,后代表现型比例为3:1:3:1,说明两对基因能自由组合
【答案】D
【解析】
【分析】 基因自由组合定律:位于非同源染色体上的非等位基因的分离或组合是互不干扰的;在减数分裂过程中,同源染色体上的等位基因彼此分离的同时,非同源染色体上的非等位基因自由组合。
【详解】A、若基因型为aaBb和Aabb的个体杂交,不管两对基因是否能自由组合,aaBb产生的配子均为ab:aB=1:1和Aabb产生的配子均为Ab:ab=1:1,后代表现型比例均为1:1:1:1,A错误;
B、若两对基因能自由组合,基因型为AaBb的个体将产生基因型为AB、Ab、aB、ab 的四种配子,但如果基因连锁且发生交叉互换,也能产生这四种配子,B错误;
C、若基因型为AaBb的个体自交,后代表现型比例不为9:3:3:1,可能为12:3:1等变式,也能说明两对基因自由组合,C错误;
D、基因型为AaBb和aaBb的个体杂交,若两对基因能自由组合,AaBb产生的配子为AB:Ab:aB:ab=1:1:1:1,aaBb产生的配子为aB:ab=1:1,则后代表现型比例为3:1:3:1,D正确。
故选D。
15. 某种雌雄同株植物叶片形状的圆形和针形受一对遗传因子A、a控制,A对a为显性,遗传因子组成为aa的植株表现为针叶。以下分析错误的是( )
A. 若Aa植株自交,淘汰掉F1中的aa植株,剩余植株自由交配,F2中圆叶∶针叶=8∶1
B. 若遗传因子a使花粉一半死亡,Aa植株自交,后代圆叶∶针叶=5∶1
C. 用射线照射一株基因型为Aa的植株,使其及后代所产生的含a的花粉完全失去育性,用该植株自交得F1,F1自交所得F2中AA∶Aa=1∶1
D. 若遗传因子组成AA致死,则圆叶植株自交得F1,F1自由交配所得F2中圆叶∶针叶=5∶4
【答案】CD
【解析】
【分析】基因分离定律的实质:进行有性生殖的生物在进行减数分裂产生配子的过程中,位于同源染色体上的等位基因随同源染色体分离而分离,分别进入不同的配子中,随配子独立遗传给后代。
【详解】A、若Aa自交,淘汰掉F1中的aa植株,还剩AA∶Aa=1∶2,能产生a配子1/2×2/3=1/3,A配子1-1/3=2/3,进行自由交配,子代针叶植株(aa)所占比例为(1/3)2=1/9,圆叶植株比例为1-1/9=8/9,所以F2中圆叶∶针叶=8∶1,A正确;
B、若遗传因子a使花粉一半死亡,Aa植株自交,产生的雌配子为1/2A,1/2a,产生的雄配子A∶a=2∶1,后代针叶(aa)1/2×1/3=1/6,圆叶占1-1/6=5/6,圆叶∶针叶=5∶1,B正确;
C、若遗传因子a使花粉完全死亡,Aa植株自交,产生的雌配子为1/2A,1/2a,产生的雄配子只有A,F1中AA∶Aa=1∶1,F1自交,产生的雌配子3/4A,1/4a,产生雄配子只有A,F1自交得F2中AA∶Aa=3∶1,C错误;
D、若遗传因子组成AA致死,圆叶植株基因型为Aa,其自交得F1的基因型为AA∶Aa∶aa=1∶2∶1,AA致死,F1只剩Aa∶aa=2∶1,产生的配子A=2/3×1/2=1/3,a=1-1/3=2/3,F1自由交配得F2,针叶(aa)=(2/3)2=4/9,AA致死,圆叶(Aa)=2×2/3×1/3=4/9,故F2中圆叶∶针叶=1∶1,D错误。
故选CD。
16. 下图为甲病(A、a)和乙病(B、b)的遗传系谱图,其中一种为先天性夜盲症(伴性遗传)。不考虑X、Y染色体的同源区段,下列相关叙述正确的是( )
A. 乙病为先天性夜盲,致病基因位于X染色体上
B. 13号个体的乙病致病基因来自7号个体
C. 5号个体同时含有甲、乙两种遗传病的致病基因的概率是1/4
D. 若Ⅱ-3和Ⅱ-4再生育一个孩子,只患先天性夜盲的概率是1/32
【答案】AD
【解析】
【分析】1、伴性遗传指决定性状的基因位于性染色体上,在遗传上总是和性别相关联的现象。
2、分析题图,Ⅱ-3和Ⅱ-4患甲病,生出Ⅲ-9、Ⅲ-11不患甲病,“有中生无为显性”,所以甲病为显性遗传病。假设控制甲病的显性致病基因位于X染色体上,则生出的女孩Ⅲ-9一定患病,与题意不符,故甲病的遗传方式是常染色体显性遗传;两种病中其中一种为先天性夜盲症(伴性遗传),所以乙病为先天性夜盲,Ⅰ-1和Ⅰ-2不患乙病,生出Ⅱ-7患乙病,因此乙病是伴X染色体隐性遗传病。
【详解】A、Ⅱ-3和Ⅱ-4患甲病,生出Ⅲ-9、Ⅲ-11不患甲病,“有中生无为显性”,所以甲病为显性遗传病。假设控制甲病的显性致病基因位于X染色体上,则生出的女孩Ⅲ-9一定患病,与题意不符,故甲病的遗传方式是常染色体显性遗传;两种病中其中一种为先天性夜盲症(伴性遗传),所以乙病为先天性夜盲,Ⅰ-1和Ⅰ-2不患乙病,生出Ⅱ-7患乙病,因此致病基因位于X染色体上,A正确;
B、乙病是伴X染色体隐性遗传病,则13号基因型为XbY,父亲(7号)提供的是含有Y染色体的配子,Xb来自母亲(8号)个体,B错误;
C、5号个体不患甲病,甲病属于显性遗传病,因此5号个体不会同时含有甲、乙两种遗传病的致病基因,C错误;
D、单独分析甲病,甲病为常染色体显性遗传病,Ⅲ-9正常,则Ⅱ-3和Ⅱ-4的基因型都为Aa,再生育一个正常孩子(aa)的概率为1/4;单独分析乙病,乙病是伴X染色体隐性遗传病,Ⅱ-3正常,基因型为XBY,Ⅰ-1和Ⅰ-2不患乙病,生出Ⅱ-7患乙病,则Ⅰ-1和Ⅰ-2的基因型分别为XBXb、XBY,Ⅱ-4的基因型为1/2XBXB、1/2XBXb,Ⅱ-3和Ⅱ-4再生育一个患病孩子(XbY)的概率为1/2×1/4=1/8,因此Ⅱ-3和Ⅱ-4再生育一个孩子,只患先天性夜盲的概率是1/4×1/8=1/32,D正确。
故选AD。
三、非选择题(共60分)
17. 根据光合作用中CO2的固定方式不同,可将植物分为C3植物和C4植物等类型。CO2补偿点通常是指植物光合速率与呼吸速率相等时的环境CO2浓度,C4植物的CO2补偿点比C3植物的低。如图是两种植物利用CO2的途径,请据图回答下列问题。
(1)图1中过程②需要光反应提供_______________。正常条件下,植物叶片的光合产物不会全部运输到其他部位,原因是________________________(答出1点即可)。
(2)C3植物在干旱、炎热的环境中,由于___________________造成CO2进入叶片组织大幅减少,导致光合作用强度明显减弱。在同等程度干旱条件下,C4植物比C3植物生长得好。从图2和两种植物CO2补偿点的角度分析,可能的原因是_______________________。
(3)科学家发现干旱会引起植物叶绿体中的叶绿素含量降低,为验证这一结论,请简要写出实验思路: _____________________。
【答案】(1) ①. NADPH和ATP ②. 自身呼吸消耗或参与构成叶片结构
(2) ①. 气孔导度减小 ②. C4植物的CO2补偿点低于C3植物,C4植物能够利用较低浓度的CO2
(3)取等量正常环境中和干旱环境中的叶片进行色素的提取和分离实验,观察比较两组实验滤纸条上蓝绿色条带和黄绿色条带的宽度和颜色
【解析】
【分析】光合作用包括光反应和暗反应两个阶段:光反应阶段(场所是叶绿体的类囊体膜上):水的光解产生NADPH与氧气,以及ATP的形成;暗反应阶段(场所是叶绿体的基质中):CO2被C5固定形成C3,C3在光反应提供的ATP和NADPH的作用下还原生成糖类等有机物。
【小问1详解】
图1中过程①是CO2的固定,此过程发生在叶绿体基质,过程②的C3的还原,需要光反应提供NADPH和ATP。由于细胞自身呼吸消耗或参与构成叶片结构,所以植物叶片的光合产物不会全部运输到其他部位。
【小问2详解】
C3植物只有C3途径,干旱、炎热会导致气孔导度减小,CO2吸收减少,导致光合作用强度明显减弱。由于C4植物的CO2补偿点低于C3植物,则C4植物能够利用较低浓度的CO2,因此在同等程度干旱条件下,光合作用受影响较小的植物是C4植物,C4植物比C3植物生长得好。
【小问3详解】
可通过提取色素进行比较正常环境中和干旱环境中色素含量来验证干旱会引起植物叶绿体中叶绿素含量降低。实验思路如下:取等量正常环境中和干旱环境中的叶片进行色素的提取和分离实验,观察比较两组实验滤纸条上蓝绿色条带(叶绿素a)和黄绿色条带(叶绿素b)的宽度和颜色。
18. 如图是DNA结构图,据图回答:
(1)组成DNA分子的两条脱氧核苷酸链是_____平行,_____交替排列构成其基本骨架
(2)染色体是DNA 的主要载体,在细胞分裂过程中一条染色体上有_____个DNA,一个DNA分子上有许多个基因,基因在染色体上呈_____排列。
(3)若该双链DNA分子中一条单链中(A+G)/(C+T)=0.4,其互补链中(A+G)/(C+T)= _____
【答案】18. ①. 反向 ②. 磷酸和脱氧核糖
19. ①. 1或2 ②. 线性
20. 2.5
【解析】
【分析】图中①-⑨依次表示脱氧核糖、磷酸基团、胞嘧啶、磷酸基团、腺嘌呤、鸟嘌呤、胞嘧啶、胸腺嘧啶、氢键。
DNA的结构特点:①DNA是由两条单链组成的,这两条链按反向平行的方式盘旋成双螺旋结构。②DNA中的脱氧核苷酸和磷酸交替连接,排列在外侧,构成基本骨架;碱基排列在内侧。③两条链上的碱基通过氢键连接成碱基对,A与T配对,G与C配对。碱基之间的这种一一对应的关系,叫碱基互补配对原则。
【小问1详解】
组成DNA分子的两条脱氧核苷酸链是反向平行,磷酸和脱氧核糖交替排列构成其基本骨架。
【小问2详解】
在细胞分裂过程中一条染色体上有1(未复制时)或2(复制后,着丝粒未分开时)个DNA,基因在染色体上呈线性排列。
【小问3详解】
根据碱基互补配对原则可知,该双链DNA分子中一条单链中(A+G)/(C+T)=0.4,其互补链中(A+G)/(C+T)= 1/0.4=2.5。
19. 细胞分裂过程中DNA和染色体变化如图所示,请回答下列问题。
(1)图1中A1B1段上升的原因是细胞核内_____。
(2)图3中对应图1B1C1段特点的细胞有_____(填字母)。若图1和图2表示同一个细胞分裂过程,则图1中发生C1D1段变化的原因与图2中_____段的变化原因相同。
(3)同源染色体在减数分裂Ⅰ前期能够_____进而形成四分体。b细胞的名称为 _____。
【答案】19. DNA 复制
20 ①. b、c ②. D2E2
21. ①. 联会 ②. 初级卵母细胞
【解析】
【分析】题图分析,图1表示细胞分裂过程中每条染色体DNA含量变化图;图2表示细胞在进行减数分裂时细胞内染色体数变化图。图3中a表示有丝分裂后期,b表示减数第一次分裂中期,c表示减数第二次分裂中期,d表示减数第二次分裂末期。
【小问1详解】
图1表示每条染色体上DNA含量变化,图中A1B1进行DNA复制(染色体复制),会使每条染色体上的DNA由1变为2。
【小问2详解】
图1中B1C1段每条染色体上有2个DNA分子,即有染色单体,图3中能够对应B1C1段特点的细胞有b、c;图1中发生C1D1段着丝粒(着丝点)分裂,每条染色体的DNA由2变为1,此时细胞中的染色体数目暂时加倍,可对应与图2中D2E2的变化。
【小问3详解】
同源染色体在减数分裂前期Ⅰ能够两两配对,发生联会进而形成四分体;图3的b细胞中含有同源染色体,且同源染色体彼此分离,处于减数第一次分裂后期,此时的细胞表现为细胞质不均等分裂,因而其名称为初级卵母细胞。
20. 下表为T2噬菌体侵染大肠杆菌的实验。请根据实验,回答下列问题:
(1)若要大量制备用35S标记的噬菌体,需先用含35S的培养基培养_____,再用噬菌体去侵染_____。
(2)从理论上分析,A组的下层沉淀和B组的上清液中的放射性应该为零。由于实验数据和理论数据之间存在着较大差异,请对实验过程进行分析:
①在A组实验的沉淀中检测到放射性,可能的原因是_____。
②在B组实验中,32P标记的噬菌体和大肠杆菌混合培养时间过长,会使上清液中放射性含量_____,其可能的原因是_____。
【答案】20. ①. 大肠杆菌 ②. 含35S的大肠杆菌
21. ①. 搅拌不充分,没有将吸附在大肠杆菌外的35S标记的噬菌体外壳与其完全分离; ②. 升高 ③. 噬菌体在大肠杆菌内增殖后释放出来,经离心后分布于上清液中
【解析】
【分析】噬菌体的结构:蛋白质外壳(C、H、O、N、S)+DNA(C、H、O、N、P);T2噬菌体侵染细菌的实验步骤:分别用35S或32P标记噬菌体→噬菌体与大肠杆菌混合培养→噬菌体侵染未被标记的细菌→在搅拌器中搅拌,然后离心,检测上清液和沉淀物中的放射性物质。
【小问1详解】
若要大量制备用35S标记的噬菌体,需先用含35S的培养基培养大肠杆菌,再用噬菌体去侵染含35S的大肠杆菌。
【小问2详解】
①在A组实验的沉淀中检测到放射性,可能的原因是搅拌不充分,没有将吸附在大肠杆菌外的35S标记的噬菌体外壳与其完全分离。
②在B组实验中,32P标记的噬菌体和大肠杆菌混合培养时间过长,会使上清液中放射性含量升高,其可能的原因是噬菌体在大肠杆菌内增殖后释放出来,经离心后分布于上清液中。
21. 某性别决定为XY型的植物,其花瓣颜色有红色和白色(相关基因用A、a表示),花瓣层数有重瓣和单瓣(相关基因用B、b表示)。现将纯合红花重瓣植株与纯合白花单瓣植株作亲本进行杂交,F1相互交配,F2的表现型及比例如下表。回答下列问题(不考虑X和Y染色体的同源区段):
(1)分析实验结果可知,控制花瓣颜色和花瓣层数的两对基因遵循基因的_____定律,判断依据是_____。亲本中纯合红花重瓣植株与纯合白花单瓣植株的基因型分别是_____。
(2)该植株另有一对相对性状全缘叶和缺刻叶(相关基因用D、d表示),在上述杂交中F1均表现为全缘叶。为探究F1中基因D、d和基因A、a的位置关系,研究人员对F1进行测交,其子代的表现型及比例为红花缺刻叶:白花全缘叶=1:1,由此可推测_____。
为验证该推论,将F1进行自交,观察子代的表现型及比例,预期结果:_____。
【答案】21. ①. 自由组合 ②. F2中花瓣颜色与性别无关,基因A、a位于常染色体上;花瓣层数与性别有关,基因B、b位于X染色体上,即两对等位基因分别位于两对同源染色体上,遵循基因的自由组合定律 ③. AAXBXB、aaXbY
22. ①. 基因D、d和基因A、a位于一对同源染色体上,且基因A、d位于一条染色体上(或基因a、D位于一条染色体上) ②. 预期结果:子代表现型及比例为红花缺刻叶:红花全缘叶:白花全缘叶=1:2:1
【解析】
【分析】基因自由组合定律的实质是:位于非同源染色体上的非等位基因的分离或自由组合是互不干扰的;在减数分裂过程中,同源染色体上的等位基因彼此分离的同时,非同源染色体上的非等位基因自由组合。
【小问1详解】
只考虑花瓣颜色,F2中雌性和雄性都是红色和白色的比例都是3:1,与性别无关,基因A、a位于常染色体上,只考虑花瓣层数,F2中雌性都是重瓣花,雄性中重瓣花:单瓣花=1:1,与性别相关联,基因B、b位于X染色体上,即两对等位基因分别位于两对同源染色体上,遵循基因的自由组合定律;据题意可知,红色为显性,重瓣花为显性,因此亲本中纯合红花重瓣植株与纯合白花单瓣植株的基因型分别是AAXBXB、aaXbY。
【小问2详解】
据题意可知,F1均表现为全缘叶,F2中出现缺刻叶,说明缺刻叶为隐性,因此F1(红色全缘叶)进行测交,其子代的表现型及比例为红花缺刻叶:白花全缘叶=1:1,不是1:1:1:1,说明两对等位基因不遵循自由组合定律,即基因D、d和基因A、a位于一对同源染色体上,因为红花和缺刻叶、白花全缘叶连在一起,因此基因A、d位于一条染色体上(或基因a、D位于一条染色体上);验证基因的位置,可用测交或者自交,题中已用测交进行推测,因此要设计实验证实该推论成立,可用自交,实验思路为:将F1进行自交,观察子代的表现型及比例(或继续统计F2植株中花色和叶形性状的组合表现及比例),预期结果:F1基因型为AaDd,产生的雌雄配子都是1/2Ad和1/2aD,因此子代表现型及比例为红花缺刻叶(AAdd):红花全缘叶(AaDd):白花全缘叶(aaDD)=1:2:1。编号
实验过程和操作
结果
A组
含35S噬菌体+大肠杆菌(培养一段时间)→搅拌,离心→检测放射性
上清液中的放射性很高,下层沉淀中的放射性很低
B组
含32P噬菌体+大肠杆菌(培养一段时间)→搅拌,离心→检测放射性
上清液中的放射性很低,下层沉淀中的放射性高
F2
红色重瓣花
红色单瓣花
白色重瓣花
白色单瓣花
雌株
3/4
0
1/4
0
雄株
3/8
3/8
1/8
1/8
相关试卷
这是一份湖南省岳阳市岳阳县第一中学2023-2024学年高二下学期3月月考生物试卷(Word版附解析),文件包含湖南省岳阳市岳阳县第一中学2023-2024学年高二下学期3月月考生物试题Word版含解析docx、湖南省岳阳市岳阳县第一中学2023-2024学年高二下学期3月月考生物试题Word版无答案docx等2份试卷配套教学资源,其中试卷共25页, 欢迎下载使用。
这是一份湖南省岳阳市岳阳县第一中学2023-2024学年高二下学期3月月考生物试题,共10页。试卷主要包含了细胞核内行使遗传功能的结构是等内容,欢迎下载使用。
这是一份湖南省岳阳市平江县颐华高级中学2023-2024学年高三下学期入学考试生物学试题(原卷版+解析版),文件包含湖南省岳阳市平江县颐华高级中学2023-2024学年高三下学期入学考试生物试题原卷版docx、湖南省岳阳市平江县颐华高级中学2023-2024学年高三下学期入学考试生物试题解析版docx等2份试卷配套教学资源,其中试卷共30页, 欢迎下载使用。

