





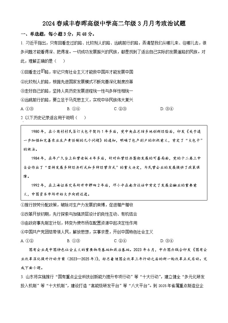
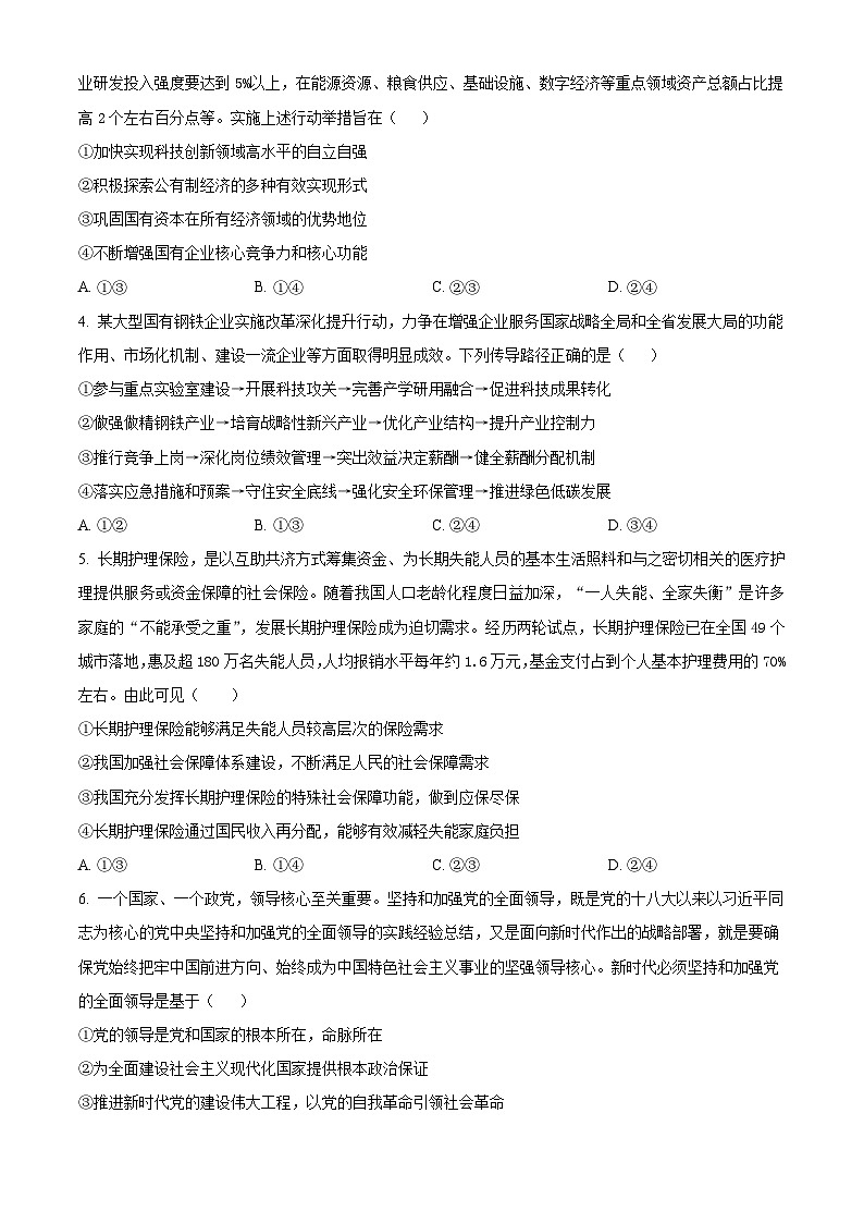
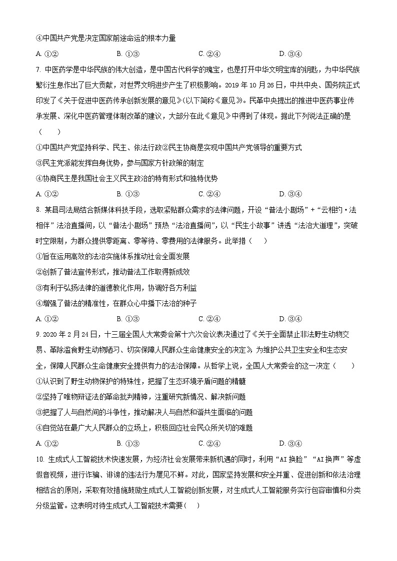
湖北省恩施州咸丰春晖高级中学2023-2024学年高二下学期第一次月考政治试题(原卷版+解析版)
展开
这是一份湖北省恩施州咸丰春晖高级中学2023-2024学年高二下学期第一次月考政治试题(原卷版+解析版),文件包含精品解析湖北省恩施州咸丰春晖高级中学2023-2024学年高二下学期第一次月考政治试题原卷版docx、精品解析湖北省恩施州咸丰春晖高级中学2023-2024学年高二下学期第一次月考政治试题解析版docx等2份试卷配套教学资源,其中试卷共25页, 欢迎下载使用。
相关试卷
这是一份湖北省随州市广水市文华高中2023-2024学年高二下学期3月月考政治试题(原卷版+解析版),文件包含精品解析湖北省随州市广水市文华高中2023-2024学年高二下学期3月月考政治试题原卷版docx、精品解析湖北省随州市广水市文华高中2023-2024学年高二下学期3月月考政治试题解析版docx等2份试卷配套教学资源,其中试卷共20页, 欢迎下载使用。
这是一份福建省南平市高级中学2023-2024学年高二下学期第一次月考政治试题(原卷版+解析版),文件包含精品解析福建省南平市高级中学2023-2024学年高二下学期第一次月考政治试题原卷版docx、精品解析福建省南平市高级中学2023-2024学年高二下学期第一次月考政治试题解析版docx等2份试卷配套教学资源,其中试卷共26页, 欢迎下载使用。
这是一份辽宁省大连佰圣高级中学有限公司2023-2024学年高二下学期3月月考政治试题(原卷版+解析版),文件包含精品解析辽宁省大连佰圣高级中学有限公司2023-2024学年高二下学期3月月考政治试题原卷版docx、精品解析辽宁省大连佰圣高级中学有限公司2023-2024学年高二下学期3月月考政治试题解析版docx等2份试卷配套教学资源,其中试卷共19页, 欢迎下载使用。