





所属成套资源:【三轮冲刺】中考化学三轮冲刺过关预测解析(原卷版+解析版)
最新中考化学三轮冲刺过关 预测13 综合性实验探究题
展开
这是一份最新中考化学三轮冲刺过关 预测13 综合性实验探究题,文件包含预测13综合性实验探究题-原卷版中考化学三轮冲刺过关解析版docx、预测13综合性实验探究题-原卷版中考化学三轮冲刺过关原卷版docx等2份试卷配套教学资源,其中试卷共66页, 欢迎下载使用。
预测 13综合性实验探究题
中考指导纲要要求:学生能够从所给信息中提取能解决问题的有用信息,重在考查学生观察、抽象、概括、迁移、描述、分析判断能力和信息提取能力。
2021 年中考可能会结合具体的情景考察以上内容,本专题的灵活性较强,难度较大,考查学生分析判断能力和信息提取能力。
★应试技巧★
初中化学综合性实验探究题形式繁多,它常把实验的基本操作,实验原理,实验现象、元素化合物的性质综合在一起一体进行考查。它具有知道面广,命题新颖,思考容量大,综合性强等特点。它不但能用来考查考生的观察能力,操作能力,分析能力和实验设计能力,还用来考查考生创造性思维能力和数据处理的能力。不仅要求考生知其然,还要知其所以然。实验题的解答要求高,难度较大。只有对实验题的功能, 考查范围,考查特点弄清弄懂,才能理顺解答实验题的思路。
★备考点津★
解答时只要从实验原理入手,结合具体实验题目的特点,根据题给信息,认真审题,抓住题眼,就能很快地理顺解答的思路和方法。
★真题回顾★
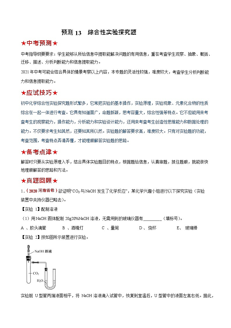
1.(2020 河南省卷)欲证明“CO2 与 NaOH 发生了化学反应”,某化学兴趣小组进行以下探究实验(实验装置中夹持仪器已略去)。
【实验 1】配制溶液
(1)用 NaOH 固体配制 20g20%NaOH 溶液,无需用到的玻璃仪器有 _(填标号)。
A 、胶头滴管B 、酒精灯C 、量筒D 、 烧杯E、 玻璃棒
【实验 2】按如图所示装置进行实验。
实验前 U 型管两端液面相平,将 NaOH 溶液滴入试管中,恢复到室温后,U 型管中的液面左高右低。据此,
甲同学得出“CO2 与 NaOH 发生了化学反应”的结论。
(2)U 型管中液面高度发生变化的原因是 。
上述结论的证据不充足,理由是 。
【实验 3】按如图所示装置进行实验。
查阅资料:i.CaCl2 溶液呈中性;ii. CaCl2 2NaOH Ca(OH)2 2NaCl
实验步骤如下:
①检查装置的气密性,往装置中加入药品;
②关闭 K1、K2,将注射器中的 NaOH 溶液缓缓推入 A 中;
③A 中物质充分作用后,打开 K1,B 中无色溶液倒吸入 A 中,A 中产生沉淀且溶液显红色
④关闭 K1,打开 K2,将注射器活塞向上拉,C 中溶液倒吸入 A 中。
步骤③“产生沉淀”的现象仍不足以证明 CO2 与 NaOH 发生了化学反应,理由是 。
步骤④中,若观察到 (填现象),证明 CO2 与 NaOH 发生了化学反应。CO2 与 NaOH 反应的化学方程式为 。
【答案】(1) B;(2)试管内气体压强减小;(3)没有证明有新物质生成(或“CO2 溶于水或与水反应也会造成试管内气压减小”等其他合理答案);(4) CaCl2 与 NaOH 溶液结合生成氢氧化钙,氢氧化钙微溶于水,也会产生沉淀;(5)A 中有气泡冒出; CO2 2NaOH Na2CO3 H2O
【解析】实验 1:(1)用 NaOH 固体配制 20g、20%NaOH 溶液,实验步骤为:称量(托盘天平);量取
(量筒、胶头滴管)、溶解(烧杯、玻璃棒),故不需要的是酒精灯。故选 B;实验 2:(2)氢氧化钠与二氧化碳反应生成碳酸钠和水,由于消耗了二氧化碳,装置内压强减小,在外界大气压的作用下,U 型管中右边液面下降,故填:试管内气体减少,压强减小;(3)二氧化碳能溶于水,且能与水反应,也能使装置内压强减小,也会使 U 型管中右边液面下降,故填:没有证明有新物质生成(或“CO2 溶于水或与水反应也会造成试管内气压减小”;(4)钙离子能与氢氧根离子结合生成氢氧化钙,氢氧化钙微溶于水,也可
能有沉淀产生,故步骤③“产生沉淀”的现象仍不足以证明氢氧化钠和二氧化碳发生了反应,故填:CaCl2 与 NaOH 溶液结合生成氢氧化钙,氢氧化钙微溶于水,也会产生沉淀;(5)步骤④中,稀盐酸被吸入 A 中,若氢氧化钠与二氧化碳反应生成了碳酸钠,碳酸钠与稀盐酸反应生成氯化钠、二氧化碳和水,有气泡产生,故若观察到有气泡产生,说明二氧化碳与氢氧化钠发生了反应;二氧化碳与氢氧化钠反应生成碳酸钠和水,该反应的化学方程式为: 2NaOH+CO2 =Na2CO3 +H2O 。
2.(2020 广东广州)大多数化工生产都有催化剂的参与。
化工生产使用催化剂的目的是 。
研究表明氧化铜可催化过氧化氢分解。
①用如图所示装置和药品制取氧气,反应的化学方程式为 。
②上图中收集氧气的方法是向 排空气法。为了检验氧气是否收集满,将 放在集气瓶口。
③反应结束后,弃去试管中的上层清液,再向试管中加入过量稀硫酸,充分振荡,可观察到的现象
。
④为了制取较大量氧气,并便于多次添加过氧化氢溶液,请从下图中选择合适的仪器或装置,重组一套制取装置,需要用到的是 (填标号)。
下列设想有可能通过找到合适的催化剂来实现的是 (填标号)。
A 利用太阳光将水分解生产 H2 B 将空气中的 He 分解生产 H2
C 常温下 Cu 从硫酸镁溶液中置换出 Mg
D 使一定质量 CH4 完全燃烧放出的热量变多
2 222
2H O CuO 2H O+O
【答案】(1)改变反应的速率(或提高生产效率);(2)①;上;②带火星的木
条;③黑色固体消失,溶液变蓝色;④ACFG ;(3)A
【解析】根据在化学反应里能改变其它物质的化学反应速率,而本身的质量和化学性质在反应前后都没有发生变化的物质叫做催化剂(又叫触媒);催化剂的特点可以概括为“一变二不变”,一变是能够改变化学反应速率,二不变是指质量和化学性质在化学反应前后保持不变;发生装置、收集装置的选择依据;进行分析作答。(1)催化剂的特点是改变反应的速率,速率的改变也会提高生成效率,所以化工生产使用催化剂的目的是改变反应的速率或提高生产效率;(2)①如图所示装置和药品是过氧化氢在氧化铜的催化作用
2 222
2H O CuO 2H O+O
下分解制取氧气,反应的化学方程式为;②图中收集氧气的方法是向上排空气法,
因为氧气的密度比空气略大;为了检验氧气是否收集满,将带火星的木条放在集气瓶口;③反应结束后, 氧化铜的质量和化学性质不变,向试管中加入过量稀硫酸,氧化铜和稀硫酸反应生成硫酸铜和水,可观察 到的现象是黑色固体消失,溶液变蓝色;④为了制取较大量氧气,并便于多次添加过氧化氢溶液,发生装 置应选择的仪器是锥形瓶、带导管的双孔塞和长颈漏斗,氧气不易溶于水,可用排水法收集,仪器标号是: ACFG;(3)A、水能分解产生氢气,利用太阳光和催化剂将水分解生产 H2, 符合题意;B、根据质量守恒定律,化学反应前后元素的种类不变,空气中的 He 不能分解生产 H2,不符合题意;C、金属的活动性是:Mg 大于 Cu,所以常温下 Cu 不能从硫酸镁溶液中置换出 Mg,反应不能发生,不符合题意;D、催化剂的特点是改变反应的速率,不能改变反应进行的程度,使一定质量 CH4 完全燃烧放出的热量变多不能实现,不符合题意。故选 A。
3.(2020 湖南长沙)在学习复分解反应发生的条件后,同学们利用已学知识,对稀硫酸与下表中的四种化
合物的溶液之间能否发生反应作出判断,并进行实验验证:
判断 NaOH 溶液与稀硫酸能发生反应的依据是生成物中有 生成。
【提出问题】对于没有明显现象的反应,如何设计实验进行证明?
【设计实验】在老师的指导下,同学们向少量稀硫酸中逐滴加入过量 NaOH 溶液,并进行了如下分组实验:
物质
NaOH 溶液
NaCl 溶液
K2CO3 溶液
Ba(NO3)2 溶液
能否反应
能
不能
能
能
实验现象
无明显现象
无明显现象
产生气泡
产生白色沉淀
组号
操作
实验现象
结论
1
用 pH 试纸测定实验前后溶液的 pH
pH 由 1 变至 9
能反应
2
向反应后的溶液中加入适量 Ba(NO3)2 溶液
溶液产生白色沉淀
不能反应
若开始时将 pH 试纸用蒸馏水润湿。则测得的稀硫酸的 pH 将 (填“偏大”、“偏小”或“不变”)。
请你判断第 2 小组同学得出的结论是否正确,井说明理由 。
第 3 小组的实验现象为 。
【实验结论】对于无明显现象的反应,我们可以分析比较反应物和生成物的性质,从多个角度设计实验进行证明。
【实验反思】向 NaOH 溶液中通入少量 CO2.再向其中加入 ,有气泡产生,即可证明 NaOH 与
CO2 发生了反应。
【拓展提升】稀硫酸与 NaCl 溶液不能发生反应,请你设计实验进行证明 (写出实验操作与现象)
。
【答案】(1)硫酸钠;(2)偏大;(3)不正确,硫酸钠也可以与硝酸钡生成硫酸钡白色沉淀;(4)无明显现象;【实验反思】稀盐酸;【拓展提升】取混合后溶液,加入少量碳酸钠,有气泡产生,然后再加入氯化钡溶液,有白色固体产生
【解析】(1)氢氧化钠和稀硫酸反应生成硫酸钠和水,水本身存在,因此需要通过生成物中有硫酸钠的存在,从而验证反应的发生;故答案为:硫酸钠。(2)pH 试纸被蒸馏水湿润后,再滴加硫酸,相当于将硫酸稀释,溶液氢离子浓度降低,因此测得 pH 偏大;故答案为:偏大。(3)硫酸根与硝酸钡反应生成硫酸钡沉淀,因此不管反应是否发生,溶液中都存在硫酸根,产生沉淀,因此无法得出是否发生反应;故答案为:不正确,硫酸钠也可以与硝酸钡生成硫酸钡白色沉淀。(4)少量稀硫酸加入过量氢氧化钠后,溶液中存在硫酸钠和氢氧化钠,加入碳酸钾不会发生反应,因此无明显现象发生;故答案为:无明显现象。【实验反思】根据实验结论氢氧化钠与二氧化碳发生了反应,则有碳酸钠存在,碳酸钠可与稀盐酸反应生成二氧化碳,看到气泡,则证明二氧化碳与氢氧化钠发生了反应;故答案为:稀盐酸。【拓展提升】稀硫酸和氯化钠不发生反应,则存在硫酸,因此可以根据硫酸与碳酸钠反应生成硫酸钠、水和二氧化碳的性质,观察有无气泡证明氢离子的存在,加入氯化钡溶液,硫酸根与钡离子生成硫酸钡沉淀,证明硫酸根存在,从而结合两者现象证明含有硫酸;故答案为:取混合后溶液,加入少量碳酸钠,有气泡产生,然后再加入氯
化钡溶液,有白色固体产生。在解此类题时,首先要将题中的知识认知透,然后结合学过的知识进行解答。
4.(2020 广西北部湾)某化学兴趣小组在实验室发现一瓶混入 Na2CO3 的 NaOH 固体,于是他们对该固体中 Na2CO3 的含量进行了探究。
(查阅资料)Ⅰ.碱石灰是氢氧化钠与氧化钙的固体混合物。
3
向反应后的溶液中加入适量 K2CO3 溶液
能反应
Ⅱ.水硫酸铜是一种白色固体,遇水会变成蓝色。
(提出问题)该固体中 Na2CO3 的质量分数是多少?
(反应原理)碳酸钠与稀硫酸反应会生成 CO2,反应的化学方程式为 。
(制定计划)同学们设计了两种实验方案(装置气密性良好,浓硫酸、碱石灰均足量)。
方案甲:用图 1 所示装置测定反应生成 CO2 的质量。称取一定质量的样品于锥形瓶中,通入一段时间空气后,向样品中滴加稀硫酸,待样品反应完全,继续通入一段时间空气后,测出生成 CO2 的质量,计算。方案乙:用图 2 所示装置测定反应生成 CO2 的体积。称取一定质量的样品,将样品和足量稀硫酸分别置于Y 形管 a、b 处(此时量气管液面在零刻度处),倾斜 Y 形管,使反应发生,待样品反应完全,测出生成 CO2 的体积,计算。
(分析与讨论)
方案甲中,浓硫酸的作用是 ;为测出生成 CO2 的质量,需要在样品反应前后分别称量装置 (填装置序号)的质量。方案乙中,植物油的作用是 ;反应结束后,应
,然后根据液面读出生成 CO2 的体积。
小红同学认为方案甲的装置设计还存在一个明显缺陷,可增加图 3 中的一个装置进行改进,改进后整套装置的连接顺序为 (按气流方向填装置序号)。
小青同学认为,还可以用“沉淀法”进行测定:称取一定质量的样品放入试管中, ,计算。
(进行实验)同学们在完善实验方案后,测出了该 NaOH 固体中 Na2CO3 的质量分数。
(反思与评价)设计实验方案应使实验简便、误差小。
【答案】 Na2CO3 H2SO4 Na2SO4 H2O CO2
除去 CO2 中的水蒸气C防止 CO2 溶
于水,造成实验误差移动水准管使两侧液面相平G→A→B→C→D加水溶解,加入过量 BaCl2
溶液,充分反应后,过滤,将滤渣洗涤、干燥、称量所得固体的质量(合理即可)
【解析】 [反应原理]碳酸钠和稀硫酸反应生成硫酸钠二氧化碳和水,化学方程式为
Na2CO3 H2SO4 Na2SO4 H2O CO2 ,故填: Na2CO3 H2SO4 Na2SO4 H2O CO2 。
[分析与讨论] (1)方案甲中,浓硫酸的作用是具有吸水性可除去 CO2 中水蒸气;C 装置可以吸收二氧化碳气体,为测出生成 CO2 的质量,需要在样品反应前后分别称量装置 C 的质量。方案乙中,植物油的作用是防止 CO2 溶于水,造成实验误差;反应结束后,应恢复至室温,移动水准管使两侧液面相平,然后根据液面读出生成 CO2 的体积,故填:除去 CO2 中的水蒸气;C;防止 CO2 溶于水,造成实验误差;移动水准管使两侧液面相平。(2)小红同学认为方案甲的装置设计还存在一个明显缺陷,空气中二氧化碳会影响实验结果,可增加图 3 中的一个装置 G 吸收通入空气中的二氧化碳,改进后整套装置的连接顺序为G→A→B→C→D,故填:G→A→B→C→D。(3)小青同学认为,还可以用“沉淀法”进行测定:称取一定质量的样品放入试管中,加水溶解,加入过量 BaCl2 溶液,充分反应后,过滤,将滤渣洗涤、干燥、称量所得固体的质量,计算,故填:加水溶解,加入过量 BaCl2 溶液,充分反应后,过滤,将滤渣洗涤、干燥、称量所得固体的质量。
5.(2020 北京市)酸钙为白色固体,易溶于水,可作食品防霉剂,国家标准规定了其用于制作面食、糕点
时每千克面粉中的最大使用量。小组同学实验探究其性质和防霉的效果。
I.探究丙酸钙的性质
【进行实验】用下图裝置(夹持仪器已略去)完成实验,记录如下:
序号
①
②
装置
现象
试管内壁有水雾
注入酸后,有气泡产生,石灰水变浑浊
【解释与结论】
②中现象说明有 CO2 产生。CO2 与石灰水反应的化学方程式为。
查阅资料得知丙酸钙与盐酸反应无气体生成。由实验②可得出的结论是。
Ⅱ.探究丙酸钙防霉的效果
【进行实验】分别按下列①~⑧的配方蒸制 8 个馒头,冷却后置于密封袋中,记录如下:
【解释与结论】
设计第 1 组实验的目的是 。
第 2 组,⑦中 x 为 。
对比第 1 组、第 2 组实验可得到的结论是 。
【反思与评价】
某同学认为“制作面食、糕点时,丙酸钙用量越大越好”你是否同意此观点,并说明理由: 。
【答案】 (1)CO2 +Ca(OH)2 =CaCO3↓+H2O ;(2)丙酸钙受热后产生的物质能与稀盐酸反应且生成二氧化碳;(3)探究丙酸钙的质量大小是否对于丙酸钙防霉效果有影响;(4) 5 ;(5)在加入面粉质量相同,酵母质量相同时以及其他条件相同时,有无蔗糖对丙酸钙防霉效果无影响;(6)不同意。国家标准规定了丙酸钙用于作面食、糕点时每千克面粉中的最大使用量,说明过量使用可能有害。故不是越多越好
【解析】Ⅰ、解释与结论:(1)二氧化碳与氢氧化钙反应生成碳酸钙和水,该反应的化学方程式为:CO2
+Ca(OH)2 =CaCO3↓+H2O;(2)查阅资料得知丙酸钙与盐酸反应无气体生成,丙酸钙加热后生成的固体却
组别
第 1 组
第 2 组
序号
①
②
③
④
⑤
⑥
⑦
⑧
配方
面粉/ g
50
50
50
50
50
50
50
50
酵母/ g
0.75
0.75
0.75
0.75
0.75
0.75
0.75
0.75
蔗糖/ g
0
0
0
0
5
5
x
5
丙酸钙/g
0
0.06
0.10
0.15
0
0.06
0.10
0.15
开始发霉时间
第 3 天
第 4
天
第 5
天
第 6 天
第 3
天
第 4 天
第 5 天
第 6 天
能与稀盐酸反应生成二氧化碳气体,故可得出:丙酸钙受热后产生的物质能与稀盐酸反应且生成二氧化碳; Ⅱ、解释与结论:(3)由表中数据可知,第 1 组实验,其它因素相同,只有丙酸钙的质量不同,故该实
验是探究丙酸钙的质量大小是否对于丙酸钙防霉效果有影响;(4)由表中数据可知,第 2 组与第 1 组其 它数据相同,只是第 1 组无蔗糖,而第 2 组有蔗糖,且第 2 组加入蔗糖的质量应相同,故 x=5;(5)由表中数据可知,在加入面粉质量相同,酵母质量相同时以及其他条件相同时,有无蔗糖,开始发霉的时间相同,故说明在加入面粉质量相同,酵母质量相同时以及其他条件相同时,有无蔗糖对丙酸钙防霉效果无影响;反思与评价:(6)由题干信息可知,丙酸钙属于食品防腐剂,且国家标准规定了丙酸钙用于作面食、糕点时每千克面粉中的最大使用量,说明过量使用可能有害。故不是越多越好。故填:不同意;国家标准
规定了丙酸钙用于作面食、糕点时每千克面粉中的最大使用量,说明过量使用可能有害。故不是越多越好。
6.(2020 陕西省卷)某学习小组的同学在整理归纳反应规律叶发现,有些化学反应发生时没有伴随明显的现象,他们就此进行了以下探究。
【提出问题】
怎样证明 NaOH 溶液分别与 CO2 及稀盐酸发生了反应?
【分析讨论】
同学们讨论后认为,可以用两种思路探究上述反应是否发生。思路Ⅰ:验证有 ;思路Ⅱ:验证反应物减少或消失。
【实验探究】同学们分两组分别设计方案进行探究。
【实验结论】
第一组同学将充满 CO2 气体的试管倒扣在 NaOH 溶液中,观察到试管内液面升高,认为 NaOH 溶液与 CO2 发生了反应。但有同学指出,还应进行 CO2 与 反应的对比实验才能得出这一结论。
组别
第一组
第二组
实验示意图
第二组的小文同学向丙中滴入无色酚酞溶液后,观察到溶液颜色 。得出 NaOH 溶液与稀盐酸发生了反应的结论。小亮同学向丁中滴入 AgNO3 溶液后,观察到有白色沉淀生成,由此他认为 NaOH 溶液与稀盐酸反应生成了 NaC1,你认为小亮的结论是 (填“合理”或“不合理”)的。
第二组同学进一步讨论后认为,如果将乙中的溶液蒸发结晶,再将得到的晶体溶于水,若在室温下测得该溶液的 pH (填“>”、“
相关试卷
这是一份最新中考化学三轮冲刺过关 预测14 化学计算(分类),文件包含预测14化学计算分类-原卷版中考化学三轮冲刺过关解析版docx、预测14化学计算分类-原卷版中考化学三轮冲刺过关原卷版docx等2份试卷配套教学资源,其中试卷共32页, 欢迎下载使用。
这是一份最新中考化学三轮冲刺过关 预测10 坐标、图像题,文件包含预测10坐标图像题-原卷版中考化学三轮冲刺过关解析版docx、预测10坐标图像题-原卷版中考化学三轮冲刺过关原卷版docx等2份试卷配套教学资源,其中试卷共37页, 欢迎下载使用。
这是一份最新中考化学三轮冲刺过关 预测07 气体的制备与净化,文件包含预测07气体的制备与净化-原卷版中考化学三轮冲刺过关解析版docx、预测07气体的制备与净化-原卷版中考化学三轮冲刺过关原卷版docx等2份试卷配套教学资源,其中试卷共33页, 欢迎下载使用。