


还剩8页未读,
继续阅读
湖北省荆门市2021年中考道德与法治真题(含解析)
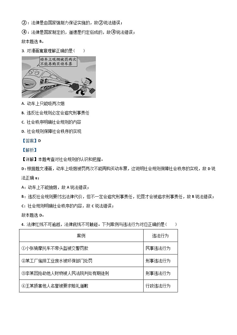
展开相关试卷
湖北省荆门市2020年中考道德与法治试题(含解析):
这是一份湖北省荆门市2020年中考道德与法治试题(含解析),共10页。
2022年湖北省襄阳市中考道德与法治真题(含解析):
这是一份2022年湖北省襄阳市中考道德与法治真题(含解析),共18页。试卷主要包含了选择题,非选择题等内容,欢迎下载使用。
2023年湖北省鄂州市中考道德与法治真题(含解析):
这是一份2023年湖北省鄂州市中考道德与法治真题(含解析),共14页。试卷主要包含了 非选择题用0, 考生必须保持答题卡的整洁等内容,欢迎下载使用。