





【中考二轮】2024年中考物理重点专练(全国通用)专题14++欧姆定律及其应用专题训练.zip
展开1.基础知识考查
欧姆定律是初中物理电学中的重要定律,对于其基础知识的考查将是中考的重点。这包括欧姆定律的公式、变形式以及相关概念的掌握。
2.实验操作与数据分析
中考物理对于实验的考查力度逐年加大,欧姆定律及其应用的实验也不例外。考生需要掌握实验的操作流程,能够根据实验数据进行分析和总结。
3.电路故障分析
欧姆定律在解决电路故障问题中有着广泛应用。中考物理命题中,可能会结合具体电路,要求考生利用欧姆定律判断故障原因或分析某一元件的故障情况。
4.综合应用
欧姆定律与电功、电功率、安全用电等知识点的综合应用,将是中考命题的重点和难点。这类题目要求考生具备扎实的基础知识,并能够灵活运用。
备考建议
1.强化基础知识
考生应熟练掌握欧姆定律的公式、变形式及相关概念,这是解决一切问题的前提。
2.提高实验能力
考生应通过实验操作,加深对欧姆定律的理解。同时,要提高数据处理和分析的能力,能够从实验数据中得出正确的结论。
3.加强电路故障分析训练
针对电路故障问题,考生应通过模拟题和真题的训练,提高分析和解决这类问题的能力。
4.注重知识点的综合应用
在复习过程中,考生应将欧姆定律与电功、电功率、安全用电等知识点进行整合,形成完整的知识体系,并加强这类题目的训练。
知识点1:电路电流与电压和电阻的关系
1.由于电压是形成电流的原因,导体的电阻对电流有阻碍作用,所以,电流的大小与导体电压和电阻都有关。
2.研究通过导体的电流跟电压的关系时,我们应控制电阻一定,通过在电路中串联一个变阻器来调节导体两端的电压,通过实验可以得出结论:电阻一定时,通过导体中的电流跟导体两端的电压成正比。
3.研究通过导体的电流跟电阻的关系时,我们应控制电阻两端的电压一定,通过换用不同阻值的定值电阻来改变电阻,通过实验可以得出结论:电压一定时,通过导体的电流跟导体的电阻成反比。
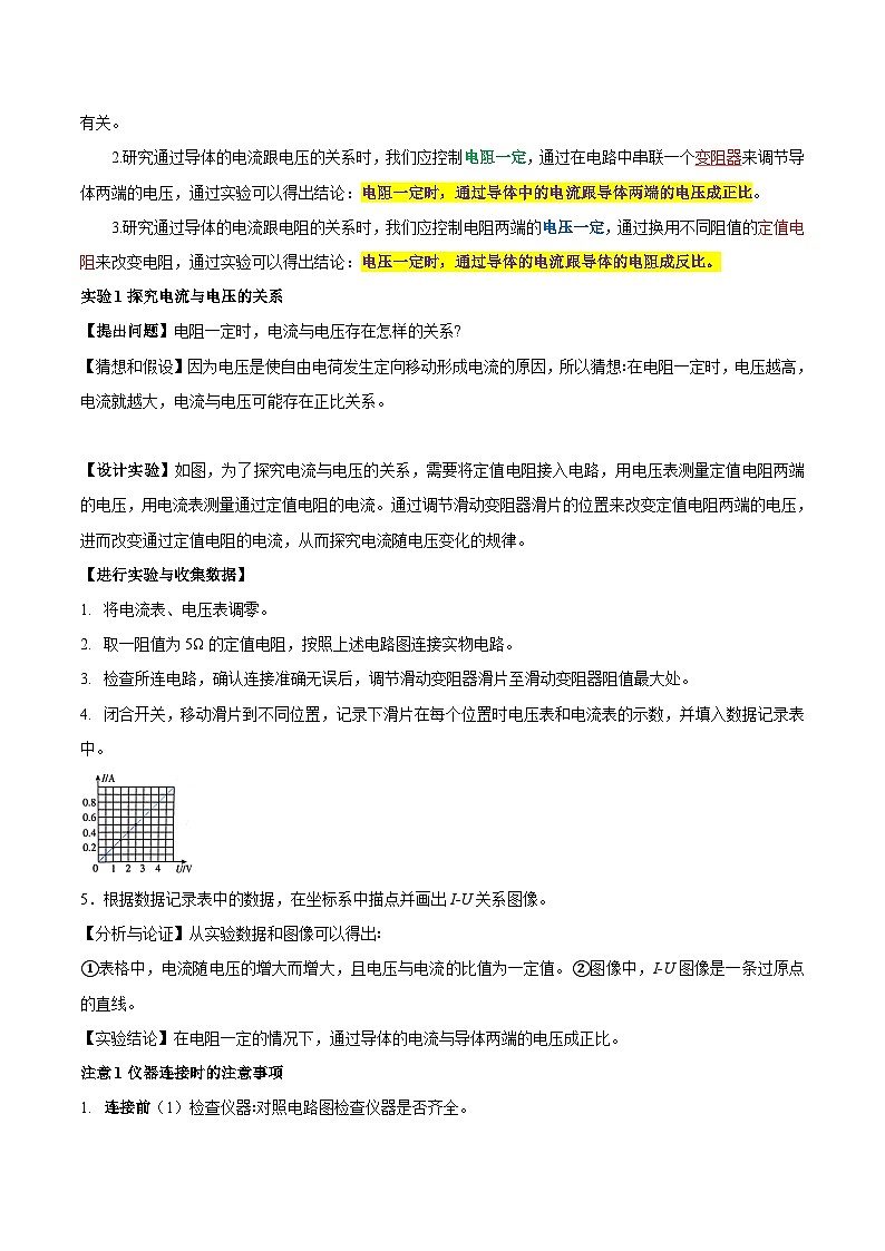
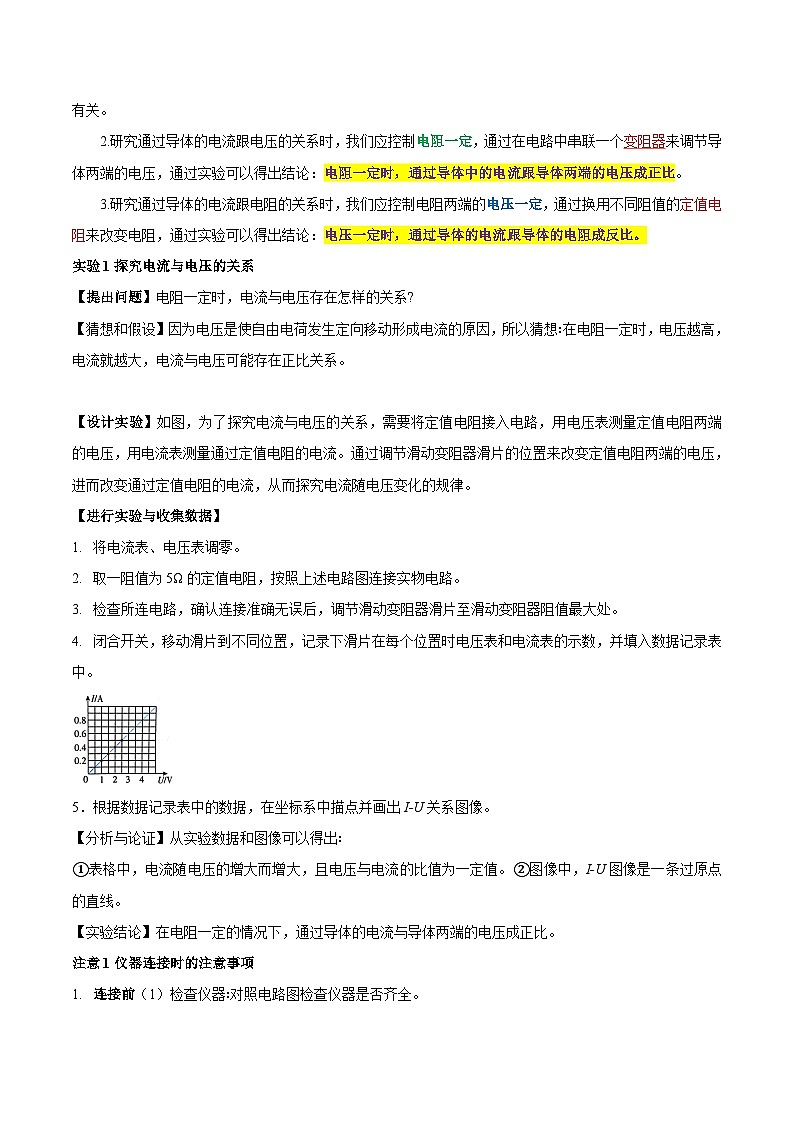
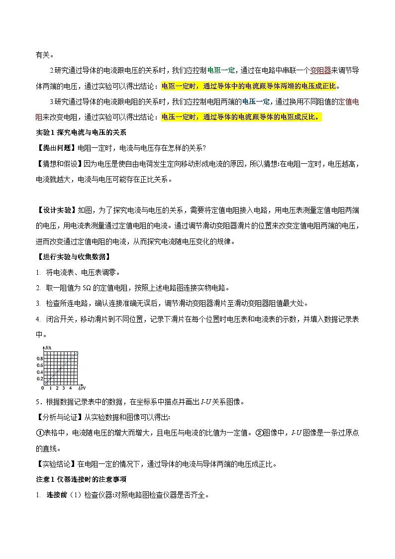
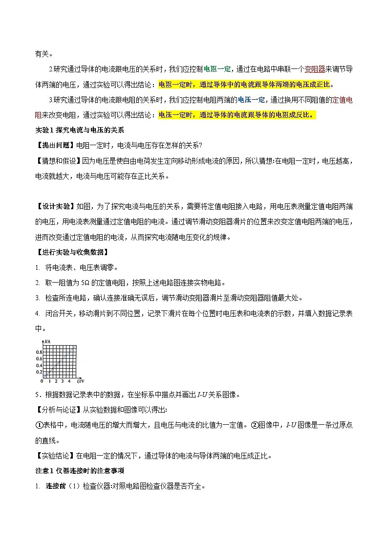
实验1探究电流与电压的关系
【提出问题】电阻一定时,电流与电压存在怎样的关系?
【猜想和假设】因为电压是使自由电荷发生定向移动形成电流的原因,所以猜想∶在电阻一定时,电压越高,电流就越大,电流与电压可能存在正比关系。
【设计实验】如图,为了探究电流与电压的关系,需要将定值电阻接入电路,用电压表测量定值电阻两端的电压,用电流表测量通过定值电阻的电流。通过调节滑动变阻器滑片的位置来改变定值电阻两端的电压,进而改变通过定值电阻的电流,从而探究电流随电压变化的规律。
【进行实验与收集数据】
将电流表、电压表调零。
取一阻值为5Ω的定值电阻,按照上述电路图连接实物电路。
检查所连电路,确认连接准确无误后,调节滑动变阻器滑片至滑动变阻器阻值最大处。
闭合开关,移动滑片到不同位置,记录下滑片在每个位置时电压表和电流表的示数,并填入数据记录表中。
5.根据数据记录表中的数据,在坐标系中描点并画出I-U关系图像。
【分析与论证】从实验数据和图像可以得出∶
①表格中,电流随电压的增大而增大,且电压与电流的比值为一定值。②图像中,I-U图像是一条过原点的直线。
【实验结论】在电阻一定的情况下,通过导体的电流与导体两端的电压成正比。
注意1仪器连接时的注意事项
连接前(1)检查仪器∶对照电路图检查仪器是否齐全。
(2)断开开关∶看开关是否处于断开状态。
2.连接时(1)电表的连接:①注意用"试触法"选择合适的量程;
②注意电流从电表正接线柱流入、从负接线柱流出;
③注意电流表要串联接入电路,电压表要并联接入电路。
(2)滑动变阻器的连接:要注意"一上一下"的接线原则,分别把滑动变阻器的
上、下两个接线柱接入电路。
注意2实验中的注意事项
缓慢移动滑动变阻器滑片,防止电压表和电流表示数变化过快。
移动滑动变阻器滑片的过程中,要注意观察电流表和电压表示数,防止超过电表量程。
为了使实验结论具有普遍性,应至少测量记录三组数据。
注意3描点连线时的注意事项
不管是作I-U图像、I-R图像还是其他图像,第一步都是根据数据在坐标系中描点;
将描出的点用平滑的曲线(或直线)连接起来,使尽量多的点落在线上,不在线上的点均匀落在线的两侧。
注意4实验结论描述时的注意事项
电流与电压的关系
在结论的描述中,不要漏掉"电阻一定"的前提条件。
电压是导体中产生电流的原因,因为导体两端加了电压,导体中才有电流,所以应该说电流与电压成正比,而不能说电压与电流成正比。
电流与电阻的关系
(1)在结论的描述中,不要漏掉"电压一定"的前提条件。
(2)电阻是导体对电流的阻碍作用,是电阻的大小影响了电流的大小,所以应该说电流与电阻成反比,而不能说电阻与电流成反比。
物理方法控制变量法
探究电流与电压的关系时,需保持定值电阻不变,通过移动滑动变阻器滑片来改变定值电阻两端的电压,观察电压变化时通过定值电阻的电流变化,从而分析得出电流与电压的关系。
滑动变阻器在本实验中的作用
保护电路,防止电路中电流过大损坏电流表;
改变定值电阻两端电压和通过定值电阻的电流。
实验2探究电流与电阻的关系
【提出问题】电压一定时,电流与电阻存在怎样的关系?
【猜想和假设】因为电阻表示导体对电流阻碍作用的大小,所以猜想:在电压一定时,电阻越大,电流越小,电流与电阻可能存在反比关系。
【设计实验】如图,为了探究电流与电阻的关系,需要将不同阻值的定值电阻接入电路,用电压表测量定值电阻两端的电压,用电流表测量通过定值电阻的电流;通过调节滑动变阻器滑片的位置来保证定值电阻两端的电压始终保持不变,从而探究电流随电阻变化的规律。
物理方法控制变量法
探究电流与电阻的关系时,需改变定值电阻的大小,并通过移动滑动变阻器滑片控制不同的定值电阻两端的电压相同,观察电阻变化时电流的变化,从而分析出电流与电阻的关系。
求甚解滑动变阻器在本实验中的作用
保护电路,防止电路中电流过大损坏电流表;
控制定值电阻两端电压不变,从而研究电压不变时,电流与电阻的关系。(此实验中换用不同阻值的定值电阻后,定值电阻两端的电压会发生变化,因此需要调节滑动变阻器的滑片来控制定值电阻两端电压不变)
【进行实验与收集数据】
将电流表、电压表调零。
按照上述电路图连接实物电路,首先把一阻值为5Ω的定值电阻连接到电路中。
检查所连电路,确认连接准确无误后,调节滑动变阻器滑片至其阻值最大处。
闭合开关,调节滑动变阻器的滑片,使电压表示数为3V,读出电流表的示数并填入数据记录表中。
断开开关,把阻值为5Ω的定值电阻依次更换为阻值为10Ω、15Ω、20Ω的定值电阻,重复步骤4。
根据数据记录表中的数据,在坐标系中描点并画出I-R关系图像。
【分析与论证】从实验数据和图像可以得出∶
①表格中,电流随电阻的增大而减小,电阻变为原来的n倍,电流就变为原来的1/n,电流与电阻的乘积为一定值。
②图像中,I-R图像是反比例函数曲线。
【实验结论】在电压一定的情况下,通过导体的电流与导体的电阻成反比。
实验解读
控制导体两端电压的方法
在探究电流与电压的关系时,我们需要改变定值电阻两端的电压,在具体的操作中,我们通过移动滑动变阻器滑片的位置来改变定值电阻两端的电压。当滑动变阻器接入电路的电阻变小时,定值电阻两端的电压变大;当滑动变阻器接入电路的电阻变大时,定值电阻两端的电压变小。所以,要想使定值电阻两端的电压增大,需减小滑动变阻器接入电路的阻值;反之,则需增大滑动变阻器连入电路的阻值。
在探究电流与电阻的关系时,我们需要保证定值电阻两端的电压不变,在实际操作中,我们仍然通过调节滑动变阻器滑片来保证定值电阻两端的电压不变。当更换阻值较大的定值电阻后,为了保证定值电阻两端的电压不变,需要增大滑动变阻器接入电路的电阻;当更换阻值较小的定值电阻后,为了保证定值电阻两端的电压不变,需要减小滑动变阻器接入电路的电阻。
知识点2:欧姆定律
1.欧姆定律:导体中的电流跟导体两端的电压成正比,跟导体的电阻成反比。
2.公式:式中单位:I(电流)→安(A);U(电压)→伏(V);R(电阻)→欧(Ω)。
(1)同体性∶U、I、R是对应同一个导体或同一段电路的三个物理量,解题过程中,习惯上把对应同—导体的物理量符号用相同的角标表示,如I1、U1、R1或I甲、U甲、R甲。
(2)同时性∶由于电流会随电压的改变而改变,所以在应用公式时,三个物理量必须是同一时刻的数值。
(3)欧姆定律只适用于纯电阻电路。纯电阻电路是将电能全部转化为内能的电路。常见的电炉、电饭锅等都是将电能全部转化为内能,所以它们都是纯电阻电路;电动机工作时,主要将电能转化为机械能,只有一小部分电能转化为内能,所以含电动机的电路不是纯电阻电路。
(4)电阻是导体本身的一种性质,只与导体的材料、长度、横截面积和温度有关,与导体两端的电压、通过导体的电流无关,所以不能说电阻与电压成正比,与电流成反比。公式R=U/I只是电阻的计算式而不是决定式。
(5)同一电源,电压是一定的(电压由电源提供,电源电压大小只与电源有关,与电路中电阻和电路无关)因此不能说成“电压与电阻成正比,与通过它的电流成反比”。
3.欧姆定律的应用:
(1)同一个电阻,阻值不变,与电流和电压无关,但加在这个电阻两端的电压增大时,通过的电流也增大。()
(2)当电压不变时,电阻越大,则通过的电流就越小。()
(3)当电流一定时,电阻越大,则电阻两端的电压就越大。(U=IR)
知识点3:电阻的测量
1.伏安法测导体电阻
(1)实验原理:
(2)实验方法:伏安法。(分别用电压表、电流表测出待测电阻两端的电压和通过它的电流,求导体的电阻的办法叫“伏安法”。)
(3)实验器材:电源、开关、电压表、电流表、滑动变阻器、待测电阻、导线若干。
(4)实验电路:如图所示。
(5)实验步骤:
①按实验原理图正确连接实验电路;
②电路经检查无误后,闭合开关,调节滑动变阻器的滑片P的位置,使电阻两端的电压分别为U1、U2、U3,观察电流表的示数,每次对应的数值为I1、I2、I3,分别填入设计的表格中;
③根据每次记录的电压值和电流值求出每次对应的电阻值R1、R2、R3,求出它们的平均值R=(R1+R2+R3)/3。
(6)滑动变阻器的作用:①保护电路;②改变定值电阻两端的电压和通过定值电阻的电流
2.伏安法测小灯泡电阻(※重点)
(1)实验原理:
(2)实验方法:伏安法。
(3)实验器材:电源、开关、电压表、电流表、滑动变阻器、待测小灯泡、导线若干。
(4)实验电路:如图所示。
(5)滑动变阻器的作用:①保护电路;②改变定值电阻两端的电压和通过定值电阻的电流。
(6)实验步骤:
①按电路图连接电路,将滑动变阻器调到阻值最大处;
②闭合开关,移动滑片,使电压表的示数等于小灯泡的正常工作电压,记下此时电流表、电压表示数;
③调节滑动变阻器,使小灯泡两端电压逐次降低,记下每次读出的电流表、电压表示数;
④计算每次的电阻值,整理器材。
(7)记录数据的表格为:
(8)分析与归纳:灯丝的电阻随(亮度)温度的升高而增大。
(9)注意事项:
a、连接电路时开关应处于断开状态;
b、闭合电路前滑动变阻器的滑片应调到阻值最大处;
c、接通电路后,调节滑动变阻器使小灯泡两端的电压为额定电压,然后逐次降低电压,测出不同电压下的电阻值。
知识点4:欧姆定律在串并联电路中的应用
1.串联电路特点:分压不分流
(1)电流:串联电路中各处的电流相等(不分流);
I串=I1=I2;
(2)电压:总电压等于各处电压之和(分压);
U串=U1+U2;
(3)电阻:总电阻等于各电阻之和(串联相当于增大导体的长度);R串=R1+R2 (总电阻大于分电阻);
(4)分压原理:U1:U2=R1:R2(串联电路各部分分配的电压与它的电阻成正比)。
2.并联电路特点:分流不分压
(1)电流:干路电流等于各支路电流之和(分流)
I并=I1+I2
(2)电压:各支路电压都等于电源电压(不分压)
U并=U1=U2
(3)电阻:总电阻的倒数等于各并联电阻的倒数之和(并联相当于增大导体的横截面积),(总电阻小于分电阻)
(4)分流原理:I1:I2=R2:R1(并联电路各支路分配的电流与它的电阻成反比)。
3.欧姆定律在串并联电路中的应用
(1)串联电路:当串联电路中一个电阻改变时,电路中电流及另一个电阻电压也随之变化。
(2)当并联电路一个支路的电阻改变时,这个支路电流也会改变干路电流也会变化;但另一个支路电流和电压都不变。
(3)家庭电路中,各用电器采用并联方式接入电路。
一、单选题
1.(2023上·九年级校联考课时练习)滑动变阻器在电学实验中起到重要的作用,除保护电路外,它还能改变电路中的电流和电压,下列试验中,关于滑动变阻器的作用,下列说法正确的是( )
A.在“测量未知定值电阻的阻值”实验中,其主要作用是为了多次测量,得出普遍规律
B.在“测量小灯泡功率”实验中,其主要作用是为了多次测量求平均值,减小误差
C.探究“电流与电压关系”实验中,主要作用是改变电压,便于多次测量,得出普遍规律
D.探究“电流与电阻关系”实验中,主要作用是保持R两端电压不变,求平均值,减小误差
【答案】C
【解析】A.在“测量未知定值电阻的阻值”的实验中,滑动变阻器主要作用是为了多次测量,求平均值,减小实验误差,故A错误;
B.在“测量小灯泡功率”的实验中,滑动变阻器主要作用是改变灯泡两端的电压,测量不同情况下灯泡的电功率,得出小灯泡的亮度与实际功率的关系,不能多次测量求平均值,故B错误;
C.探究“电流与电压关系”的实验属于探究类实验,滑动变阻器主要作用是改变电压,便于多次测量,得出普遍规律,故C正确;
D.在探究“电流与电阻关系”的实验中,滑动变阻器主要作用是保持R两端的电压不变,便于多次测量,得出普遍规律,故D错误。
故选C。
2.(2023上·九年级校联考课时练习)用“伏安法测电阻”的实验中,小雪和晓彤分别选用定值电阻和小灯泡为测量对象, 在处理实验数据时,分别画出了U I图像,如图甲、乙所示。对于图像的分析,以下说法错误的是( )
A.由图甲可知,定值电阻的阻值为1Ω
B.由图甲可知,定值电阻的阻值不随其两端的电压和通过的电流而改变
C.为了减小误差,应该用多次测量取平均值的方法计算小灯泡的电阻
D.由图乙及实验现象可知:小灯泡的电阻随灯丝温度的升高而增大
【答案】C
【解析】AB.根据图甲可知,电压与电流成正比,因此该电阻为定值电阻,即电阻是导体自身的性质,根据图像可知,当电阻两端电压为3V时,通过的电流为3A,由可知,定值的电阻
故AB正确,不符合题意;
C.测定小灯泡的电阻时,多次测量是为了寻找灯丝电阻与温度的关系,不能求平均值减小误差,故C错误,符合题意;
D.由乙图可知,电压与电流不成正比,即当灯泡两端电压发光改变时,灯泡的阻值也随之发生变化,且电压变化比电流变化快,因此小灯泡的电阻随灯丝温度的升高而增大,故D正确,不符合题意。
故选C。
3.(2023·九年级课时练习)根据欧姆定律可得到,对于该式下列说法中正确的是( )
A.导体电阻的大小跟导体两端的电压成正比
B.导体电阻的大小跟导体中的电流成反比
C.当导体两端的电压为零时,导体的电阻也为零
D.导体电阻的大小跟导体两端的电压和通过导体的电流无关
【答案】D
【解析】导体的阻值是导体本身所具有的性质,与通过它的电流、它两端的电压无关,电阻不随着电压和电流的改变而改变,当导体两端的电压为零时,导体的电阻依是不会改变,不会为零,故D正确,ABC错误。
故选D。
4.(2023·九年级课时练习)在“用伏安法测电阻”的实验中,小雪和晓彤分别选用定值电阻和小灯泡为测量对象,在处理实验数据时,分别画出了图像,如图甲、乙所示.对于图像的分析,以下说法错误的是( )
A.由甲图可知,定值电阻的阻值为1Ω
B.由甲图可知,电阻不随其两端的电压和导体中的电流而改变
C.由乙图及实验现象可知:小灯泡的电阻随灯丝温度的升高而增大
D.为了减小误差,应该用多次测量的方法,计算小灯泡的电阻
【答案】D
【解析】AB.根据题图甲可知,电流与电压成正比,因此该电阻为定值电阻,电阻不随其两端的电压和导体中的电流而改变;当两端电压为3V时,通过的电流为 3 A,定值电阻的阻值是
故AB正确,不符合题意;
C.由题图乙可知,电压越大,电流越大,灯泡越亮,温度越高;但电流与电压不成正比,当灯泡两端电压的变化速度大于电流的变化速度,灯泡的阻值也随之发生变化,由可知,小灯泡的电阻随灯丝温度的升高而增大,故C正确,不符合题意;
D.不同温度下小灯泡的电阻电阻不同,求小灯泡电阻的平均值没有意义,不能减小误差,故D错误,符合题意。
故选D。
二、多选题
5.(2023上·九年级校联考单元测试)如图甲是非接触式红外线测温枪,图乙是它的工作原理图,R0是定值电阻,R是红外线热敏电阻,其阻值随人体温度变化的图像如图丙。闭合开关S,对该电路分析不正确的是( )
A.体温越高,R的阻值越大
B.体温越高,电压表的示数越大
C.体温越低,R两端的电压越小
D.体温越低,通过R0的电流越大
【答案】ACD
【解析】如图所示,两电阻串联,V表测R0两端电压,R随温度升高而减小。
AB.体温越高,R的阻值越小,根据欧姆定律,电路中电流变大,R0两端电压变大,电压表示数变大,故A错误,符合题意,B正确,不符合题意;
CD.体温越低,R的阻值越大,根据欧姆定律,电路中电流变小,R0两端电压变小,根据串联电路电压规律,R两端的电压变大,通过R0的电流变小,故CD错误,符合题意。
故选ACD。
6.(2023·山东聊城·统考中考真题)如图所示是电阻甲和乙的I-U图像,由图像可知下列判断正确的是( )
A.甲的电阻值是20Ω
B.甲的电阻值大于乙的电阻值
C.甲、乙串联,乙两端的电压为1V时,甲两端的电压为3V
D.甲、乙并联,通过甲的电流为0.1A时,通过乙的电流为0.2A
【答案】ACD
【解析】A.分析图像可知,甲是定值电阻,根据欧姆定律,甲的电阻值
故A正确;
B.分析图像可知,甲是定值电阻,乙的阻值是变化的,在两图线相交时,甲的阻值等于乙的阻值,故B错误;
C.由图象可知,甲和乙串联,乙两端电压为1V时,由串联电路电流的规律可知通过甲、乙的电流相等为0.15A,则甲两端电压为3V,故C正确;
D.由图象可知,甲和乙并联,通过甲的电流为0.1A时,由并联电路电压的规律可知甲、乙两端的电压相等为2V,则通过乙的电流为0.2A,故D正确。
故选ACD。
7.(2023·山东济南·统考中考真题)在“测量小灯泡正常发光时的电阻”的实验中,关于四位同学遇到的一些问题,下列说法正确的是( )
A.小刚连接完电路的最后一根导线小灯泡就亮了,是因为他连接电路时开关是闭合的
B.小强连接完电路闭合开关后小灯泡不亮,可能是因为滑动变阻器的阻值调到了最大
C.小梅要判断小灯泡是否正常发光,应在调节滑动变阻器的同时仔细观察小灯泡亮度
D.小丽发现小灯泡在不同电压下测得的电阻值均不相同,有可能是由测量误差导致的
【答案】AB
【解析】A.小刚连接完电路的最后一根导线小灯泡就亮了,说明接完电路的最后一根导线,电流就构成了通路,这是因为他连接电路时开关是闭合的,故A正确;
B.小强连接完电路闭合开关后小灯泡不亮,可能是电路出现断路,也可能是通过灯泡的电流太小,所以可能是滑动变阻器的阻值调到了最大,故B正确;
C.要判断小灯泡是否正常发光,观察小灯泡亮度是无法准确判断的,需要在调节滑动变阻器的同时仔细观察电压表示数是否达到额定电压,故C错误;
D.由于灯泡的阻值是不固定的,灯泡的电阻随温度的变化而变化,所以小丽发现小灯泡在不同电压下测得的电阻值均不相同,故D错误。
故选AB。
8.(2023·云南昆明·统考二模)如图甲所示的电路中,电源电压恒为3V,R1为定值电阻。闭合开关S,滑片P从R2的一端滑到另一端的过程中,电流表示数I与电压表示数U的关系如图乙所示。由此可知( )
A.当I=0.1A时,滑片P处于a端
B.R1的阻值为10Ω
C.R2的最大阻值为20Ω
D.当滑片P位于R2的中点时,电压表示数为2V
【答案】BC
【解析】A.由图甲可知,R1、R2串联,电压表测量R1两端的电压,电流表测量电路中的电流;由图甲可知,当滑动变阻器的滑片P处于a端时,接入电路中的阻值为0Ω,电路中只有R1工作,根据串联电路的电阻特点可知,电路中的总电阻最小,电源电压不变,根据欧姆定律可知,电路中的电流最大,由图乙可知,电路中的最大电流为I大=0.3A,故A不符合题意;
B.由可知,R1的阻值为
故B符合题意;
C.当滑动变阻器的滑片P处于b端时,滑动变阻器接入电路中的阻值最大,根据串联电路的电阻特点可知,电路中的总电阻最大,电源电压不变,根据欧姆定律可知,电路中的电流最小,由图乙可知,电路中的最小电流为I小=0.1A,由可知,此时R1两端的电压为
U1=I小R1=0.1A×10Ω=1V
根据串联电路的电压特点可知,R2两端的电压为
U2=U-U1=3V-1V=2V
由可知,R2的最大阻值为
故C符合题意;
D.当滑片P位于R2的中点时,R2接入电路中的阻值为
根据串联电路的电阻特点可知,此时电路中的总电阻为
此时电路中的电流为
由可知,R1两端的电压为
即电压表示数为1.5V,故D不符合题意。
故选BC。
三、填空题
9.(2023·青海西宁·中考真题)如图甲的电路中,电源电压保持不变,闭合开关后,滑片P由b端移到a端,电流表示数I与电压表示数U的变化关系如图乙所示,则电源电压U为 V,定值电阻R0的阻值是 Ω,滑动变阻器的最大阻值是 Ω。
【答案】 9 6 12
【解析】[1]由图甲知道,闭合开关,两电阻串联,电压表测R0两端电压,电流表测串联电路中的电流。当变阻器的滑片接在a端时,电路中只有定值电阻,根据欧姆定律可知,此时通过电路的电流最大,电压表的示数为电源电压,由图乙知道,电源电压U=9V。
[2]根据欧姆定律知道,定值电阻的阻值
[3]当变阻器的滑片接在b端时,滑动变阻器与定值电阻串联,串联电路总电阻等于各部分电阻之和,此时电路中总电阻最大,根据欧姆定律可知,此时通过电路的电流最小,则电路的总电阻
则滑动变阻器的最大阻值
10.(2023·江苏泰州·统考中考真题)如图甲所示电路,开关S1、S2闭合后两电流表的指针均指在同一位置,示数如图乙所示,则通过R1的电流为 A,两电阻之比R1∶R2= ;只断开开关S2,电流表A1的示数将 (变大/变小/不变)。
【答案】 1.44 1∶4 变小
【解析】[1]由图可知,开关S1、S2闭合后,两电阻串联,电流表A1测干路电流,电流表A2测R2所在支路电流;两电流表的指针均指在同一位置,示数如图乙,根据并联电路电流规律可知,电流表A1选用分度值为0.1A的大量程,示数为1.8A,电流表A2选用分度值为0.02A的小量程,示数为0.36A,即通过R2的电流为0.36A。根据并联电路电流规律可得通过R1的电流为
[2]根据欧姆定律已经并联电路支路两端电压相等的规律可知
则
[3]只断开开关S2,此时电路由原来的两电阻并联变为只有R1的简单电路,流表A1只测通过R1的电流,总电阻变大,电压不变,根据欧姆定律可知,通过R1的电流变小,即电流表A1的示数变小。
11.(2023·湖北武汉·模拟预测)小明用图甲所示的电路,探究导体中的电流与导体电风的关系(电源电压恒为6V),小明共做了五次实验,图乙是他根据记录的正组效据,在方格纸上描点画出的电阻箱的电流I与其值R′的关系图线,则这五次实验过程中,小明调节电器箱R,滑动变阻器消消耗的最大功率与最小功率之比为 。
【答案】10:1
【解析】由题意知在探究导体中的电流与导体电风的关系时,控制电压不变,由P=UI可知电压不变时,通过的电流越大,电功率就越大,反之越小;由图象读出最小、最大电流,进一步求出滑动变阻器消耗的最大功率与最小功率之比。由图象可知
I最大=1A,I最小=0.1A
因电压的大小保持不变,所以由P=UI可得,动变阻器消消耗的最大功率与最小功率之比为
12.(2023·辽宁抚顺·统考中考真题)如图甲所示的电路,电源电压不变,电流表量程为0~0.6A,电压表量程为0~15V。闭合开关S、,断开,滑动变阻器的滑片P从最右端向左移动,直至灯泡正常发光,电流表示数和电压表示数关系图像如图乙所示,灯泡正常发光时,某块电表的示数恰好达到最大值;再断开,闭合,将滑片P调回至最右端,电压表示数和滑动变阻器连入电路的阻值关系图像如图丙所示。则电源电压为 V,变化过程中,灯泡的最小电阻为 ,灯泡的额定功率为 W。
【答案】 9 10 5.4
【解析】[1][2]闭合开关S、,断开,灯L与滑动变阻器R串联,电流表测电路中的电流,电压表测灯L两端电压,再断开,闭合,灯L与滑动变阻器R串联,电流表测电路中的电流,电压表测电源两端电压,由图丙可知,滑动变阻器R的最大阻值为20Ω;闭合开关S、,断开,滑片P在最右端时,电路中的电阻最大,电流最小,由图乙可知I=0.3A,此时灯L两端的电压,变阻器R两端的电压为
则电源电压为
当滑动变阻器接入的阻值最大时,灯L的电阻最小,则灯L的最小阻值为
[3]当滑片P从最右端向左移动时,电路总电阻变小,电流变大,由串联电路的分压规律可知,电压表的示数变小,电路的总电阻最小(即R=0)时,电流表的示数达到最大值,此时灯L刚好正常发光,两端的电压为
则灯L的额定功率为
13.(2023·江西上饶·校考模拟预测)如图所示,电源电压U=5V且保持不变,定值电阻R1=10Ω,闭合开关S,电压表V1、V2指针的偏转情况完全相同,则电流表的示数为 A,定值电阻的阻值之比R1∶R2= 。
【答案】 1︰4
【解析】[1] [2]由电路图可知,R1与R2串联,电压表V1测R1两端的电压,电压表V2测电源两端的电压,电流表测电路中的电流。因串联电路中总电压等于各分电压之和,且电压表V1、V2的指针偏转情况完全相同,所以,电压表V1的量程为0~3V,电压表V2的量0~15V,电源的电压U=5U1,则R2两端的电压
串联电路中各处的电流相等,根据欧姆定律可得通过电路的电流
则
定值电阻,则,串联电路总电阻等于各部分电阻之和,根据欧姆定律可得电流表示数
四、实验题
14.(2023·河南郑州·郑州外国语中学校考模拟预测)如图是小明测电阻Rx阻值的电路。
(1)用笔画线代替导线将电路图连接完整,要求:导线不能交叉,滑片向右移动时,电路中电流变小 ;
(2)闭合开关前,应将滑片P移到滑动变阻器的 (选填“A”或“B”)端;
(3)实验过程中,突然出现电流表有示数,电压表无示数,若电路故障在电阻Rx,则原因可能是 ;
(4)排除故障后,正确操作实验器材,移动滑片,当电压表示数为3V时,电流表示数为0.3A,计算出Rx= Ω;
(5)测出电阻Rx的阻值后,小明换接上阻值是5Ω的定值电阻,进一步探究电流与电压的关系,实验数据如上表。分析数据可得出结论: ;
(6)测电阻Rx的阻值和探究电流与电压的关系两次实验均需要多次测量,前者多次测量的目的是 ,后者多次测量的目的是 。
【答案】 B 电阻Rx短路 10 电阻一定时,通过导体的电流与导体两端的电压成正比 减小误差 寻找普遍规律
【解析】(1)[1]电压表应与被测电阻并联,滑动变阻器接入电路应选择一上一下两个接线柱接入电路,滑片向右移动时,电路中电流变小,则滑片向右移动时,滑动变阻器接入电路的电阻变大,如图所示:
(2)[2]闭合开关前,为了保护电路,滑动变阻器应调至阻值最大的B端。
(3)[3]实验过程中,突然出现电流表有示数,说明电路是通路,电压表无示数,说明与电压表并联的电路短路,即电阻Rx被短路。
(4)[4]当电压表示数为3V时,电流表示数为0.3A,由欧姆定律的变形公式可得
(5)[5]分析表格数据可知,表格中电压与对应的电流的比值均为定值,所以在电阻一定时,通过导体的电流与导体两端的电压成正比。
(6)[6][7]测电阻Rx的阻值,多次测量的目的是取平均值,减少误差;探究电流与电压的关系,多次测量的目的是避免偶然性,寻找普遍规律。
15.(2023·江苏南通·统考二模)某小灯泡的额定电压为2.5V,图甲是测量该灯泡电阻的实验电路。
(1)请用笔画线代替导线,将图甲中的电路连接完整(要求:电路连好后,闭合开关,不调节滑片P,电流表示数较小) ;
(2)调节滑片P,电压表示数为2V,再将滑片向 移动,可使灯泡正常发光,当灯泡正常发光时,电流表示数如图乙所示,则此时小灯泡的电阻为 Ω;
(3)小明设计了图丙的电路测量导体电阻,将电压表的电压刻度值标注为电阻值后就可直接读出MN间所接导体电阻的大小,电路中使用的电压表表盘如图丁所示,已知电源电压恒为6V:
①将电压表的电压表示数标注为电阻示数;
步骤一:调节电阻箱R的阻值至60Ω;
步骤二:将0Ω标注在电压表 V处,该电路所能测出的最大阻值是 Ω;
步骤三:通过分析,将所有刻度标注完毕;
②在MN间接入30Ω的R0时,图丁中的指针应指在 (选填“a位置”“a位置左侧”或“a位置右侧);
③使用一段时间后,电源电压会降低,此时该电路测得的电阻阻值偏 。
【答案】 左 5 0 60 a位置右侧 小
【解析】(1)[1]闭合开关,不调节滑片P,电流表示数较小,说明滑动变阻器阻值较大,故滑动变阻器选用左下接线柱与电源串联,如下图所示:
(2)[2]调节滑片P,电压表示数为2V,小于灯泡额定电压2.5V,要使灯泡正常发光,应增大灯泡两端电压,根据串联电路电压规律,应减小滑动变阻器两端电压,根据分压原理,应减小滑动变阻器接入电路的阻值,故将滑片向左移动。
[3]由图甲可知,电流表选用小量程;当灯泡正常发光时,电流表示数如图乙所示,电流表选用小量程,分度值0.02A,其示数为0.5A,则此时小灯泡的电阻为
(3)[4]小明设计了图3电路测量导体电阻,将电压表的电压刻度值标注为电阻值后就可直接读出MN间所接导体电阻的大小,电路中使用的电压表表盘如图丁所示;①将电压表的电压表示数标注为电阻示数,
步骤一:调节电阻箱R的阻值至60Ω。步骤二:电压表示数为0时,电压表测导线两端的电压,电压表接入电路的是小量程,示数最大时为3V,电源电压为6V,根据串联电路电压规律可知电阻箱两端的电压为
6V﹣3V=3V
[5]根据串联分压原理可得,代入数据可得
解得RV=60Ω,所以在电压表0V对应的位置标注0Ω,3V对应的位置标注60Ω。
[6]步骤三:通过分析,将所有刻度标注完毕,在MN间接入30Ω的R0时,根据串联电路电压规律、串联分压原理可知
代入数据可得
解得:U0=2V,图丁中的指针应指在a位置右侧。
[7]使用一段时间后,电源电压会降低,根据串联电路电压规律可知,电压表示数会减小,故此时该电路测得的电阻阻值偏小。
16.(2023·河南洛阳·统考二模)在“测定小灯泡正常发光时的电阻”的实验中,琪琪和航航设计的电路如图甲所示,电源电压恒为4.5V,小灯泡的额定电压为2.5V。琪琪的实验过程如下:
(1)实验电路还缺一根导线,请补全实物连接图;
(2)实验时,琪琪调节滑动变阻器,发现当电压表的示数为2.5V时,小灯泡不能正常发光,而航航发现了问题,于是继续向 (选填“左”或“右”)端调节滑动变阻器,使电压表的示数为 V时,小灯泡才正常发光;若此时通过小灯泡的电流如图乙所示,电流为 A,小灯泡正常发光的电阻为 Ω;
(3)她俩重新选择实验器材,不用电压表就测出了I额=0.3A的小灯泡的额定功率,设计的电路图如图丙所示,请你将下列实验步骤补充完整,并计算出小灯泡的额定功率(电源电压恒定且未知,滑动变阻器的最大阻值为30Ω);
①将滑动变阻器的电阻调到最大,开关S闭合,S1 (选填“闭合”或“断开”),读出电流表的示数为0.2A,则电源电压为 V;
②开关S闭合,S1 (选填“闭合”或“断开”),调节滑动变阻器的滑片使电流表的示数为0.3A时,小灯泡正常发光;
③开关S、S1均闭合,滑动变阻器的滑片不动,读出电流表的示数为0.4A;
④小灯泡额定功率P额= W。
【答案】 左 2 0.4 6.25 闭合 6 断开 0.45
【解析】(1)[1]电流表、滑动变阻器应与小灯泡串联在电路中,所以电路连接如下图所示:
(2)[2][3]由图甲可知,电压表测滑动变阻器两端的电压,当电压表的示数为2.5V时,此时小灯泡两端的电压为
UL=4.5V﹣2.5V=2V<2.5V
所以小灯泡不能正常发光。应使小灯泡两端的大于增大达2.5V,所以需要减小滑动变阻器两端的电压,根据串联分压规律可知应减小滑动变阻器接入电路的阻值,故应向左端调节滑动变阻器,使电压表的示数为2V,小灯泡正常发光。
[4][5]由图乙可知,电流表选择的量程为0~0.6A,分度值为0.02A,电流表的示数为0.4A。小灯泡的电阻为
(3)①[6][7]将滑动变阻器的电阻调到最大,闭合开关S、S1,灯泡被短路,电路为滑动变阻器的简单电路,读出电流表的示数为I=0.2A,则电源电压为
U=IR大=0.2A×30Ω=6V
②[8]开关S闭合,S1断开,灯泡与滑动变阻器串联,要使小灯泡正常发光,调节滑动变阻器的滑片使电流等于其额定电流 0.3A。
③开关S、S1均闭合,保持滑动变阻器的滑片位置不变,读出电流表的示数为I′=0.4A,灯泡被短路,电路为滑动变阻器的简单电路,此时滑动变阻器接入电路的阻值为
④[9]小灯泡正常发光时,灯泡与滑动变阻器串联,滑动变阻器两端的电压
U滑=I额R滑=0.3A×15Ω=4.5V
根据串联电路电压规律可知,小灯泡的额定电压为
U额=U﹣U滑=6V﹣4.5V=1.5V
则小灯泡额定功率为
P额=U额I额=1.5V×0.3A=0.45W
五、综合题
17.(2023上·九年级校联考课时练习)图甲是王同学设计的坐位体前屈器材的示意图,在挡板处向左施加推力时,弹簧缩短,同时滑片P随之向左移动,导线对滑片P的移动没有影响。把挡板移动的距离转化为电信息,更加方便简洁,于是他将电流表改装成距离显示仪。
(1)闭合开关,向左推动挡板的过程中,电流表的示数将 .
(2)细心的王同学发现该距离显示仪的刻度不均匀,不便于读数,为了达到距离显示仪的刻度均匀且挡板向左移动的距离越大电表示数越大的目的,重新设计了如图乙所示的电路,符合要求的电路是
(3)按照改进后的方案,王同学到实验室找到了以下器材:两节新干电池、定值电阻(20Ω)、滑动变阻器(40Ω1A)、电压表(0∼3V)、弹簧、开关、导线和其他辅材。调节装置,让弹簧自然伸长时,滑片P刚好在B端,当推动距离为20cm时(在弹性限度内)滑片P刚好在A端。当推动距离为15cm时,电压表的示数为 V。
(4)体育老师使用该装置后提出,距离显示仪的示数变化量灵敏度是否能再提高一些,即指针偏转角度变化再大点,能实现该建议的最合理的方案是 。
A.减小电源电压
B.换接电压表量程
C.换一个阻值更小的定值电阻
D.换一个阻值更小的滑动变阻器
【答案】 变大 D 1.5 C
【解析】(1)[1]闭合开关,定值电阻跟滑动变阻器串联,电流表测通过电路的电流,在挡板处向左施加推力时,弹簧缩短,同时滑片随之向左移动。滑动变阻器接入电路的电阻变小,串联电路总电阻等于各部分电阻之和,所以总电阻变小,根据欧姆定律可得通过电路的电流变大,即电流表示数变大。
(2)[2]AB.定值电阻跟滑动变阻器串联,滑片P向左移动时PA之间电阻减小,总电阻减小,滑片移动的过程中电路总电阻是变化的,根据欧姆定律可知通过电路的电流是变化的,所以显示器示数刻度分布不均匀,不符合题意;
CD.滑动变阻器接入电路最大阻值,滑片移动的过程中总电阻不变化,根据欧姆定律可知通过电路的电流是不变的,则显示器示数刻度分布均匀,滑片P向左移动时PA之间电阻减小,PB之间的电阻增大,根据串联分压原理可知PA两端的电压变小,PB两端的电压变大,若电压表测PB两端的电压,则电压表示数变大,故C不符合题意,D符合题意。
故选D。
(3)[3]滑动变阻器(40Ω1A),弹簧自然伸长时,滑片P刚好在B端,当推动距离为20cm时在弹性限度内滑片P刚好在A端。当推动距离为15cm时,滑动变阻器与电压表并联部分的电阻为
根据串联电路电阻规律结合欧姆定律可得电压表示数
(4)[4]根据串联电路电阻规律结合欧姆定律可得电压表示数
A.若减小电源电压,通过电路的电流变小,滑动变阻器的滑片移动距离相同时,电压表示数变化更小,故A不符合题意;
B.若换接电压表0~15V量程,电压表的分度值变大,在电压变化相同时,指针偏转角度变化更小,故B不符合题意;
C.换一个阻值更小的定值电阻,根据欧姆定律可得通过电路的电流变大,滑动变阻器的滑片移动距离相同时,电压表示数变化更大,故C符合题意;
D.换一个阻值更小的滑动变阻器,根据欧姆定律可得通过电路的电流变大,定值电阻两端的电压变大,根据串联分压原理可知滑动变阻器两端的电压变小,串联电路总电压等于各部分电压之和,所以电压表示数变小,故D不符合题意。
故选C。
六、计算题
18.(2023上·九年级校联考课时练习)如图,电源两端电压为12V且保持不变,灯泡L标有“6V 6W”的字样。滑动变阻器R2的最大阻值为40Ω。(不考虑温度对灯泡电阻的影响)求:
(1)灯泡的电阻;
(2)当开关S闭合,S1、S2断开,滑动变阻器R2接入电路的电阻为18Ω时,灯泡两端的电压;
(3)当开关S、S1、S2都闭合,将滑动变阻器的滑片P移到最右端时,电流表示数为1.5A,此时R1消耗的电功率。
【答案】(1)6Ω;(2)3V;(3)14.4W
【解析】解:(1)灯泡的电阻
(2)当开关S闭合,S1、S2断开时,R2和小灯泡串联,电路中的总电阻
电路中的总电流
灯泡两端的电压
(3)当开关S、S1、S2都闭合,将滑动变阻器的滑片P移到最右端时,R1和R2并联,通过R2的电流为
通过R1的电流
此时R1消耗的电功率
答:(1)灯泡的电阻为6Ω;
(2)当开关S闭合,S1、S2断开,滑动变阻器R2接入电路的电阻为18Ω时,灯泡两端的电压为3V;
(3)当开关S、S1、S2都闭合,将滑动变阻器的滑片P移到最右端时,电流表示数为1.5A,此时R1消耗的电功率为14.4W。
19.(2023上·九年级校联考课时练习)如图所示,电源电压为6V,且保持不变,已知滑动变阻器的最大阻值是,滑片P在变阻器的最左端时,电流表的示数为0.6A,求:
(1)R1的电阻。
(2)若滑片P移动到变阻器的最右端时,电压表的示数是多大?
【答案】(1);(2)5V
【解析】解:如图所示,R1与R2串联,电压表测R2两端的电压。
(1)滑片P在变阻器的最左端时,变阻器的阻值为0,此时电路为R1的简单电路,电流表的示数为0.6A,R1的电阻为
(2)若滑片P移动到变阻器的最右端时,滑动变阻器为最大阻值,是,此时电路的电流为
电压表的示数是
答:(1)R1的电阻为;
(2)若滑片P移动到变阻器的最右端时,电压表的示数是5V。
20.(2023上·九年级校联考课前预习)小聪利用光敏电阻为社区设计了一种自动草坪灯,其工作原理如图所示。工作电路中有两盏规格均为“220V,44W”的灯泡L,天渐暗时灯自动发光,天渐亮时灯自动熄灭。控制电路中电源电压U恒为6V,定值电阻R0为200Ω。在一定范围内,光敏电阻R的阻值与光照强度E(光照强度E的单位为lx,光越强光照强度越大)之间存在一定关系,部分数据如表所示。电磁铁的线圈电阻忽略不计,当天色渐暗,通过线圈的电流为0.02A时,恰好启动工作电路的照明系统。则:
(1)两盏灯均正常发光时,工作电路中的总电流是多少?
(2)若每天工作10h,该两盏灯泡一天需要消耗多少度电?
(3)照明系统恰好启动时,光敏电阻R的阻值是多少?此时光照强度是多少?
【答案】(1)0.4A;(2)0.88度;(3)1.2lx
【解析】解:(1)由P=UI可得,每盏灯泡正常发光时通过的电流为
因并联电路中干路电流等于各支路电流之和,所以,两盏灯均正常发光时,工作电路中的总电流为
(2)根据题意可知,两盏灯泡一天需要消耗的电能为
W=UIt=220V×0.4A×10h=0.088kW×10h=0.88度
(3)由表格数据可知,光照强度E和光敏电阻R的阻值的关系为
不变,照明系统恰好启动时,控制电路的电流I=0.02A,由可得,控制电路的总电阻为
因串联电路中总电阻等于各分电阻之和,所以,光敏电阻R的阻值为
此时光照强度
答:(1)两盏灯均正常发光时,工作电路中的总电流是0.4A;
(2)两盏灯泡一天需要消耗的电能0.88度;
(3)照明系统恰好启动时,光敏电阻R的阻值为100Ω,此时光照强度为1.2lx。
七、科普阅读题
21.(2023上·九年级校联考课时练习)阅读短文,并回答问题。
第四代电光源--LED
如图甲是时下较为流行的 LED手电筒和 LED吸顶灯,它们的主要部分是高亮度发光二极管,这种发光二极管主要由硅、砷等半导体材料制成,具有光效高、寿命长、安全环保等优点,是继白炽灯、卤素灯和节能荧光灯后新兴的第四代电光源。LED的发光原理与白炽灯截然不同,是直接把电能转换成光能的器件,因而其发光效率较高,是新一代固体冷光源,将逐步取代传统光源。图乙是 LED的元件实物及符号。
二极管具有单向导电性,使用时必须将它的正极与电源正极相连,二极管才能处于导通状态,否则处于截止状态。利用图丙所示电路可以研究发光二极管的工作特性:把一个额定电压为3V的LED接入电源电压恒为4.5V的电路,闭合开关S,LED即处于导通状态,调节变阻器滑片,改变LED两端的电压和电路中电流,记录多组电压、电流值,可以得到电压表与电流表示数关系,如丁所示。
(1)LED灯主要由 (选填“导体”“半导体”或“超导体”)材料制成;它之所以节能,被称为冷光源,是因为电热转换损耗的能量较白炽灯 (高/低);
(2)在图丙中,闭合S,滑动变阻器调至阻值为 Ω时,LED 灯刚好正常发光;断开 S,改变电源的正负极后再闭合S,则LED (能/不能)发光。
(3)某个家庭原来全部用白炽灯来照明,平均每月照明用电50kW·h,现全部改用LED灯。相同情况下可节能约70%。已知每消耗1度电相当于排出1.1kg的二氧化碳,则改用LED灯后,这个家庭平均每月能减排二氧化碳约 kg。
【答案】 半导体 低 75 不能 38.5
【解析】(1)[1][2]由材料可知:二极管是由半导体做成的器件;发光二极管主要由硅、砷等半导体材料制成,具有光效高、耗电少,寿命长、易控制、免维护、安全环保等优点,所以,LED灯主要由半导体材料制成;因为LED灯的电热转换损耗的能量较白炽灯低,所以被称为冷光源。
(2)[3]当LED灯正常发光时,滑动变阻器两端电压为
U′=U-UL=4.5V-3V=1.5V
由图象知,LED正常发光时的电路电流为
I=IL=20mA=0.02A
滑动变阻器接入电路的阻值为
R′==75Ω
[4]闭合开关S,LED发光;断开S,改变电源的正负极后闭合S,LED由于具有单向导电性,所以电路处于开路状态,LED不能发光。
(3)[5]全部改用LED灯后节约电能
ΔE=50kW·h×70%=35kW·h
可减排二氧化碳
Δm=ΔE×1kg/(kW·h)=35kW·h×1.1kg/kW·h=38.5kg
一、单选题
1.(2023·江苏南京·统考一模)如图所示,R1为定值电阻,R2为标有“20Ω 1A”的滑动变阻器,电源电压保持不变。当滑片P在某位置时,电流表示数为0.2A,此时在电路中接入一个电压表,闭合开关,电压表示数为2V。已知电流表的量程为,电压表的量程为,在保证电路安全的情况下向某一方向移动滑片,发现电压表示数最大变化量为1V,下列判断正确的是( )
①若电压表接在R1两端且滑片向左滑动,则电源电压可能为6V且
②若电压表接在R1两端且滑片向右滑动,则电源电压只能为3V且R1=10Ω
③若电压表接在R2两端且滑片向左滑动,则电源电压只能为2.5V且R1=2.5Ω
④若电压表接在R2两端且滑片向右滑动,则电源电压只能为6V且R1=20Ω
A.仅①③B.仅②④C.仅①②③D.①②③④
【答案】C
【解析】(1)闭合开关,两电阻串联接入电路,电流表测通过电路的电流,若电压表接在R1两端,则电压表测定值电阻两端的电压,根据欧姆定律可得定值电阻的阻值
①滑片向左滑动,滑动变阻器接入电路的电阻变小,根据欧姆定律可知,通过电路的电流变大,则电压表示数变大,电压表示数最大变化量为1V,所以,电压表示数最大为
则此时通过电路的电流
若此时滑动变阻器接入电路的电阻为10Ω,则滑动变阻器两端的电压
串联电路总电压等于各部分电压之和,所以,电源电压可能是
故①正确;
②滑片向右滑动,滑动变阻器接入电路的电阻变大,根据欧姆定律可知,通过电路的电流变小,则电压表示数变小,电压表示数最大变化量为1V,所以,电压表示数最大为
则此时通过电路的电流
若此时滑动变阻器接入电路最大阻值,则滑动变阻器两端的电压
串联电路总电压等于各部分电压之和,所以,电源电压可能是
故②正确;
(2)闭合开关,两电阻串联接入电路,电流表测通过电路的电流,若电压表接在R2两端,则电压表测滑动变阻器两端的电压,根据串联电路电压规律结合欧姆定律可得
③滑片向左滑动,滑动变阻器接入电路的电阻变小,根据欧姆定律可知,通过电路的电流变大,R2为标有“20Ω 1A”的滑动变阻器,电流表的量程为,电路安全,所以,通过电路的最大电流为0.6A,根据串联分压原理可知,电压表示数变小,电压表示数最大变化量为1V,所以,电压表示数最小为
根据串联电路电压规律结合欧姆定律可得
⑤⑥联立可得
故③正确;
④滑片向右滑动,滑动变阻器接入电路的电阻变大,根据欧姆定律可知,通过电路的电流变小,根据串联分压原理可知,电压表示数变大,电压表示数最大变化量为1V,所以,电压表示数最大为
题目中未确定滑动变阻器移到何处,所以,滑动变阻器的阻值不能确定,所以,定值电阻R1的阻值和电源电压不会是一个定值,故④错误。
综上,故ABD错误,C正确。
故选C。
2.(2023上·九年级校联考课时练习)小明在“探究电流跟电阻关系”的实验中,已知电源电压保持4.5V不变,滑动变阻器上标有“30Ω 1A”,有5Ω、10Ω、20Ω的定值电阻各一只,实验前设置定值电阻两端的预设值为1.5V,阻值为5Ω、10Ω的电阻完成实验后,发现阻值20Ω电阻时实验无法继续,为了不让前两组数据失效,并顺利完成阻值20Ω电阻实验数据,下列可行的方案是( )
A.换一个电压值较大的电源
B.增大定值电阻两端的电压预设值
C.将阻值为10Ω的电阻串联在a、b之外的电路中
D.换一个最大阻值为35Ω的滑动变阻器
【答案】C
【解析】A.已知电源电压保持4.5V不变,实验前设置定值电阻两端的预设值为1.5V。由串联电路的电压特点可知,滑动变阻器两端的电压为
根据串联电路的电压与电阻的比例关系可知
接入阻值为20Ω的定值电阻时,实验无法完成,是因为滑动变阻器不能分担足够多的电压,导致定值电阻两端电压不能减小到1.5V而造成的;由题可知滑动变阻器的最大阻值为30Ω,设定值电阻两端电压为1.5V时,滑动变阻器以最大阻值接入电路,其两端电压为 ,则有
解得,当滑动变阻器以最大阻值接入电路时,其两端电压应为
U滑=2.25V
此时定值电阻和滑动变阻器两端的的总电压为
U总=U定+U滑=1.5V+2.25V=3.75V
因此,可以换一个电压值为3.75V的电源,比之前的电源电压值小,但不能换用电压值更大的电源,故A不符合题意;
B.因为探究电流与电阻的关系时,要控制定值电阻两端电压不变,所以若在此时增大定值电阻两端的电压预设值,将使得前两次测量的数据失效,故B不符合题意;
C.由题意知,更换为20Ω的定值电阻后,其两端的电压仍为1.5V。根据欧姆定律,此时通过该电路的电流为
由A选项分析可知,若控制定值电阻两端电压为1.5V,则电源电压大于定值电阻和滑动变阻器两端的总电压。由串联电路分压特点可知,此时可以串联一个电阻,串联的电阻需要分担的电压为
U串=U0-U总=4.5V-3.75V=0.75V
由欧姆定律可知,串联的电阻的阻值应为
所以,可以在将滑动变阻器调至最大阻值30Ω的情况下,在a、b之外的电路中串联阻值为10Ω的电阻使实验得以完成,故C符合题意;
D.由以上分析可知,若更换滑动变阻器,则滑动变阻器的阻值至少应为
故D不符合题意。
故选C。
3.(2023·四川成都·校考模拟预测)如图甲是某生产线上的产品输送及计数装置示意图。其中S为激光光源,为光敏电阻(有光照时,阻值较小,无光照时,阻值较大),为定值保护电阻,、间接“示波器”(示波器的接入对电路无影响)。水平传送带匀速前进,每当传送带上的产品通过S与之间时,射向光敏电阻的光线会被产品挡住。若传送带上的产品均为正方体,示波器显示的电压随时间变化关系如图乙、已知计数器电路中电源两极间的电压恒为,保护电阻的阻值为。则( )
A.有光照射时光敏电阻的阻值为
B.每通过S与之间的产品个数为600个
C.有光照射和无光照射时光敏电阻的阻值之比为
D.有光照射和无光照射时保护电阻两端的电压之比为
【答案】C
【解析】A.由甲图可知R1、R2串联,由光敏电阻有光照射时阻值较小可知,当有光照射时,R1的阻值变小,根据串联电路总电压等于各分电压之和可知,R1两端的电压变小,即R1两端的电压较低,由图象知R1的电压U1=2V,则R2两端的电压为
U2=U-U1=6V-2V=4V
电路中的电流
光敏电阻的阻值
故A错误;
B.由图象可知:每经过0.6s,就有一个产品通过计数装置,每1h通过的产品个数
故B错误;
CD.R1无激光照射时,由图象可得U1'=4V,则R2两端的电压为
U2'=U-U1'=6V-4V=2V
所以,有光照射和无光照射时保护电阻R2两端的电压之比
U2:U2'=4V:2V=2:1
无光照时电路中的电流
此时电阻R1的阻值
光照射和无光照射时光敏电阻的阻值之比
R1:R1'=200Ω:800Ω=1:4
故C正确,D错误。
故选C。
4.(2023·九年级校联考课时练习)图甲是探究“通过导体的电流与电阻关系”的电路图(电源电压保持不变),电源电压为6V,滑动变阻器(50Ω,1A)、图乙是依据五次实验的数据描点绘制的I﹣R图象。以下说法不正确的是( )
A.分析图象可得结论:电压一定时,电流与电阻成反比
B.当R由10Ω换为15Ω时,需将滑动变阻器接入电路的阻值调得更大
C.利用五个电阻均能完成探究,定值电阻控制电压范围可以为2V~3V
D.若电源电压可调,完成本次实验的电源电压最大为15V
【答案】D
【解析】A.由图知,电阻两端的电压始终保持
为一定值,故电压一定时,电流与电阻成反比,A正确,不合题意;
B.根据串联分压原理可知,将定值电阻由10Ω改接成15Ω的电阻,电阻增大,其分得的电压增大;探究电流与电阻的实验中应控制电压不变,应保持电阻两端的电压不变,根据串联电路电压的规律可知应增大滑动变阻器分得的电压,由分压原理,需将滑动变阻器接入电路的阻值调得更大,B正确,不合题意;
C.电压表示数为UV,根据串联电路的规律及分压原理有
即
故最小电压为UV=2V;由上述知,当定值电阻最小时,变阻器分得的电压,电路中的电流最大,最大电压为3V,故利用五个电阻均能完成探究,定值电阻控制电压范围可以为 2V~3V,C正确;
D.根据串联电路的规律及分压原理,可得
解得,最大电压为9V,D错误,符合题意。
故选D。
5.(2023上·九年级校联考课时练习)某物理兴趣小组设计了一种测定蹦床所受压力的装置,其原理如图乙所示。压敏电阻的阻值随压力的变化而变化,其阻值R与压力F关系如图丙所示。已知电源电压为5V且保持不变,定值电阻,电压表的量程为0~3V。下列说法正确的是( )
A.当压力增大时,电压表的示数变小B.当压力增大时,电流表的示数变小
C.电压表的示数变化范围为D.该装置能够测量的最大压力为600N
【答案】C
【解析】AB.由图丙可知,压敏电阻的阻值随压力的增大而减小,当压力增大时,压敏电阻的阻值变小,电路总电阻变小,由欧姆定律可知流过电路的电流变大,由图乙可知,电压表测量定值电阻R1的电压,因为流过R1的电流变大,R1两端的电压变大,故A错误,B错误;
C.电压表的量程为03V,所以电压表的最大示数为3V,由图乙可知,没有压力时,R的阻值为7Ω,此时电路中的最小电流为
R1两端的最小电压
U1=IR1=0.5A×3Ω=1.5V
所以电压表示数的变化范围为,故C正确;
D.电压表示数最大时,电路中的电流最大,此时总电阻最小,R的阻值最小,测量的压力最大;最大电流为
最小总电阻为
所以
R最小=R总最小-R1=5Ω-3Ω=2Ω
由图像可知此时最大电压为500N,故D错误。
故选C。
二、多选题
6.(2023上·九年级校联考课时练习)某同学设计了以下四种电路,其中电源电压不变且未知,R0是已知阻值的定值电阻。在实验中不拆改电路的情况下,能够测量出未知电阻Rx阻值的电路是( )
A.只有①④可以B.①②③都可以
C.①②都不可以D.只有④不可以
【答案】BD
【解析】①只闭合S1时,电路是只有R0的基本电路,电流表测量通过R0的电流I0;再闭合S2,两只电阻并联,电流表测量干路电流I,根据并联电路电压规律得到
I0R0=(I-I0)Rx
可求出Rx的阻值,故①符合题意;
②只闭合S2时,两电阻串联,电流表测电路中电流I1;两开关都闭合时只有R0接入电路中,电流表测此时电路中电流I0,根据电源电压不变得到
I1(R0+Rx)=I0R0
可求出Rx的阻值,故②符合题意;
③闭合开关S、S2,两只电阻串联,电压表测量电源电压为U;闭合S1,断开S2,电压表测量电阻R0两端电压U0,根据串联电路电流相等和欧姆定律得到
可求出Rx的阻值,故③符合题意;
④闭合开关S,S1接1,两只电阻串联,电压表测量R0两端电压为U0;S1接2,电流从电压表负接线柱流入,造成电压表指针向左偏转,不能测出Rx阻值,故④不符合题意。
故选BD。
7.(2023·九年级单元测试)小丽设计了如图所示的简易电子距离测量仪,R是一根粗细均匀的电阻丝,其每厘米长的电阻为0.5Ω,电路各部分均接触良好。物体M只能在导轨上做直线运动,并带动与之相连的金属滑片P移动,电压表示数可反映物体M移动的距离。开始测量前,将金属滑片P置于电阻丝中点,此时电压表和电流表示数分别为1.5V和0.2A。由此可知( )
A.电阻丝的总电阻为7.5Ω
B.当电压表示数为2V时,物体M向左移动了5cm
C.当电压表示数为1V时,物体M向左移动了5cm
D.若开始测量前,将金属滑片P置于电阻丝某端点,可测量的最大距离30cm
【答案】BD
【解析】由电路图可知,电路为滑动变阻器为最大阻值的简单电路,电流表测该电路的电流,电压表测滑片右侧部分电阻丝两端的电压。金属滑片P置于电阻丝中点时,被测电阻丝的电阻
电阻丝的总电阻为
R=2R中=2×7.5Ω=15Ω
电阻丝的长度
即当开始测量前,将金属滑片P置于电阻丝某端点,可测量的最大距离30cm;当电压表示数为2V时,接入电路的电阻
物体M位于
故物体M向左移动了
当电压表示数为1V时,接入电路的电阻
物体M位于
故物体M向右移动了
故AC错误,BD正确;
故选BD。
8.(2023上·九年级校联考课时练习)某爱心团队去养老院送电暖气,电暖气有低、中、高三挡,已知R1=55Ω,R2=44Ω,以下说法正确的是( )
A.使用“低温档”只需要闭合S2
B.使用“高温档”要闭合S1、S2
C.闭合S1、S2时,通过R1、R2的电流之比为5:4
D.中温档正常工作1分钟,产生的热量为6.6×104J
【答案】BD
【解析】AB.根据可知,当电压一定时,R越大,P越小,为低温挡,R越小,P越大,为高温挡。由电路图可知,S1、S2同时闭合时,R1、R2并联,电阻最小,功率最大,为高温挡;由于R1>R2,所以只闭合S1时,电阻最大,功率最小,为低温挡;只闭合S2时,为中温挡,故A错误,B正确;
C.当S1、S2都闭合时,R1与R2并联,由并联分流可知通过R1、R2的电流之比为
故C错误;
D.中温挡正常工作,R2接入电路,1分钟产生的热量为
故D正确。
故选BD。
三、填空题
9.(2023·江苏南京·统考一模)某实践小组设计了如图甲所示的温度报警电路,电源电压恒为4V,R1为滑动变阻器,热敏电阻Rt的阻值随温度的变化如图乙所示,阻值不计的报警器在电流达到20mA时开始报警,超过50mA时损坏。
(1)将滑动变阻器滑片P向左移动可 (选填“提高”或“降低”)报警温度。
(2)为设定报警温度为100℃,小组同学利用电阻箱成功进行了两种调试:
方法一:用电阻箱替代滑动变阻器R1,将电阻箱的示数调节为 Ω,即可实现温度为100℃时报警。
方法二:用电阻箱替代热敏电阻Rt,将其值调为 Ω,再调节滑动变阻器滑片P,直至报警器报警,再用热敏电阻Rt替换电阻箱,即可实现温度100℃时报警。
(3)要想实现报警温度可以在50℃~200℃之间调节,则该电路应该选用电压至少为 V的电源,滑动变阻器R1的最大阻值至少为 Ω。
【答案】 降低 40 160 5.4 190
【解析】(1)[1]由电路图可知,热敏电阻Rt与滑动变阻R1串联,滑动变阻器滑片P向左移动时R1接入电路中的电阻变小,与滑片移动前相比,相同温度下,热敏电阻Rt的阻值相同,但电路中电流会变大,随着温度上升,向左移动滑片后的电路较移动滑片之前的电路,电路中电流会先达到报警值20mA,因此将滑动变阻器滑片P向左移动可降低报警温度。
(2)[2]由图乙可得,温度达到100℃时,热敏电阻Rt的阻值为160Ω,而报警器在电流达到20mA(0.02A)时开始报警,要想让报警器在100℃时报警,则此时电路中的总电阻为
由串联电路中总电阻等于各电阻之和可得,与热敏电阻Rt串联的电阻箱阻值为
因此,用电阻箱替代滑动变阻器R1,将电阻箱的示数调节为40Ω,即可实现温度为100℃时报警。
[3]温度为100℃时,对应热敏电阻Rt的阻值为160Ω。用电阻箱替换热敏电阻后对滑动变阻器进行调节,目的是在电路中的电流为20mA,报警器报警时,调节出热敏电阻Rt的阻值为160Ω时滑动变阻器滑片对应的位置,因此电阻箱的电阻应等于100℃时热敏电阻Rt的阻值160Ω。
(3)[4]由图乙可知,热敏电阻Rt的阻值随温度的增加而减小,由欧姆定律可得,电源电压为
由以上公式可得,想要电源电压最小,需要电路中的电流和总电阻都取最小值,但是按设计要求,电路中电流必须达到报警时的最小值20mA,因此电流最小值
Imin=20mA=0.02A
电路总电阻想要取最小值,先将滑动变阻器接入电路中的电阻调为0,而为了使电路能够在50℃时报警,Rt的阻值不能低于其在50℃时的阻值270Ω,则满足电路在50℃时能够报警的总电阻的最小值为,则电源电压最小值为
[5]滑动变阻在电路中起到调节报警温度值的作用,由第(1)题的分析可知,当电源电压一定时,接入电路中滑动变阻器的阻值越小,报警温度值越低,反之,接入电路中滑动变阻器的阻值越大,报警温度值越高。根据电路设计要求,报警温度可以在50℃~200℃之间调节,则报警温度为200℃时滑动变阻器接入电路中的阻值最大,因此要求滑动变阻器的最大阻值应该大于或等于该值。由图乙可知,温度为200℃时,对应热敏电阻Rt的阻值为80Ω,则滑动变阻器的最大阻值为
报警器发生报警的电流I报警=0.02A,由以上公式可知,电路中电源电压U最小时,需要滑动变阻器的最大阻值最小,将I报警=0.02A和Rt=80Ω代入以上推导公式可得,要想实现报警温度可以在50℃~200℃之间调节,滑动变阻器R1的最大阻值至少为
10.(2023上·九年级校联考课时练习)在如图所示电路中,电源电压恒定,R1=10Ω,R2=20Ω。为保障电路安全,不能同时闭合的两个开关是 。当只闭合S2时,电流表示数为0.6A,则电源电压是 V,当闭合S1,断开S2和S3时,电流表示数为I1;当断开S1,闭合S2和S3时,电流表示数为I2,则I1︰I2= 。
【答案】 S1和S3 12 2︰9
【解析】[1]由图可知,同时闭合S1和S3,电源会被短路,因此为了保证电路安全,不能同时闭合的开关是S1和S3。
[2]由图可知,当只闭合开关S2时,该电路为只含有R2的简单电路,电流表测电路中的电流;已知电流表的示数为0.6A,即电路中的电流为I=0.6A,由可知电源电压为
U=U2=IR2=0.6A×20Ω=12V
[3]当闭合S1,断开S2、S3时,该电路为R1和R2的串联电路,电流表测电路中的电流;此时电流表的示数即电路中的电流I1,由串联电路的电阻特点可知电路总电阻为
R串=R1+R2=10Ω+20Ω=30Ω
由欧姆定律可知电路中的电流为
当断开S1,闭合S2、S3,该电路为R1和R2的并联电路,电流表测干路的电流;由并联电路的电阻特点可知电路总电阻为
由欧姆定律可知干路的电流为
则
I1︰I2=0.4A︰1.8A=2︰9
11.(2023上·九年级校联考课时练习)如图所示电路中,电源电压U=4.5V,且保持不变,定值电阻R1=5Ω,滑动变阻器R2标有“20Ω;0.5A”字样,电流表量程为,电压表量程为。若闭合开关S后,电流表无示数,电压表示数接近4.5V,故障只发生在R1、R2上,则电路中的故障是 。当电路正常工作时,滑动变阻器R2的滑片P向右调节时,电压表的示数将 。为确保各元件安全,滑动变阻器R2接入电路的阻值范围是 。
【答案】 R2断路 变大
【解析】[1]由电路图可知,滑动变阻器R2与电阻R1串联,电压表测滑动变阻器R2两端的电压,电流表测量电路中的电流;闭合开关S后,电流表无示数,说明电路存在断路;电压表示数接近电源电压4.5V,说明电压表与电源接通,故障在与电压表并联的部分电路,故障只发生在R1或R2上,则电路故障是R2断路,此时电压表与R1串联接在电源两端,电压表两端的电压接近电源电压。
[2]由电路图可知,滑片向右移动时,滑动变阻器接入电路的阻值变大,电阻R1阻值不变,电路总电阻变大,电源电压不变,电路中的电流变小;由可知,电阻R1两端电压变小,电源电压U不变,电阻R2两端的电压变大,电压表V示数变大。
[3]因串联电路中各处的电流相等,电流表量程为,变阻器允许通过的最大电流为0.5A,所以,电路中的最大电流,此时变阻器接入电路中的电阻最小,电路中的总电阻
因串联电路中总电阻等于各分电阻之和所以,滑动变阻器接入电路中的最小阻值
当电压表示数最大为时,滑动变阻器接入电路的电阻最大,因串联电路中总电压等于各分电压之和所以,R1两端电压
因串联电路中各处的电流相等,所以,电路中的电流
由欧姆定律可得,滑动变阻器接入电路的最大电阻
为确保各元件安全,滑动变阻器R2接入电路的阻值范围是。
12.(2023·湖北武汉·模拟预测)如图所示的电路中,灯L标有“3V,0.9W”、滑动变化器R上标有“50Ω,1A”的字样,电压表量程为“0~3V,电流表量程0~0.6A”,与源电压恒为4.5V,不考虑温度对电阻的影响.台开关S,为了保证电路中各元件安全工作,滑动变阻器按入电路中的阻值范围足够大,电压表的示数变化范围是 V。
【答案】1.5~3
【解析】灯泡正常工作时的电流
灯泡的电阻
比较灯泡、变阻器允许通过的最大电流和电流表的量程可知
0.3A<0.6A<1A
故电路中的电流不得超过0.3A。此时电路中的总电阻
灯泡与变阻器串联,所以滑动变阻器的最小电阻
R小=15Ω-10Ω=5Ω
此时电压表示数最小,电压表的最小值
U小=ILR小=0.3A×5Ω=1.5V
滑动变阻器阻值增大时, 电压表的示数不得超过3V,电压表的最大值为3V。所以,电压表的示数变化范围是1.5~3V。
13.(2023·河南新乡·统考二模)如图甲所示电路,电源电压恒定不变,闭合开关,电流表指针几乎不偏转,电压表指针大幅度偏转,则电路的故障可能是滑动变阻器处 。排除故障后,把滑动变阻器的滑片从a端移动到b端的过程中,两电表的示数变化如图乙所示,综合以上信息可知此电路电源的电压为 V;若该电路以最大电功率工作10s,将消耗电能 J。
【答案】 开路 6 36
【解析】由图甲可知,定值电阻R0和滑动变阻器串联,电流表测量电路中的电流,电压表测量滑动变阻器两端的电压;
[1]闭合开关,电流表指针几乎不偏转,说明电路发生了开路,电压表指针大幅度偏转,说明电压表两接线柱与电源两端之间没有发生开路,所以发生开路的位置在电压表的两接线柱之间,即滑动变阻器出发生开路。
[2]当滑动变阻器的滑片在a端时,滑动变阻器接入电路中的阻值为0Ω,电路中的总电阻最小,根据欧姆定律可知电路中的电流最大,由图乙可知,此时电路中的电流:I1=0.6A,由可知,电源电压
U=I1R0=0.6A×R0……①
当滑动变阻器的滑片在b端时,滑动变阻器接入电路中的阻值最大,电路中的总电阻最大,根据欧姆定律可知电路中的电流最小,由图乙可知,此时电路中的电流:I2=0.2A,滑动变阻器两端的电压UP=4V,根据串联电路的电压特点和欧姆定律可知,电源电压
U=UP+I2R0=4V+0.2A×R0……②
联立①②两式解得:电源电压U=6V。
[3]电源电压不变,当电路中的电流最大时,电路中的总功率最大,该电路以最大电功率工作10s,将消耗的电能
W=UI1t=6V×0.6A×10s=36J
四、实验题
14.(2023·辽宁阜新·统考中考真题)请你和小新一起完成“伏安法测电阻”的实验。选用的器材有:电源、电压表、电流表、定值电阻、滑动变阻器、开关和若干导线。
(1)在图甲中,以画线代替导线将滑动变阻器连入电路中 。滑动变阻器的作用是 ;
(2)连接电路时,小新刚一“试触”就发现电流表指针迅速摆到最大位置,其原因可能是① ② ;
(3)实验过程中,当电压表的示数如图乙所示,电流表的示数为0.3A,此时待测电阻的阻值为 Ω;
(4)善于探究的你发现用图丙所示方法也能测出Rx的阻值(滑动变阻器的最大阻值为RP),测量步骤如下:
①将滑动变阻器滑片P滑到A端,闭合开关S,读出电压表的示数U1;
② ;
③被测电阻Rx= (用物理量符号表示)。
【答案】 见解析 电流表选择了小量程 电源电压太高 5 见解析
【解析】(1)[1]滑动变阻器上下各选一个接线柱串联在电路中,如下图所示:
[2]“伏安法测电阻”的实验中,为了减小实验误差,应多次测量取平均值,故滑动变阻器的作用是保护电路和改变电阻两端的电压和通过电阻的电流。
(2)[3][4]“试触”时,指针摆到电流表的最大刻度,说明电路中的电流较大,可能是电流表量程太小,可能是电源电压太大。
(3)[5]实验过程中,当电压表的示数如图乙所示,电压表选用0~3V的量程,分度值0.1V,其示数为1.5V,电流表的示数为0.3A,则此时待测电阻的阻值为
(4)②[6]将滑动变阻器的滑片移到B端,闭合开关S,读出电压表的示数U2。
③[7]在步骤①中,电路为只有Rx的简单电路,电压表测电源电压为U1;在步骤②中,Rx与滑动变阻器最大阻值RP串联,电压表测Rx两端的电压,根据串联电路电压规律,滑动变阻器两端电压为
U滑=U1-U2
根据分压原理得到
15.(2023上·九年级校联考课时练习)某小组四位同学通过实验探究并联电路的电阻特性,他们的研究过程如下:
(1)猜想和问题:他们在完成“电流表、电压表测电阻”后,接着又将另一电阻R2并联接在电阻R1两端,如图所示,再次闭合开关后,发现电压表示数几乎不变,电流表示数增大一点。据此现象,他们提出:
①猜想:R1、R2两个电阻组成的并联电路的等效电阻一定比R1 (选填“大”或“小”);
②问题:两个电阻R1、R2并联在一起后,这段电路的等效电阻与每个电阻之间会存在怎样的定量关系呢?
(2)探究:他们利用如图所示的电路继续实验,先后将两个电阻连接在电路A、B两点上,用电流表、电压表测出相应的电流和电压,并计算出对应的电阻。他们将有关的实验数据记录在表一中;
表一
①通过交流各自的实验数据,大家初步分析比较表一中的数据后得出:并联电路的等效电阻总比电路中的任何一条支路中的电阻要 。由此他们验证的猜想是 (选填“正确”或“错误”)的;
②四位同学对表一中数据进行进一步计算处理得到表一中的每个电阻的倒数值(如表二所示);
表二
进一步分析比较表二中每位同学在实验中得到的各电阻倒数之间的大小关系,得到它们间的定量关系是 。
【答案】 小 小 正确 =+
【解析】(1)[1]因为电阻是阻碍电流的原因,由于将电阻R2并联接在电阻R1两端后,干路中的电流增大,故并联后的等效电阻小于R1的阻值。
(2)[2][3]①根据表一中的数据可知,电阻并联后的等效电阻比电路中的任何一条支路中的电阻要小,由此证实猜想是正确的。
[4]②根据表二中的数据可以发现,分电阻的倒数之和等于等效电阻的倒数,即
16.(2023·江苏宿迁·统考中考真题)用图甲所示电路“探究电流与电阻的关系”。电源电压为4.5V不变,滑动变阻器规格为“20Ω 1A”,有4Ω、6Ω、8Ω、10Ω、12Ω的定值电阻各一个。
(1)用笔画线代替导线把图甲电路连接完整,要求:当滑片P向左滑动时,变阻器接入电路的电阻变大;
(2)连接电路时,开关应该 (选填“断开”或“闭合”);
(3)先接入12Ω定值电阻,闭合开关,移动变阻器的滑片P至合适位置,电压表的示数如图乙所示,示数为 V,记下电流表的示数。断开开关,将12Ω电阻换成10Ω后,闭合开关,移动变阻器的滑片P使 表的示数与前一次相同,记录相关数据;
(4)依次改变电阻R的阻值,共测得五组实验数据,根据实验数据,在图丙的坐标系中描绘出I~R图像为曲线A;
①由图像可得出的结论是: ;
②根据上面所测的五组实验数据,把每次实验时记录的电流值和对应变阻器RP的阻值,在图丙坐标系中描成点,将这些点绘成曲线B,发现曲线B与曲线A (选填“有交点”或“无交点”),其原因是 ;
③本实验的主要研究方法是“控制变量法”,下列物理教材中的实验,没有用到“控制变量法”的有 。
A.探究二力平衡的条件
B.探究影响液体内部压强的因素
C.用电流表和电压表测量定值电阻的阻值
【答案】 断开
2.4 电压
当电压一定时,通过导体的电流与导体的电阻成反比 无交点 见解析 C
【解析】(1)[1]“探究电流与电阻的关系”的实验,滑动变阻器与定值电阻串联,电压表并联在定值电阻两端,当滑片P向左滑动时,变阻器接入电路的电阻变大,故滑动变阻器应接右下的接线柱,如图所示:
(2)[2]为了保护电路,所以连接电路时,开关应断开。
(3)[3]由图乙可知,电压表所选量程为0~3V,分度值为0.1V,故图乙电压表的示数为2.4V。
[4]根据串联分压原理可知,将定值电阻由12Ω改接成10Ω的电阻,电阻减小,其分得的电压减小;“探究电流与电阻关系”的实验中应保持电阻两端的电压不变,所以应移动变阻器的滑片P使电压表的示数与前一次相同,记录相关数据。
(4)①[5]由图像丙可知,电流与电阻的乘积
为一定值,且电流随电阻的增大而减小,故可得出的结论是:当电压一定时,通过导体的电流与导体的电阻成反比。
②[6][7]“探究电流与电阻关系”的实验中应保持电阻两端的电压不变,又电源电压不变,所以滑动变阻器两端的电压也不变,且定值电阻与滑动变阻器串联,故电流相等;由图像丙可知,定值电阻两端的电压保持在2.4V不变,故滑动变阻器两端的电压保持在2.1V不变,由串联分压可知,每次实验滑动变阻器接入电路的阻值都比定值电阻小,把每次实验时记录的电流值和对应变阻器RP的阻值,在图丙坐标系中描成点,将这些点绘成曲线B,发现曲线B与曲线A无交点。
③[8]A.“探究二力平衡的条件”实验,采用的是控制变量法;故A不符合题意;
B.“探究影响液体内部压强的因素”采用的是控制变量法;故B不符合题意;
C.“用电流表和电压表测量定值电阻的阻值”是一个测量型实验,利用多次测量求平均值减小误差,没有采用控制变量法,故C符合题意。
故选C。
五、综合题
17.(2023·贵州遵义·统考中考真题)遵义某现代农业园内,一批名贵果树苗急需持续浇灌。正在园区研学的某中学创客小组为园区设计了一个自动给水系统,电路如图甲所示。控制电路的电源电压U1恒为24V,线圈电阻不计,定值电阻R0为50Ω,R为压敏电阻,其阻值随所受压力的变化图像如图乙所示。工作电路电源电压U2恒为220V,包括注水装置和给水装置两部分(图中未明确)。图丙为系统结构简图,其中压敏电阻位于圆柱形水箱底部的受力板正下方,受力板面积S1和水箱底面积S2分别为0.02m2和0.45m2。给水装置始终不停歇给水,当通过线圈的电流I=0.16A时,衔铁刚好被吸下,注水装置停止注水,此时电流表示数I1=0.2A,当水箱水位下降至0.5m时,衔铁刚好被拉回,注水装置又开始向水箱注水,此时电流表示数I2=2.2A。(ρ水=1.0×103kg/m3,g取10N/kg)
(1)图甲中,甲、乙分别为 装置;
A.给水、注水 B.注水、给水
(2)求当注水装置停止注水时,水箱内水位的高度;( )
(3)若注水装置每分钟向水箱注水0.3m3,给水装置每分钟给水量为0.12m3,求注水装置从最低水位加注至最高水位的过程中所消耗的电能。( )
【答案】 A 2.5m 1.32×105J
【解析】(1)[1]因为给水装置始终不停歇给水,甲装置不受衔铁影响,所以甲装置是给水装置;当衔铁刚好被吸下,此时动触点与静触点断开,乙装置不工作,注水装置停止注水,所以乙装置是注水装置,故A符合题意,B不符合题意。
故选A。
(2)[2]当通过线圈的电流I=0.16A时,衔铁刚好被吸下,注水装置停止注水,此时控制电路的总电阻
此时压敏电阻的阻值
由图象乙可知,当压敏电阻的阻值为100Ω时,受力板受到的压力F=500N,此时受力板的压强
则水箱内水的的高度
(3)[3]由工作电路可知,注水和给水系统是并联的,都工作时干路电流I2=2.2A,当水箱水位下降至0.5m时,注水系统又开始注水,则注水系统从水位0.5m开始注水到2.5m,注水的总体积
注水的同时给水系统一直工作,所以注水时间
注水装置工作时的电流
注水装置从最低水位加注至最高水位的过程中所消耗的电能
六、计算题
18.(2023·山东潍坊·统考中考真题)在物理项目化学习活动中,某科技小组的同学设计了如图甲所示的船只升降实验模型。模型中的船厢A和所盛水的总重为5N,圆柱形浮筒B底面积为,重为18N。电路中电源电压恒定,为定值电阻,压敏电阻(表面绝缘,厚度不计)固定于容器C底部,上表面积为,阻值随所受水的压力变化关系如图乙所示。关闭排水阀,向C中注入适量水后关闭进水阀,装置静止时,测得C中水深为20cm,B浸入水中的深度为7cm(未浸没),闭合开关S,此时电流表示数;再次打开进水阀,向C中缓慢注入一定质量的水,浮筒B上升,使A下降30cm,稳定后电流表示数。若不计绳重和摩擦,水的密度,g取10N/kg,求:
(1)B浸入水中的深度为7cm时所受的浮力;
(2)动滑轮的重力;
(3)C中水深为20cm时阻值;
(4)电路中电源电压值。
【答案】(1);(2)4N;(3)100Ω;(4)4.8N
【解析】解:(1)根据题意可知,当B浸入水中的深度为7cm时,B浸入水中的体积为
由可得,B浸入水中的深度为7cm时所受的浮力为
(2)模型中的船厢A和所盛水的总重为5N,又根据滑轮组可知,,可知绳子对动滑轮的拉力为
浮筒B对动滑轮向下的拉力为
对动滑轮进行受力分析可知
则可得
(3)C中水深为20cm时,水对容器C底部的压强为
又C的上表面积为,则对C的底部的压力为
根据图乙可知,当压力为10N时,的阻值为
(4)在容器C中注水后,船厢A的总重力不变,滑轮组细绳的拉力不变,则浮筒B受到竖直向上的拉力不变,由可知,浮筒B受到的浮力不变,所以,浮筒B浸入水中的深度仍为7cm不变,在容器C中再注入一定质量的水,浮筒B将上升,使船厢A下降30cm,浮筒B浸入水中的深度不变,所以水面上升10cm,容器底部受到水的压强的增加量为
压敏电阻受到的压力增加量为
此时压敏电阻受到的总压力为
根据图乙可知,此时的阻值为
根据欧姆定律可得
联立解得
则电路中电源电压值为
答:(1)B浸入水中的深度为7cm时所受的浮力为;
(2)动滑轮的重力为4N;
(3)C中水深为20cm时阻值为100Ω;
(4)电路中电源电压值为4.8V。
19.(2023·上海松江·统考一模)如图(a)所示的电路中,电源电压为18V且保持不变。电阻的阻值为5Ω,滑动变阻器上标有“2A”字样。闭合开关S后,电压表的示数为8V,电压表盘如图(b)所示。求:
(1)通过电阻的电流;
(2)滑动变阻器接入电路的阻值;
(3)移动滑动变阻器的滑片P,在保证电路安全工作的情况下,电压表示数最小值与最大值之比为3∶10。求滑动变阻器的最大阻值。
【答案】(1)1.6A;(2)6.25Ω;(3)25Ω
【解析】解:(1)R1、R2串联,电压表测量R1两端电压U1=8V,R1=5Ω,电源电压U=18V,通过电阻的电流
(2)两端电压
滑动变阻器接入电路的阻值
(3)减小时,电压表V示数增大,电路中电流增大,最大电流,此时电路中总电阻
可得滑变器最小阻值
两端最大电压
最大时电压表V示数最小为,电路中电流最小;已知
解得,此时滑变器两端电压最大值为
滑变器阻最大阻值为,根据串联分压
解得。
答:(1)通过电阻的电流;
(2)滑动变阻器接入电路的阻值;
(3)滑动变阻器的最大阻值。
20.(2023·九年级课时练习)“伏安法”测量电阻有两种方法:外接法(如图甲所示)和内接法(如图乙所示).由于电表存在电阻(内阻),所以这两种测量方法都会导致测出的电阻与真实值存在误差.小明同学采用“外接法”测量一个阻值为40Ω定值电阻R的阻值时,电压表示数为4.4V.已知电源电压由三节新干电池串联而成,且电压表的电阻为440Ω.求此时电流表的示数.并计算说明此时采用哪个测量方法误差较小.
【答案】此时电流表的示数为0.12A;内接测量方法误差较小.
【解析】根据已知条件可知:电压表电阻为RV=440Ω R=40Ω U=4.5V ;
当采用“外接法”测量一个阻值为40Ω定值电阻R的阻值时,电压表示数为4.4V,根据串联电路电阻分压特点可知:UA+UR=U即UA=0.1V,所以电流表示数为:
I外接=IV+IR=
则根据欧姆定律可知RA=;
根据测量数据用欧姆定律求测量值,根据电路求两种接法的相对误差进行对比:
甲相对误差为:
乙相对误差为:
很明显乙的相对误差较小,故采用内接法误差较小。
七、科普阅读题
21.(2023·江苏南通·中考真题)阅读短文,回答问题.
超声波加湿器
超声波加湿器通电工作时,雾化片产生每秒170万次的高频率振动,将水抛离水面雾化成大量1μm~5μm的超微粒子(水雾),吹散到空气中使空气湿润,改变空气的湿度.
图甲所示是某型号超声波加湿器,下表为其部分技术参数,其中额定加湿量是指加湿器正常工作1h雾化水的体积;循环风量是指加湿器正常工作1h通过风扇的空气体积;加湿效率是指实际加湿量和实际输入功率的比值.
(1)加湿器正常工作时,每小时通过风扇的空气质量为 kg;加满水时,加湿器对水平地面的压强为 Pa.(空气密度ρ=1.29kg/m3, g取10N/kg)
(2)加湿器正常工作时的电流为 A,加满水后最多能加湿 h.
(3)下列说法中错误的是 .
A.加湿器产生的超声波是由雾化片振动产生的 B.加湿器通电使雾化片振动,电能主要转化为机械能
C. 水雾化成超微粒子的过程是汽化现象 D.水雾化成超微粒子需要能量,说明分子间有引力
(4)在没有其他用电器接入电路的情况下,加湿器工作30min,标有“3000imp/kW•h”的电能表指示灯闪烁了720次,此过程中加湿器消耗的电能为 J,实际加湿量至少为 L/h.
(5)利用湿敏电阻可实现对环境湿度的精确测量,如图乙所示,电源电压为24V,定值电阻R的阻值为120Ω,电流表的量程为0~100mA,电压表的量程为0~15V,湿敏电阻的阻值R0随湿度RH变化的关系图线如图丙所示,该电路能够测量的湿度范围是 ;将电压表表盘的相关刻度值转化为对应的湿度值,制成一个简易湿度计,该湿度计的刻度值分布是 (选填“均匀”或“不均匀”)的.
【答案】 2580 2×106 2.27 1.67 C 8.64×105 5.76 30%~90% 不均匀
【解析】试题分析: (1)加湿器正常工作时,每小时通过风扇的空气质量:
m=ρV=1.29kg/m3×2000m3/h×1h=2580kg;
加满水时,水的质量:m水=ρ水V水=1×103kg/m3×25×10﹣3m3=25kg,
加湿器对水平地面的压强:2×106Pa;
(2)由P=UI可知,加湿器正常工作时的电流: ≈2.27A;
加满水后最多能加湿的时间:t=≈1.67h;
(3)加湿器产生的超声波是由雾化片振动产生的,故选项A正确;加湿器通电使雾化片振动,电能主要转化为机械能,故选项B正确;水雾化成的超微粒子仍为液体,该过程不是汽化现象,故选项C错误;水雾化成超微粒子需要能量,说明分子间有引力,故选项D正确..
(4)加湿器消耗的电能:W=×720imp=0.24kW•h=8.64×105J,
加湿器实际功率:P=480W,
加湿效率 ≥1.2×10﹣2L/(h•W)所以实际加湿量至少为:V=ηP=1.2×10﹣2L/(h•W)×480W=5.76L/h.
(5)电路最大电流为:100mA=0.1A,电阻R两端电压:UR=IR=0.1A×120Ω=12V,
此时R0两端电压:U0=U﹣UR=24V﹣12V=12V,电阻阻值:
由图丙所示可知,此时湿度为:30;
R0两端最大电压:U0′=15V,此时R0阻值最大,电流最小,此时电路电流:I′=
R0的阻值:,由图丙所示可知,此时的湿度为:90;
所以电路能够测量的湿度范围是30~90
将电压表表盘的相关刻度值转化为对应的湿度值,电压表示数:UV=U﹣IR=U﹣R,电压表示数与R0不成正比,湿度计的刻度值分布不均匀的.
实验次数
1
2
3
电压U/V
1
1.2
2.0
电流I/A
0.2
0.24
0.4
光照强度E/lx
1.0
2.0
3.0
4.0
5.0
光敏电阻R/Ω
120
60
40
30
24
品牌
型号
HY2215-11E
额定电压
220V
档位
3挡
额定功率
低温880W
中温1100W
高温1980W
电阻
同学
R1/Ω
R2/Ω
R/Ω
小王
30
30
15
小李
15
10
6
小张
60
30
20
小徐
30
15
10
R1/Ω
R2/Ω
R/Ω
/Ω-1
/Ω-1
/Ω-1
小王
30
30
15
小李
15
10
6
小张
60
30
20
小徐
30
15
10
【中考二轮】2024年中考物理重点专练(全国通用)专题05+光和透镜专题训练.zip: 这是一份【中考二轮】2024年中考物理重点专练(全国通用)专题05+光和透镜专题训练.zip,文件包含中考二轮2024年中考物理重点专题训练专题05光和透镜-专题训练原卷版docx、中考二轮2024年中考物理重点专题训练专题05光和透镜-专题训练解析版docx等2份试卷配套教学资源,其中试卷共54页, 欢迎下载使用。
【中考二轮】2024年中考物理重点专练(全国通用)专题02+声现象专题训练.zip: 这是一份【中考二轮】2024年中考物理重点专练(全国通用)专题02+声现象专题训练.zip,文件包含中考二轮2024年中考物理重点专题训练专题02声现象-专题训练原卷版docx、中考二轮2024年中考物理重点专题训练专题02声现象-专题训练解析版docx等2份试卷配套教学资源,其中试卷共42页, 欢迎下载使用。
【中考二轮】2024年中考物理重点专练(全国通用)专题01+估测题专题训练.zip: 这是一份【中考二轮】2024年中考物理重点专练(全国通用)专题01+估测题专题训练.zip,文件包含中考二轮2024年中考物理重点专题训练专题01估测题-专题训练原卷版docx、中考二轮2024年中考物理重点专题训练专题01估测题-专题训练解析版docx等2份试卷配套教学资源,其中试卷共30页, 欢迎下载使用。