





所属成套资源:【中考二轮】2024年中考物理【热点·重点·难点】专练(江苏专用) 原卷版+解析版
【中考二轮】2024年中考物理热点·重点·难点(江苏专用)专题14+欧姆定律-专题训练.zip
展开
这是一份【中考二轮】2024年中考物理热点·重点·难点(江苏专用)专题14+欧姆定律-专题训练.zip,文件包含专题14欧姆定律原卷版docx、专题14欧姆定律解析版docx等2份试卷配套教学资源,其中试卷共121页, 欢迎下载使用。
2023年考点与往年变化不大,考法上更加注重对学生能力的考查,在生活生产实例中运用物理知识解决问题。
如:伏安法测电阻的实验、欧姆定律的I-U图像和I-R图像、欧姆定律计算导体的电阻电流及电压、电路的动态分析、仍是高频考点,占分比较重;应用欧姆定律判断电表示数和灯泡亮度的变化、电路故障的解决方法、探究电流与电阻的关系、探究电流与电压的关系也是必考点,一般结合生活中的现象进行考查;另外还有结合其他知识点综合考查,与电功率的结合,与浮力等的结合考查。
预测今年中考考点不会变化太大,考点还是会延续之前的考点。考查方式会进一步突出对能力的考查,即用所学知识解决问题,情景设置上更加新颖、贴近生活、加入最近科技信息,考有所依,学有所用。
(建议用时:20分钟)
一、单选题
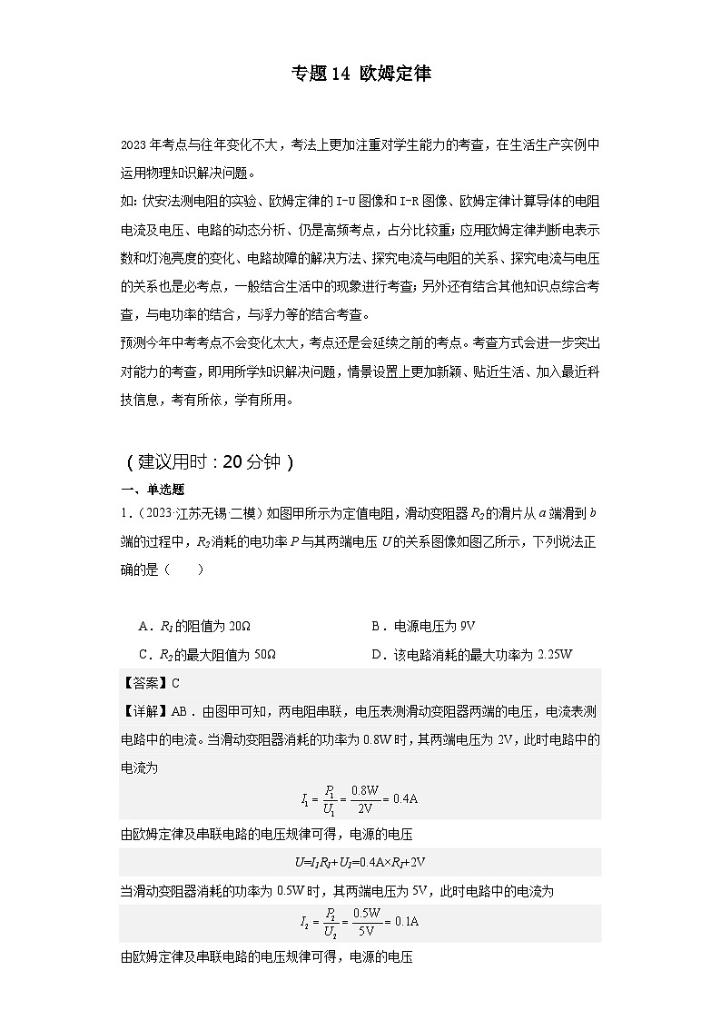
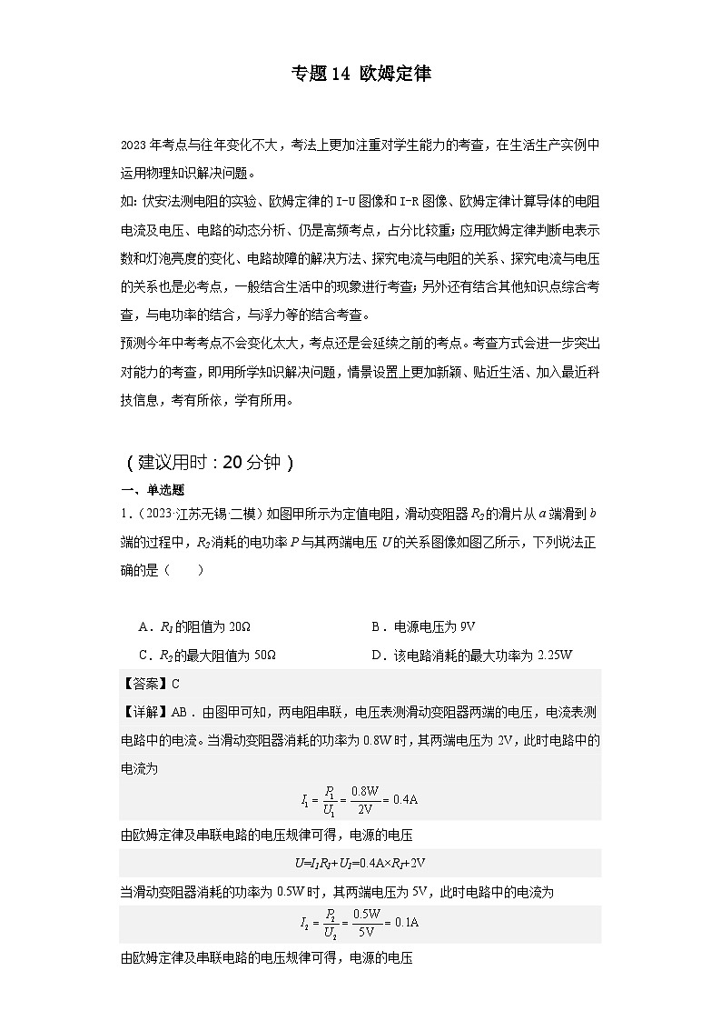
1.(2023·江苏无锡·二模)如图甲所示为定值电阻,滑动变阻器R2的滑片从a端滑到b端的过程中,R2消耗的电功率P与其两端电压U的关系图像如图乙所示,下列说法正确的是( )
A.R1的阻值为20ΩB.电源电压为9V
C.R2的最大阻值为50ΩD.该电路消耗的最大功率为2.25W
2.(2023·江苏无锡·一模)图甲中R0为定值电阻,电源电压保持不变。滑动变阻器R1标有“20Ω,1A”字样,电流表量程0~0.6A,灯泡L的额定电流是0.5A.当开关S1、S2都断开或都闭合两种情况中,移动滑片P(所有元件都安全)得到了两次电流表示数与R1阻值变化关系的图像(如图乙所示),灯泡在工作时正常发光。下列说法正确的是( )
A.电源电压为12V
B.电阻R0的阻值为20Ω
C.小灯泡L的额定功率为5W
D.开关都断开与都闭合时,电路最大功率之比为6:11
3.(2023·江苏常州·模拟预测)如图所示,电源电压不变,当开关S闭合,滑动变阻器的滑片从左向右滑动时,电流表和电压表的示数变化情况是( )
A.电压表、电流表示数都变大B.电压表示数变大,电流表示数变小
C.电压表示数变小,电流表示数变大D.电压表和电流表示数都变小
4.(2023·江苏泰州·二模)如图是一种烟雾报警装置,是阻值为的定值电阻,R为光敏电阻,其阻值随激光的光照强度减弱而增大。当电路中电流小于或等于时,烟雾报警器报警。开关S闭合后,当电流表示数为时,光敏电阻R的电功率为1W。下列说法正确的是( )
A.报警器是电压表,烟雾浓度增大时其示数减小
B.当电压表示数小于或等于8V时,报警器报警
C.若将换成阻值更小的电阻,报警器报警浓度更高
D.若电源电压变小,报警器报警浓度更高
5.(2023·江苏盐城·三模)如图是甲、乙两个电阻的电流I与电压U的关系图像,将它们并联接入电路,下列说法正确的是( )
A.通过甲的电流大于通过乙的电流
B.通过甲的电流小于通过乙的电流
C.甲、乙并联的总电阻随它们两端电压的升高而减小
D.甲、乙并联的总电阻随它们两端电压的升高而增大
6.(2023·江苏南通·二模)在实践活动中,小明设计的电子测力计原理如图所示,其中M、N均为绝缘材料,M、N间有可收缩的导线,弹簧上端和滑动变阻器R2的滑片P固定在一起,电源电压恒定,R1为定值电阻,压力F与R2连入电路的阻值大小成正比。闭合开关S,则电压表示数U、电流表示数I与压力F的关系图像可能正确的是( )
A. B.
C. D.
7.(2023·江苏扬州·三模)如图甲所示电路,电源电压保持不变,闭合开关S。当滑动变阻器的滑片P从右端滑到左端的过程中,R1、R2的I-U关系图象如图乙所示。则下列判断正确的是( )
①图线A是电阻R1的I-U关系图象 ②电源电压为18V
③R1的阻值是20Ω ④滑动变阻器R2的最大阻值为30Ω
A.①②正确B.②③正确C.③④正确D.①④正确
8.(2023·江苏连云港·模拟预测)如图所示电路,电阻的阻值为,先闭合开关,电流表的示数为;接着再闭合开关,电流表的示数为。下列说法正确的是( )
A.闭合开关,通过电阻的电流为
B.电源电压为5V
C.电阻的阻值为
D.开关由断开到闭合,电流表示数变大
9.(2023·江苏扬州·二模)如图所示的电路中,电源电压保持不变,闭合开关S,在保证各元件安全的条件下,滑动变阻器的滑片从最右端向中点移动的过程中( )
A.电压表V示数变小,灯的亮度变亮
B.电流表示数变大,电流表示数不变
C.两个电流表示数都变大
D.电压表V示数与电流表示数的比值变小
10.(2023·江苏淮安·二模)如图甲所示电路的电源电压为3V恒定不变,小灯泡的额定电压为2.5V,图乙是小灯泡的I-U图像。闭合开关S后,下列判断正确的是( )
A.滑动变阻器的滑片P向左移动,灯泡变暗
B.滑动变阻器的滑片P向右移动,电压表的示数变小
C.小灯泡正常发光时,灯丝电阻为1.25Ω
D.为保证电路安全,电路最大总功率是0.6W
11.(2023·江苏苏州·一模)如图所示的电路中,电源电压保持不变。闭合开关,电路正常工作,过了一会儿,有灯泡熄灭,两个电表中只有一个电表的示数变大。若电路中只有一处故障,则故障可能是( )
A.灯泡L1断路B.灯泡L2断路
C.灯泡L1短路D.以上情况都不对
12.(2023·江苏苏州·一模)在“伏安法测定值电阻”的实验中,下列说法正确的是( )
A.为了检测电路连接是否正确,连接电路时,需闭合开关
B.在无法估计被测电阻大小时,电流表、电压表应选用较小的量程
C.每次读取数据后在记录过程中,均需断开开关
D.需进行三次实验,这样测量的结果才具有普遍性
二、填空题
13.(2023·江苏扬州·一模)如图所示电路中,电源电压U=4.5V,且保持不变,定值电阻R1=5Ω,滑动变阻器R2标有“20Ω;0.5A”字样,电流表量程为,电压表量程为。若闭合开关S后,电流表无示数,电压表示数接近4.5V,故障只发生在R1、R2上,则电路中的故障是 。当电路正常工作时,滑动变阻器R2的滑片P向右调节时,电压表的示数将 。为确保各元件安全,滑动变阻器R2接入电路的阻值范围是 。
14.(2023·江苏南京·二模)如图甲为水位仪的原理图。电源电压为3V,为20Ω,滑动变阻器R的最大阻值20Ω且阻值与长度成正比,滑片P可在长为20cm的CD间移动(摩擦不计),弹簧下端悬挂一重为50N的物体AB,其底面积为、长为0.3m。若水面与物体AB上表面齐平,滑片刚好在R的最上端C位置,弹簧伸长量与外力的关系如图乙所示。闭合开关S:
(1)当水位与物体AB上表面相平时,物体AB受到的浮力为 N;
(2)水位由与物体AB上表面相平降至与AB下表面相平的过程中,弹簧伸长 cm,电压表的示数变化 V。
15.(2023·江苏无锡·一模)在综合实践活动中,小林自制了一个坐位体前屈项目测试仪,原理如图所示,电源电压恒为6V,R1=30Ω,电阻丝R2粗细均匀,总长度为30cm。闭合开关,挡板P在B端时,坐位体前屈成绩为0,电流表示数为0.05A。挡板P在A端时,坐位体前屈成绩为30cm。
(1)挡板P由B端向A端滑动时,电流表示数 (变大/变小/不变,下同),电压表示数 ;
(2)当推动挡板P由B端到A端时,电压表示数的变化量是 V;
(3)国家体质标准中九年级男生坐位体前屈成绩大于17.8cm为优秀。小林进行测试时电压表示数为3V,请通过计算判断小林的成绩 (已经/没有)达到优秀。
16.(2023·江苏泰州·三模)某科技创新小组制作了一个直接测量电阻阻值的仪器,称之为欧姆表,连接的电路如图,制作步骤如下:
(1)在A与B之间连接导线,调节滑动变阻器,使电流表示数为(即满量程),把电流表的“”刻度线标为;
(2)保持滑动变阻器不变,当在AB之间接一阻值为电阻时,电流表示数为。此时滑动变阻器的接入阻值为 ,把“”数值标在电流表刻度“”处;
(3)据此原理,通过计算可把电流表刻度改为相应的电阻值,则在电流表刻度为“”处应标的电阻值是 ,改装成的欧姆表其刻度是 (选填“均匀”、“不均匀”)的。
17.(2023·江苏无锡·一模)公路检查站的“地磅”可以检测货车是否超载。如图是某种地磅的工作原理图,滑片P可在竖直放置的电阻R上滑动,当货车质量增大时,电表示数变大,所指示的质量数也增大。则接线柱“1”应与“ ”(选填“2”或“3”)连接,该显示器是由 (选填“电流表”或“电压表”)改装而成的,若电路的保护电阻R0损坏,工作人员误用了一个较大的电阻,则会导致显示器的结果 (选填“偏大”“偏小”或“不变”)。
18.(2023·江苏无锡·一模)如图所示是某潜水器深度测试仪的简化电路图,电源电压保持不变,R为压敏电阻,其阻值随压力增大而减小。为定值电阻,其作用是 。闭合开关后,当潜水器下潜深度增大时,电流表示数将 (选填“变大”“不变”或“变小”)。与在淡水中相比,潜水器在海水中同一深度时,电流表的示数要更 (选填“大”或“小”)些。已知。
19.(2023·江苏镇江·二模)如图1是小明设计的天然气泄漏检测电路,R1是气敏电阻,R2是电阻箱,V1和V2是电压表,电源电压U=3V。由图2可知:当天然气浓度变大时,R1阻值 (选填“变大”“变小”或“不变”)。若V1示数用U1表示,V2示数用U2表示,则ΔU=U1-U2。为检测天然气浓度是否超标(超标浓度≥0.6ppm),小明先调节电阻箱R2=1kΩ,则当ΔU 0(选填“=”、“>”或“”“=”或“”“=”或“”“=”或“
相关试卷
这是一份【中考二轮】2024年中考物理热点·重点·难点(江苏专用)专题09+浮力-专题训练.zip,文件包含专题09浮力原卷版docx、专题09浮力解析版docx等2份试卷配套教学资源,其中试卷共90页, 欢迎下载使用。
这是一份【中考二轮】2024年中考物理热点·重点·难点(江苏专用)专题08+压强-专题训练.zip,文件包含专题08压强原卷版docx、专题08压强解析版docx等2份试卷配套教学资源,其中试卷共63页, 欢迎下载使用。
这是一份【中考二轮】2024年中考物理热点·重点·难点(江苏专用)专题06+综合题-专题训练.zip,文件包含专题06综合题原卷版docx、专题06综合题解析版docx等2份试卷配套教学资源,其中试卷共31页, 欢迎下载使用。
