





高中生物人教版 (2019)必修2《遗传与进化》第2节 基因表达与性状的关系优质导学案
展开这是一份高中生物人教版 (2019)必修2《遗传与进化》第2节 基因表达与性状的关系优质导学案,文件包含42基因表达与性状的关系教师版-高一生物同步精品讲义人教必修2docx、42基因表达与性状的关系学生版-高一生物同步精品讲义人教必修2docx等2份学案配套教学资源,其中学案共27页, 欢迎下载使用。
目标导航
1.通过“皱粒豌豆的形成机制”、囊性纤维化形成的机制,说明基因能够通过控制酶的合成和蛋白质的结构控制生物性状。
2.通过比较鸡输卵管细胞、红细胞和胰岛细胞中DNA和mRNA的检测结果,说明细胞分化是基因选择性表达的结果。
3.通过分析柳穿鱼花的形态结构和小鼠毛色的遗传现象,概述表观遗传。
4.阐明基因、环境与性状之间的复杂关系,认同生命的复杂性。
知识精讲
知识点01 基因控制性状的途径
1.间接途径
(1)途径:基因eq \(―→,\s\up7(控制))酶的合成eq \(―→,\s\up7(控制))细胞代谢eq \(―→,\s\up7(控制))生物体的性状。
(2)举例
①豌豆的圆粒与皱粒
圆粒豌豆:淀粉含量高→成熟时吸水胀大;
皱粒豌豆:编码淀粉分支酶的基因被插入的DNA序列打乱→淀粉分支酶异常,活性大大降低→淀粉合成受阻,含量降低→成熟时失水皱缩。
②人白化病的形成:控制酪氨酸酶的基因异常→不能合成酪氨酸酶→酪氨酸不能转变为黑色素→表现出白化症状。
2.直接途径
(1)途径:基因eq \(―→,\s\up7(控制))蛋白质的结构eq \(―→,\s\up7(控制))生物体的性状。
(2)举例
囊性纤维化:编码CFTR蛋白(一种转运蛋白)的基因缺失了3个碱基→CFTR蛋白在第508位缺少苯丙氨酸→CFTR蛋白结构与功能异常→支气管中黏液增多,管腔受阻,细菌在肺部大量繁殖,最终使肺功能严重受损。
知识点02 细胞分化的本质是基因的选择性表达
1.基因类型
(1)在所有细胞中都表达的基因:指导合成的蛋白质是维持细胞基本生命活动所必需的,如核糖体蛋白基因、ATP合成酶基因。
(2)只在某类细胞中特异性表达的基因,如卵清蛋白基因、胰岛素基因。
2.细胞分化的本质:基因的选择性表达。
知识点03 表观遗传、基因与性状的对应关系
1.表观遗传
生物体基因的碱基序列保持不变,但基因表达和表型发生可遗传变化的现象,叫作表观遗传。
2.基因与性状的对应关系
(1)基因决定生物性状eq \b\lc\{\rc\ (\a\vs4\al\c1(①一个基因\(――→,\s\up7(控制))一种性状,②一个基因\(――→,\s\up7(控制))多种性状如基因间相互作用,③多个基因\(――→,\s\up7(控制))一种性状如人的身高))
(2)生物体的性状还受环境条件的影响。
(3)基因与基因、基因与基因产物、基因与环境之间借助复杂的相互作用,形成一个错综复杂的网络,精细地调控着生物体的性状。
能力拓展
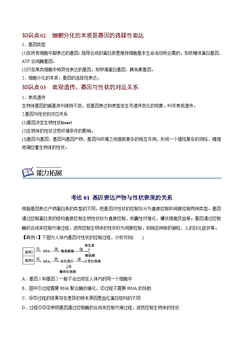
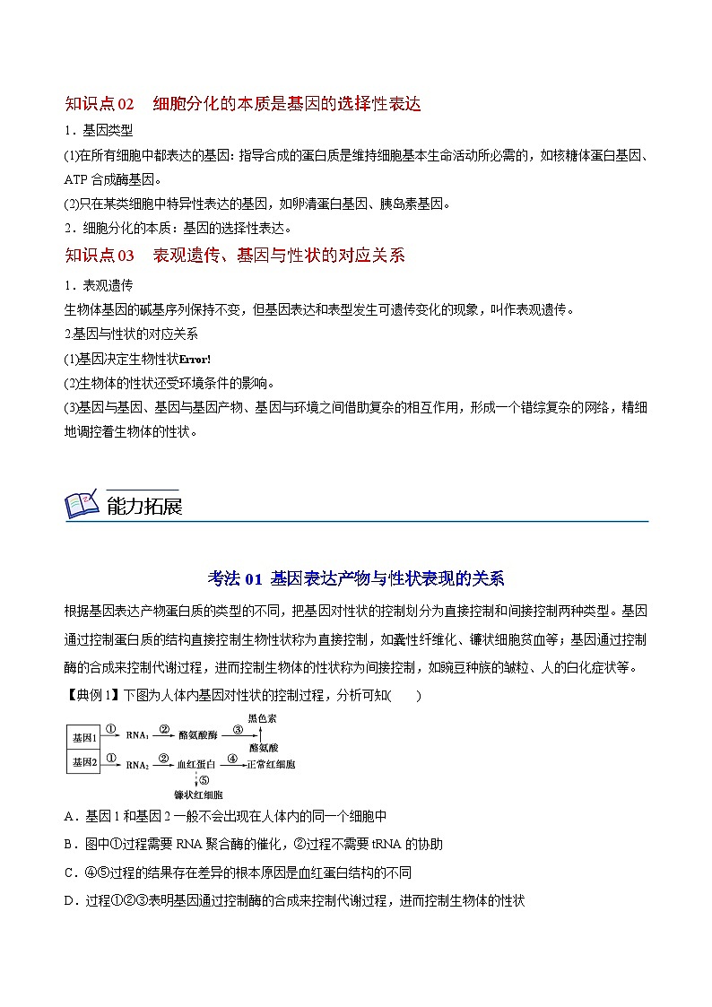
考法01 基因表达产物与性状表现的关系
根据基因表达产物蛋白质的类型的不同,把基因对性状的控制划分为直接控制和间接控制两种类型。基因通过控制蛋白质的结构直接控制生物性状称为直接控制,如囊性纤维化、镰状细胞贫血等;基因通过控制酶的合成来控制代谢过程,进而控制生物体的性状称为间接控制,如豌豆种族的皱粒、人的白化症状等。
【典例1】下图为人体内基因对性状的控制过程,分析可知( )
A.基因1和基因2一般不会出现在人体内的同一个细胞中
B.图中①过程需要RNA聚合酶的催化,②过程不需要tRNA的协助
C.④⑤过程的结果存在差异的根本原因是血红蛋白结构的不同
D.过程①②③表明基因通过控制酶的合成来控制代谢过程,进而控制生物体的性状
【答案】D
【解析】人体细胞由同一个受精卵增殖、分化而来,因此基因1和基因2可以出现在同一个细胞中;图中①过程为转录,需要RNA聚合酶的催化,②过程为翻译,需要tRNA的协助;④⑤过程的结果存在差异的根本原因是基因结构的不同。
方法技巧:基因是直接控制还是间接控制性状的判断方法
①若生物性状直接由蛋白质体现,则应为基因控制蛋白质结构直接控制生物性状。
②若体现生物性状所涉及的物质并非蛋白质(如植物激素),则基因对其控制往往是通过“控制酶的合成来控制代谢过程进而控制生物体的性状”这一间接途径实现的。
考法02 基因的选择性表达与细胞分化
细胞分化的本质就是基因的选择性表达,生物体多种多样的性状都是以细胞分化为基础的。
归纳总结:基因选择性表达的结果表现在以下方面:
①细胞形态的改变:如肌细胞的梭形、哺乳动物成熟红细胞的圆饼状、神经细胞的突起状等。
②细胞结构的变化:细胞器的种类和数量发生变化。
③细胞功能的特化:执行特定的功能,如运动功能、反射功能、免疫功能等。
④特殊分子的合成:如合成唾液淀粉酶、抗体、胰岛素、血红蛋白和肌动蛋白等。
2.下表是5种基因在几种细胞中表达的情况,相关叙述错误的是( )
“+”表示基因开放表达,“-”表示基因关闭不表达
A.细胞呼吸酶基因和核糖体rRNA基因在所有细胞中均表达
B.胰岛B细胞中不存在血红蛋白基因和抗体基因
C.上述基因表达的差异体现了细胞分化的实质
D.上述三种细胞的差异是基因选择性表达的结果
【答案】B
【解析】根据题表可知,细胞呼吸酶基因和核糖体rRNA基因在细胞中均表达;胰岛B细胞中存在血红蛋白基因和抗体基因,只是这两种基因在胰岛B细胞中不表达;上述三种细胞的差异是细胞分化的结果,根本原因是基因选择性表达。
方法技巧:持家基因和组织特异性基因基因的识别
①持家基因又称管家基因,是指所有细胞中均要稳定表达的一类基因,其产物是对维持细胞基本生命活动所必需的。如微管蛋白基因、糖酵解酶系基因与核糖体蛋白基因等。管家基因是一类始终保持着低水平的甲基化并且一直处于活性转录状态的基因。
②组织特异性基因又称奢侈基因,是指不同的细胞类型进行特异性表达的基因,其产物赋予各种类型细胞特异的的形态结构特征与特异的生理功能。在特定组织中保持非甲基化或低甲基化状态,而在其他组织中呈甲基化状态。
③若一种基因在正常生活的基因都能表达则属于持家基因,若一种基因只在某种特定的细胞表达则属于组织特异性基因。
考法03 表观遗传
(1)表现遗传的特征
①表观遗传不发生DNA序列的变化。如同卵双胞胎具有完全相同的基因组成,但在长大成人后性格、健康方面等会出现差异,这种现象与表观遗传有关。
②表观遗传可以遗传。表观遗传可以通过有丝分裂和减数分裂在细胞或个体间遗传。如一个遗传物质完全一致的小鼠品系,其体毛具有不同颜色,这与基因的甲基化程度有关,并且这种毛色的性状差异往往可以传递给后代。
③表观遗传受环境影响。环境的变化可以导致基因表观修饰的变化,进而引起表型改变。个体在生长和发育过程中获得的环境影响,可能会遗传给后代。
(2)表观遗传的机制
①DNA的甲基化。基因中的碱基序列没有变化,但部分碱基发生了甲基化修饰,抑制了基因的表达,进而影响表型。
②构成染色体的组蛋白的乙酰化修饰。真核生物细胞核中的DNA与一些蛋白质结合在一起,带负电荷的DNA“缠绕”在带正电荷的蛋白质(如组蛋白)上,使细长的DNA卷成紧密的结构。乙酰化修饰就是用乙酰基把组蛋白的正电荷屏蔽掉。组蛋白的正电荷一旦减少,其与DNA的结合就会减弱,这部分的DNA就会“松开”,激活相关基因的转录。
③RNA干扰。RNA干扰是正常生物体内抑制特定基因表达的一种现象。当细胞中导入或内源产生与某个特定mRNA同源的双链RNA时,该mRNA发生降解或者翻译阻滞,导致基因表达沉默。这种现象发生在转录后水平,又称为转录后基因沉默,是表观遗传的重要机制之一。
名师提醒:
①表观遗传机制可以使动物打破DNA序列变化缓慢的限制,使后代能迅速获得上一代生物对环境因素作出反应而发生的变化。
②表观遗传机制对生物种群的生存和繁衍可能是有利的,也可能是有害的。
③表观遗传并不是进化。在外因消失后,表观遗传现象会逐渐淡化消失,DNA会回到原先的调控状态。
③表观遗传状况的改变是可逆的。如人的不良生活习惯(吸烟、吸毒等)会改变有关基因的表观遗传状态,但一旦这些不良习惯被消除。这些表观遗传的改变又会逐渐减弱甚至消失。
3.下列有关表观遗传的说法不正确的是( )
A.表观遗传可以在个体间遗传
B.某些RNA可干扰基因的表达
C.染色体组蛋白的乙酰化能激活基因的转录
D.DNA的甲基化程度与基因的表达无关
【答案】D
【解析】表观遗传可以在个体间遗传,A正确。某些RNA可使mRNA发生降解或者翻译阻滞,从而干扰基因的表达,B正确。乙酰化修饰可以将组蛋白中的正电荷屏蔽掉,使组蛋白与带负电荷的DNA缠绕的力量减弱,激活基因的转录,C正确。DNA的甲基化程度与基因的表达有关,D错误。
方法技巧:表观遗传改变的是基因表达和表型,没有改变的是基因的碱基序列。
考法04 基因与性状不是简单的一一对应关系
①基因和性状存在三种对应关系:一是一对等位基因对应一对相对性状;二是多对等位基因对应一对相对性状;三是一对等位基因对应多对相对性状。
②同种生物基因型相同表型不一定相同。生物表型是基因型和环境共同作用的结果。
【典例4】蒜黄和韭黄是在缺乏光照的环境下培育的蔬菜,对形成这种现象的最好解释是( )
A.环境因素限制了有关基因的表达
B.两种均为基因碱基序列的改变
C.叶子中缺乏形成叶绿素的基因
D.黑暗中植物不进行光合作用
【答案】A
【解析】蒜黄与韭黄的形成是由于缺乏光照,叶绿素不能合成,不是遗传物质发生改变引起的。
问题分析:同一株水毛茛,裸露在空气中的叶和浸在水中的叶表现出了两种不同的形态。这两种不同形状的叶片中基因是相同的。叶片形状不同是由生活环境引起的。
分层提分
题组A 基础过关练
1.基因控制性状表现的主要途径是( )
A.RNA→蛋白质(性状)B.DNA→RNA→蛋白质(性状)
C.DNA→蛋白质(性状)D.RNA→DNA→蛋白质(性状)
2.下列关于基因、蛋白质和性状三者间关系的叙述中,不正确的是( )
A.基因控制性状是通过控制蛋白质的合成来实现的
B.生物体的性状完全是由基因控制的
C.蛋白质的结构可以直接影响性状
D.蛋白质的功能可以影响性状
3.下列属于基因通过控制酶的合成而控制代谢过程,进而控制生物性状的实例是( )
A.苯丙酮尿症B.21三体综合症
C.镰刀型细胞贫血症D.囊性纤维病
4.同一株水毛茛,裸露在空气中的叶和浸在水中的叶,表现出了两种不同的形态.下列各项中,对此说法正确的是( )
A.水上部分只含有控制形成宽形叶的基因
B.水下部分有控制形成窄形叶的基因,窄形叶性状与环境无关
C.水上部分既含有控制形成宽形叶的基因,也含有控制形成窄形叶的基因
D.基因型相同则性状相同,基因型不同则性状不同
5.人体内的酪氨酸酶基因异常引起酪氨酸酶减少,不能合成黑色素导致白化病,由此说明( )
A.生物性状只受基因控制与蛋白质的功能无关
B.基因通过控制蛋白质的结构直接控制生物的性状
C.基因控制酶的合成来控制生物的所有性状
D.基因通过控制酶的合成来控制代谢过程,进而控制生物的性状
6.下列有关表观遗传的说法,不正确的是( )
A.表观遗传可以在个体间遗传B.某些RNA可干扰基因的表达
C.染色体组蛋白的乙酰化能激活基因的转录D.DNA的甲基化程度与基因的表达无关
7.蜂群中的蜂王与工蜂均由基因型相同的雌蜂幼虫发育而来,但是两者在体型、寿命、功能等方面存在着巨大差异。据研究,蜂王的分化发育是一种表观遗传现象。两者出现差异的原因是( )
A.雌蜂幼虫的生活环境发生变化B.蜂王的生活习惯发生了变化
C.蜂王的活动使得性状改变,并影响到后代相应的性状D.DNA甲基化影响其中的遗传信息表达
8.下列关于基因与性状的关系的说法中,错误的是( )
A.很多情况下一个基因决定一个性状
B.有的情况下多个基因决定一个性状
C.有的情况下一个基因决定多个性状
D.生物体的性状不会受到环境影响
9.下列关于基因、性状、环境三者的表述,最准确的是 ( )
A.性状表现相同,则基因组成一定相同B.基因与性状之间是一一对应的关系
C.基因组成相同,则性状表现一定相同D.性状由基因决定,同时受环境影响
10.回答基因对性状的控制的相关观点:
(1)基因通过其表达产物蛋白质来控制性状,一类蛋白质是_______,通过它的作用间接控制性状,另一类是基因通过控制蛋白质的________,直接控制性状。
(2)同样是由受精卵发育而来的蜂王和工蜂,其基因序列没有改变,但基因表达和表型发生可遗传变化,这属于_____________。同一个体不同细胞的差异来源于细胞分化,其实质是基因的_____________。
(3)一般来说,性状是_______________共同作用的结果。
题组B 能力提升练
11.下列对基因、蛋白质和性状之间关系的叙述错误的是( )
A.基因可以通过控制酶的合成来控制代谢过程,进而控制生物体的性状
B.基因控制蛋白质合成一般按照“DNA→RNA→蛋白质”的途径进行
C.同一株水毛茛水面上下的叶片形状不同表明生物体的性状仅受环境的影响
D.在RNA病毒中RNA作为遗传物质控制性状
12.在普通培养基(只含原料)上,某种细菌能通过一系列酶将原料合成它生存所必需的精氨酸,代谢过程如图所示。若基因b发生突变,导致酶b失去活性而产生了突变细菌,下列对该突变细菌的相关分析,错误的是( )
A.向普通培养基中加入精氨酸,突变细菌能成活
B.向普通培养基中加入瓜氨酸,突变细菌能成活
C.向普通培养基中加入鸟氨酸,突变细菌不能成活
D.突变细菌的出现体现了基因能通过控制氨基酸的合成来控制代谢反应,进而控制生物性状
13.研究发现,果蝇在温度升高(热休克)时,其唾液腺多条染色体发生蓬松现象,这种现象被称为“热休克反应”。其后的研究表明,发生“热休克反应”与热休克蛋白(HSP)的产生有关,除热应激以外的许多其他因素,如感染、缺氧、重金属、低血糖及某些药物等刺激也能诱导 HSP 的合成增加。下列有关说法错误的是( )
A.发生热体克反应时,染色体更易发生复制和转录
B.HSP的合成过程所需的 RNA 功能不同
C.HSP 基因的表达与环境的诱导有关
D.HSP 基因转录时需以整条特定的 DNA 单链为模板
14.研究表明:长翅果蝇幼虫在25℃的环境中培养,最终都表现为长翅。而将卵化后4~7天的长翅果蝇幼虫在35~37℃环境下处理6~24小时后,得到了某些残翅果蝇。此实验说明( )
A.此现象为静观遗传的体现
B.低温诱导果蝇的遗传物质改变
C.生物的性状只由遗传物质决定
D.一个基因可以控制多个性状
15.表观遗传现象普遍存在于生物体生命活动过程中。下列有关叙述错误的是( )
A.表观遗传现象是因为在减数分裂产生配子的过程中碱基序列发生改变
B.同一蜂群中的蜂王和工蜂在形态结构、生理和行为等方面的不同与表观遗传有关
C.柳穿鱼Leye基因的部分碱基发生了甲基化修饰,抑制了基因的表达
D.构成染色体的组蛋白发生甲基化、乙酰化等修饰也会影响基因的表达
16.(不定项)研究发现,某些特定的行为和生活经历能够被遗传。如小鼠在闻到以前给予它们父辈电击而产生恐惧感的气味时,会表现出恐惧。下列与这个实例有关的是( )
A.小鼠被喂以高脂肪的食物而出现肥胖症
B.双胞胎的遗传信息基本相同,患病的可能性也相似
C.亲代早期的生活经历会在遗传物质上打下烙印,并可传递下去
D.果蝇的亲代用某种药物处理,使DNA(基因)发生改变,后代果蝇也表现出与亲代一样的变化
17.(不定项)①藏报春甲(aa)在20℃时开白花,②藏报春乙(AA)在20℃时开红花,③藏报春丙(AA)在30℃时开白花。根据上述材料分析基因型和表型的关系,下列说法正确的是( )
A.由①②可知生物的性状表现是由基因型决定的
B.由①③可知生物的性状表现是由基因型和环境共同决定的
C.由②③可知环境影响生物的性状表现
D.由①②③可知生物的性状表现是基因型和环境共同作用的结果
18.伴侣蛋白在细胞内广泛存在,能协助其它蛋白质正确折叠。内质网中的某种伴侣蛋白能把错误折叠的蛋白质留在内质网中,并作为一种信号激活内质网膜上的特殊受体,进而激活一系列相关生理反应,促使细胞制造出更多内质网等,这个过程称为未折叠蛋白质反应(UPR),过程如图所示。但是当细胞的蛋白质合成超过内质网的转运和折叠的能力的时候,错误折叠的蛋白质开始积累,即使扩大的内质网也会不堪重负,此时UPR程序会启动细胞凋亡。
(1)伴侣蛋白协助错误蛋白完成正确折叠,该过程中改变的是蛋白质的______。
(2)UPR程序的功能有____________。
(3)研究表明,70%的囊性纤维病是编码支气管上皮细胞膜转运载体CFTR蛋白的基因缺失了______个碱基对,致使CFTR蛋白第508位苯丙氨酸缺失,但运输氯离子的功能并未丧失。请尝试解释突变引起氯离子运输障碍的原因:______。
题组C 培优拔尖练
19.(2017·新课标Ⅲ卷,6)下列有关基因型、性状和环境的叙述,错误的是( )
A.两个个体的身高不相同,二者的基因型可能相同,也可能不相同
B.某植物的绿色幼苗在黑暗中变成黄色,这种变化是由环境造成的
C.O型血夫妇的子代都是O型血,说明该性状是由遗传因素决定的
D.高茎豌豆的子代出现高茎和矮茎,说明该相对性状是由环境决定的
20.(2014·海南卷,20)在某只鸟的一窝灰壳蛋中发现一枚绿壳蛋,有人说这是另一种鸟的蛋。若要探究这种说法是否成立,下列做法中,不可能提供有效信息的是( )
A.观察该鸟是否将该绿壳蛋啄毁或抛掉
B.该绿壳蛋孵出小鸟后观察其形态特征
C.将该绿壳蛋与已有的鸟蛋标本进行比对
D.以绿壳蛋蛋清与该鸟血浆蛋白为材料做亲子鉴定
21.(2009·海南卷,10)其中任意一种酶的缺失均能导致该酶因缺少化合物丁而不能在基本培养基上生长。
化合物甲 化合物乙 化合物丙 化合物丁
现有三种营养缺陷型突变体,在添加不同化合物的基本培养基上的生长情况下表:
由上可知:酶A、B、C在该反应链中的作用顺序依次是( )
A.酶A、酶B、酶CB.酶A、酶C、酶B
C.酶B、酶C、酶AD.酶C、酶B、酶A
22.(2007·上海卷,20)有一种绣球花的花色因土壤pH不同而异,pH大于7时开蓝色花,pH小于7时开桃色花,这是因为土壤pH( )
A.是一种诱变因素B.引起染色体畸变
C.影响基因表达D.改变了色素基因
基因
成熟红细胞
浆细胞
胰岛B细胞
细胞呼吸酶基因
+
+
+
核糖体rRNA基因
+
+
+
血红蛋白基因
+
-
-
抗体基因
-
+
-
胰岛素基因
-
-
+
添加物 突变体
突变体a(酶A缺陷)
突变体b(酶B缺陷)
突变体c(酶C缺陷)
化合物乙
不生长
不生长
生 长
化合物丙
不生长
生 长
生 长
相关学案
这是一份高中生物第4章 基因的表达第2节 基因表达与性状的关系导学案,共3页。学案主要包含了新知导学,问题思考,成果检测等内容,欢迎下载使用。
这是一份高中生物第4章 基因的表达第2节 基因表达与性状的关系学案及答案,共6页。学案主要包含了基础学习等内容,欢迎下载使用。
这是一份人教版 (2019)必修2《遗传与进化》第4章 基因的表达第2节 基因表达与性状的关系学案设计,共11页。