





高中生物人教版 (2019)必修2《遗传与进化》第3节 伴性遗传精品学案设计
展开目标导航
1.结合人类红绿色盲的遗传实例,分析掌握伴X染色体隐性遗传病的特点。
2.结合抗维生素D佝偻病的遗传实例,归纳伴X染色体显性遗传病的特点。
知识精讲
知识点01 伴性遗传的概念
人类的红绿色盲、抗维生素D佝偻病的遗传表现与果蝇眼睛颜色的遗传相似,决定性状的基因位于性染色体上,在遗传上总是和性别相关联,这种现象叫做伴性遗传。
知识点02 人类的红绿色盲遗传
1.人类的性别是由性染色体决定的,女性的一对性染色体是同型的,用XX表示;男性的一对性染色体是异型的,用XY表示。Y染色体只有X染色体大小的1/5左右,携带基因比较少。
2.下图是红绿色盲遗传图解
图中“□”表示正常男性、“○”表示正常女性,■表示患病男性、●表示患病女性。图中罗马数字(Ⅰ、Ⅱ等)代表世代数;图中阿拉伯数字(1、2等)代表各世代的个体;红绿色盲的遗传方式:伴X隐性遗传。
3.与人类色觉有关的基因型和表现型
4.不同婚配方式下子女的性状表现
5.色盲的遗传的特点
①男性患者多于女性患者;交叉遗传、隔代遗传,即男性→女性→男性;女患者的父亲和儿子一定是患者。
②人群中男性色盲患病率约为7%,女性色盲患病率约为0.49%。出现该差异的原因是女性体细胞内两条X染色体上同时有b基因(XbXb)时,才会表现出色盲;男性体细胞中只有一条X染色体,只要存在色盲基因b,就表现色盲,所以色盲患者总是男性多于女性。
知识点03 抗维生素D佝偻病
1.抗维生素D佝偻病的遗传方式是伴X染色体显性遗传。
2.写出抗维生素D佝偻病的基因型和表现型:
2.归纳总结:女性患者多于男性患者,代代相传,男患者的母亲和女儿一定患病。
知识点04 伴性遗传理论在实践中的应用
1.根据伴性遗传的规律,可推算后代的患病概率,从而指导优生
有一位女性血友病(伴X染色体隐性遗传病)患者和正常男性结婚,建议他们生女孩;男性抗维生素D佝偻病患者和正常女性结婚,建议生男孩。
2.根据伴性遗传理论指导育种工作
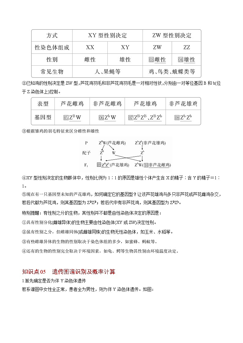
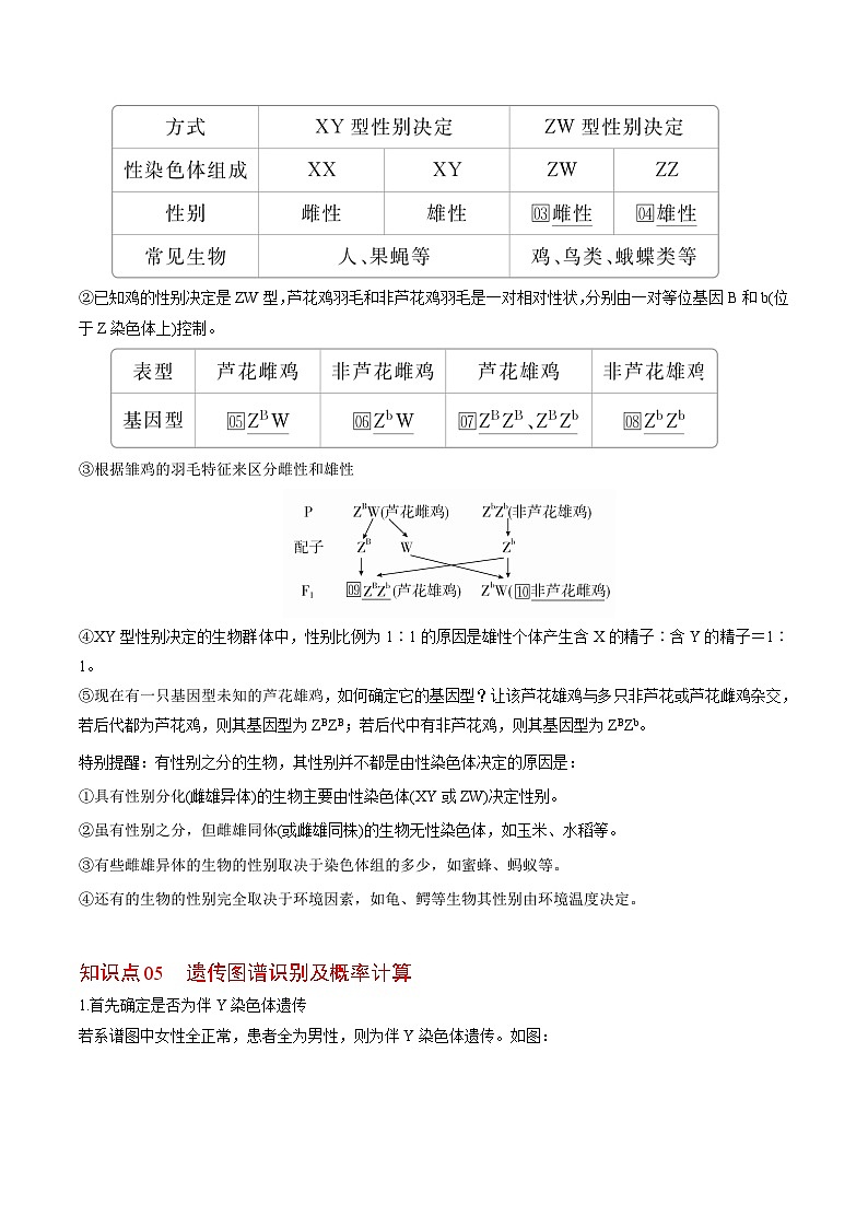
①生物的性别决定方式
②已知鸡的性别决定是ZW型,芦花鸡羽毛和非芦花鸡羽毛是一对相对性状,分别由一对等位基因B和b(位于Z染色体上)控制。
③根据雏鸡的羽毛特征来区分雌性和雄性
④XY型性别决定的生物群体中,性别比例为1∶1的原因是雄性个体产生含X的精子∶含Y的精子=1∶1。
⑤现在有一只基因型未知的芦花雄鸡,如何确定它的基因型?让该芦花雄鸡与多只非芦花或芦花雌鸡杂交,若后代都为芦花鸡,则其基因型为ZBZB;若后代中有非芦花鸡,则其基因型为ZBZb。
特别提醒:有性别之分的生物,其性别并不都是由性染色体决定的原因是:
①具有性别分化(雌雄异体)的生物主要由性染色体(XY或ZW)决定性别。
②虽有性别之分,但雌雄同体(或雌雄同株)的生物无性染色体,如玉米、水稻等。
③有些雌雄异体的生物的性别取决于染色体组的多少,如蜜蜂、蚂蚁等。
④还有的生物的性别完全取决于环境因素,如龟、鳄等生物其性别由环境温度决定。
知识点05 遗传图谱识别及概率计算
1.首先确定是否为伴Y染色体遗传
若系谱图中女性全正常,患者全为男性,则为伴Y染色体遗传。如图:
2.其次确定是显性遗传还是隐性遗传
①图1中,双亲正常,子代有患病个体,一定是隐性遗传病,即“无中生有为隐性”。
②图2中,双亲患病,子代有正常个体,一定是显性遗传病,即“有中生无为显性”。
③图3中,亲子代都有患者和正常个体,无法准确判断,可先假设,再推断。
3.然后进行常染色体遗传与伴X染色体遗传的判定
①在隐性遗传的系谱图中,主要参照“女患者”。
a.如果所有女患者的父亲和儿子都患病,则为伴X染色体隐性遗传,如图4。
b.如果女患者的父亲和儿子中有正常的,则一定为常染色体隐性遗传,如图5。
②在显性遗传的系谱图中,主要参照“男患者”。
a.如果所有男患者的母亲和女儿都患病,则为伴X染色体显性遗传,如图6。
b.如果男患者的母亲和女儿有正常的,则一定为常染色体显性遗传,如图7。
4.若系谱图中无上述特征,就不能作出确定的判断,只能从可能性大小方面推断,通常的原则是:
①代代都有患者,最可能是显性遗传;隔代遗传,最可能是隐性遗传。
②遗传方式
5.计算概率
在分析既有伴性遗传又有常染色体遗传的两对及两对以上性状的遗传现象时,按照基因的分离定律分别处理两对或两对以上性状的遗传,整体上按基因的自由组合定律处理。
能力拓展
考法01 X、Y染色体的形态特点及基因分布
高等生物如人类的Y染色体比X染色体小得多,大部分不是同源区段。下图为X、Y染色体的结构模式图:
据模式图可知:
①在X、Y染色体上的同源区段中,X和Y染色体都有等位基因,在遗传上与基因的分离定律一样,X与Y的分离的同时,等位基因也分离;
②在非同源区段中,基因可能只存在于X染色体上的非同源区段或Y染色体上的非同源区段,如只在Y上,则遗传为伴Y遗传(限雄遗传),如只在X染色体上,则伴X遗传。不同区段上分布的基因遗传都与性别相联系,都是伴性遗传。
特别提醒:①在基因型的书写中,常染色体上的基因不需标明其位于常染色体上,性染色体上的基因则需将性染色体及其上基因一同写出,如XBY和XAYa。一般常染色体上的基因写在前,性染色体体及其上基因写在后,如DdXBXb。②在表现型的书写中,对于常染色的遗传不需要带入性别;对于伴性遗传既要描述性状的显隐性,又要将性别一同带入。
【典例1】人的X染色体和Y染色体大小、形态不完全相同,但存在着同源区(Ⅱ)和非同源区(Ⅰ、Ⅲ),如图所示。下列有关叙述错误的是( )
A.Ⅰ片段上隐性基因控制的遗传病,男性患病率高于女性
B.Ⅱ片段上基因控制的遗传病,男性患病率可能不等于女性
C.Ⅲ片段上基因控制的遗传病,患病者全为男性
D.由于X、Y染色体互为非同源染色体,故人类基因组计划要分别测定
【答案】D
【解析】Ⅰ片段上隐性基因控制的遗传病属于伴X的隐性遗传病,Ⅱ片段上基因控制的遗传病在X、Y染色体上都有相应的基因,当亲代女性为XX,男性为XY时,子代男女患病率不等;Ⅲ片段上基因控制的遗传病属于伴Y染色体的遗传病;X、Y虽然形态大小不同,但有同源染色体的行为,认为属于同源染色体。
考法02 伴性遗传病的类型和特点
特别提醒:性染色体上基因的传递具有性别差异,父亲的X染色体及其上的基因只能传给他的女儿,母亲的两个X染色体及其上的基因,随机地把一个传给她的儿子或女儿。
【典例2】下列关于人类红绿色盲遗传的分析,正确的是( )
A.在随机被调查人群中男性和女性发病率相差不大
B.患病家系的系谱图中一定能观察到隔代遗传现象
C.该病不符合孟德尔遗传规律且发病率存在种族差异
D.患病家系中女性患者的父亲和儿子一定是患者
【答案】D
【解析】红绿色盲是伴X染色体隐性遗传,男性患者多于女性患者,A错误;患病家系中不一定隔代遗传,B错误;该病遗传符合孟德尔遗传规律,C错误;女性患者的两个X染色体上都有色盲基因,其父亲和儿子一定患病,D正确。
考法03 人类的红绿色盲遗传
1.红绿色盲基因位于X染色体上,Y染色体上没有等位基因,即位于X的非同源区段。
2.正常色觉和红绿色盲患者的基因型与表型
3.红绿色盲的主要遗传方式
①方式一
由图解分析可知:男性的色盲基因只能传给女儿,不能传给儿子。
②方式二
由图解分析可知:男孩的色盲基因只能来自于母亲。
③方式三
由图解分析可知:女儿色盲,父亲一定色盲。
④方式四
由图解分析可知:父亲正常,女儿一定正常;母亲色盲,儿子一定色盲。
【典例3】一对夫妇所生女儿全正常,所生儿子全为色盲,则这对夫妇的基因型为( )
A.XBXB与XBY B.XbXb和XBY
C.XBXb和XbY D.XBXB和XbY
【答案】B
【解析】所生儿子全为色盲,则其基因型为XbY,Xb来自母亲,母亲的基因型为XbXb;女儿全正常,则女儿的基因型为XBXb,父亲的基因型为XBY。
考法04 位于X、Y染色体同源区段基因的遗传
1.XY型性别决定的生物雄性体内的一对异型性染色体——X、Y构成了一对特殊的同源染色体,X和Y染色体都有一部分与对方不同源,但也有一部分是同源的。二者关系如图所示:
如控制人类红绿色盲和抗维生素D佝偻病的基因位于B区段,控制人类外耳道多毛症的基因位于D区段。
2.一对等位基因(A、a)在X、Y染色体的同源区段,那么相关的基因型有七种:XAXA、XAXa、XaXa、XAYA、XAYa、XaYA、XaYa。这对基因的遗传与性别有关联。
【典例4】人的X染色体和Y染色体大小、形态不完全相同,但存在着同源区段(Ⅱ)和非同源区段(Ⅰ、Ⅲ)(如图所示)。由此可以推测( )
A.Ⅱ区段上有控制男性性别决定的基因
B.Ⅱ区段上某基因控制的遗传病,患病率与性别有关
C.Ⅲ区段上某基因控制的遗传病,患者全为女性
D.Ⅰ区段上某隐性基因控制的遗传病,女性患病率高于男性
【答案】B
【解析】控制男性性别决定的基因应该位于只有男性具有的染色体区段内,所以在Ⅲ区段,A错误;位于性染色体上的基因控制的遗传病,患病率与性别有关,B正确;Ⅲ区段上某基因控制的遗传病,患者全为男性,C错误;Ⅰ区段上某隐性基因控制的遗传病,女性患病率低于男性,该区段上的显性遗传病,男性患病率低于女性,D错误。
考法05 伴性遗传与分离定律的关系
伴性遗传是由性染色体上基因所控制的遗传,若就一对相对性状而言,则为一对等位基因控制的一对相对性状的遗传,因此伴性遗传遵循分离定律。但由于性染色体X、Y在形态上存在着差异,其上的基因也存在着差异,故伴性遗传有其特殊性,即其性状的遗传表现出与性别相联系,所以在判断基因型、表现型和计算概率时,也要和性别联系起来。
【典例5】人们在野兔中发现了一种使毛色为褐色的基因(R)位于X染色体上。已知没有X染色体的胚胎是致死的。如果褐色的雌兔(染色体组成为XO)与正常灰色(r)雄兔交配,预期子代中褐色兔所占比例和雌、雄之比分别为( )
A.3/4、1∶1 B.2/3、2∶1
C.1/2、1∶2 D.1/3、1∶1
【答案】B
【解析】雌兔基因型为XRO,雄兔基因型为XrY,两兔交配,其子代基因型分别为XRXr、XrO、XRY、OY,因没有X染色体的胚胎是致死的,所以子代只有XRXr、XrO、XRY三种基因型,且数量之比为1∶1∶1,子代中XRXr为褐色雌兔,XrO为灰色雌兔,XRY为褐色雄兔,故子代中褐色兔占2/3,雌雄之比为2∶1,B正确。
考法06 伴性遗传与自由组合定律的关系
在分析既有性染色体又有常染色体上的基因控制的两对相对性状的遗传时,由性染色体上基因控制的性状遗传按伴性遗传处理,由常染色体上基因控制的性状遗传按基因分离定律处理,整体上则按基因的自由组合定律处理。
【典例6】果蝇的红眼基因(R)对白眼基因(r)为显性,位于X染色体上;长翅基因(B)对残翅基因(b)为显性,位于常染色体上。现有一只红眼长翅果蝇与一只白眼长翅果蝇交配,F1代的雄果蝇中约有1/8为白眼残翅。下列叙述错误的是( )
A.亲本雌果蝇的基因型是BbXRXr
B.亲本产生的配子中含Xr的配子占1/2
C.F1代出现长翅雄果蝇的概率为3/16
D.白眼残翅雌果蝇能形成bbXrXr类型的次级卵母细胞
【答案】C
【解析】结合题干信息可知,双亲均为长翅,F1代中有残翅,则双亲基因型为Bb和Bb,F1代中长翅∶残翅=3∶1,已知F1代的雄果蝇中约有1/8为白眼残翅,因为残翅占1/4,可推知白眼占1/2,得出亲本雌蝇为红眼长翅果蝇,基因型是BbXRXr,亲本雄蝇基因型为BbXrY。亲本雌蝇的卵细胞中Xr占1/2,亲本雄蝇的精子中Xr占1/2,亲本产生的配子中含Xr的配子占1/2,A和B正确;F1代出现长翅的概率为3/4,出现长翅雄果蝇的概率为3/4×1/2=3/8,C错误;白眼残翅雌果蝇的基因型为bbXrXr,其初级卵母细胞基因型为bbbbXrXrXrXr,经减Ⅰ后,次级卵母细胞基因型为bbXrXr,减Ⅱ后,产生bXr的卵细胞,D正确。
考法07 判断基因在染色体上的位置
1.判断基因是位于常染色体还是位于X染色体非同源区段
控制某对相对性状的基因用Aa表示,选择的杂交组合为:隐性雌性×显性雄性,基因的遗传情况分析如下:①基因位于常染色体上:aa(雌)×AA(雄)→Aa(雌、雄)或者aa(雌)×Aa(雄)→Aa(雌、雄)、aa(雌、雄)。
②基因位于X染色体非同源区段上:XaXa×XAY→XAXa、XaY。
判断方法为:若子代中雄性全为隐性,雌性全为显性,则基因位于X染色体上;若子代中雌雄个体既有显性又有隐性,则基因位于常染色体上;若子代中雌雄个体均表现显性,则基因位于常染色体上。
2.判断基因是位于X染色体非同源区段还是位于XY染色体同源区段
控制某对相对性状的基因用Aa表示,选择的杂交组合为:隐性雌性×显性纯合雄性,基因的遗传情况分析如下:
①基因位于X染色体非同源区段上:XaXa×XAY→XAXa、XaY。
②基因位于XY染色体同源区段:XaXa×XAYA→XAXa×XaYA。
判断方法为:若子代中的个体全表现为显性性状,则基因位于X、Y的同源区段。若子代中雌性全表现为显性性状,雄性全表现为隐性性状,则基因仅位于X染色体上。
【典例7】人的X染色体和Y染色体大小、形态不完全相同,但存在着同源区段(Ⅱ)和非同源区段(I、III),如图所示。下列有关叙述中错误的是
A.若某病是由位于非同源区段III上的致病基因控制的,则患者均为男性
B.若某病是由位于非同源区段Ⅰ上的显性基因控制的,则男性患者的儿子一定患病
C.若X、Y染色体上存在一对等位基因,则该对等位基因位于同源区段Ⅱ上
D.若某病是由位于非同源区段I上的隐性基因控制的,则患病女性的儿子一定是患者
【答案】B
【解析】Ⅲ区段是Y染色体特有的区域,若某病是由位于非同源区段III上的致病基因控制的,则患者均为男性,A正确;Ⅰ片段位于X染色体上,Y染色体上无对应区段,若该区段的疾病由显性基因控制,男患者致病基因总是传递给女儿,则女儿一定患病,但是儿子不一定患病,B错误;由题图可知Ⅱ片段是X、Y染色体的同源区段,因此只有在该部位会存在等位基因,C正确;若某病是位于I片段上隐性致病基因控制的,即为伴X染色体隐性遗传病,则患病女性的儿子一定是患者,D正确。
考法08 遗传图谱中遗传病类型的判断
第一步:确认或排除伴Y遗传
①若系谱图中女性全正常,患者全为男性,而且患者的父亲、儿子全为患者,则最可能为伴Y遗传。
②若系谱图中,患者有男有女,则不是伴Y遗传。
第二步:判断显隐性
①“无中生有”是隐性遗传病,即双亲都正常,其子代有患者则一定是隐性遗传病。
②“有中生无”是显性遗传病,即双亲都表现患病,其子代有表现正常者,则一定是显性遗传病。
第三步:确认或排除伴X染色体遗传
在已确定是隐性遗传的系谱图中
①女性患者,其父或其子有正常的,一定是常染色体遗传。
②女性患者,其父和其子都患病,最可能是伴X染色体遗传。
在已确定是显性遗传的系谱中
①男性患者,其母或其女有正常的,一定是常染色体遗传。
②男性患者,其母和其女都患病,最可能是伴X染色体遗传。
第四步:若系谱图中无上述特征,只能从可能性大小推测
若该病在代与代之间呈连续遗传,则最可能为显性遗传病;再根据患者性别比例进一步确定,相关规律总结如下:
【典例8】如下图所示的四个遗传系谱图,则下列有关的叙述中正确的是( )
A.肯定不是红绿色盲遗传的家系是甲、丙、丁
B.家系乙中患病男孩的父亲一定是该病基因携带者
C.四图都可能是白化病遗传的家系图
D.家系丁中这对夫妇若再生个正常女儿的几率是1/4
【答案】A
【解析】甲中父母均正常,但却有一个患病的女儿,说明甲病为常染色体隐性遗传病;乙中父母均正常,但却有一个患病的儿子,说明甲病为隐性遗传病,可能是常染色体隐性遗传病,也可能是伴X隐性遗传病,所以患病男孩的父亲不一定是该病基因的携带者;丙中,女患者的儿子均正常,说明丙病不可能是伴X隐性和伴Y遗传病,其他遗传方式均有可能;丁中父母均患病常,但却有一个正常的女儿,说明丁病为常染色体显性遗传病,这对夫妇若再生一个正常女儿的几率是1/4×1/2=1/8。红绿色盲是伴X隐性遗传病,所以甲、丙、丁肯定不是红绿色盲遗传的家系;白化病是常染色体隐性遗传病,丁不可能是白化病遗传的家系。
[方法规律]
辨析男孩患病与患病男孩的概率计算
(1)常染色体遗传时
若控制遗传病的基因位于常染色体上,该对常染色体与性染色体自由组合,男女性别及整个人群的发病概率相等。
①男(女)孩患病概率=患病孩子的概率。
②患病男(女)孩的概率=患病孩子的概率×1/2。
(2)X性染色体遗传
若控制遗传病的基因位于X染色体上,该性状与性别连锁在一起。
①计算男(女)孩患病概率时,不需考虑性别出现概率,则直接在该性别中计算即可。男(女)孩患病概率=后代中男(女)孩中患病概率
②计算“患病男(女)孩”的概率时,则需在整个后代中计算,即患病男(女)孩的概率=患病男(女)孩在全部后代中的概率。
分层提分
题组A 基础过关练
1.一男孩色盲,其父母,祖父母、外祖父母均正常,则此男孩色盲基因来自( )
A.外祖母 B.祖父 C.外祖父 D.祖母
【答案】A
【解析】男孩的色盲基因一定来自母亲,母亲的色盲基因可以来自外祖母页可以来自外祖父,但外祖父正常,所以母亲的色盲基因只能来自外祖母。
2.下列有关红绿色盲症的说法,正确的是( )
A.红绿色盲症遗传不遵循基因的分离定律
B.红绿色盲症是一种常染色体隐性遗传病
C.红绿色肓症患者中女性多于男性
D.男性红绿色盲致病基因一定来自母亲
【答案】D
【解析】红绿色盲基因位于X染色体上,其遗传遵循基因分离规律,A不正确;红绿色盲基因位于X染色体,是隐性基因,男性的X染色体只能来自母亲,B不正确、D正确;男性的性染色体组成为XY,只要有一个色盲基因就表现出色盲,女性只有同时具有两个色盲基因才表现为色盲,红绿色肓症患者中男性多于女性,C不正确。
3.抗维生素D佝偻病是X染色体上的显性遗传病。一个患该病的男子与一个正常的女子结婚,为预防生下患病的孩子,进行了遗传咨询。你认为最合理的指导是( )
A.不要生育 B.妊娠期多吃含钙食品
C.只生男孩 D.只生女孩
【答案】C
【解析】抗维生素D佝偻病是X染色体上的显性遗传病,患病男性与正常女性结婚所生女孩全部患病,所生男孩全部正常,合理的指导是只生男孩。
4.人类血友病的遗传方式与色盲相同,其致病基因位于X染色体上。某家庭中,母亲为血友病基因的携带者,父亲正常,他们生一个正常儿子的概率为( )
A.100% B.50% C.25% D.0
【答案】C
【解析】血友病基因的携带者母亲与正常男性结婚,所生女孩全部正常,但有一半是血友病基因的携带者;所生男孩一半正常、一半是血友病患者。因此,他们生一个正常儿子的概率为1/4。
5.已知鸡的性别决定方式属于ZW型,现用纯种雌性芦花鸡(ZBW)与纯种雄性非芦花鸡(ZbZb)交配,下列推测正确的是( )
A.F1中可根据羽毛颜色判断鸡的性别
B.雌性个体生殖细胞中性染色体只有W
C.F1中的雌雄鸡自由交配,F2雄性个体中全为芦花鸡
D.F1中的雌雄鸡自由交配,F2雌性个体中全为芦花鸡
【答案】A
【解析】雌性芦花鸡(ZBW)与纯种雄性非芦花鸡(ZbZb)交配,F1中雌性全部为ZbW,表现非芦花,雄性全部为ZBZb,表现为芦花,A正确;雌性个体生殖细胞中性染色体含ZB和有W各占1/2,B不正确;F1中的雌雄鸡自由交配(ZbW×ZBZb),F2雄性个体雌雄个体都是一半芦花、一半非芦花,C、D不正确。
6.如图所示为红绿色盲患者的遗传系谱图,正常情况下,以下说法正确的是( )
A.Ⅱ-3与正常男性婚配,后代可能生出色盲男孩
B.Ⅱ-3与正常男性婚配,后代都不患病
C.Ⅱ-4与正常女性婚配,后代都不患病
D.Ⅱ-4与正常女性婚配,后代可能生出色盲女孩
【答案】A
【解析】红绿色盲为伴X隐性遗传病,Ⅱ-5患红绿色盲,基因型为XbY,由此可知,Ⅰ-1的基因型为XBXb,Ⅰ-2的基因型为XBY,进一步推断可知Ⅱ-3的基因型为XBXB或XBXb,与正常男性婚配,后代可能生出色盲男孩,A正确、B不正确;Ⅱ-4的基因型为XBY,与正常待携带红绿色盲基因的女性结婚生出的男孩有1/2的可能患病,但不论与什么基因型的正常女性结婚都不会生出色盲女孩,C、D不正确。
7.鸡的性别决定类型为ZW型,羽毛有芦花和非芦花两种,由一对位于Z染色体上的等位基因控制,芦花(B)对非芦花(b)是显性。为了帮助养殖户在雏鸡时根据羽毛特征即可区分鸡的雌雄,选用的杂交方式为( )
A.雌性芦花鸡与雄性非芦花鸡交配
B.雌、雄都为芦花鸡进行交配
C.雄性芦花鸡与雌性非芦花鸡交配
D.雌、雄都为非芦花鸡进行交配
【答案】A
【解析】雌性芦花鸡与雄性非芦花鸡交配,后代雄性全部为芦花鸡,雌性全部为非芦花鸡。
8.抗维生素D佝偻病由X染色体上一显性基因控制,下列关于该病的叙述错误的是( )
A.该疾病属于遗传病,且女性患者多于男性患者
B.该病男性患者的外祖父母中至少有一人患病
C.一对患该病夫妇产下一正常子代的概率是1/2
D.男性患者能产生不携带致病基因的配子
【答案】C
【解析】抗维生素D佝偻病由X染色体上一显性基因控制,该疾病属于遗传病,且女性患者多于男性患者,A正确;该病男性患者的母亲一定患病,外祖父母中至少有一人患病,B正确;一对患该病夫妇的基因型若为XDXD和XDY,产下一正常子代的概率是0;一对患该病夫妇的基因型若为XDXd和XDY,产下一正常子代的概率是1/4,C不正确。
9.下图为某家族红绿色盲症的遗传系谱图(基因用B、b表示),据图回答:
(1)人类红绿色盲症属于在_____________染色体上的___________遗传病。
(2)Ⅱ-4的基因型是______________。
(3)Ⅲ-8和Ⅲ-10的基因型相同的概率是_____________。
(4)若Ⅲ-9和一个正常男性结婚,生一个女孩患红绿色盲症的几率为___________。
【答案】(1)X 隐性 (2)XBXb (3)1/2 (4)0
【解析】(1)人类红绿色盲症属于在X染色体上的隐性遗传病。
(2)Ⅲ-7的基因型为XbY,则Ⅱ-4的基因型是XBXb。
(3)Ⅱ-5的基因型为XBY,Ⅱ-6的基因型为XbXb,Ⅲ10的基因型一定是XBXb;Ⅲ-7的基因型为XbY,Ⅱ-3的基因型为XBY,Ⅱ-4的基因型为XBXb,Ⅲ-8的基因型为XBXb的可能性为1/2,Ⅲ-8和Ⅲ-10的基因型相同的概率是1/2。
(4)正常男性的基因型为XBY,若Ⅲ-9和一个正常男性结婚,生一个女孩患红绿色盲症的几率为0。
10.以性染色体决定生物性别的方式有多种。果蝇的性别决定方式为XY型,鸭的性别决定方式是ZW型,蝗虫的性别决定方式为XO型(XX为雌性,XO为雄性,其中O表示空缺)。回答相关问题。
(1)某正常蝗虫的体细胞中有23条染色体,则该个体的性别是___________性,若对该种蝗虫进行基因组测序,则应该测定 ______________条染色体的DNA序列。
(2)在自然野鸭种群中,通常雄鸭的性染色体组成是____________。研究人员选择一定数量的性染色体为ZW的鸭胚,在其性别分化前,用某种物质处理,发现有16.67%的鸭胚发育成具有完整雄性生殖器官的雄鸭,这一实验现象可说明生物的性状是___________的结果。
【答案】(1)雄 12
(2)ZZ 基因(遗传物质)和环境共同作用
【解析】(1)蝗虫的性别决定方式为XO型(XX为雌性,XO为雄性,其中O表示空缺)。某正常蝗虫的体细胞中有23条染色体,应为22条(11对)常染色体和一条X染色体,说明缺少一条型染色体,为雄性;基因组测序应测所有类型的染色体各一条,应为11条常染色体+一条X染色体。
(2)鸭的性别决定方式是ZW型,雄鸭的性染色体组成为ZZ;性染色体为ZW的鸭胚应发育为雌鸭,但在其性别分化前,用某种物质处理,发现有16.67%的鸭胚发育成具有完整雄性生殖器官的雄鸭,这一实验现象可说明生物的性状是基因(遗传物质)和环境共同作用的结果。
题组B 能力提升练
11.人的色觉正常(B)对红绿色盲(b)是显性,为伴性遗传;褐眼(A)对蓝眼(a)是显性,为常染色体遗传。有一个蓝眼色觉正常的女子与一个褐眼色觉正常的男子婚配,生了一个蓝眼患红绿色盲的男孩,这对夫妇生出蓝眼患红绿色盲男孩的概率和再生出的男孩为蓝眼患红绿色盲的概率分别是( )
A.1/4和1/4 B.1/8和1/8
C.1/8和1/4 D.1/4和1/8
【答案】C
【解析】根据题意可推知双亲的基因型分别为aaXBXb、AaXBY,因此他们生出蓝眼孩子的概率为1/2,生出色盲男孩(全部后代中患红绿色盲的男孩)的概率为1/4,故他们生出蓝眼患红绿色盲男孩的概率为(1/2)×(1/4)=1/8;而该夫妇再生出的男孩中患红绿色盲的概率为1/2,所以该男孩为蓝眼患红绿色盲的概率为(1/2)×(1/2)=1/4。
12.根据人类遗传病系谱图中各世代个体的表型进行判断,下列说法不正确的是( )
A.①是常染色体隐性遗传
B.②最可能是伴X染色体隐性遗传
C.③最可能是伴X染色体显性遗传
D.④可能是伴X染色体显性遗传
【答案】D
【解析】①双亲正常,女儿患病,一定是常染色体隐性遗传,A正确;②双亲正常,后代有病,必为隐性遗传,因后代患者全为男性,可知致病基因最可能位于X染色体上,由母亲传递而来,B正确;③父亲有病,母亲正常,子代女儿全患病,儿子全正常,最可能为伴X染色体显性遗传病,C正确;④父亲有病,儿子全患病,女儿正常,最可能为伴Y染色体遗传病,不可能为伴X染色体显性遗传,D错误。
13.一只雌鼠的一条染色体上某个基因发生突变,使野生型变为突变型。该鼠与野生型鼠杂交,F1的雌雄鼠中均既有野生型,又有突变型。假如仅通过一次杂交实验鉴别突变基因是在常染色体上还是在X染色体上,F1的杂交组合最好选择( )
A.野生型(雌)×突变型(雄)
B.野生型(雄)×突变型(雌)
C.野生型(雌)×野生型(雄)
D.突变型(雌)×突变型(雄)
【答案】A
【解析】由题意,一条染色体上某个基因发生突变,使野生型变为突变型,说明突变型是显性性状,野生型是隐性性状;选择隐性性状的雌鼠与显性性状的雄鼠杂交时,若后代雌鼠全为突变型,雄鼠全为野生型,则该突变基因位于X染色体上;若后代雌雄鼠中都有突变型,则该突变基因位于常染色体上。
14.某男性遗传病患者与一个正常女子结婚,医生告诫他们只能生男孩。据此推测该病的遗传方式为( )
A.伴Y染色体遗传 B.常染色体显性遗传
C.伴X染色体显性遗传 D.伴X染色体隐性遗传
【答案】C
【解析】如果是Y染色体遗传,则男性遗传病患者的儿子一定患病,A错误;常染色体显性遗传病后代的发病率与性别无关,B错误;伴X染色体显性遗传病的男患者与一正常女子结婚,后代女孩都患病,男孩都正常,因此建议生男孩,C正确;伴X染色体隐性遗传病的男患者与一正常女子结婚,若该女子不携带致病基因,则后代无论男女都正常,若该女子携带遗传病的致病基因,则后代无论男女都有可能患病,这与题意不符,D错误。
15.芦花鸡的羽毛(成羽)是一种黑白相间的斑纹状,但在雏鸡阶段的绒羽为黑色且头顶上有一个黄色斑点。控制芦花的基因在Z染色体上,芦花对非芦花是显性。养鸡场为了多养产蛋母鸡,要大量淘汰公鸡,你建议如何配种来达到这个目的( )
A.芦花母鸡×非芦花公鸡
B.芦花公鸡×非芦花母鸡
C.芦花母鸡×芦花公鸡
D.非芦花母鸡×非芦花公鸡
【答案】A
【解析】鸡的性别决定为ZW型,设相关基因用B、b表示,非芦花公鸡(ZbZb)和芦花母鸡(ZBW)进行杂交,后代中雌性都是非芦花,雄性都是芦花(方便淘汰),A正确。
16.马凡氏综合征是人类的一种遗传病,受一对等位基因控制。下图为该病的家族系谱图,有关分析正确的是( )
A.Ⅲ1和Ⅲ5的表现型相同,其基因型也一定是相同的
B.若Ⅲ2与Ⅲ4结婚,后代患该遗传病的概率将大大增加
C.Ⅲ5与正常男性结婚,生一个患该病男孩的概率是1/4
D.Ⅲ6与患病男性结婚,生一个患该病男孩的概率是1/2
【答案】C
【解析】由Ⅲ2正常而Ⅲ2的父母均患病,可判断该遗传病的致病基因是常染色体的显性基因。若用A表示该致病基因,则Ⅲ2的父母的基因型均为Aa,Ⅲ1的基因型为AA或Aa,Ⅲ5妈妈的基因型为aa,Ⅲ5的基因型一定为Aa,A不正确;Ⅲ2和Ⅲ4表现正常,基因型均为aa,若Ⅲ2与Ⅲ4结婚,后代患该遗传病的概率为0,B不正确;Ⅲ5的基因型为Aa,与与正常男性(aa)结婚,生一个患该病男孩的概率是1/4,C正确;Ⅲ6(aa)与患病男性(AA或Aa)结婚,生一个患该病男孩的概率是1/2或1/4,D不正确。
17.红绿色盲是X染色体上的隐性遗传,正常情况下,患病男性的一个次级精母细胞可能存在的情况是( )
A.两个Y,两个色盲基因 B.两个X,两个色盲基因
C.一个X,一个色盲基因 D.一个Y,一个色盲基因
【答案】B
【解析】患病男性的基因型为XbY,减数第一次分裂时X和Y染色体彼此分离,分别进入一个次级精母细胞,一个次级精母细胞的着丝粒分裂前的基因型为Xbb,着丝粒分裂后的XbXb;一个次级精母细胞着丝粒分裂前的基因型为Y,着丝粒分裂后的基因型为YY。正常情况下,患病男性的一个次级精母细胞可能存在的情况有一个X染色体、两个色盲基因,两个X染色体、两个色盲基因,一个Y,没有色盲基因,两个Y,没有色盲基因。
18.人的X染色体和Y染色体大小、形态不完全相同,存在着同源区(Ⅱ)和非同源区(Ⅰ、Ⅲ),如图所示。下列推测错误的是
A.Ⅲ片段上有控制男性性别的基因
B.Ⅱ片段上的基因控制的遗传病,男女发病情况一定相同
C.Ⅲ片段上某基因控制的遗传病,患者全为男性
D.Ⅰ片段上某基因控制的遗传病,男性也有
【答案】B
【解析】Ⅲ片段上有控制男性性别决定的基因,A正确;Ⅱ片段上某基因控制的遗传病与常染色体遗传并不相同,有时男性患病率并不等于女性,如①XaXa×XAYa后代中所有显性个体均为女性,所有隐性个体均为男性;②XaXa×XaYA后代中所有显性个体均为男性,所以隐性个体均为女性,B不正确;由于Ⅲ片段为X、Y染色体的非同源区,所以Ⅲ片段上某基因控制的遗传病,患者全为男性,C正确;Ⅰ片段上某隐性基因控制的遗传病,男性患病率应高于女性。D正确。
19.山羊性别决定方式为XY型.下面的系谱图表示了山羊某种性状的遗传,图中深色表示该种性状的表现者。已知该性状受一对等位基因控制,Ⅱ﹣1不携带该性状的基因,据图分析不正确的是( )
A.据系谱图推测,该性状为隐性性状
B.控制该性状的基因一定位于X染色体上
C.Ⅰ﹣2、Ⅱ﹣2、Ⅱ﹣4、Ⅲ﹣2一定是杂合子
D.若Ⅲ﹣2和Ⅲ﹣4交配,后代中表现该性状的概率为1/8
【答案】C
【解析】Ⅱ-1、Ⅱ-2没有该性状而Ⅲ-1表现出该性状,则控制该性状基因为隐性基因,又Ⅱ﹣1不携带该性状的基因,可推断该性状由X染色体上隐性基因控制,A、B正确;Ⅰ﹣2、Ⅱ﹣2、Ⅱ﹣4一定是杂合子,Ⅲ﹣2有可能是杂合子也有可能是纯合子,C不正确;Ⅲ﹣2(1/2XAXA、1/2XAXa)和Ⅲ﹣4(XAY)交配,后代中表现该性状的概率为1/8,D正确。
20.某家系中有甲、乙两种单基因遗传病(如下图),其中一种是伴性遗传病。相关分析不正确的是( )
A.甲病是常染色体显性遗传、乙病是伴X染色体隐性遗传
B.Ⅱ-3的致病基因均来自于Ⅰ-2
C.Ⅱ-2有一种基因型,Ⅲ-8基因型有四种可能
D.若Ⅲ-4与Ⅲ-5结婚,生育一患两种病孩子的概率是5/12
【答案】B
【解析】甲病具有“有中生无”的特点,且Ⅱ-4和Ⅱ-5患病,其女儿Ⅲ-7不患病,因此该病为常染色体显性遗传病。乙病具有“无中生有”的特点,故为伴X染色体隐性遗传病,A项正确。甲病(设相关基因为A、a):Ⅰ-1不患甲病,即无甲病致病基因,因此Ⅱ-3的致病基因只能来自Ⅰ-2。Ⅱ-2不患甲病,其基因型为aa。Ⅲ-7的基因型是aa,则Ⅱ-4和Ⅱ-5的基因型均为Aa,则Ⅲ-8的基因型是AA或Aa,Ⅲ-5的基因型是2/3Aa或1/3AA,Ⅲ-4的基因型是Aa,则Ⅲ-4与Ⅲ-5结婚,生育一个不患甲病孩子的概率是2/3×1/4=1/6,则患甲病的概率是5/6。乙病(设相关基因为B、b):Ⅱ-3的基因型是XbY,致病基因只能来自Ⅰ-1,B项错误。因Ⅲ-2的基因型为XbXb,则Ⅱ-2的基因型是XBXb,因此Ⅱ-2的基因型一定是aaXBXb。Ⅱ-3的基因型为XbY,则Ⅲ-4的基因型是XBXb。Ⅲ-8的基因型是XBXb或XBXB,因此Ⅲ-8的基因型有AAXBXb或AAXBXB或AaXBXb或AaXBXB四种情况,C项正确。Ⅲ-5的基因型是XbY,则Ⅲ-4与Ⅲ-5结婚后子代患乙病的概率是1/2,因此子代患两种病的概率是5/6×1/2=5/12,D项正确。
21.雌雄异株的高等植物剪秋罗有宽叶、窄叶两种类型。某科学家在研究剪秋罗叶形性状遗传时,做了如下杂交实验:
据此分析回答下面的问题。
(1)根据第________组杂交,可以判定________为显性遗传。
(2)根据第________组杂交,可以判定控制剪秋罗叶形的基因位于________染色体上。
(3)若让第3组子代的宽叶雌株与宽叶雄株杂交,预测其后代的宽叶与窄叶的比例为________。
(4)第1、2组后代没有雌性个体,最可能的原因是____________________________。
(5)为进一步证明上述结论,某课题小组决定对剪秋罗种群进行调查。你认为调查的结果如果在自然种群中不存在________的剪秋罗,则上述假设成立。
【答案】(1)3 宽叶 (2)3 X (3)7∶1 (4)窄叶基因b会使雄配子(花粉)致死 (5)窄叶雌性
【解析】(3)第3组杂交实验中,宽叶个体杂交出现了窄叶个体,说明宽叶为显性。(2)第3组杂交实验中,后代窄叶个体只有雄性个体,说明这对基因位于X染色体上,两个亲本的基因型为XBXb、XBY,后代会出现表中的结果。(3)第3组子代宽叶雌株有两种基因型XBXB、XBXb,宽叶雄株的基因型为XBY,第3组子代的宽叶雌株与宽叶雄株杂交,有两种杂交组合:1/2XBXB×XBY、1/2XBXb×XBY,前者后代全部为宽叶,占全部后代的1/2,后者后代有1/4的窄叶、3/4的宽叶,因此后代宽叶∶窄叶=7∶1。
(4)第1、2组没有雌性个体,很有可能是窄叶基因b会使雄配子(花粉)致死,才会出现上述结果。
(5)应为窄叶基因b会使雄配子(花粉)致死,无法形成XbXb个体。为进一步证明上述结论,某课题小组决定对剪秋罗种群进行调查。你认为调查的结果如果在自然种群中不存在窄叶雌性的剪秋罗,则上述假设成立。
22.如果已知果蝇的正常身(H)和毛身(h)是一对相对性状,正常身对毛身显性,且雌雄果蝇均有正常身和毛身类型(雌果蝇的腹部末端比较尖,是黑色的)。若用一次交配实验即可证明这对基因位于何种染色体上,选择的亲本表现型应为____________________。
实验预期及相应结论为:
①________________________________________________;
②________________________________________________;
③________________________________________________。
【答案】毛身雌果蝇×正常身雄果蝇
①若子代雄果蝇全部毛身,雌果蝇全部正常身,则这对基因位于X染色体上
②若子代雌、雄果蝇全部为正常身,则这对基因位于常染色体上
③若子代雌、雄果蝇中既有正常身又有毛身,则这对基因位于常染色体上
【解析】通过杂交判断基因在常染色体还是X染色体上常用的方法是让具有隐性性状的雌性和具有显性性状的雄性杂交。
①若这对基因位于X染色体上,则子代雄果蝇全部毛身,雌果蝇全部正常身。
②若这对基因位于常染色体上,正常身雄果蝇为纯合体,则子代雌、雄果蝇全部为正常身。
③若这对基因位于常染色体上,正常身雄果蝇为杂合体,子代雌、雄果蝇中既有正常身又有毛身。
23.人体X染色体上存在血友病基因,用Xh表示,显性基因用XH表示。下图是一个家族系谱图,请回答:
(1)若1号的母亲是血友病患者,则1号父亲的基因型是________。
(2)4号的可能基因型是________________,她是杂合子的概率是________。
(3)若4号与正常男性结婚,所生第一个孩子患血友病的概率是________;若这对夫妇的第一个孩子是血友病患者,再生一个孩子患血友病的概率是________。
【答案】(1)XHY (2)XHXH或XHXh 1/2 (3)1/8 1/4
【解析】(1)由题干信息可知,血友病为伴X染色体隐性遗传病,1号母亲患病,为XhXh,1号不患病其父亲只能为XHY。
(2)1号的基因型为XHXh,2号的基因型为XHY,因此4号的基因型为1/2XHXH或1/2XHXh。
(3)4号基因型为1/2XHXh、1/2XHXH,与正常男性婚配,生出患病孩子概率为1/2XHXh×XHY→1/2×1/4XhY。若已生育一个血友病患者,则4号基因型为XHXh,再生一个孩子患血友病的概率为XHXh×XHY→1/4XhY。
题组C 培优拔尖练
24.(2020·课标Ⅰ卷,5)已知果蝇的长翅和截翅由一对等位基因控制。多只长翅果蝇进行单对交配(每个瓶中有1只雌果蝇和1只雄果蝇),子代果蝇中长翅∶截翅=3∶1。据此无法判断的是( )
A.长翅是显性性状还是隐性性状
B.亲代雌蝇是杂合子还是纯合子
C.该等位基因位于常染色体还是X染色体上
D.该等位基因在雌蝇体细胞中是否成对存在
【答案】C
【解析】根据截翅为无中生有可知,截翅为隐性性状,长翅为显性性状,A不符合题意;根据杂交的后代发生性状分离可知,亲本雌蝇一定为杂合子,B不符合题意;无论控制翅形的基因位于X染色体上还是常染色体上,后代中均会出现长翅:截翅=3:1的分离比,C符合题意;根据后代中长翅:截翅=3:1可知,控制翅形的基因符合基因的分离定律,故可推测该等位基因在雌蝇体细胞中是成对存在的,D不符合题意。
25.(2019·课标Ⅰ卷,5)某种二倍体高等植物的性别决定类型为XY型。该植物有宽叶和窄叶两种叶形,宽叶对窄叶为显性。控制这对相对性状的基因(B/b)位于X染色体上,含有基因b的花粉不育。下列叙述错误的是( )
A.窄叶性状只能出现在雄株中,不可能出现在雌株中
B.宽叶雌株与宽叶雄株杂交,子代中可能出现窄叶雄株
C.宽叶雌株与窄叶雄株杂交,子代中既有雌株又有雄株
D.若亲本杂交后子代雄株均为宽叶,则亲本雌株是纯合子
【答案】C
【解析】由于父本无法提供正常的Xb配子,故雌性后代中无基因型为XbXb的个体,故窄叶性状只能出现在雄性植株中,A正确;宽叶雌株的基因型为XBX-,宽叶雄株的基因型为XBY,若宽叶雌株与宽叶雄株杂交,当雌株基因型为XBXb时,子代中可能会出现窄叶雄株XbY,B正确;宽叶雌株与窄叶雄株,宽叶雌株的基因型为XBX-,窄叶雄株的基因型为XbY,由于雄株提供的配子中Xb不可育,只有Y配子可育,故后代中只有雄株,不会出现雌株,C错误;若杂交后代中雄株均为宽叶,且母本的Xb是可育的,说明母本只提供了XB配子,故该母本为宽叶纯合子,D正确。故选C。
26.(2017·课标Ⅰ卷,6)果蝇的红眼基因(R)对白眼基因(r)为显性,位于X染色体上;长翅基因(B)对残翅基因(b)为显性,位于常染色体上。现有一只红眼长翅果蝇与一只白眼长翅果蝇交配,F1雄蝇中有1/8为白眼残翅,下列叙述错误的是( )
A.亲本雌蝇的基因型是BbXRXr
B.F1中出现长翅雄蝇的概率为1/16
C.雌、雄亲本产生含Xr配子的比例相同
D.白眼残翅雌蝇可形成基因型为bXr的极体
【答案】B
【解析】根据分析,亲本雌果蝇基因型是BbXRXr,A正确;F1出现长翅雄果蝇(B_)的概率为1/2×3/4=3/8,B错误;亲本雄果蝇关于眼色基因型是XrY,雌果蝇基因型是XRXr,产生Xr的配子的比例都是1/2,C正确;白眼残翅雌果蝇的基因型为bbXrXr,经减数分裂可以产生基因型为bXr的极体,D正确。
27.(2017·上海等级考,9)已知一小鼠的基因型为XBXb。该小鼠次级卵母细胞减数分裂的结果是
A.第二极体中同时含有B基因和b基因
B.卵细胞中可能含有B基因或含有b基因
C.若卵细胞中含有B基因,则极体中必不含有B基因
D.卵细胞中必然含有B基因,极体中可能含有b基因
【答案】B
【解析】根据小鼠基因型可知其卵原细胞的基因组成为XBXb,染色体复制后,变成初级卵母细胞其基因组成为XBBXbb,减数第一次分裂产生的次级卵母细胞和第一极体的基因组成:若次级卵母细胞为XBB,则第一极体为Xbb;若次级卵母细胞为Xbb,则第一极体为XBB。若次级卵母细胞为XBB,减数第二次分裂产生的卵细胞和第二极体的基因型都为XB;若次级卵母细胞为Xbb,产生的卵细胞和第二极体的基因型都为Xb;根据以上分析, B正确,ACD错误。
28.(2020·江苏卷,32)已知黑腹果蝇的性别决定方式为XY型,偶然出现的XXY个体为雌性可育。黑腹果蝇长翅(A)对残翅(a)为显性,红眼(B)对白眼(b)为显性。现有两组杂交实验结果如下:
请回答下列问题:
(1)设计实验①与实验②的主要目的是验证__________。
(2)理论上预期实验①的F2基因型共有_________种,其中雌性个体中表现上图甲性状的概率为__________,雄性个体中表现上图乙性状的概率为__________。
(3)实验②F1中出现了1只例外的白眼雌蝇,请分析:
Ⅰ.若该蝇是基因突变导致的,则该蝇的基因型为__________。
Ⅱ.若该蝇是亲本减数分裂过程中X染色体未分离导致的,则该蝇产生的配子为__________。
Ⅲ.检验该蝇产生的原因可用表现型为__________的果蝇与其杂交。
【答案】(1)眼色性状与性别有关,翅型性状与性别无关 (2)12 0 3/8 (3)XbXb XbXb、Y、Xb、XbY 红眼雄性
【解析】(1)据图可知,无论正交还是反交,长翅性状在雌雄中都无差别,而眼色在雄性中结果不同,故通过实验①和②,主要是验证眼色性状的遗传与性别有关,而翅形性状的遗传与性别无关。
(2)据分析可知,实验①中F1分别为AaXBY、AaXBXb,雌雄相互交配所得F2的基因型种类为3×4=12种。F2的雌性个体中不会出现XbXb个体,故表现甲性状即残翅白眼的概率是0;雄性个体中表现乙性状即长翅红眼的概率为3/4×1/2=3/8。
据分析可知,只考虑眼色,实验②中F1分别为XBXb(长红♀)、XbY(长白♂),因此:
I、若F1中出现的长翅白眼♀果蝇是基因突变导致的,则其基因型应为XbXb;
II、若F1中出现的长翅白眼♀果蝇是亲本减数分裂过程中X染色体未分离导致的,则其基因型应为XbXbY,该果蝇经减数分裂产生的配子有XbXb、Y、Xb、XbY。
III、若要鉴别F1中出现的长翅白眼♀果蝇基因型是XbXb还是XbXbY,则应选择某一雄性果蝇与之杂交;若选择XbY,则子代无论雌雄都表现为白色,因此,应该用表现型为红色的雄蝇进行杂交。
29.(2017·海南卷,29)果蝇有4对染色体(I~IV号,其中I号为性染色体)。纯合体野生型果蝇表现为灰体、长翅、直刚毛,从该野生型群体中分别得到了甲、乙、丙三种单基因隐性突变的纯合体果蝇,其特点如表所示。
某小组用果蝇进行杂交实验,探究性状的遗传规律。回答下列问题:
(1)用乙果蝇与丙果蝇杂交,F1的表现型是_______;F1雌雄交配得到的F2不符合9∶3∶3∶1的表现型分离比,其原因是__________。
(2)用甲果蝇与乙果蝇杂交,F1的基因型为___________、表现型为________,F1雌雄交配得到的F2中果蝇体色性状___________(填“会”或“不会”)发生分离。
(3)该小组又从乙果蝇种群中得到一只表现型为焦刚毛、黑体的雄蝇,与一只直刚毛灰体雌蝇杂交后,子一代雌雄交配得到的子二代的表现型及其比例为直刚毛灰体♀∶直刚毛黑体♀∶直刚毛灰体♂∶直刚毛黑体♂∶焦刚毛灰体♂∶焦刚毛黑体♂=6∶2∶3∶1∶3∶1,则雌雄亲本的基因型分别为_________(控制刚毛性状的基因用A/a表示)。
【答案】灰(1)体长翅膀 两对等位基因均位于II号染色体上,不能进行自由组合 (2)EeBb 灰体 会 (3)BBXAXA、bbXaY
【解析】(1)根据表格分析,甲为eeBBVgVg,乙为EEbbVgVg,丙为EEBBvgvg。乙果蝇与丙果蝇杂交,子代为EEBbVgvg,即灰体长翅。F1雌雄交配,由于BbVgvg均位于II染色体,不能自由组合,故得到的F2不符合9∶3∶3∶1的表现型分离比。
(2)甲果蝇与乙果蝇杂交,即eeBBVgVg×EEbbVgVg,F1的基因型为EeBbVgVg,表现型为灰体。F1雌雄交配,只看EeBb这两对等位基因,即EeBb×EeBb,F1为9E_B_(灰体):3E_bb(黑体):3eeB_(黑檀体):1eebb,发生性状分离。
(3)子二代雄蝇:直刚毛:焦刚毛=(3+1):(3+1)=1:1,雌蝇:直刚毛:焦刚毛=8:0,表明A和a基因位于X染色体。子二代雌蝇都是直刚毛,表明直刚毛是显性性状,子一代雄蝇为XAY,雌蝇为XAXa,亲本为XAXA×XaY。关于灰身和黑身,子二代雄蝇:灰身:黑身=(3+3):(1+1)=3:1,雌蝇:灰身:黑身=6:2=3:1,故B和b位于常染色体,子一代为Bb×Bb。综上所述,亲本为BBXAXA、bbXaY。
30.(2017·课标Ⅰ卷,32)种羊的性别决定为XY型。已知其有角和无角由位于常染色体上的等位基因(N/n)控制;黑毛和白毛由等位基因(M/m)控制,且黑毛对白毛为显性。回答下列问题:
(1)公羊中基因型为NN或Nn的表现为有角,nn无角;母羊中基因型为NN的表现为有角,nn或Nn无角。若多对杂合体公羊与杂合体母羊杂交,则理论上,子一代群体中母羊的表现型及其比例为_____;公羊的表现型及其比例为_________。
(2)某同学为了确定M/m是位于X染色体上,还是位于常染色体上,让多对纯合黑毛母羊与纯合白毛公羊交配,子二代中黑毛∶白毛=3∶1,我们认为根据这一实验数据,不能确定M/m是位于X染色体上,还是位于常染色体上,还需要补充数据,如统计子二代中白毛个体的性别比例,若________________________,则说明M/m是位于X染色体上;若________________________,则说明M/m是位于常染色体上。
(3)一般来说,对于性别决定为XY型的动物群体而言,当一对等位基因(如A/a)位于常染色体上时,基因型有____种;当其位于X染色体上时,基因型有____种;当其位于X和Y染色体的同源区段时,(如图所示),基因型有____种。
【答案】(1)有角∶无角=1∶3 有角∶无角=3∶1 (2)白毛个体全为雄性 白毛个体中雄性∶雌性=1∶1 (3)3 5 7
【解析】(1)由题意亲代基因为Nn×Nn,子代基因型为NN:Nn:nn=1:2:1。在母羊中表现型及比例为无角:有角=3:1,公羊的表现型及比例为有角:无角=3:1
(2)如果M/m位于X染色体上,则亲本:XMXM×XmY,F1为XMXm、XMY,F2为XMXM:XmY:XMXm:XMY=1:1:1:1,白毛个体全为雄性。如果M/m位于常染色体上,则没有性别差异,白毛个体中雌性:雄性=1:1。
(3)一对等位基因位于常染色体上时,基因型有3种:AA、Aa、aa;若位于X染色体上时,有5种:雌性—XAXA、XAXa、XaXa,雄性—XAY、XaY。
女性(XX)
男性(XY)
基因型
XBXB
XBXb
XbXb
XBY
XbY
表现型
正常
正常(携带者)
色盲
正常
色盲
父母
母携带×父正常
母携带×父色盲
母正常×父色盲
母色盲×父正常
女儿
全部正常,但有1/2的携带者
1/2色盲,1/2携带者
全部为携带者
全部为携带者
儿子
1/2色盲,1/2正常
1/2色盲,1/2正常
全部正常
全部色盲
规律
男孩的色盲基因只能来自母亲;男性的色盲基因只能传给女儿;女儿色盲,父亲一定色盲;父亲正常,女儿一定正常;母亲色盲,儿子一定色盲。
女性(XX)
男性(XY)
基因型
XDXD和XDXd
XdXd
XDY
XdY
表现型
患者
正常
患者
正常
类型
传递规律
遗传特点
举例
伴X隐性遗传
①女性患者的父亲和儿子一定是患者;②正常男性的母亲和女儿一定正常
①男性患者多于女性患者;②交叉遗传;③隔代遗传
人类的红绿色盲、血友病和果蝇的白眼
伴X显性遗传
①男性患者的母亲和女儿一定是患者;②正常女性的父亲和儿子一定正常
①女性患者多于男性患者;②具有世代连续性
抗维生素D佝偻病。
伴Y遗传
患者的父亲和儿子一定患病
致病基因表现为父传子、子传孙
外耳道多毛症
杂交组
亲代
子代
雌
雄
雌
雄
1
宽叶
窄叶
无
全部宽叶
2
宽叶
窄叶
无
1/2宽叶、1/2窄叶
3
宽叶
宽叶
全部宽叶
1/2宽叶、1/2窄叶
表现型
表现型特征
基因型
基因所在染色体
甲
黑檀体
体呈乌木色、黑亮
ee
III
乙
黑体
体呈深黑色
bb
II
丙
残翅
翅退化,部分残留
vgvg
II
生物必修1《分子与细胞》第2节 细胞的分化精品导学案: 这是一份生物必修1《分子与细胞》<a href="/sw/tb_c162379_t4/?tag_id=42" target="_blank">第2节 细胞的分化精品导学案</a>,文件包含62细胞的分化教师版-高一生物同步精品讲义人教必修1doc、62细胞的分化学生版-高一生物同步精品讲义人教必修1doc等2份学案配套教学资源,其中学案共25页, 欢迎下载使用。
高中人教版 (2019)第1节 细胞的增殖优秀学案设计: 这是一份高中人教版 (2019)<a href="/sw/tb_c162377_t4/?tag_id=42" target="_blank">第1节 细胞的增殖优秀学案设计</a>,文件包含61细胞的增殖教师版-高一生物同步精品讲义人教必修1doc、61细胞的增殖学生版-高一生物同步精品讲义人教必修1doc等2份学案配套教学资源,其中学案共35页, 欢迎下载使用。
高中生物人教版 (2019)必修1《分子与细胞》第2节 主动运输与胞吞、胞吐优质学案及答案: 这是一份高中生物人教版 (2019)必修1《分子与细胞》<a href="/sw/tb_c162354_t4/?tag_id=42" target="_blank">第2节 主动运输与胞吞、胞吐优质学案及答案</a>,文件包含42主动运输与胞吞胞吐学生版-高一生物同步精品讲义人教必修1doc、42主动运输与胞吞胞吐教师版-高一生物同步精品讲义人教必修1doc等2份学案配套教学资源,其中学案共24页, 欢迎下载使用。