





2023-2024 鲁教版化学 中考一轮复习 第十单元 金属 提高练习
展开
这是一份2023-2024 鲁教版化学 中考一轮复习 第十单元 金属 提高练习,文件包含2023-2024鲁教版化学中考一轮复习第十单元金属提高练习学生版docx、2023-2024鲁教版化学中考一轮复习第十单元金属提高练习教师版docx等2份试卷配套教学资源,其中试卷共12页, 欢迎下载使用。
第十单元 金属
一、选择题
1.金属材料在生产,生活中使用广泛。下列金属的用途利用了金属导电性的是( )
A.铜制电线 B.铁制铁锅
C.金制项链D.铝制饮料罐
2.下列四支试管中铁钉锈蚀最快的是( )
3.(2023·江西中考)大国工匠秦世俊展现数控技术所使用的0.01 mm铝箔,是由铝块加工而成,这体现了铝具有( )
A.密度小 B.导电性
C.导热性D.延展性
4.(2023·广西中考)下列做法不能有效保护金属资源的是( )
A.防止金属腐蚀B.寻找金属的代用品
C.回收利用废旧金属D.肆意开采金属矿物
5.将过量铁粉放入硫酸铜和硫酸镁的混合溶液中,充分反应后过滤,滤纸上的物质是( )
A.Cu、Fe和MgB.Cu和Fe
C.Cu和MgD.只有Cu
6.(2023·内江中考)金属材料在人类活动中有着广泛的应用。下列有关说法正确的是( )
A.合金中只含金属元素
B.金能压成很薄的片,说明金的熔点高
C.在铁锅表面涂油漆,可减缓钢铁的锈蚀
D.铁能从ZnSO4、CuSO4的溶液中置换出锌和铜
7.如图是探究铁和铜金属活动性实验,关于此实验说法错误的是( )
A.铁钉需要砂纸打磨
B.溶液由蓝色变为无色
C.金属活动性强弱:Fe>Cu
D.化学反应方程式为Fe+CuSO4===Cu+FeSO4
8.(2023·淄博张店区二模)验证铝、铜、银的金属活动性强弱,小明设计了以下四组实验,下列说法不正确的是( )
A.通过①②实验,可以证明金属活动性:Al>Cu
B.通过①②③实验,可以证明金属活动性:Al>Cu>Ag
C.若要用实验④证明金属活动性:Al>Cu,X可以为Al,Y为CuSO4溶液
D.若要用实验④证明金属活动性:Cu>Ag,X可以为Cu,Y为AgNO3溶液
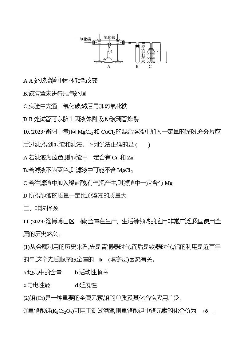
9.在用一氧化碳还原氧化铁的实验中,下列说法不正确的是( )
A.A处玻璃管中固体颜色改变
B.该装置未进行尾气处理
C.实验中先通一氧化碳,然后再加热氧化铁
D.B处试管可以防止因液体倒吸,使玻璃管炸裂
10.(2023·衡阳中考)向MgCl2和CuCl2的混合溶液中加入一定量的锌粉,充分反应后过滤,得到滤渣和滤液。下列说法正确的是( )
A.若滤液为蓝色,则滤渣中一定含有Cu和Zn
B.若滤液不为蓝色,则滤液中可能不含MgCl2
C.若往滤渣中加入稀盐酸,有气泡产生,则滤渣中一定含有Mg
D.所得滤液的质量一定比原溶液的质量大
二、非选择题
11.(2023·淄博博山区一模)金属在生产、生活等领域的应用非常广泛,我国使用金属的历史悠久。
(1)从金属利用的历史来看,先是青铜器时代,而后是铁器时代,铝的利用是近百年的事,这个先后顺序跟金属的 b (填字母)因素有关。
a.地壳中的含量b.活动性顺序
c.导电性能d.延展性
(2)铬(Cr)是一种重要的金属元素,铬的单质及其化合物应用广泛。
①重铬酸钾(K2Cr2O7)可用于测试酒驾,则重铬酸钾中铬元素的化合价为 +6 。
②铬桶可以盛装AlCl3溶液,不能盛装稀硫酸,则金属活动性:Cr < Al(填“>”或“
相关试卷
这是一份2023-2024 鲁教版化学 中考一轮复习 阶段综合检测(一) 提高练习,文件包含2023-2024鲁教版化学中考一轮复习阶段综合检测一提高练习教师版docx、2023-2024鲁教版化学中考一轮复习阶段综合检测一提高练习学生版docx等2份试卷配套教学资源,其中试卷共19页, 欢迎下载使用。
这是一份2023-2024 鲁教版化学 中考一轮复习 阶段综合检测(二) 提高练习,文件包含2023-2024鲁教版化学中考一轮复习阶段综合检测二提高练习教师版docx、2023-2024鲁教版化学中考一轮复习阶段综合检测二提高练习学生版docx等2份试卷配套教学资源,其中试卷共19页, 欢迎下载使用。
这是一份2023-2024 鲁教版化学 中考一轮复习 第七单元 溶液 提高练习,文件包含2023-2024鲁教版化学中考一轮复习第七单元溶液提高练习学生版docx、2023-2024鲁教版化学中考一轮复习第七单元溶液提高练习教师版docx等2份试卷配套教学资源,其中试卷共12页, 欢迎下载使用。
