


2023年湖南省衡阳中考生物真题(含解析)
展开
这是一份2023年湖南省衡阳中考生物真题(含解析),共29页。试卷主要包含了单项选择题,双项选择题,非选择题等内容,欢迎下载使用。
1. 地衣是真菌与藻类共生在一起形成的。藻类为真菌提供有机物,真菌为藻类提供水和无机盐。这体现的生物基本特征是( )
A. 生物的生活需要营养B. 生物能进行呼吸
C. 生物能生长和繁殖D. 生物都有遗传和变异的特性
【答案】A
【解析】
【分析】生物的共同特征有:①生物的生活需要营养;②生物能进行呼吸;③生物能排出身体内产生的废物;④生物能对外界刺激作出反应;⑤生物能生长和繁殖;⑥生物都有遗传和变异的特性;⑦除病毒以外,生物都是由细胞构成的。
【详解】由题干“藻类为真菌提供有机物,真菌为藻类提供水和无机盐”,体现了生物的生活需要营养的特征,不能体现生物能进行呼吸、生物能生长和繁殖、生物都有遗传和变异的特性,A符合题意,BCD不符合题意。
故选A。
2. 同一品种的结球甘蓝在北京栽培时,叶球重1~3千克;引种到西藏后,叶球的重量可达6.5千克。这一实例说明生物与环境的关系是( )
A. 生物适应环境B. 环境影响生物C. 生物影响环境D. 环境适应生物
【答案】B
【解析】
【分析】生物与环境的关系包括:生物适应环境,生物影响环境,环境影响生物。生物适应环境是指生物为了生存下去,在生活习性或者形态结构上力求与环境保持一致。生物影响和改变环境是指由于生物的存在或者某些活动,使得环境有了改观或变化。生物依赖环境是(环境影响生物)指生物类别不同,受生存空间或生活环境的制约。
【详解】A.生物适应环境是指生物为了生存下去,在生活习性或者形态结构上力求与环境保持一致,A错误。
BD.甘蓝种到北京时,长成后叶球重1~3千克,引种到西藏后,甘蓝由于昼夜温差大,日照时间长,叶球可重达6.5千克,体现了环境影响生物,而不是环境适应生物,B正确,D错误。
C.生物影响环境是指由于生物的存在或者某些活动,使得环境有了改观或变化,C错误。
故选B。
3. 迄今为止,地球仍是人类和其他生物唯一的家园,我们应该倍加珍惜和爱护。地球上最大的生态系统是( )
A. 生物圈B. 森林生态系统C. 草原生态系统D. 海洋生态系统
【答案】A
【解析】
【分析】生物圈就是生物与环境构成的一个统一的整体,它包括了地球上所有的生物及其生存的全部环境,因此生物圈是一个生态系统,而且是最大的生态系统。
【详解】地球上所有的生物与其环境的总和就叫生物圈。生物圈的范围:以海平面为标准来划分,生物圈向上可到达约10千米的高度,向下可深入10千米左右的深处,厚度约为20千米左右的圈层,包括大气圈的底部、水圈的大部和岩石圈的表面。生物圈是地球上所有生物与其生存的环境形成的一个统一整体,包括森林生态系统、海洋生态系统、农田生态系统、草原生态系统、淡水生态系统、湿地生态系统、城市生态系统等等,生物圈是一个统一的整体,是地球上最大的生态系统,是所有生物共同的家园。故A正确,BCD错误。
故选A。
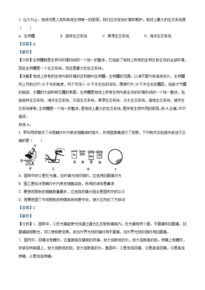
4. 罗华同学制作了洋葱鳞片叶内表皮细胞临时装片,并用显微镜进行了观察。下列有关实验操作叙述不正确的是( )
A. 图甲中的①是反光镜,当环境光线较弱时,应选用凹面镜对光
B. 图乙是给洋葱鳞片叶内表皮细胞染色,所用的液体是碘液
C. 要想观察到的细胞数量最多,应选择的镜头组合是图丙中的②③
D. 若要把图丁中观察到的物像移到视野中央,玻片应向右下方移动
【答案】C
【解析】
【分析】1.图甲中,①反光镜能使光线通过通光孔反射到镜筒内。反光镜有两个面,平面镜和凹面镜,凹面镜能够聚光,可以使视野变亮,故当外界光线较强时用平面镜,当外界光线较弱时用凹面镜。
2.图丙中,目镜没有螺纹,它直接插在镜筒的顶端,放大倍数低的长,放大倍数高的短。物镜上有螺纹,安装在转换器上,放大倍数低的短,放大倍数高的长。题图中:①是低倍目镜、②是高倍目镜,③是高倍物镜、④是低倍物镜。
【详解】A.图甲中的①是反光镜,反光镜的凹面镜能够聚光,可以使视野变亮。因此,当环境光线较弱时,应选用凹面镜对光,A正确。
B.为了便于观察洋葱鳞片叶内表皮细胞的结构,要对细胞进行染色。在盖玻片一侧加碘液,另一侧用吸水纸吸引,重复2~3次,使染液浸润到细胞标本的全部。可见,图乙是给洋葱鳞片叶内表皮细胞染色,所用的液体是碘液,B正确。
C.观察同一视野的同一部位:低倍镜下看到的细胞小,数量多;高倍镜下看到的细胞大,数量少。显微镜的放大倍数等于目镜的放大倍数乘以物镜的放大倍数。因此,要想看到细胞的数目最多,显微镜的放大倍数应是最小,即低倍目镜①(5×)和低倍物镜④(10×)组合,C错误。
D.我们在显微镜下看到的物像是上下左右均颠倒的物像,所以我们移动玻片标本时,标本移动的方向正好与物像移动的方向相反。图丁中,细胞物像在视野的偏右下方,向右下方移动装片,物像会向左上方移动到视野的中央,D正确。
故选C。
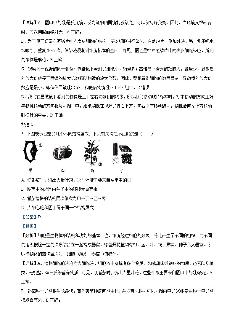
5. 下图表示番茄的几个不同结构层次,下列有关说法不正确的是( )
A. 切番茄时,流出大量汁液,这些汁液主要来自图甲中的①
B. 图丙中的②是由种子中的胚根发育而来
C. 番茄植株的结构层次依次为甲→丁→乙→丙
D. 人的心脏和图丁属于同一个结构层次
【答案】D
【解析】
【分析】细胞是生物体的结构和功能的基本单位,细胞经过细胞的分裂、分化产生了不同的组织。而不同的组织按照一定的次序结合在一起构成器官。绿色开花植物有根、茎、叶、花、果实、种子六大器官。所以植物体的结构层次为:细胞→组织→器官→植物体。
【详解】A.植物细胞的液泡内含细胞液,细胞液中溶解有多种物质,如或甜味或辣味的物质、色素以及糖类、无机盐、蛋白质等营养物质。可见,切番茄时,流出大量汁液,这些汁液主要来自图甲中的①液泡,A正确。
B.番茄种子的胚根生长最快,首先突破种皮向地生长,并发育成根。可见,图丙中的②根是由种子中的胚根发育而来,B正确。
C.结合分析和题图可知,番茄植株的结构层次依次为:甲(细胞)→丁(组织)→乙(器官)→丙(植物体),C正确。
D.由不同的组织按照一定的次序结合在一起构成的行使一定功能的结构,叫做器官。人的心脏属于器官层次,而图丁属于组织层次,D错误。
故选D。
6. 进化论的建立者达尔文在仔细比较了人和现代类人猿的相似之处后,提出了人类和现代类人猿的共同祖先是( )
A. 森林古猿B. 猕猴C. 大猩猩D. 长臂猿
【答案】A
【解析】
【分析】达尔文,英国生物学家,进化论的奠基人,出版了《物种起源》,提出了生物进化论学说,在探究生物进化奥秘的过程中,具有重要贡献,认为人类和现代类人猿的共同祖先是森林古猿。
【详解】在距今1200多万年前,森林古猿广泛分布于非、亚、欧地区,尤其是非洲的热带丛林,森林古猿的一支是现代类人猿,以树栖生活为主,另一支却由于环境的改变慢慢的进化成了人类,可见人类和类人猿的关系最近,是近亲,它们有共同的原始祖先是森林古猿。故A正确,BCD错误。
故选A。
7. “离离原上草,一岁一枯荣。野火烧不尽,春风吹又生。”这是对植物生命周期的真实写照。被子植物的一生要经历种子的萌发、植株的生长、发育、繁殖、衰老和死亡的过程。下列有关被子植物一生的叙述,错误的是( )
A. 一定的水分、适宜的温度和充足的空气是种子萌发所需要的环境条件
B. 植物生长过程中需要量最多的是含氮的、含磷的、含钾的无机盐
C. 植物吸收水分和无机盐的主要部位是根尖的伸长区和分生区
D. 黄瓜的花多半都不会结果,因为黄瓜花是单性花,雄花不结果
【答案】C
【解析】
【分析】(1)种子萌发的外界环境条件是充足的空气、适宜的温度和一定的水分。
(2)无机盐对植物的生长发育起着重要的作用,这些无机盐包括氮、磷、钾、钙、镁、硫、硼、锰、锌、钼等多种无机盐。
(3)根尖的结构包括根冠、分生区、伸长区和成熟区。
(4)根据雌蕊和雄蕊的有无,花可以分为两性花和单性花。
【详解】A.种子萌发必需的环境条件是适宜的温度、一定的水分、充足的空气,同时种子的胚是完整的,活的,未处于休眠期,故A正确。
B.无机盐对植物的生长发育起着重要的作用,这些无机盐包括含氮、磷、钾、钙、镁、硫、硼、锰、锌、钼等的多种无机盐,其中植物生活中最多的无机盐是含氮、磷、钾的无机盐。含氮的无机盐能促进细胞的分裂和生长,使枝繁叶茂;含磷的无机盐可以促进幼苗的发育和花的开放,使果实、种子提早成熟;含钾的无机盐使植物茎秆健壮,促进淀粉的形成与运输,故B正确。
C.成熟区在伸长区的上部,细胞停止伸长,开始分化,表皮细胞一部分向外突起形成根毛,根毛的存在增加了根的吸收面积,是吸收水分和无机盐的主要部位,故C错误。
D.在一朵花中同时具有雄蕊和雌蕊的花叫做两性花;在一朵花中只有雌蕊或者只有雄蕊的花叫做单性花。在单性花中,只有雌蕊的花叫雌花,只有雄蕊的花叫雄花。黄瓜是单性花,雄花只有雄蕊,没有雌蕊,所以不能结出果实,故D正确。
故选C。
8. 生物个体的寿命都是有限的,死亡意味着生命的结束。受精卵的形成,标志着新生命的开始。请问人类精子和卵细胞结合的场所是( )
A. 卵巢B. 子宫C. 阴道D. 输卵管
【答案】D
【解析】
【分析】女性的生殖系统主要包括卵巢、输卵管、子宫、阴道等。卵巢是女性的主要性器官,也是女性的性腺,能够产生卵细胞和分泌雌性激素;输卵管能输送卵细胞,是受精和胚胎初期发育的场所;子宫是胚胎和胎儿发育及产生月经的场所;阴道是精子进入和胎儿产出的通道。
【详解】人类含精子的精液进入阴道后,精子缓慢地通过子宫,在输卵管内与卵细胞相遇,有一个精子进入卵细胞,与卵细胞相融合,形成受精卵。可见,人类精子和卵细胞结合的场所是输卵管。故D正确,ABC错误。
故选D。
9. 某同学生了一场大病,几天吃不下食物,身体明显消瘦。这主要是因为贮存在体内的备用能源物质被大量消耗。请问人体内的备用能源物质是( )
A. 糖类B. 脂肪C. 蛋白质D. 维生素
【答案】B
【解析】
【分析】食物中营养物质分为能源物质(糖类、脂肪、蛋白质)和非能源物质(水、无机盐、维生素)。
【详解】A.糖类是最主要的供能物质,人体进行各项生命活动所消耗的能量主要来自糖类的氧化分解,约占人体能量供应量的70%,A错误。
B.人体内的大部分脂肪作为备用能源贮存在皮下等处,属于贮备能源物质。可见,该同学生身体明显消瘦,主要是因为脂肪被大量消耗,B正确。
C.蛋白质是构成人体细胞的基本物质,建造和修复身体的重要原料,人体的生长发育、组织的修复和更新等都离不开蛋白质。此外,蛋白质还能被分解,为人体的生理活动提供能量,C错误。
D.维生素不是构成细胞的主要原料,不为人体提供能量,人体每日对它们的需要量也很小。但是,维生素对人体的重要作用是其他营养物质所不能代替的。人体一旦缺乏维生素,就会影响正常的生长发育,甚至患病,D错误。
故选B。
10. 下表列出了四种食物可食用部分(各100克)营养物质的含量,下列说法错误的是( )
A. 食物丁中维生素A和维生素C含量为0,应少食用或不食用
B. 多吃食物甲有利于预防夜盲症和贫血症
C. 食物乙适合坏血病患者食用
D. 佝偻病和骨质疏松症患者应多食用食物丙
【答案】A
【解析】
【分析】食物所含的六类营养物质中,能为人体提供能量的是糖类、脂肪和蛋白质,水、无机盐和维生素不能为人体提供能量。其中糖类是最主要的供能物质,脂肪是人体内重要的备用能源物质。
【详解】A.食物丁含有的糖类最多,是主要的供能物质,故不能少食用或不食用,而且维生素A和维生素C可从其它食物(如食物甲和乙)中补充,A错误。
B.食物甲中含有的维生素A、含铁最丰富,有利于防治夜盲症和贫血症,故B正确。
C.食物乙中含有的维生素C最丰富,适合坏血病患者食用,故C正确。
D.食物丙中含有的钙最丰富,适于佝偻病和骨质疏松症患者食用,故D正确。
故选A。
11. 写流程图是生物学习过程中常用的方法,有利于我们对所学的知识进行整理和归纳。下列有关流程图叙述不正确的是( )
A. 食物经过消化道的顺序:口腔→咽→食道→胃→小肠→大肠→肛门
B. 人体肺循环的途径:右心室→肺动脉→肺部毛细血管→肺静脉→左心房
C. 完成反射活动的过程:感受器→传入神经→神经中枢→传出神经→效应器
D. 听觉形成的过程:外界声波→外耳道→耳蜗→听小骨→鼓膜→听觉中枢
【答案】D
【解析】
【分析】外界的声波经过外耳道传到鼓膜,鼓膜的振动通过听小骨传到内耳,刺激了耳蜗内对声波敏感的感觉细胞,这些细胞就将声音信息通过听觉神经传给大脑的一定区域(听觉中枢),人就产生了听觉。
【详解】A.消化道自上而下依次是:口腔、咽、食道、胃、小肠、大肠和肛门。可见,食物经过消化道的顺序:口腔→咽→食道→胃→小肠→大肠→肛门,A正确。
B.人体肺循环的途径是:右心室→肺动脉→肺部毛细血管→肺静脉→左心房;经过肺循环,血液由静脉血变成了动脉血,B正确。
C.神经调节的基本方式是反射,完成反射的结构基础是反射弧,反射弧通常由感受器、传入神经、神经中枢、传出神经、效应器组成。兴奋(神经冲动)在反射弧上的传导是单向的,只能是:感受器→传入神经→神经中枢→传出神经→效应器,C正确。
D.结合分析可知,听觉的形成过程是:外界声波→外耳道→鼓膜(产生振动)→听小骨→耳蜗(听觉感受器)→听神经→大脑的听觉中枢(产生听觉),D错误。
故选D。
12. 下图是人体血管的图示,箭头为血流方向。请据图判断,表示毛细血管的是( )
A B. C. D.
【答案】C
【解析】
【分析】毛细血管在体内数量很多,分布很广;其管壁最薄,只有一层扁平上皮细胞构成;管的内径十分小,只允许红细胞单行通过;管内血流速度最慢;连通于最小的动脉和静脉。这些特点便于血液与组织细胞充分地进行物质交换。
【详解】A.观图可知,从主干流向分支的血管是动脉,A错误。
B.观图可知,从分支流向主干的血管是静脉,B错误。
C.红细胞单行通过的是毛细血管,C正确。
D.观图可知,D项表示血管中血液流动,不能得出毛细血管,D错误。
故选C。
13. 哺乳动物具有强大的运动能力,有利于其寻觅食物、躲避敌害、争夺栖息地和繁殖后代,以适应环境。下列有关动物的运动说法错误的是( )
A. 只要运动系统完好,动物就能正常运动
B. 哺乳动物的运动系统主要是由骨、关节和肌肉组成
C. 运动之前做一做热身活动,可以预防关节脱臼和肌肉拉伤
D. 学生在升旗仪式上向国旗敬礼时,肱二头肌收缩,肱三头肌舒张
【答案】A
【解析】
【分析】骨骼肌有受刺激而收缩的特性,当骨骼肌受神经传来的刺激收缩时,就会牵动着它所附着的骨,绕着关节活动,于是躯体就产生了运动。但骨骼肌只能收缩牵拉骨而不能将骨推开,因此一个动作的完成总是由至少两组肌肉相互配合活动,共同完成的。屈肘时,肱二头肌收缩,肱三头肌舒张;伸肘时,肱三头肌收缩,肱二头肌舒张;上肢自然下垂时,二者同时舒张;垂提重物时,二者同时收缩。
【详解】A.运动并不是仅靠运动系统来完成的,还需要神经系统的调节。运动所需的能量,有赖于消化系统、呼吸系统、循环系统等系统的配合,A错误。
B.哺乳动物运动系统主要由骨骼与骨骼肌组成,骨骼包括骨与骨连接。骨连接有不活动的、半活动的和活动的三种形式,其中活动的骨连接叫关节。可见,哺乳动物的运动系统主要是由骨、关节和肌肉组成,B正确。
C.充分的热身活动能使关节囊分泌的滑液增加,同时,关节头和关节窝表面的关节软骨能更好地缓冲骨与骨之间的撞击,从而减少损伤。关节头从关节窝中滑脱的现象,称为脱臼。运动之前做一做热身活动,可以预防关节脱臼和肌肉拉伤,C正确。
D.结合分析可知,学生在升旗仪式上向国旗敬礼时,属于屈肘状态,此时肱二头肌收缩,肱三头肌舒张,D正确。
故选A。
14. 幽门螺旋杆菌是一种能够引起胃病的细菌,甚至可诱发胃癌。其与真菌相比,在细胞结构上的主要区别是( )
A. 没有细胞壁B. 没有成形的细胞核C. 没有细胞膜D. 没有细胞结构
【答案】B
【解析】
【分析】细菌是单细胞个体,其细胞由细胞壁、细胞膜、细胞质等部分构成,但没有成形的细胞核,只有DNA集中的核区,这是细菌的基本结构,是所有细菌都具有的。
真菌的基本结构有细胞壁、细胞膜、细胞质、细胞核,没有叶绿体。
【详解】幽门螺旋杆菌属于细菌,其细胞结构由细胞壁、细胞膜、细胞质等部分构成,但没有成形的细胞核,只有DNA集中的核区,故B符合题意,ACD错误。
故选B。
15. 西渡湖之酒是衡阳县西渡镇特产,中国国家地理标志产品。湖之酒采用当地传统“贡米”“麻矮糯”为原料,经过复杂的工艺精制而成。与湖之酒酿造有关的主要微生物是( )
A. 乳酸菌B. 酵母菌C. 醋酸菌D. 青霉菌
【答案】B
【解析】
【分析】微生物发酵技术在食品、药品的生产中具有广泛的应用,如制馒头或面包和酿酒要用到酵母菌,制酸奶和泡菜要用到乳酸菌,制作腐乳要用到多种霉菌,制醋要用到醋酸杆菌,制酱要用到曲霉,制味精要用到棒状杆菌,利用青霉可以提取出青霉素等。
【详解】酿酒要酵母菌,酵母菌在无氧的条件下,能把葡萄糖分解成酒精和二氧化碳。可见,与湖之酒酿造有关的主要微生物是酵母菌。故B正确,ACD错误。
故选B。
16. 生物学家将生物进行科学分类,是为了弄清不同类群之间的亲缘关系和进化关系。下列有关生物分类叙述错误的是( )
A. 种是最基本的分类单位
B. 生物分类的主要依据是生物的形态结构和生理功能等方面的特征
C. 分类的单位由大到小依次是:界、纲、门、目、科、种、属
D. 分类单位越小,其中所包括的生物共同特征越多
【答案】C
【解析】
【分析】生物分类的依据是生物的形态结构和生理功能的差异程度和亲缘关系的远近。生物分类单位由大到小是界、门、纲、目、科、属、种。界是最大的分类单位,最基本的分类单位是种。分类单位越大,生物的相似程度越少,共同特征就越少,生物的亲缘关系就越远;分类单位越小,生物的相似程度越多,共同特征就越多,生物的亲缘关系就越近。解答此类题目的关键是理解生物分类单位之间的关系,根据图解可正确确立动物之间的亲缘关系。
【详解】AC.生物分类单位由大到小是界、门、纲、目、科、属、种。界是最大的分类单位,最基本的分类单位是种,A正确,C错误。
B.生物分类的依据是生物的形态结构和生理功能的差异程度和亲缘关系的远近,B正确。
D.分类单位越大,生物的相似程度越少,共同特征就越少,生物的亲缘关系就越远;分类单位越小,生物的相似程度越多,共同特征就越多,生物的亲缘关系就越近,D正确。
故选C。
17. 早在三千年以前,我国人民就开始种桑养蚕、生产蚕丝,并用蚕丝织成美丽的绸缎。下图是家蚕发育的四个时期,按其发育过程排序正确的是( )
A. ①②③④B. ②④③①C. ③②①④D. ②③④①
【答案】D
【解析】
【分析】在由受精卵发育成新个体的过程中,幼体与成体的形态结构和生活习性差异很大,这种发育过程称为变态发育。经过“卵→幼虫→蛹→成虫”四个时期,这样的变态发育称为完全变态发育;经过“卵→若虫→成虫”三个时期,这样的变态发育称为不完全变态发育。
【详解】家蚕的完全变态发育过程经过②受精卵、③幼虫、④蛹和①成虫四个时期。由受精卵孵化成幼虫;幼虫取食桑叶,每隔5、6天蜕一次皮,经过4次蜕皮后,幼虫停止取食并吐丝结茧;结茧后幼虫化为蛹,到了蛹期蛹皮变硬不能吐丝,蛹不食不动;蛹过一段时间能羽化为蚕蛾(成虫)。故D正确,ABC错误。
故选D。
18. 生物性状的变异是普遍存在的,引起变异的原因也是多种多样的。下列属于可遗传变异的是( )
A. 种在肥沃土壤里的水稻颗粒饱满
B. 经常练习举重的人,胸肌变得发达
C. 一对肤色正常夫妇生育白化病女儿
D. 单眼皮做过整形手术后成双眼皮
【答案】C
【解析】
【分析】(1)变异是指亲子间和子代个体间的差异。按照变异的原因可以分为可遗传的变异和不可遗传的变异。
(2)可遗传的变异是由遗传物质改变引起的,可以遗传给后代;仅由环境因素引起的,没有遗传物质的发生改变的变异,是不可遗传的变异,不能遗传给后代。
(3)在一对相对性状的遗传过程中,子代个体中出现了亲代没有的性状,新出现的性状一定是隐性性状,由一对隐性基因控制,亲代的性状是显性性状,亲代的基因组成是杂合的。所以,根据“一对肤色正常夫妇生育白化病女儿”可知,正常为显性性状(基因组成可表示为AA或Aa),患白化病病是隐性性状(基因组成可表示为aa)。该正常夫妇的基因组成含有a基因,是Aa,而白化病女儿的基因组成是aa。
【详解】结合分析可知:“一对肤色正常夫妇生育白化病女儿”是由遗传物质改变引起的变异,属于可遗传变异;而“种在肥沃土壤里的水稻颗粒饱满”、“经常练习举重的人,胸肌变得发达”和“单眼皮做过整形手术后成为双眼皮”是由环境因素引起的,遗传物质没有发生变化,属于不可遗传的变异。故C正确,ABD错误。
故选C。
19. 生物通过遗传、变异和自然选择,不断进化。下列有关生物进化的叙述,正确的是( )
A. 生物进化的总体趋势,从生活环境上看,是由陆生到水生
B. “超级细菌”的出现是自然选择的结果
C. 越古老地层中的化石,其生物越复杂、越高等
D. 为了适应环境,生物会主动产生有利变异
【答案】B
【解析】
【分析】自然界中的生物,通过激烈的生存斗争,适应者生存下来,不适应者被淘汰,这就是自然选择。自然选择的主要内容是:过度繁殖、生存斗争、遗传和变异、适者生存。
【详解】AC.越古老的地层中,形成化石的生物越简单、低等、水生生物较多。越晚近的地层中,形成化石的生物越复杂、高等、陆生生物较多,因此证明生物进化的总体趋势是从简单到复杂,从低等到高等,从水生到陆生,AC错误。
B.用达尔文的自然选择学说解释超级细菌的产生:细菌中由于基因突变,出现了极个别的能抵抗抗生素的个体。每一次使用抗生素,实际上就对细菌进行了一次选择,绝大多数普通细菌被杀死,原先不占优势的、具有抗药性的“超级细菌”存活下来并大量繁衍。可见,“超级细菌”的出现是自然选择的结果,B正确。
D.生物的变异是在繁殖过程中本身存在的,是不定向的,不是环境导致变异的发生,生物自身也不能为了适应环境而主动产生定向的变异。因此,“为了适应环境,生物会主动产生有利变异”的观点是不正确的,D错误。
故选B。
20. 健康是人们永远追求的美好愿望,是人生永恒的话题。下列有关健康的说法不正确的是( )
A. 要与他人和睦相处,保持良好的人际关系
B. 健康不仅仅是指没有疾病或不虚弱
C. 心情愉快是儿童青少年心理健康的核心
D. 经常玩手机游戏、熬夜上网有利于身心健康
【答案】D
【解析】
【分析】健康不仅仅是没有疾病,是指一种身体上、心理上和社会适应方面的良好状态。现代人的健康内容包括:躯体健康、心理健康、心灵健康、社会健康、智力健康、道德健康、环境健康等。
【详解】A.健康包括社会适应能力,如要与他人和睦相处,保持良好的人际关系,A正确。
B.健康不仅仅是没有疾病或不虚弱,是指一种身体上、心理上和社会适应方面的良好状态,B正确。
C.心情愉快是儿童青少年心理健康的核心。良好的情绪和适度的情绪反应,表示青少年的身心处于积极的健康状态,C正确。
D.经常玩手机游戏、熬夜上网不利于身心健康,D错误。
故选D。
二、双项选择题
21. 花生,又称“落花生”,是一种食用广泛的坚果,营养价值非常高。右图为一颗花生。下列有关说法错误的是( )
A. ①是由子房壁发育而来
B. ②是由种皮、胚和胚乳组成
C. 花生属于裸子植物
D. 发育成该花生的子房内有两个胚珠
【答案】BC
【解析】
【分析】图中:①是果皮、②是种子,据此回答。
【详解】A.花生花在完成传粉和受精两个重要的生理过程以后,花的大部分结构凋落,只有子房继续发育,最终子房发育成果实,子房壁发育成果皮,胚珠发育成种子。故①果皮是由子房壁发育而来,A正确。
B.花生属于双子叶植物,故②种子的基本结构包括种皮和胚两部分,B错误。
C.被子植物的种子有果皮包被,被子植物就是常说的绿色开花植物。花生属于被子植物,C错误。
D.题图可知,果实内有两个种子,故发育成该花生的子房内有两个胚珠,D正确。
故选BC。
22. 下列反射活动属于人类特有的是( )
A. 谈虎色变B. 杯弓蛇影C. 吃梅止渴D. 望文生义
【答案】AD
【解析】
【分析】1.反射分为简单反射(也称非条件反射)和复杂反射(也称条件反射)。简单反射是指人生来就有的先天性反射,是一种比较低级的神经活动,由大脑皮层以下的神经中枢(如脑干、脊髓)参与即可完成。复杂反射是人出生以后在生活过程中逐渐形成的后天性反射,是在简单反射的基础上,经过一定的过程,在大脑皮层参与下完成的,是一种高级的神经活动,是高级神经活动的基本方式。
2.人与动物最大的区别在于人类特有的语言中枢,因此人类特有的反射是通过大脑皮层的语言中枢对抽象的语言文字、符号、特征建立的条件反射。
【详解】AD.“谈虎色变”和“望文生义”是人在简单反射的基础上,经过一定的过程,在大脑皮层语言文字中枢参与下完成的一种高级的神经活动,属于人类所特有的复杂反射,AD正确。
B.杯弓蛇影这一反射是人出生以后在生活过程中逐渐形成的后天性反射,属于复杂反射,但和语言文字无关,不属于人类特有的反射,B错误。
C.梅子是酸的,吃时能够刺激唾液腺分泌唾液而止渴,这是一种人生来就有的简单的反射,C错误。
故选AD。
23. 大多数扁形动物与线形动物营寄生生活,下列与其寄生生活相适应的特点是( )
A. 生殖器官发达B. 消化器官简单C. 运动器官发达D. 生殖器官简单
【答案】AB
【解析】
【分析】1.扁形动物的主要特征:身体背腹扁平、左右对称,有口无肛门。
2.线形动物:身体细长,体壁有角质层,有口有肛门。
【详解】华枝睾吸虫属于扁形动物,营寄生生活,与寄生相适应,其消化器官简单,靠获取寄主体内的养料生活,生殖器官发达。蛔虫是线形动物,营寄生生活,身体呈圆柱形,有口有肛门。体表有角质层,起保护作用;消化器官结构简单,肠仅有一层细胞构成,无专门的运动器官。生殖器官发达,生殖力强。可见,这些寄生虫之所以具有如此发达的生殖器官,产下如此数量的受精卵,目的就是为了增加感染寄主的机会。故AB正确,CD错误。
故选AB。
24. 具有社会行为的动物,群体内部往往有一定的组织,成员之间有明确的分工。下列动物具有社会行为的是( )
A. 蚂蚁B. 蝗虫C. 狒狒D. 苍蝇
【答案】AC
【解析】
【分析】社会行为(社群行为)是群体内形成了一定的组织,成员间有明确分工的动物群集行为,有的高等动物还形成等级,共同维持群体生活的行为。
【详解】A.在蚂蚁的群体中,主要有雄蚁、雌蚁和工蚁,少数种类还有兵蚁。可见,蚂蚁具有社会行为,A正确。
BD.蝗虫和苍蝇虽然也能集群生活,但没有组织、分工和等级等特征,不具有社会行为,BD错误。
C.狒狒具有社会行为,在各个组成成员之间,根据个体大小、力量强弱、健康状况和凶猛程度,排成等级次序,其中只有一个雄性个体最占优势,其为社群中的首领,C正确。
故选AC。
25. 现代科技的进步离不开科学家们的勤劳和智慧。下列科学家与其称号对应正确的是( )
A. 遗传学之父——巴斯德B. 微生物学之父——孟德尔
C. 杂交水稻之父——袁隆平D. 试管婴儿之父——罗伯特·爱德华兹
【答案】CD
【解析】
【分析】生物科学家是研究生命现象和生命活动规律的专业人员。生物科学家的工作对生物学和人类社会具有重要的意义。他们通过不断的研究和发现,能够揭示生物界的奥秘,解析各种生物过程的机制,从而推动生物学理论的进步和完善。他们的研究成果可以直接应用于医学和农业领域,为人类提供诊断、治疗疾病的方法和策略,改善生活质量。
【详解】A.孟德尔,1822年7月20日出生于奥地利西里西亚,是遗传学的奠基人,被誉为“遗传学之父”。孟德尔通过豌豆实验,发现了基因的分离规律及自由组合规律,A错误。
B.巴斯德是法国科学家,他设计了一个巧妙的实验——“鹅颈瓶”实验,证实了细菌不是自然发生的,而是由原来已经存在的细菌产生的。他还发现了乳酸菌、酵母菌。提出了保存酒和牛奶的巴氏消毒法以及防止手术感染的方法,后人称他为“微生物学之父”,B错误。
C.袁隆平一生致力于杂交水稻技术的研究、应用与推广,为我国粮食安全、农业科学发展和世界粮食供给作出杰出贡献,被誉为“杂交水稻之父”,C正确。
D.罗伯特•爱德华兹是剑桥大学教授,英国生理学家。1956年至1978年从事生殖生理学研究中,他成功使世界第一例试管婴儿诞生,被誉为“试管婴儿之父”,D正确。
故选CD。
三、非选择题
26. 南岳衡山,终年翠绿,四时郁香,以风景秀丽著称。在这一片国家级自然保护区中生活了各种各样的生物,还有土壤、水、阳光、空气等非生物,它们共同组成了一个生态系统。下图一是由该生态系统中部分生物构成的食物网。请据图分析回答下列问题:
(1)图一中有______条食物链。在该食物网中,最短的一条食物链是______。
(2)若要构成一个完整的生态系统,图一中还缺少的生物成分是______。其中食虫鸟和蜘蛛的关系是______。
(3)若图二表示图一中某条食物链各生物体内有毒物质的相对含量,则图二中的乙对应图一中的生物是______。
(4)该生态系统中能量的最终来源是______。
【答案】(1) ①. 3##三 ②. 草→兔→鹰
(2) ①. 分解者 ②. 捕食和竞争##竞争和捕食 (3)草
(4)太阳能
【解析】
【分析】1.食物链反映的是生产者与消费者之间吃与被吃的关系,所以食物链中不应该出现分解者和非生物部分。食物链的正确写法是:生产者→初级消费者→次级消费者→...,注意起始点是生产者。
2.生态系统包括非生物成分和生物成分。非生物成分如阳光、空气、水、温度、土壤等,是生物赖以生存的物质和能量的源泉,为各种生物提供必要的营养物质和必要的生存环境。生物成分包括生产者、消费者和分解者。生产者主要指绿色植物,能够通过光合作用制造有机物,为自身和生物圈中的其他生物提供物质和能量;消费者主要指各种动物,动物直接或间接以植物为食,是消费者,在促进生物圈中的物质循环起重要作用;分解者是指细菌和真菌等营腐生生活的微生物,它们能将动植物残体中的有机物分解成无机物归还无机环境,参与了物质的循环。
3.有些有毒物质如重金属、化学农药等,化学性质稳定,在生物体内是难以被分解、无法被排出的,因此有毒物质会沿着食物链传递并逐级富集积累。
4.生态系统能量的最终来源是太阳光能。
【小问1详解】
图一中的食物链,①草→兔→鹰,②草→食草昆虫→蜘蛛→食虫鸟→鹰,③草→食草昆虫→食草虫→鹰,共3条,在该食物网中,最短的一条食物链是草→兔→鹰。
【小问2详解】
生态系统包括非生物成分和生物成分。非生物成分如阳光、空气、水、温度、土壤等,是生物赖以生存的物质和能量的源泉,为各种生物提供必要的营养物质和必要的生存环境。生物成分包括生产者、消费者和分解者。若要构成一个完整的生态系统,图一中还缺少的生物成分是分解者。食虫鸟以蜘蛛为食,属于捕食关系,食虫鸟和蜘蛛都以食草昆虫为食,属于竞争关系。
【小问3详解】
观图可知,体内毒素丁>甲>丙>乙,则食物是乙→丙→甲→丁,则图二中的乙对应图一中的生物是草。
【小问4详解】
生态系统中,生产者(植物)能够通过光合作用制造有机物,并将光能储存在有机物中,为自身和其他生物提供了食物和能量,因此,能量流动的起点是从植物固定太阳能开始的,所以,该生态系统能量的最终来源是太阳光能。
27. 绿色植物对生物圈的存在和发展起着决定性作用,为了更好地了解绿色植物的生理作用,某生物兴趣小组进行了初步探究。图一是叶片的结构示意图;图二是叶肉细胞中叶绿体和线粒体吸收或释放气体过程示意图;图三是一种陆生植物在夏季某一晴天的二氧化碳吸收量和释放量的变化示意图。请据图分析回答问题:(注:CO2表示二氧化碳)
(1)图一中,结构[③]的名称是______,含有大量叶绿体,是进行光合作用的主要部位。
(2)在黑暗的条件下,图二中叶绿体和线粒体吸收或释放气体的过程能够进行的有______(填数字)。
(3)图三中,在b点时光合作用强度______(填“大于”“小于”或“等于”)呼吸作用强度。
(4)图三中,cd段下降的原因是植物为了降低蒸腾作用,避免失水过多,关闭了部分图一中的[⑤______。该植物一天中积累有机物最多的是______(填字母)点。
(5)根据光合作用的表达式,请写出影响光合作用强度的因素______(至少写两点)。
【答案】(1)叶肉 (2)⑤⑥##⑥⑤ (3)等于
(4) ①. 气孔 ②. f
(5)二氧化碳浓度、光照时长
【解析】
【分析】叶片的结构包括:③叶肉、①叶脉、表皮三部分。表皮包括②上表皮和④下表皮,有保护作用,属于保护组织;①叶脉里含有导管和筛管,可以运输水分、无机盐和有机物,具有支持和输导作用,属于输导组织;⑤是气孔。解答此类题目的关键是掌握叶片的结构。
【小问1详解】
③叶肉属于营养组织,靠近上表皮的叶肉细胞排列比较紧密,含有的叶绿体较多,颜色较深,属于栅栏组织;靠近下表皮的叶肉细胞排列比较疏松,含有的叶绿体较少,颜色较浅,属于海绵组织,是进行光合作用的主要部位。
【小问2详解】
叶绿体是光合作用的场所,把光能转化为化学能贮存在有机物中,是绿色植物细胞特有的一种能量转换器。线粒体是呼吸作用的场所,把有机物中的能量释放出来,为生命活动提供动力,被称为动力车间,是动植物细胞都有的一种能量转换器,是细胞的发动机。在黑暗环境中,植物只进行呼吸作用,不进行光合作用,线粒体产生的二氧化碳完全释放到细胞外,即图二中能进行的⑤释放二氧化碳,⑥吸收氧气。
【小问3详解】
二氧化碳既是光合作用的原料,又是呼吸作用的产物。图三中,在b点时,二氧化碳的吸收量等于二氧化碳的释放量,即光合作用强度等于呼吸作用强度。
【小问4详解】
气孔是植物蒸腾失水的“门户”,也是气体交换的“窗口”。图三中,cd段下降的原因是植物为了降低蒸腾作用,避免失水过多,关闭了部分图一中的⑤气孔。在f点时,植物进行一整天的光合作用,此时光合作用强度等于呼吸作用强度,当过于f点时,二氧化碳的释放量大于吸收量,说明呼吸作用大于光合作用,开始消耗有机物,故该植物一天中积累有机物最多的是f点。
【小问5详解】
光合作用是指绿色植物通过叶绿体,利用光能,把二氧化碳和水转化成储存能量的有机物(如淀粉),并且释放出氧气的过程。光合作用的实质:制造有机物,释放氧气,把光能转变为化学能储存在有机物中。光合作用的反应式是:二氧化碳+水 SKIPIF 1 < 0 有机物(储存能量)+氧气。故影响光合强度的因素:光照时长、二氧化碳浓度等。
28. 根据所学生物学知识,回答下列问题:
(1)在农业生产中,向日葵的子粒常有空瘪的,玉米的果穗常有缺粒的,主要是由于______引起的。
(2)人从外界接受各种信息,通过视觉获取信息的数量是最多的。为了保护视力,预防近视,应该做到______。
(3)俗话说“树怕剥皮,不怕空心”。“怕剥皮”的原因是:切断了______(填“导管”或“筛管”),会影响有机物向下运输,易造成树死亡。
(4)近些年来,随着饮食和生活方式的改变,我国糖尿病患者的数量呈上升趋势。糖尿病主要是由于体内______(填激素名称)分泌不足引起的。
(5)利用泡菜坛制作泡菜时,既要给泡菜坛加盖,还要用一圈水来封口的目的是______。
(6)我国婚姻法规定:直系血亲和三代以内的旁系血亲之间禁止结婚,请说出其中的科学道理______。
【答案】(1)传粉不足
(2)读书姿势要正确,眼与书的距离要在33厘米左右;看书、看电视或使用电脑一小时后要休息一下,要远眺几分钟;要定期检查视力,认真做眼保健操;不在直射的强光下看书;不在光线暗的地方看书;不躺卧看书;不走路看书(合理即可)
(3)筛管
(4)胰岛素
(5)不让空气进入坛内而保持坛内缺氧的环境,利于乳酸菌发酵
(6)近亲结婚与非近亲结婚相比,后代患遗传病机率大大增加
【解析】
【分析】1.绿色开花植物经过开花、传粉和受精,才能结出果实和种子。开花和结果是一个连续的过程。
2.近亲是指直系血亲和三代以内的旁系血亲。我国婚姻法已明确规定,禁止直系血亲和三代以内的旁系血亲结婚。原因是近亲带有相同隐性遗传致病基因的可能性较大,近亲结婚所生的孩子患有遗传病的机率大,如近亲结婚时所生的子女中,单基因隐性遗传病的发病率比非近亲结婚要高出7.8~62.5倍;先天畸形及死产的机率比一般群体要高3~4倍。孩子智力下降,并患有许多先天性疾病如先天愚型病,危害十分显著。
【小问1详解】
绿色开花植物要形成果实和种子,必须经过传粉和受精两个生理过程。玉米的果穗常有缺粒现象,向日葵的子粒常有空瘪的,最大的可能是传粉不足,也就是由于植物开花时,由于受外界因素的干扰,柱头没有接受到花粉而导致的。为了弥补自然状态下的传粉不足,辅以人工辅助授粉。
小问2详解】
近视形成的原因是:晶状体过度变凸不能恢复原状或眼球的前后径过长,导致远处物体反射的光线经折射后形成的物像落在视网膜的前方,因而看不清远处的物体。需要配戴凹透镜矫正。预防应做到“三要”、“四不要”:读书姿势要正确,眼与书的距离要在33厘米左右;看书、看电视或使用电脑一小时后要休息一下,要远眺几分钟;要定期检查视力,认真做眼保健操;不在直射的强光下看书;不在光线暗的地方看书;不躺卧看书;不走路看书(合理即可)。
【小问3详解】
植物运输有机物的筛管在树皮内侧的韧皮部,如果树皮被环剥,筛管被割断,树根得不到叶进行光合作用制造的有机物,会导致树木死亡。所以,“树怕剥皮”的原因是:切断了筛管。
【小问4详解】
人体内胰岛素分泌不足时,血糖合成糖原和血糖分解的作用就会减弱,结果会导致血糖浓度升高而超过正常值,一部分血糖就会随尿排出体外,形成糖尿。糖尿是糖尿病的特征之一。糖尿病患者有“三多一少”的症状,三多即多饮、多尿、多食,一少指体重减少。对患糖尿病的人,可以用注射胰岛素制剂来治疗。
【小问5详解】
制作泡菜的原理就是利用乳酸菌使蔬菜中的有机物生成乳酸,乳酸菌属于厌氧菌,生长和繁殖不需要氧气,必须创造无氧的条件,因此泡菜坛的结构既要加盖还要用一圈水来封口,其中的目的是不让空气进入坛内而保持坛内缺氧的环境,利于乳酸菌发酵。
【小问6详解】
结合分析可知,我国婚姻法规定:直系血亲和三代以内的旁系血亲之间禁止结婚,原因是:近亲结婚与非近亲结婚相比,后代患遗传病机率大大增加。
29. 下图是人体消化、呼吸、循环、泌尿和排泄等一系列生理活动示意图,其中数字①~⑧表示生理过程,A、B、C、D表示心脏的四个腔,请利用所学知识和图示,回答下列问题:
(1)淀粉被消化的最终产物是______。图中a、b、c表示人体消化道内具有吸收功能的几个部位,其中[b]______是吸收的主要场所。
(2)人在进行①过程时,膈肌处于______状态,吸入的氧气最先到达心脏的______(填字母)。
(3)血液经过③④过程后,变成了含氧丰富的______血。
(4)在心脏内血液只能由心房流向心室,不能倒流,是因为心房和心室之间存在着防止血液倒流的______。
(5)能将人体组织细胞产生的尿素排出体外的途径有______(填数字)。
【答案】(1) ①. 葡萄糖
②. 小肠
(2) ①. 收缩
②. B
(3)动脉
(4)瓣膜##房室瓣
(5)⑦⑧
【解析】
【分析】题图中:①吸气,②呼气,③④肺与血液的气体交换,⑤吸收,⑥排出食物残渣,⑦排出汗液,⑧排出尿液;A右心房,B左心房,C右心室,D左心室。
【小问1详解】
淀粉在口腔中开始被消化,在唾液淀粉酶的作用下,部分淀粉被分解成麦芽糖,当淀粉和麦芽糖进入小肠后,在肠液和胰液的作用下被彻底分解成葡萄糖。小肠是糖类、蛋白质、脂肪消化的主要器官,小肠是主要的吸收场所,能够吸收大部分的水、无机盐、维生素和全部的氨基酸、葡萄糖、甘油和脂肪酸。因此,小肠是消化食物和吸收营养物质的主要器官。可见,图中a胃、b小肠、c大肠表示人体消化道内具有吸收功能的几个部位,其中[b]小肠是吸收的主要场所。
【小问2详解】
膈肌与肋间肌收缩,引起胸腔前后、左右及上下径均增大,膈肌顶部下降,胸廓的容积扩大,肺随之扩张,造成肺内气压减小,小于外界大气压,外界气体进入肺内,完成吸气。可见,人在进行①吸气过程时,膈肌处于收缩状态。空气中的氧气到达组织细胞过程是:外界→呼吸道→肺泡→肺部毛细血管→肺静脉→左心房→左心室→主动脉→各级动脉→组织周围的毛细血管网→组织细胞。可见,吸入的氧气最先到达心脏的B左心房。
【小问3详解】
肺是呼吸系统的主要器官,空气中的氧气进入肺后,氧气由肺泡扩散到血液里,二氧化碳由血液扩散到肺泡里。这样,血液流经肺部毛细血管,进行气体交换后就由静脉血变成了动脉血。可见,血液经过③④过程(肺与血液的气体交换)后,变成了含氧丰富的动脉血。
【小问4详解】
同侧心房和心室之间有瓣膜,称为房室瓣,朝向心室开,保证了血液只能从心房流向心室。因此,正常情况下,心室收缩,血液由心室流向动脉,而不会流向心房。可见,瓣膜能够防止血液倒流。
【小问5详解】
人体内物质分解时产生的二氧化碳、尿素和多余的水等废物排出体外的过程叫做排泄。排泄的途径主要有三条:②二氧化碳和少量的水以气体的形式通过呼吸系统排出;⑦水和少量的无机盐、尿素以汗液的形式由皮肤排出;⑧绝大部分水、无机盐和尿素等废物以尿的形式通过泌尿系统排出。可见,能将人体组织细胞产生的尿素排出体外的途径有⑦⑧。
30. 我国是生物种类最丰富的国家之一。下图是我们所学过的几种动物,请据图回答下列问题:
(1)A是缢蛏,其柔软的身体表面有外套膜,具有贝壳,运动器官是足,属于______动物。
(2)B在成长过程中需要定期蜕皮,是因为______会限制其发育和长大。
(3)C是很多农田害虫的天敌,号称“农田卫士”。其幼体生活在水中,用______呼吸。
(4)E的很多特征都与飞行生活相适应,如身体呈______型,可以减少飞行中空气的阻力。
(5)F生殖发育的特点是______,大大提高了后代的成活率。
(6)根据体内是否有脊柱可以把以上六种动物分成两类,其中与D属于同一类的还有______(填字母)。
【答案】(1)软体
(2)外骨骼
(3)鳃
(4)流线
(5)胎生、哺乳
(6)C、E、F
【解析】
【分析】题图中:A缢蛏是软体动物,B蝗虫是节肢动物,C青蛙是两栖动物,D蜥蜴是爬行动物,E是鸟类,F家兔是哺乳动物。
【小问1详解】
软体动物柔软的身体表面有外套膜,大多具有贝壳;运动器官是足。可见,A是缢蛏,其柔软的身体表面有外套膜,具有贝壳,运动器官是足,属于软体动物。
【小问2详解】
B蝗虫生活在陆地上,为适应陆地干燥的环境,蝗虫的身体表面有坚硬的外骨骼,可以起到保护和支持内部的柔软器官,防止体内水分的蒸发,但外骨骼不能随着蝗虫身体的长大而长大,会限制蝗虫的发育,所以会出现蜕皮现象,每蜕一次皮,蝗虫就增加一龄,蝗虫一生中共蜕5次皮,变成成虫。
【小问3详解】
号称“农田卫士”的C青蛙属于两栖动物,幼体(蝌蚪)生活在水中,用鳃呼吸,成体生活在陆地上,用肺呼吸,但肺不发达,兼用皮肤呼吸。
【小问4详解】
流线型是物体的一种外部形状,通常表现为前圆后尖、表面光滑,略像水滴的形状。具有这种形状的物体在流体中运动时所受到的阻力最小。因此,E鸟的身体呈流线型,飞行时可减小空气阻力,利于飞行。
【小问5详解】
F家兔等哺乳动物的生殖发育特点是胎生、哺乳。胚胎在母体子宫里发育成胎儿,胎儿从母体生出来,这种生殖方式为胎生。刚出生的幼体只能靠母体乳腺分泌的乳汁生活为哺乳。胎生哺乳是哺乳动物特有的特征,提高了后代的成活率,增加了其对环境的适应能力。
【小问6详解】
A缢蛏和B蝗虫的身体内没有由脊椎骨组成的脊柱,属于无脊椎动物;而C青蛙、D蜥蜴、E鸟、F家兔的身体内有由脊椎骨组成的脊柱,属于脊椎动物。可见,与D属于同一类的还有C、E、F。
31. 随着“双减”和“五项管理”政策的推广和落实,保证了广大中小学生有充足的睡眠时间。为了探究睡眠不足对学习能力的影响,衡阳市某中学生物教师团队以小白鼠为实验对象,建立模拟人类睡眠不足状态的模型,并进行了如下实验:
第一步:选取发育状况一致的健康小白鼠20只,随机均分为甲、乙两组。
第二步:采用适当的实验方法,限制甲组小白鼠的每日睡眠时长,使其睡眠时长为每日3小时,持续24天。乙组小白鼠不限制睡眠时长,其他实验条件均与甲组相同。
第三步:在实验的第6天、第12天、第18天、第24天,分别对两组中的每只小白鼠走出同一迷宫的时间进行多次测量,计算平均值。实验结果如右图所示。
(1)该实验探究的问题是:______。
(2)在该探究实验中,设置乙组的作用是______。
(3)实验中选取发育状况一致的健康小白鼠,且其他实验条件均相同,其目的是______。
(4)分析上图可知,随着每组小白鼠走迷宫次数的增多,小白鼠走出迷宫的平均时间逐渐______。从获得途径来看,小白鼠走迷宫的行为属于______行为。
(5)根据本实验的结果,请给你的同学提一条合理的建议:______。
【答案】(1)睡眠不足会影响小鼠的学习能力吗?(合理即可)
(2)作对照
(3)控制变量,保持变量唯一
(4) ①. 减少
②. 学习
(5)保证充足的睡眠,更有利于高效学习
【解析】
【分析】(1)实验设计时应注意遵循实验原理的科学性原则,实验过程要遵循等量原则、单一变量原则和对照原则。
(2)先天性行为指动物生来就有的、由体内遗传物质决定的行为,对维持最基本的生存必不可少,如捕食行为等。而学习行为则是指在遗传因素的基础上,通过环境因素的作用,由生活经验和学习而获得的行为,如动物的绕道取食等。
【小问1详解】
本实验的变量是睡眠时长,观测指标是小白鼠走出同一迷宫的时间。所以本实验研究的问题是:睡眠不足会影响小鼠的学习能力吗?(合理即可)
【小问2详解】
限制甲组小鼠的每日睡眠时长,使其睡眠时长为每日3小时,持续24天。乙组小鼠不限制睡眠时长,其他实验条件均相同。可见,这两组是一组对照实验,其变量是每日睡眠时长,乙组为对照组,起到对照的作用。
【小问3详解】
对照实验设计原则是一个探究实验中只能有一个实验变量,其他因素均处于相同且理想状态,这样便于排除因其他因素的存在而影响和干扰实验结果的可能。可见,实验中选取发育状况一致的健康小白鼠,且其他实验条件均相同,其目的是为了控制变量,保持变量唯一。
【小问4详解】
学习行为是在遗传因素的基础上,通过环境因素的作用,由生活经验和学习而获得的行为。一般来说,动物越高等,学习能力越强,学习行为越复杂。分析上表可知,随着每组小鼠走迷宫次数的增多,小鼠走出迷宫的平均时间逐渐减少,说明小鼠走迷宫的行为是一种学习行为。
【小问5详解】
通过上述实验能够得出结论是“睡眠不足会降低小鼠的学习能力”。本实验对我们的启示是:保证充足的睡眠,更有利于高效学习。(写1条,合理即可)
32. 遗传学家之所以常常选用果蝇为实验材料,是因为果蝇具有繁殖周期短、繁殖能力强,染色体数目少等特点。图一表示某果蝇体细胞染色体的组成,果蝇的性别决定方式与人类一致;图二表示亲代果蝇的直翅和直翅杂交后子代性状的表现,用B、b分别表示控制显、隐性状的基因。请分析回答下列问题:
(1)图一表示的是______(填“雄性”或“雌性”)果蝇染色体的组成。其生殖细胞中染色体的数目为______条。
(2)图二中,亲代都是直翅果蝇,子代却出现了卷翅果蝇,在遗传学上称为______现象。子代中直翅果蝇基因组成为BB的概率是______。
(3)现在有一只直翅雄果蝇,某生物兴趣小组为了判断其基因组成,可以从图二实验的子代中随机选取一只______(填“直翅”或“卷翅”)雌果蝇与该果蝇杂交,观察后代的表现类型及比例。①若杂交后代均为直翅,则该直翅雄果蝇的基因组成为BB;②若杂交后代______,则该直翅雄果蝇的基因组成为Bb。
【答案】(1) ①. 雌性 ②. 4
(2) ①. 变异 ②. 1/3
(3) ①. 卷翅
②. 既有直翅果蝇又有卷翅果蝇
【解析】
【分析】(1)生物体的性状是由一对基因控制的,当控制某种性状的一对基因都是显性或一个是显性、一个是隐性时,生物体表现出显性基因控制的性状;当控制某种性状的基因都是隐性时,隐性基因控制的性状才会表现出来。
(2)在一对相对性状的遗传过程中,子代个体中出现了亲代没有的性状,新出现的性状一定是隐性性状,亲代的基因组成是杂合体。
【小问1详解】
果蝇的性别决定方式与人类,由X、Y染色体决定,雄性果蝇为XY,产生的生殖细胞是含X性染色体的精子和含Y性染色体的精子;雌性为XX,产生的生殖细胞是含X性染色体的卵细胞。生殖细胞中的染色体数目是体细胞的一半。分析图可知,图一表示的是雌性果蝇染色体的组成,其性染色体是XX。果蝇的体细胞有染色体4对,其中有3对常染色体,一对性染色体,其生殖细胞中染色体的数目为4条。
【小问2详解】
图二中,亲代都是直翅果蝇,子代却出现了卷翅果蝇,在遗传学上称为变异现象,变异是指生物的亲代与子代,以及子代个体之间性状上的差异。图二可知,亲代都是直翅果蝇,子代出现了卷翅果蝇,说明直翅果蝇是显性性状,卷翅果蝇是隐性性状,亲代的基因组成是杂合体,即Bb,遗传图解如下所示
子代中直翅果蝇基因组成为BB的概率是1/3。
【小问3详解】
现有一只直翅雄果蝇,为确定该果蝇的基因组成是BB 还是Bb,他可以在图二的子代中选取一只卷翅雌果蝇与该果蝇杂交。直翅是显性性状,基因组成是BB或Bb,残翅是隐性性状,基因组成是bb。
①若杂交后代全为直翅果蝇,则该直翅雄果蝇的基因组成为BB,遗传图解如下所示:
②若后代既有直翅果蝇又有卷翅果蝇,则该直翅雄果蝇的基因组成为Bb,遗传图解如下所示:
33. 请阅读下列材料,回答问题:
材料一:2023年2月6日清晨,土耳其东南部地区发生7.7级强烈地震。地震在该国已造成至少1014人死亡,2824幢建筑倒塌。
材料二:联合国儿童基金会近日发布报告指出,马拉维、索马里等11个非洲国家正在艰难应对多年以来最为严重的霍乱疫情,尤其是儿童面临紧急情况。霍乱是由霍乱弧菌引起的急性肠道传染病,主要经由不洁净水源和食物传染,患者常出现呕吐、腹泻、脱水和高烧等症状,重症和延误治疗可致死亡。
材料三:我国自新中国成立初期,就开始了预防接种工作。现在,可免费接种的疫苗越来越多。婴儿刚一出生,医院就给接种卡介苗和乙肝疫苗。婴儿刚满两个月后,要到户口所在地(或居住地)指定的社区医院保健科办理接种登记,领取预防接种证,医生会按婴儿的月龄安排接种日期。
(1)地震中某人下肢受伤,伤口连续不断流出暗红色血液,急救时应指压伤口的______端止血。
(2)如发现有人呼吸、心跳骤停时,在确保安全的前提下,要对患者进行心肺复苏。心肺复苏包括胸外心脏按压和______等,且按30∶2的比例交替反复进行。
(3)从材料二中可以看出,霍乱这种传染病的病原体是______。
(4)防疫人员紧急为疫情高发区送去肥皂和氯片等防疫物资,用卡车运来安全的饮用水。这种做法在预防传染病的措施中属于______。
(5)材料三中,医生给婴儿接种卡介苗可以预防结核病,接种这种疫苗______(填“能”或“不能”)预防乙肝。从免疫的角度看,接种的卡介苗属于______。
【答案】(1)远心端
(2)人工呼吸
(3)霍乱弧菌 (4)切断传播径
(5) ①. 不能 ②. 抗原
【解析】
【分析】(1)血管包括动脉,静脉,毛细血管三种。
(2)心肺复苏是指在没有任何条件下的徒手复苏操作技术,其步骤为:①胸外按压,②打开患者气道,③人工呼吸。
(3)传染病是指由病原体引起的,能够在人与人之间、人与动物之间传播的疾病。
(4)传染病的预防措施包括控制传染源、切断传播途径、保护易感人群等措施。
(5)非特异性免疫是生来就有的,人人都有,能对多种病原体有免疫作用。包括第一、二道防线。特异性免疫是指第三道防线,产生抗体,消灭抗原,是出生后才有的,只能对特定的病原体有防御作用。
【小问1详解】
静脉出血的特点是静脉血色暗红,血流较缓,静脉是把血液从全身各处送回心脏的血管,血液流动的方向是:静脉→心脏。因此,地震中某人下肢受伤,伤口连续不断流出暗红色血液,急救时应指压伤口的远心端止血。
【小问2详解】
心肺复苏是指在没有任何条件下的徒手复苏操作技术。为了提高抢救的成功率,2010年国际上将心肺复苏的顺序①胸外按压、②打开患者气道;③人工呼吸。因此,心肺复苏包括人工呼吸和胸外心脏按压的方法结合时,要先做30次心脏按压,并保持气道通畅,再做2次人工呼吸,如此交替反复进行,所以进行胸外心脏按压和人工呼吸的比例是30:2。
【小问3详解】
病原体是指引起传染病的细菌、病毒和寄生虫等生物。从材料二中可以看出,霍乱这种传染病的病原体是霍乱弧菌。
【小问4详解】
传染病的预防措施包括控制传染源、切断传播途径、保护易感人群等措施。防疫人员紧急为疫情高发区送去肥皂和氯片等防疫物资,用卡车运来安全的饮用水。这种做法在预防传染病的措施中属于切断传途径。
【小问5详解】
特异性免疫是指第三道防线,产生抗体,消灭抗原,是出生后才有的,只能对特定的病原体有防御作用。因此,材料三中,医生给婴儿接种卡介苗可以预防结核病,但对其他病原体不起作用,属于特异性免疫,因此,接种这种疫苗不能预防乙肝(由乙肝病毒引起)。从免疫的角度看,接种的卡介苗属于抗原,引起淋巴细胞产生抗体的物质就是抗原,抗原包括进入人体的微生物等病原体、异物、异体器官等。食物
糖类(克)
维生素A(微克)
维生素C(毫克)
钙(毫克)
铁(毫克)
甲
5.0
4972
20
6
22.6
乙
18
3
220
10
0.7
丙
51.7
141
4
676
1.2
丁
76.8
0
0
11
1.1
相关试卷
这是一份2023年湖南省衡阳中考生物真题,文件包含精品解析湖南省衡阳中考生物真题原卷版docx、精品解析湖南省衡阳中考生物真题解析版docx等2份试卷配套教学资源,其中试卷共39页, 欢迎下载使用。
这是一份2022年湖南省衡阳市中考生物真题(含解析),共26页。试卷主要包含了单项选择题,双项选择题,判断题,非选择题等内容,欢迎下载使用。
这是一份2023年湖南省衡阳中考生物真题(含解析),共29页。试卷主要包含了单项选择题,双项选择题,非选择题等内容,欢迎下载使用。