





选择专练04(概念全面辨析40题)-2022年中考化学常考点专题必杀集训(人教版)
展开1.推理是学习化学的一种重要方法,下列推理合理的是( )
A.离子是带电荷的粒子,则带电荷的原子一定是离子
B.单质是由同种元素组成的,则含一种元素的物质一定是单质
C.中和反应有盐和水生成,则有盐和水生成的反应一定是中和反应
D.碱的溶液能使无色酚酞试液变红,所以能使无色酚酞试液变红的一定是碱的溶液
2.下列类比和推理正确的是( )
A.单质中只含有一种元素,所以含有一种元素的物质一定是单质
B.由金属离子和酸根离子构成的化合物是盐,所以盐中一定含有金属元素
C.点燃氢气之前需要验纯,所以点燃甲烷之前也需要验纯
D.有机物是含碳元素的化合物,所以含碳元素的化合物一定是有机物
3.逻辑推理是学好化学的重要思维方法,下面是从小明同学学习笔记中摘录出来的一些推理,你认为正确的一句是
A.同种元素的原子具有相同质子数,所以具有相同质子数的两种粒子一定是同种元素
B.由同种分子构成的物质是纯净物,所以纯净物一定由同种分子构成
C.中和反应生成了盐和水,所以能生成盐和水的反应一定是中和反应
D.金属活动性强的金属能将较弱的金属从其化合物溶液中置换出来,金属铁能与硫酸铜溶液反应,所以铁的活动性强于铜的活动性
4.分析推理是化学学习过程中的常用方法,下列推理中,正确的是( )
A.物质和氧气发生的反应是氧化反应,所以发生氧化反应一定有氧气参加
B.溶液具有均一、稳定的特征,所以均一、稳定的物质一定是溶液
C.化合物是含有不同元素的纯净物,所以含不同种元素的纯净物一定是化合物
D.分子、原子都是构成物质微粒,所以物质一定都是由分子、原子构成的
5.分析推理是化学中常用的思维方法,下列分析推理中正确的是( )
A.碳酸氢钠溶于水后显碱性,所以它是一种碱
B.白醋的pH值小于7,所以它呈酸性
C.某物质在20℃时溶解度是30g,所以在20℃时,溶质为30g的该物质的溶液一定是饱和溶液
D.氧化物是指氧元素与另一种化学元素组成的化合物,所以含有氧元素的化合物都是氧化物
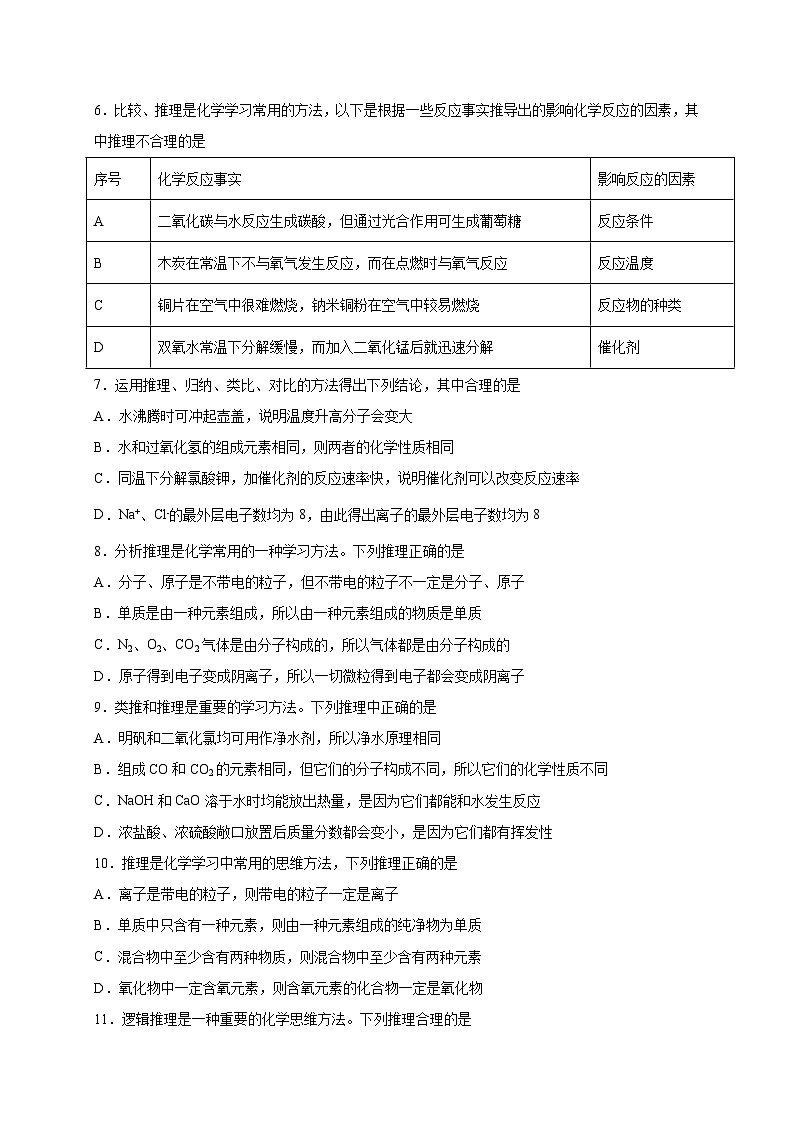
6.比较、推理是化学学习常用的方法,以下是根据一些反应事实推导出的影响化学反应的因素,其中推理不合理的是
7.运用推理、归纳、类比、对比的方法得出下列结论,其中合理的是
A.水沸腾时可冲起壶盖,说明温度升高分子会变大
B.水和过氧化氢的组成元素相同,则两者的化学性质相同
C.同温下分解氯酸钾,加催化剂的反应速率快,说明催化剂可以改变反应速率
D.Na+、Cl﹣的最外层电子数均为8,由此得出离子的最外层电子数均为8
8.分析推理是化学常用的一种学习方法。下列推理正确的是
A.分子、原子是不带电的粒子,但不带电的粒子不一定是分子、原子
B.单质是由一种元素组成,所以由一种元素组成的物质是单质
C.N2、O2、CO2气体是由分子构成的,所以气体都是由分子构成的
D.原子得到电子变成阴离子,所以一切微粒得到电子都会变成阴离子
9.类推和推理是重要的学习方法。下列推理中正确的是
A.明矾和二氧化氯均可用作净水剂,所以净水原理相同
B.组成CO和CO2的元素相同,但它们的分子构成不同,所以它们的化学性质不同
C.NaOH和CaO溶于水时均能放出热量,是因为它们都能和水发生反应
D.浓盐酸、浓硫酸敞口放置后质量分数都会变小,是因为它们都有挥发性
10.推理是化学学习中常用的思维方法,下列推理正确的是
A.离子是带电的粒子,则带电的粒子一定是离子
B.单质中只含有一种元素,则由一种元素组成的纯净物为单质
C.混合物中至少含有两种物质,则混合物中至少含有两种元素
D.氧化物中一定含氧元素,则含氧元素的化合物一定是氧化物
11.逻辑推理是一种重要的化学思维方法。下列推理合理的是
A.化合物中含有不同种元素,所以含有不同种元素的物质一定是化合物
B.因为H2O和H2O2的组成元素相同,所以它们的化学性质相同
C.因为空气中和纯氧中都有相同的氧分子,所以在纯氧中能燃烧的物质在空气中也一定能燃烧
D.单质中只含有一种元素,但是只含有一种元素的物质不一定是单质
12.以科学原理和事实为依据进行推理是学习化学的一种重要方法,下列推理合理的是
A.催化剂能改变化学反应的速率,某反应速率发生改变,一定使用了催化剂。
B.化合物由不同元素组成的纯净物,只含一种元素的物质一定不是化合物。
C.钠原子和钠离子所含的质子数相同,故二者的化学性质相同。
D.CO和CO2的元素组成相同,所以它们都是氧化物。
13.推理是一种重要的化学思维方法。下列推理合理的是
A.由同种分子构成的物质属于纯净物,所以纯净物都是由同种分子构成的
B.元素是具有相同质子数的一类原子的总称,具有相同质子数的粒子却不一定属于同种元素
C.物质与氧气发生的反应都会放出热量,所以放出热量的化学反应都是氧化反应
D.在同一物质中,金属元素显正价,所以非金属元素一定显负价
14.逻辑推理是一种重要的化学思维,以下推理合理的是( )
A.化合物是由不同种元素组成的纯净物,所以只含一种元素的物质一定不是化合物
B.在同一化合物中,金属元素显正价,所以非金属元素一定显负价
C.分子由原子构成,所以分子的质量和体积一定比原子的质量和体积大
D.溶液中有晶体析出时,溶质质量减少,所以溶液的溶质质量分数一定减少
15.化学学习者常用化学思维去认识和理解世界。下列选项错误的是
A.变化与守恒:依据砂糖灼烧后得到黑色物质,可推测砂糖中可能含有碳元素
B.探究与创新:探究氧化铜是否为过氧化氢分解的催化剂,只需设计实验证明氧化铜能否改变反应速率即可
C.宏观与微观:H2O和H2O2的化学性质不同,原因是构成物质的分子不同
D.模型与推理:鱼类能在水中生活,证明水中溶有氧气
16.下列选项中,属于正确的化学核心素养观的是
A.模型与推理:原子不带电,所以原子核也不带电
B.宏观与微观:原子的化学性质主要由最外层电子数决定,钙原子和镁原子的最外层都有2个电子,所以它们的化学性质相似
C.探究与创新:探究红砖粉是否为过氧化氢分解的催化剂,只需设计实验证明红砖粉能否改变反应速率即可
D.变化与守恒:某物质R在O2中燃烧后生成CO2和H2O,则R中一定含C、H、O元素
17.逻辑推理是一种重要的化学思维方法。以下推理正确的是
A.根据质量守恒定律,1g 氢气与 9g 氧气反应一定生成 10g 水
B.酸和碱会发生中和反应生成盐和水,所以生成盐和水的反应一定是中和反应
C.在室温下,酸性溶液的 pH<7,则 pH<7 的溶液一定是酸性溶液
D.有机物一定含有碳元素,则含碳元素的化合物一定是有机物
18.证据推理是化学学科的核心素养,下列基于事实的推理正确的是
A.元素周期表每一个横行叫一个周期,因此现行周期表有七个横行即有七个周期
B.燃烧必须温度达到可燃物的着火点,因此只有温度低于着火点才能灭火
C.自来水厂净水时需要杀菌消毒,因此净水时加入活性炭的目的就是杀菌消毒
D.硫在空气中燃烧产生淡蓝色火焰,因此在空气中燃烧产生淡蓝色火焰的一定是硫
19.分析推理是化学学习过程中的常用方法,下列推理正确的是
A.可燃物燃烧时温度需要达到着火点,所以可燃物的温度达到着火点一定能燃烧
B.化合物是含有不同元素的纯净物,所以含有不同种元素的纯净物一定是化合物
C.有氧气参加的反应一定是氧化反应,所以发生氧化反应一定有氧气参加
D.元素的种类由质子数决定,则质子数相同的微粒一定属于同种元素
20.推理是研究和学习化学的重要方法。以下推理正确的是( )
A.若某雨水的pH<7,则该雨水一定呈酸性
B.过滤可以除去水中不溶性杂质,因此过滤后的水一定是软水
C.原子是化学变化中的最小粒子,所以原子不能再分
D.可燃物燃烧时温度需要达到着火点,所以温度达到着火点时可燃物就一定能燃烧
21.下列推理正确的是( )
A.木炭和石墨都属于碳单质,所以性质相似
B.氧化物中都含有氧元素,所以含有氧元素的物质是氧化物
C.CO2能用于灭火,所以CO也能用于灭火
D.合金的硬度比纯金属大,所以钢的硬度比纯铁大
22.证据推理与模型认知是化学学科核心素养之一、下列推理正确的是
A.单质由一种元素组成,所以由一种元素组成的纯净物一定是单质
B.溶液是均一、稳定的,所以均一、稳定的液体一定是溶液
C.活泼金属能与稀盐酸反应放出气体,所以与稀盐酸反应放出气体的物质一定是活泼金属
D.分子、原子都是不带电的粒子,所以不带电的粒子一定是分子或原子
23.推理是一种重要的化学思维方法,以下推理合理的是
A.酸雨的pH小于7,所以pH小于7的雨水一定是酸雨
B.由分子构成的物质,分子是保持物质性质的最小微粒
C.溶液是均一、稳定的混合物,所以均一、稳定的物质一定是溶液
D.同种元素的粒子质子数都相同,但是含有相同质子数的粒子不一定是同种元素
24.推理是一种重要的化学思维方法,以下推理合理的是
A.化学变化的现象之一是产生沉淀,所以石灰水变浑浊的变化一定是化学变化
B.碱溶液能使无色酚酞变红,所以能使无色酚酞变红的一定是碱溶液
C.元素的种类是由质子数决定的,则质子数相同的原子一定属于同种元素
D.化合物由不同种元素组成,因此含有不同种元素的物质一定是化合物
25.逻辑推理是一种重要的化学思维方法。下列推理合理的是
A.铝表面的薄膜能保护内部的铝,则铁表面的铁锈也能保护内部的铁
B.灼烧砂糖和面粉均产生炭黑,则砂糖和面粉中一定含有碳元素
C.溶液是均一、稳定的,所以均一、稳定的物质一定是溶液
D.由金属离子和酸根离子构成的化合物是盐,所以盐中一定含有金属元素
26.推理是常用的化学学习方法。下列推理正确的是
A.化合物是由不同种元素组成的,所以由不同种元素组成的物质一定是化合物
B.某溶液加入氯化钡溶液产生难溶于稀硝酸的白色沉淀,则溶液中一定含有硫酸根离子
C.某物质在空气中燃烧生成水,所以该物质中一定含有氢元素
D.测定溶液的pH时,如果先将pH试纸用水润湿测定结果一定偏大
27.分析和推理是化学学习中常用的思维方法。下列因果关系完全正确的一组是
A.向某固体物质中加入稀盐酸,有气泡产生则该物质一定含有碳酸根
B.饱和澄清石灰水受热后变浑浊,是因为氢氧化钙的溶解度随温度升高而增大
C.碳酸钠溶液能使无色酚酞试液变红,是因为碳酸钠属于碱类物质
D.氯化铵与熟石灰不能混合施用,因为铵态氮肥与碱性物质混合产生氨气降低肥效
28.归纳和推理是化学学习常用的思维方法。下列说法正确的是
A.硫酸、硝酸的组成中都含氧元素,所以酸中一定都含氧元素
B.分子和原子都是不带电的微粒,所以不带电的微粒一定是分子和原子
C.复合肥料中含有两种或两种以上的营养元素,所以硝酸钾属于复合肥料
D.二氧化碳排放过多会造成温室效应加剧,所以造成温室效应加剧的气体只有二氧化碳
29.小李同学对所学知识进行了归纳,其中关系正确的是
A.烧碱、纯碱、氨水都属于碱B.干冰、冰、可燃冰都属于氧化物
C.油脂、蛋白质、糖类都属于有机物D.金刚石、石墨、黄金都属于碳单质
30.下列知识的归纳中,有错误的一组是( )
31.下面是某同学用连线的方式对某一主题内容进行归纳的情况,其中有错误的一组是
32.下表中是某同学对部分化学知识的归纳,有错误的是
33.下表是某同学整理的化学知识,完全正确的一组是
34.表中对知识的归纳正确的一组是( )
35.善于梳理有利于知识的系统化。以下归纳完全正确的一组是
36.下列有关碳和碳的氧化物的知识归纳,不正确的是( )
A.二氧化碳排放过多会导致酸雨
B.CO 用于治炼金属、做气体燃料;CO2 同用于人工降雨、灭火
C.木炭、一氧化碳都有还原性,可以用于冶炼金属
D.清明上河图至今图案清晰可见,是因为常温下碳单质的化学性质稳定
37.下列归纳和总结完全正确的一组是
38.下面是某同学用连线的方式对某一主题内容进行归纳的情况,其中有错误的一组是
A.化学实验的先后顺序
B.环保问题
C.微观粒子与物质的构成
D.元素与物质的组成
39.下面是小红同学对以下相关主题知识进行归纳的情况,其中完全正确的是( )
40.在复习时要善于梳理归纳化学知识。以下归纳不完全正确的一组是
序号
化学反应事实
影响反应的因素
A
二氧化碳与水反应生成碳酸,但通过光合作用可生成葡萄糖
反应条件
B
木炭在常温下不与氧气发生反应,而在点燃时与氧气反应
反应温度
C
铜片在空气中很难燃烧,钠米铜粉在空气中较易燃烧
反应物的种类
D
双氧水常温下分解缓慢,而加入二氧化锰后就迅速分解
催化剂
A
影响环境的物质
B
化学之最
①造成煤气中毒的气体﹣﹣CO
②造成酸雨的主要物质﹣﹣SO2、NO2
③造成温室效应的主要气体﹣﹣CO2
①最清洁的燃料﹣﹣氢气
②天然存在最硬的物质﹣﹣金刚石
③地壳中含量最多的元素﹣﹣氧元素
C
物质的组成或结构关系
D
现象的解释:
①金刚石和石墨──碳原子排列方式不同
②钠原子和钠离子──质子数相同
③CO、CO2──每个分子中氧原子个数不同
①夏天钢轨之间的缝隙变小:温度升高,原子变大
②糖是甜的,醋是酸的:分子不同,性质不同
③汽油洗油污:利用乳化作用
A物质的性质与用途
B元素与物质的组成
N2常温下化学质稳定-充氮包装
活性炭具有吸附性-做防毒面具材料
氦气密度小、常温下化学性质稳定--探空气球
人体中含量最多的元素-氧元素
地壳中含量最多的元素-铝元素
空气中含量最多的元素-氮元素
C日常生活经验
D微观粒子与物质的构成
使用燃煤炉子取暖-注意室内通风
区别硬水与软水-常用肥皂水检验
误服重金属盐中毒-喝鸡蛋清解毒
金属铜-由铜原子构成
氧气-由氧气分子构成
氯化钠-由钠离子和氯离子构成
A.物质的鉴别
B.环境保护
硬水和软水——加肥皂水搅拌,观察有无泡沫
纯碱和食盐——滴加白醋,观察有无气泡放出
羊毛和化纤——点燃后闻气味
白色污染——指白色粉尘对环境的污染
温室效应——对生存环境无影响
重金属污染——对人体内蛋白质有影响
C.化学与生活
D.知识归纳
汽油去油污与洗涤剂去油污——原理相同
蛋白质与油脂——组成元素相同
铝制品与铁制品——抗腐蚀性能相同
分子、原子、离子——都是构成物质的粒子
陶瓷、玻璃、塑料——都属于有机合成材料
H2、C、CO——都具有还原性
A.化学与能源
B化学与环境
①沼气、酒精是生物能源,属于可再生能源
②石油、煤是化石能源,属于不可再生能源
①PM2.5是造成雾霾天气的元凶之一
②生活污水可直接排放
C化学与安全
D化学与生活
①NaOH溶液沾到皮肤上先用大量水冲洗
②一氧化碳还原氧化铜时先加热后通CO
①生活中常用蒸馏的方法软化硬水
②厨房里可用食醋区分小苏打和食盐
A.化学用语与意义
B.化学巨匠与贡献
2N——表示两个氮原子
3H2O2—一表示3个氢分子和3个氧分子
Al3+——表示铝元素的化合价为+3价
拉瓦锡――用定量方法研究了空气的成分
门捷列夫――发现元素周期律
张青莲――发明联合制碱法
C.对现象或事实的认识
D.常见物质的鉴别
气体压缩—一气体分子之间的间隔变小
活性炭除去异味——活性炭具有吸附性
蜡烛燃烧后质量减少——不遵循质量守恒定律
鉴别氯酸钾和高锰酸钾——观察颜色
鉴别硬水和软水——加肥皂水后搅拌
鉴别过氧化氢溶液和水―一加入二氧化锰观察现象
A.化学与生活
B.化学与资源
①可以用肥皂水区别硬水和软水
②用灼烧法鉴别羊毛纤维与棉纤维
③汽油能除油污是因为汽油能溶解油污
④维生素可调节人体新陈代谢,预防疾病
①海洋中蕴藏着丰富的化学资源
②稀土是宝贵的不可再生资源
③工业炼铁得到的产品是生铁
④可燃冰属于可再生能源
C.化学与发现
D.化学与安全
①波义尔最先发现了空气由氧气和氮气组成
②门捷列夫发现元素周期律并编制元素周期表
③张青莲测定了铱的相对原子质量新值
④道尔顿创立了原子论
①发现厨房中天然气泄漏,打开排气扇换气
②家用电器着火用水扑灭
③进入溶洞前必须检验CO2浓度
④实验室将白磷保存在水中
进入深井—先做“灯火试验”
点燃可燃性气体之前—验纯
使用燃煤炉子取暖—注意室内通风
减少水污染 — 使用无磷洗衣粉
减少汽车尾气造成的污染—使用乙醇汽油
减少酸雨的发生 — 使用新型能源
金刚石 — 由碳原子构成
氧气 — 由氧分子构成
氯化钠 — 由钠离子和氯离子构成
组成水的元素 — 氢元素和氧元素
地壳中含量最多的元素 — 铝元素
空气中含量最多的元素 — 氮元素
A实验室制取气体时气体的收集方法
B物质区分
气体难溶于水—用排水集气法
气体密度比空气大—向上排空气法或排水法
气体密度比空气小且溶于水—向下排空气法
硬水和软水—肥皂水
二氧化碳和氧气—燃着的木条
水和过氧化氢溶液—加入二氧化锰
C化学中常见的“三”
D安全常识
三种可燃性气体—H2、CO、CH4
三种可加热的仪器—烧杯、试管、量筒
三种构成物质的微粒—分子、原子、离子
进入久未开启的地窑—做灯火实验
使用燃煤炉子取暖—注意室内通风
厨房煤气泄漏—打开灯检查
A 化学与生活
B 元素周期表的应用
①沉淀、吸附、过滤、蒸馏等净化水的途径中,蒸馏的净化程度最高
②炒菜时铁锅中的油着火可用锅盖盖灭
③食堂严禁使用霉变食材以确保人体健康
①钙原子的质子数为20
②钙元素属于金属元素
③钙的相对原子质量为40.08
C 化学与资源
D 复分解反应的案例
①防止金属腐蚀利于金属资源保护
②打造“硒”品牌促恩施州经济发展
③加速“硅”技术研发以强“中国芯”
①
②
③
专练15(重点填空40题)-2022年中考化学常考点专题必杀集训(人教版): 这是一份专练15(重点填空40题)-2022年中考化学常考点专题必杀集训(人教版),文件包含专练15重点填空40题-2022年中考化学常考点专题必杀集训人教版原卷版doc、专练15重点填空40题-2022年中考化学常考点专题必杀集训人教版解析版doc等2份试卷配套教学资源,其中试卷共65页, 欢迎下载使用。
选择专练13(流程推断30题)-2022年中考化学常考点专题必杀集训(人教版): 这是一份选择专练13(流程推断30题)-2022年中考化学常考点专题必杀集训(人教版),文件包含选择专练13流程推断30题-2022年中考化学常考点专题必杀集训人教版原卷版doc、选择专练13流程推断30题-2022年中考化学常考点专题必杀集训人教版解析版doc等2份试卷配套教学资源,其中试卷共33页, 欢迎下载使用。
选择专练09(图像分析40题)-2022年中考化学常考点专题必杀集训(人教版): 这是一份选择专练09(图像分析40题)-2022年中考化学常考点专题必杀集训(人教版),文件包含选择专练09图像分析40题-2022年中考化学常考点专题必杀集训人教版原卷版doc、选择专练09图像分析40题-2022年中考化学常考点专题必杀集训人教版解析版doc等2份试卷配套教学资源,其中试卷共58页, 欢迎下载使用。