


2023年江苏省徐州市生物中考复习重要知识点汇总
展开
这是一份2023年江苏省徐州市生物中考复习重要知识点汇总,共19页。
1.科学探究的基本过程是:提出问题、作出假设、制定计划、实施计划、得出结论。(这5个步骤不是一成不变的,可以有适当的调整,但前后顺序不能颠倒。)
①通过详实的观察提出问题,提出的问题要有研究、实践的价值;
②根据参考资料作出可能的假设,假设不能是无端的猜测;
③用控制变量法设计探究实验:列出所需要的材料与用具,选出控制变量,设计对照实验。实验组和对照组之间实验变量只有一个,且变量就是要探究的问题,其他方面都应相同;
④实施计划:实验要多次测量取平均值,其原因是:避免偶然因素,减小实验误差。
⑤如果假设与结论相反,就要进一步查找资料,重新作出假设,进行新的实验。
⑥如何判断实验组和对照组:实验组就是接受实验变量处理的那一组;对照组就是不接受实验变量处理的那一组;
2.科学探究的三要素是:明确的目标;探究的过程;结果。
专题二:生物体的结构层次(七年级下册3—25页,28—39页)
1.生物体结构和功能的基本单位是细胞。最早发现细胞的科学家是罗伯特·虎克。大多数生物(除病毒外)都由细胞构成。没有细胞结构的生物是病毒。细胞的基本结构包括细胞膜、细胞质和细胞核。
2.细胞的结构与功能
3.植物细胞与动物细胞的相同点是都有细胞膜、细胞质和细胞核。
不同点是植物细胞有细胞壁、液泡而动物细胞没有。
(1)甲为动物细胞乙为植物细胞
(2) = 1 \* GB3 ①细胞壁 = 2 \* GB3 ②细胞膜 = 3 \* GB3 ③细胞核;
= 4 \* GB3 ④细胞质 = 5 \* GB3 ⑤液泡 = 6 \* GB3 ⑥叶绿体。
4.细胞核在生物遗传中具有重要作用。染色体主要由DNA和蛋白质组成,生物的遗传物质主要是DNA 。基因是控制生物性状的一段DNA片段。四者的关系是细胞核﹥染色体﹥DNA﹥基因。
5.细胞数目的增多是细胞分裂的结果;组织的形成是细胞分化的结果;细胞的生长就是细胞由小变大的过程。生物体能够由小长大就是细胞分裂和生长的结果。细胞分裂最明显的特征就是染色体的复制。植物细胞在生长过程中最明显的变化就是由许多小液泡变成一个大液泡。
6.植物组织类型及功能、举例
动物体和人体的组织
7.绿色开花植物体的结构层次是细胞→组织→器官→植物体。
人体和动物体的结构层次是细胞→组织→器官→系统→动物体。
一株完整的绿色开花植物六大器官是根、茎、叶、花、果实、种子。根、茎、叶属于营养器官;花、果实、种子属于生殖器官。
8.单细胞生物(如酵母菌、草履虫、衣藻、眼虫、变形虫等)可以独立完成生命活动。酵母菌和植物细胞的结构区别是植物细胞有叶绿体而酵母菌没有。酵母菌在有氧和无氧条件下都能生活。草履虫对外界刺激作出的反应是趋利避害,它的这种反应不是反射。
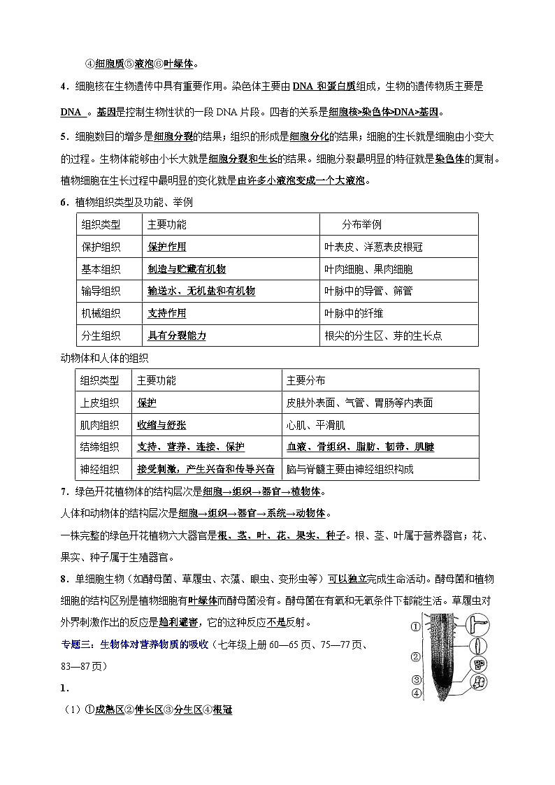
专题三:生物体对营养物质的吸收(七年级上册60—65页、75—77页、83—87页)
1.
(1)①成熟区②伸长区③分生区④根冠
(2)
①成熟区的特征:有大量的根毛能增大根与土壤的接触面积,所以成熟区是根吸收水与无机盐的主要部位。成熟区上开始有了导管能向上运输水分和无机盐。
②根能不断伸长的原因是分生区细胞的分裂和伸长区细胞的伸长
③根吸水的原因是根毛细胞液的浓度大于土壤溶液的浓度。
④带土移栽植物是为了保护根尖及根毛。
⑤根烧苗的原因是根毛细胞液的浓度小于土壤溶液的浓度,细胞失水。
⑥植物生长需要最大的是含氮、磷、钾的无机盐。但植物的生长也需要微量元素,如含铁、硼的无机盐。施肥主要施的是无机盐。
2.人体所必须的六大类营养物质是糖类、蛋白质、脂肪、水、无机盐、维生素。人体第七类营养素——纤维素①水:含量最多。②糖类:为人体提供的能量最多。
③脂肪:重要的储能物质和组织细胞的结构成分。
④蛋白质:是构成细胞必不可少的成分,还用于更新和修补组织细胞,也可提供能量。
⑤无机盐:缺维生素D或缺钙——佝偻病(儿童)、骨质疏松(成人)
缺铁——缺铁性贫血缺碘——地方性甲状腺肿大(成人)、呆小症(儿童)
⑥维生素:缺维生素A——夜盲症、视力减弱缺维生素B1——神经系统炎症、脚气病
缺维生素B2——口角炎缺维生素B12——贫血
缺维生素C——坏血病缺维生素D——软骨病
⑦纤维素:人体基本不能消化吸收
3.营养物质的作用:
①建造我们的身体②给我们提供能量③维持生命和健康
4.小肠是消化和吸收营养物质的主要场所,因为①小肠很长,增大了面积;②有皱襞和绒毛增大了面积;③有多种消化液,有利于消化;④小肠绒毛壁、毛细血管壁、毛细淋巴管壁都很薄。
5.人体消化系统由消化道和消化腺组成。胃能吸收水、无机盐和酒精。大肠能吸收水、无机盐和维生素。小肠中的毛细血管吸收水、无机盐、维生素、葡萄糖和氨基酸。小肠中的毛细淋巴管吸收甘油和脂肪酸。
消化道包括:[8]口腔 [2]咽 [9]食道
[10]胃 [5]十二指肠 [6]盲肠
[7]阑尾 [12]大肠 [13]小肠
[14]肛门
消化腺包括:[1]唾液腺 [3]肝脏 [10]胃腺
[11]胰腺 [13]肠腺
肝脏分泌的胆汁贮存在[4]胆囊里
专题四:生物体内物质的运输(八年级上册3—19页、75—79页)
1.人体的血液循环系统由血管、心脏和血液组成。
肺动脉
肺静脉
上、下腔静脉
主动脉
左心室
左心房
右心室
2.
右心房
[1]主动脉 [2]肺动脉[3]肺静脉 [4]左心房
[5]左心室 [6]上腔静脉[7]肺静脉 [8]右心房
[9]右心室[10]下腔静脉
3.
= 1 \* GB3 ①体循环的途径是:
左心室→主动脉→各级动脉→全身毛细血管网→各级静脉→上、下腔静脉→右心房;经过体循环血液由动脉血变成静脉血。
②肺循环的途径是
右心室→肺动脉→肺部毛细血管网→肺静脉→左心房;
经过肺循环血液由静脉血变成动脉血。
③判断动脉血的标志是含氧量的多少。
④体循环与肺循环是同时进行的。
⑤除肺部外,药物到达患处经过心脏2次,最先到达心脏的右心房。
4.①贫血(缺铁性贫血)——红细胞的数量或血红蛋白的含量低于正常值,应多吃含铁质和蛋白质丰富的食物。
发炎或白血病——白细胞数量高于正常值。
血浆:运载血细胞,运输养料和废物
②血液红细胞:数量最多,无细胞核,有运输氧和部分二氧化碳的功能。
血细胞白细胞:有细胞核,有防御、保护作用。
血小板:无细胞核,有止血和凝血的作用。
③输血时要同型血相输,否则会发生红细胞凝集现象。
④血液加抗凝剂分3 层,分别是:上层血浆,中层白细胞和血小板,下层红细胞;不加抗凝剂血液分2 层,分别是上层血清,下层血块。
⑤血红蛋白在氧浓度高的地方与氧容易结合,在氧浓度低的地方与氧容易分离。
5.一般所说的血压指体循环的动脉血压。
高血压:收缩压超过18.7 kPa或舒张压超过12kPa
低血压:收缩压低于12kPa或舒张压低于8 kPa
6.①蒸腾作用的定义:水分以气体的状态从植物体内散发到植物体外的过程。
②蒸腾作用的意义::参与生物圈中的水循环;促进植物对水的吸收和运输,对无机盐的运输;降低叶表面的温度。
③植物气孔的分布:植物叶片的上、下表皮都有气孔,但下表皮一般较多。
④蒸腾作用的门户:气孔。气孔是叶片散失水分以及与外界进行气体交换的“门户”。气孔由一对半月形保卫细胞组成。气孔的开闭由保卫细胞控制。
专题五、植物体内物质的转化(七年级上册53—58页、111—115页)
1.光合作用与呼吸作用的比较:
2.光合作用的过程包含两种变化:
①物质变化:二氧化碳和水等简单的无机物转变成淀粉等复杂的有机物。
②能量变化:光能转变为储存在有机物里的化学能。
3.光合作用的实验:
①海尔蒙特的实验证明了植物的生长需要水。
②恩吉尔曼的实验证明了植物进行光合作用的场所是叶绿体。
③萨克斯实验(探究阳光在植物生长中的作用)
步骤:暗处理、选叶遮光、摘取叶片、酒精脱色、清水漂洗、滴加碘酒、观察现象
实验现象:叶片遮光部分没有变成蓝紫色叶片未遮光部分变成蓝紫色
实验结论:植物在光下制造淀粉
植物光合作用需要光
植物光合作用制造淀粉
④普里斯特利实验证明了植物可以更新空气的质量。
4.光合作用的意义:①生物的营养物质的来源②生物能量的来源③能源的来源④氧气的来源⑤维持自然界的生态平衡
呼吸作用的意义:为生命活动提供能量
光合作用的实质:合成有机物,储存能量
呼吸作用的实质:分解有机物,释放能量
5.光合作用在生产中的应用:
提高光合作用的措施有:①合理密植②间作套种③提高二氧化碳的含量④增加光照。
新疆瓜甜的原因是白天阳光强,光合作用强,有机物合成多,晚上温度低,呼吸作用弱,有机物分解少。
6.光合作用的主要器官是叶。植物体没有专门的呼吸器官。它的所有生活着的部位都能进行呼吸作用。在萌发的种子、幼小的果实和生长旺盛的叶片里呼吸作用最为显著。大气中的氧和植物体内的二氧化碳主要从叶片的气孔进出。
7.生进行物体呼吸作用释放出的能量一部分是热能,另一部分是以化学能的形式贮存在ATP中。生物体各项生命活动所需能量的直接来源是ATP 。
专题六、生物体内废物的排出(七年级上册116—127页、八年级上册20—24页)
1.人体的呼吸系统由呼吸道和肺组成,肺是主要的呼吸器官,是进行气体交换的场所。
肺泡适于气体交换的3点特征是: = 1 \* GB3 ①肺泡数目多; = 2 \* GB3 ②肺泡的壁很薄,只由一层上皮细胞构成; = 3 \* GB3 ③肺泡外面包绕着毛细血管。
2.呼吸运动包括吸气和呼气两个过程。
吸气:肋骨上升、膈顶部下降、呼吸肌收缩、胸廓容积变大、肺内气压变小、气体进入肺。
呼气:肋骨下降、膈顶部上升、呼吸肌舒张、胸廓容积变小、肺内气压变大、气体排出肺。
3.人体内气体的交换过程
①气体能够交换是由于气体的扩散作用。
氧气
二氧化碳
氧气
二氧化碳
氧气
二氧化碳
②氧气从外界到达组织细胞、供组织细胞呼吸产生二氧化碳排出体外的途径是
外界空气肺泡血液组织细胞(呼吸作用)
(呼吸运动)(气体交换)(气体交换)
③肺泡处的气体交换:氧气扩散进入血液,二氧化碳扩散进入肺泡。
④组织细胞处的气体交换:氧气扩散进入组织细胞,二氧化碳扩散进入血液。
⑤肺活量取最大值,肺活量是人体呼吸功能的重要指标,肺活量的大小说明一个人肺部的换气能力,它反映呼吸器官的最大工作能力。
4.人体的泌尿系统由肾脏、输尿管、膀胱和尿道组成。
5.排泄的三条途径:①水、二氧化碳以气体形式通过呼吸系统排出②水、无机盐、尿素以汗液形式通过皮肤排出③水、无机盐、尿素以尿液形式通过泌尿系统排出。
人体的排泄主要是通过泌尿系统实现的。粪便不是(是/不是)排泄的废物。
6.
= 1 \* GB3 ①动脉 = 2 \* GB3 ②静脉
= 3 \* GB3 ③入球小动脉 = 4 \* GB3 ④出球小动脉
= 5 \* GB3 ⑤肾小囊 = 6 \* GB3 ⑥肾小球
= 7 \* GB3 ⑦肾小管 = 8 \* GB3 ⑧毛细血管
形成尿液的基本单位是肾单位。肾单位包括肾小体和肾小管。肾小体包括肾小球和肾小囊。两端都连着毛细血管的是出球小动脉。入球小动脉和出球小动脉里都是动脉血。肾脏流出的血液与流进的血液相比尿素的含量明显降低,二氧化碳含量增多,氧气减少。
7.尿液的形成包括肾小球的滤过作用和肾小管的重吸收作用。滤过的物质有:水、无机盐、葡萄糖、和尿素,滤过的这些物质在肾小囊腔内形成原尿,不能滤过血细胞和大分子蛋白质。如果尿液中出现了血细胞和大分子蛋白质则在肾单位中发生病变的是肾小球。重吸收的物质有大部分的水、全部葡萄糖和部分无机盐。如果尿液中出现葡萄糖则在肾单位中有可能发生病变的是肾小管。(在内分泌腺中也有可能发生病变的是胰岛。)
8.排泄的3点意义是 = 1 \* GB3 ①排出废物; = 2 \* GB3 ②调节体内水和无机盐的含量; = 3 \* GB3 ③维持组织细胞的正常生理功能。
9.补充:①尿液成分的特点是尿液废物浓度大,无葡萄糖。
②原尿成分的特点是原尿比血液少大分子白质、血细胞,但含葡萄糖。
③尿液的形成是连续的,排出是间歇的原因是膀胱有暂时贮存尿液的作用。
④人一昼夜形成原尿约150升,而尿液只有1.5升原因是肾小管有重吸收作用。
⑤肾小球发炎的症状:尿液中出现大分子蛋白质、血细胞;同时血液中白细胞变多。
⑥肾小管病变的症状:尿量多,尿液出现葡萄糖。
专题七、人体生命活动的调节(八年级上册)
1.①神经系统的组成中枢神经系统:包括脑和脊髓
周围神经系统:包括脑神经和脊神经
大脑:作用是调节人体生命活动的高级中枢。
②脑小脑:作用是协调全身肌肉的活动,维持身体的平衡。
脑干:作用是“生命中枢”,调节心跳、呼吸、血压等人体基本的生命活动。
③神经元又叫神经细胞,是构成神经系统结构和功能的基本单位。神经元由细胞体和突起两部分组成。长的轴突以及外面的髓鞘共同组成神经纤维。神经元的功能是接受刺激、产生兴奋、传导兴奋。
④灰质由神经元细胞体构成,如大脑皮质和脊髓的中央;
白质由神经纤维构成,如大脑的内部和脊髓的外部。
脊髓的功能是传导和反射。
2.①神经调节的基本方式是反射。
完成反射的结构基础是反射弧。反射传导的途径是
感受器 →传入神经 → 神经中枢 → 传出神经 → 效应器
②人体要完成一项反射活动时,必须保证反射弧结构的完整,任何一个环节出现障碍,反射活动就不能正常进行。
③条件反射与非条件反射的区别
④人类所特有的中枢是语言中枢。对语言、文字发生反射是人特有的条件反射。如谈虎色变、望梅止渴、谈梅止渴等。条件反射和非条件反射都很重要,非条件反射是生物生存的基础,条件反射提高了生物的适应能力。
3.①眼由眼球和眼球的附属结构组成。
眼球的主要结构
角膜:无色透明,通过光线
虹膜:俗称黑眼球,中间是瞳孔,可以调节其大小以控制进光量
晶状体:相当于双凸透镜,对光线具有折射作用,能调节晶状体的曲度使清晰物像始终落于视网膜上
视网膜:有感光细胞感受光线刺激产生神经冲动
巩膜:俗称白眼球,白色坚固有保护作用
②视觉的形成:外界物体反射的光线经过角膜,由瞳孔进入眼球的内部,再经过晶状体等的折射作用,最终落在视网膜上形成物像。物像刺激了视网膜上的感光细胞,使感光细胞产生与视觉有关的信息,这些信息经过视神经传导到大脑皮质的视觉中枢,人就形成了视觉。
③近视形成的原因:晶状体凸度过大或眼球的前后径过长,使物体形成的物像落在视网膜的前方,近视眼可以配带凹透镜进行矫正。近视眼看不清远处的物体。人眼看物体由远到近时,晶状体的凸度逐渐变大。
4.①内分泌腺:无导管,分泌物是激素直接进入血液,有垂体、甲状腺、胸腺、胰岛和性腺。
外分泌腺:有导管,分泌物不含激素,有唾液腺、胃腺、肝脏、胰腺、肠腺和汗腺。
胰腺既有外分泌腺,又有内分泌腺。
②人体是通过神经调节和激素调节来协调统一体内各项生命活动和适应外界环境的。
③激素与缺乏症:
糖尿病治疗要注射胰岛素,降低血糖浓度。呆小症和大脖子病预防应多食海带、紫菜。
5.①动物行为按照对动物所起的作用,可分为
主要类型:觅食行为、争斗行为、防御行为、繁殖行为、迁徙行为、节律行为和社群行为
生理基础:动物行为主要受神经系统和内分泌系统的调控
②从动物行为的获得过程来看,可分为:
先天性行为:动物生来就有的,由遗传物质所决定的行为
后天性行为(又叫学习行为):动物在遗传因素的基础上,通过环境因素的作用,由生活经验和学习获得的行为。动物越高等,学习能力越强,表现出来的动物行为越复杂多样。
注意:正常的生理现象(不是生物的行为):如心脏跳动、血液流动、肠胃蠕动
专题八、生物的有性生殖(七年级下册60页桃花的结构图,八年级上册93-94页、97-101页、108-114页、121-125页)
1.男性的生殖细胞是精子,女性的生殖细胞是卵细胞;男性的生殖器官是睾丸,女性的生殖器官是卵巢;睾丸的作用是产生精子和分泌雄性激素,卵巢的作用是形成卵细胞,分泌雌性激素。
2.受精卵是在输卵管内形成的;怀孕的开始和新生命诞生的起点是受精卵。
人体的胚胎发育是从受精卵分裂开始的。
3.胎儿指的是从第8周末到出生前的胚胎。胎儿通过胎盘从母体血液里获得氧气和养料,产生的二氧化碳等废物,通过胎盘排到母体的血液里,由母体排出体外。母亲的血液与婴儿的血液并不相混合。
4.动物的受精方式和生殖方式
胎生
体内受精
哺乳类
卵生
体内受精
鸟类
卵生
体内受精
爬行类
卵生
体内受精
昆虫类
卵生
体外受精
两栖类
卵生
体外受精
鱼类
生殖方式
受精方式
动物类群
鸡卵在孵化过程中重量逐渐减轻;鸡卵离开母体后不能继续发育的原因是温度低。
极核
卵细胞
5.①一朵花中最主要的是花蕊,花蕊包括雄蕊和雌蕊。子房里有胚珠。
②植物双受精过程:花药里的花粉落到雌蕊的柱头上,会长出花粉管,花粉管穿过花柱,进入子房的胚珠。胚珠里有卵细胞,与来自花粉管里的一个精子结合,形成受精卵。另一个精子与极核融合,形成受精极核。这种现象,叫做双受精。双受精是绿色开花植物特有的。
③子房发育过程示意图
5.①一朵花中最主要的是花蕊,花蕊包括雄蕊和雌蕊。子房里有胚珠。
②植物双受精过程:花药里的花粉落到雌蕊的柱头上,会长出花粉管,花粉管穿过花柱,进入子房的胚珠。胚珠里有卵细胞,与来自花粉管里的一个精子结合,形成受精卵。另一个精子与极核融合,形成受精极核。这种现象,叫做双受精。双受精是绿色开花植物特有的。
③子房发育过程示意图
= 5 \* GB3⑤
= 5 \* GB3⑤
= 1 \* GB3 ①胚根; = 2 \* GB3 ②胚轴; = 3 \* GB3 ③胚芽; = 4 \* GB3 ④子叶; = 5 \* GB3 ⑤种皮;
6.①
②新植物体的幼体是胚,种子的主要部分是胚。种子在萌发过程中,胚根首先从破裂的种皮中长出来,发育成根。接着胚轴伸长,逐渐发育成连接根和茎的部分,胚芽发育成茎和叶。在阳光下,叶逐渐变绿,能够进行光合作用,制造有机物。而在种子萌发过程中,所需的营养物质蚕豆来自子叶,玉米来自胚乳。
③种子萌发的自身条件是完整的活的胚,外界条件是水分、空气和适宜的温度。
④用碘液检验变蓝色的部位是蚕豆的子叶、玉米的胚乳(含淀粉)。小麦种子与玉米种子实际上是果实。
专题九、生物的遗传、变异和进化(八年级下册3—17页、32—35页)
1.①遗传是指亲子间的相似性。变异是指子代和子代、子代和亲代个体间的差异。
②相对性状的判断:必须同时满足同种生物、同一性状、不同的表现形式。如人的ABO血型、狗的长毛和短毛。
2.①基因是有遗传效应的DNA 片断。生物的每种性状通常由一对基因控制的(男性XY染色体上的基因除外)。若T控制豌豆高茎,t控制豌豆矮茎,则TT和Tt表现为高茎,tt表现为矮茎。
②基因控制生物的性状。例:双眼皮基因决定了人的双眼皮性状。生物遗传下来的是基因而不是性状。
③在生物的体细胞中染色体是成对存在的,基因也是成对存在的,成对的基因分别位于成对的染色体上的相同位置。在生殖细胞(即精子或卵细胞)中染色体和基因都是成单存在的。
④DNA是主要的遗传物质,呈双螺旋结构。染色体是细胞核内能被碱性染料染成深色的物质。每条染色体一般由1个DNA分子和蛋白质构成。
⑤基因通过生殖过程由精子或卵细胞传递。精子和卵细胞分别携带父方和母方的遗传物质。每一种生物体细胞内的染色体的形态和数目都是一定的。例如人的体细胞中染色体数目都是23对。在细胞分裂时染色体复制和平均分配到两个新形成的细胞中,新细胞和原细胞的染色体相同。在形成精子或卵细胞的细胞分裂中,染色体都要减少一半。
如:人体细胞的染色体组成是女性:22对常染色体+XX ,男性: 22对常染色体+XY ,精子的染色体组成是22条常染色体+X或22条常染色体+Y ,
卵细胞内的染色体组成是22条常染色体+X 。
3.①相对性状有显性性状和隐性性状之分。显性基因控制显性性状(用大写字母表示),隐性基因控制隐性性状(用小写字母表示)
②隐性性状如单眼皮,基因组成可以表示为aa
显性性状如双眼皮,基因组成为:AA或 Aa
③遗传图解父亲 × 母亲
性状双眼皮双眼皮
基因组成 Aa Aa
精子基因组成 A a 卵细胞基因组成 A a
子女基因组成 AA Aa Aa aa
子女性状双眼皮双眼皮双眼皮单眼皮
4.①遗传病是由致病基因引起。色盲病、血友病(致病基因都位于X染色体上,男性患病率远大于女性)。白化病(致病基因位于常染色体上,男女的患病比例基本相同)。遗传病不能根治,主要采取预防的措施。
②我国婚姻法规定,直系血亲和三代以内旁系血亲禁止结婚。近亲结婚的后代患有遗传病的几率要比随机婚配的后代大的多。生男与生女的比例为1:1 。
③预防遗传病的措施是禁止近亲结婚、婚前检查和遗传咨询。
5.①性状=基因+环境若遗传物质发生改变,性状就能够遗传下去;若遗传物质没有发生改变,只是环境条件发生改变,性状就不能遗传下去。生物的变异现象是普遍存在的。
②变异的应用人工选择、杂交育种、太空育种(基因突变)。
③转基因技术也叫遗传工程,基因工程,指一种生物的某个基因转入另一种生物的遗传物质内,培育出的生物就有可能表现出新转入基因控制的性状。这种变异属于遗传的变异。
④彩棉是运用转基因技术;人工种子是运用组织培养技术。
6.①生物通过生存斗争,适者生存,不适者被淘汰的过程叫自然选择。
②生物进化的原因是自然选择的结果。
③自然选择的过程是过度繁殖 →生存斗争 →遗传变异→ 适者生存。
④用农药杀虫子,效果会越来越差,用达尔文观点解释:能够适应农药的虫子就存活下来,不能够适应农药的虫子就被淘汰,是农药对虫子进行逐代选择的结果。
注意:虫子由于接触农药产生了抗药性,这种说法是错误的。
专题十、生物与环境(七年级上册23—34页、38—43页、102页,八年级上册84—86页)
1.环境影响生物的生存
①环境是指生物周围的空间以及其中可以直接或间接影响生物生存和发展的各种因素。
非生物因素:主要有阳光、空气、水、土壤、温度等。
环境因素
生物因素:指影响一个生物生活的同种或其他种类的生物。
②非生物因素对生物生存的影响
阳光:没有阳光植物就不能进行光合作用制造有机物,以它为食物的动物和人类就无法生存
空气:动植物和人类缺少空气就无法呼吸③生物因素对生物生存的影响
种间关系有竞争(小麦与杂草)、捕食、寄生(菟丝子与大豆)、种间互助(蝴蝶与花)种内关系有种内互助、争斗
2.生物对环境的影响
①动物对环境的影响:蚯蚓能松土,蜣螂是“自然清道夫”,蝗虫危害农作物,老鼠破坏森林、草原。②植物对环境的影响:提高空气的湿度,降低空气的温度,净化空气等。
③微生物对环境的影响:分解有机物,净化环境。
④生物与环境之间是相互影响、相互作用的。
3.生物对环境的适应
①生物对环境的适应是普遍存在的,生物只有适应环境才能生存,不适应则被淘汰。
②生物对环境的适应如保护色(变色龙)、拟态(竹节虫)、警戒色(毒蛇的颜色)、鸟类的迁徙、动物的冬眠。
非生物成分:阳光、空气、水、温度、土壤
生产者:绿色植物
4.①生态系统的组成生物成分消费者:人和动物(蚯蚓和蜣螂是分解者)
分解者:细菌、真菌等微生物
②生态系统的类型水域生态系统:可分为海洋生态系统、淡水生态系统
陆地生态系统:可分为森林、草原、沙漠、农田等生态系统
③湿地生态系统介于水域和陆地生态系统之间。海洋生态系统为地球提供氧气最多;湿地生态系统被称为“地球的肾”;最复杂的生态系统是森林生态系统。最大的生态系统是生物圈。
湿地、森林、海洋生态系统被称为地球的三大生态系统。地球上生态系统的类型多种多样,这些生态系统不是孤立的,而是有着切的联系。
5.①正确书写食物链,如:植物→兔→狼(食物链从绿色植物开始)
②随着食物链的逐级传递,物质和能量将逐级减少。但是有毒有害物质会随着食物链发生积累现象。
③食物链和食物网反应了物质和能量在这个生态系统中的流动情况。能量在食物网中的流动,总是遵循这样的规律:从绿色植物开始,流向植食性动物,再流向肉食性动物。生态系统中的物质是可以循环的,但能量是单方向流动的,且生态系统中的能量最终来源于太阳的光能。
碳循环的主要形式:二氧化碳
④物质循环与碳循环相关的生理作用:光合作用、呼吸作用
⑤生态系统具有自我调节能力,它的这种能力是有一定限度的,生态系统的结构越复杂,其调节能力就越强,生态系统的相对稳定,首先是生物物种和数量上的相对稳定。生态平衡是动态的、相对的。
专题十一、健康地生活(七年级上册79—82页八年级下册45—61页、74—75页、81—83页)
1.①传染病是指由致病的病原体引起的,能在人与人之间或人与动物之间传播的疾病。
②传染病的病原体有细菌、病毒、真菌、寄生虫和一些原生动物。
③传染病的特点是具有传染性和流行性。
④传染病流行必须具备三个基本环节是传染源、传播途径和易感人群。
⑤传染源是指能够传播病原体的患者、病原体携带者以及受病原体感染的动物。(不一定发病)⑥易感人群是指对某种传染病缺乏抵抗能力而容易被感染的人群。
⑦传播途径是指病原体离开传染源到达健康人所经过的途径。传播途径主要有空气传播、水和食物传播、生物媒介传播和接触传播等。
2.①抗体:病原体侵入人体后,刺激了淋巴细胞,淋巴细胞就会产生一种抵抗该病原体的特殊蛋白质。
②抗原:引起人体产生抗体的物质(如病原体、肿瘤细胞、移植器官等)。
③疫苗:通常是用杀死的或减毒的病原体制成的生物制品,接种于人体后,可产生相应的抗体。疫苗一般作为抗原出现,刺激人体产生相应的抗体。但是抗病毒血清、免疫球蛋白疫苗是作为抗体,直接杀灭或减少病原体。
= 4 \* GB3 ④这种有计划地进行预防接种,简称为计划免疫。
预防传染病的最有效的办法是计划免疫。计划免疫后,被保护人体内可以产生抗体,形成相应的特异性免疫。
= 5 \* GB3 ⑤卡介苗预防结核病;百白破疫苗预防百日咳、白喉和破伤风。
3.传染病的类型
①呼吸道传染病:经空气和飞沫传播。如:流感、肺结核、腮腺炎。
②消化道传染病:通过食物和饮水侵入人体。如:蛔虫病、甲肝、痢疾。
③体液传染病:通过蚊、虱、蚤等或输血侵入人体。如:乙肝、乙脑、疟疾、艾滋病。
④体表传染病:通过体表接触经皮肤进入人体。如:血吸虫病、沙眼、狂犬病。
4.预防传染病措施:控制传染源、切断传播途径和保护易感人群。
①控制传染源的措施:早发现、早诊断、早报告、早治疗、早隔离。
②切断传播途径的措施:搞好卫生,开窗通风、消毒、消灭媒介生物。
③保护易感人群的措施:积极锻炼身体、远离传染源、加强个人防护、实行计划免疫。
5.①艾滋病的病原体是艾滋病病毒(即HIV)。它存在艾滋病患者和病毒携带者的血液、精液、唾液、乳汁、泪液等中。
②艾滋病的传播途径是性接触、血液传播和母婴传播。
③预防艾滋病的主要措施是控制传染源(早发现、治疗病人)、切断传播途径(对血液制品、输血途径严格消毒)。
6.人体的三道防线:
说明:①伤口感染、烧烫伤患者需住在无菌病房,是因为第一道防线的缺失。
②狗、猫等动物用舌头舔伤口的作用是利用唾液中的溶菌酶杀灭伤口处的病菌。
③病原体不一定都能成为抗原(如:痢疾杆菌不能成为抗原)
抗原不一定都是病原体(异物、移植的器官都可以成为抗原)。
7.青少年合理膳食的要求
①主副食合理搭配(谷类为主食,富含糖类和蛋白质;肉类、豆类、蔬菜类是副食,富含蛋白质和脂肪)
②粗细粮合理搭配③荤素合理搭配
④三餐合理搭配(早餐含热能高的食物、午餐含蛋白质和脂肪高的食物、晚餐以谷类和清淡的蔬菜)⑤饮食要定时定量
8.①酗酒对人体健康的危害:酗酒对肝脏的损害最严重,过量饮酒可使大脑及神经系统受损。②吸烟对人体健康的危害:吸烟对青少年的骨骼发育、神经系统、呼吸系统已及生殖系统等都会有一定程度的损害;青少年吸烟还会使冠心病、高血压和肿瘤的发病年龄提前。
专题十二:生物技术与显微镜
(七年级上册10—12页、七年级下册4—6页、八年级上册94—96页、110页、八年级下册16—17页)
1.植物的无性繁殖
概念:植物依靠根、茎、叶进行繁殖。营养繁殖属于无性生殖。
①植物的营养繁殖方法:扦插、嫁接和压条。
(又称植物的克隆)举例:月季、菊花用扦插,一棵果树结不同品种的水果用嫁接。
概念:利用植物组织、细胞在无菌培养基上培养下一代。
②植物的组织培养优点:短期内快速繁殖植物。
举例:人工种子
2.动物的无性繁殖:克隆
概念:直接将一个动物体细胞,利用现代生物技术培育出与亲代一模一样动物的克隆的动物个体。克隆属于无性生殖。
应用:大量繁殖优良、珍稀动物,供人类移植的器官等。
概念:把一种或几种外源性基因转入某种生物的遗传物质中,培育出的生
3.转基因技术物就有可能表现出新转入基因所控制的性状,使这种转基因生物发生了能遗传的变异,这一技术被称为转基因技术。
应用:农业、医学、动物饲养。彩棉是运用转基因技术。
4.显微镜
①调节光线强弱的结构是反光镜和遮光器。光线强时用平面镜和小光圈;光线弱时用凹面镜和大光圈。
②显微镜对光和观察时都应先选用低倍物镜。观察时如果物像不够清晰,转动细准焦螺旋。
③放大倍数等于物镜放大倍数乘以目镜放大倍数。显微镜放大的是物体的长或宽。
④由低倍镜换成高倍镜后视野范围变小、视野变暗、细胞数目变少,细胞个体变大。
由高倍镜换成低倍镜后视野范围变大、视野变亮、细胞数目变多,细胞个体变小。
⑤污点只能在目镜、物镜和载玻片上,判断的标准是分别转动目镜、移动载玻片,若污点跟着动,则说明污点在目镜或载玻片上。注意物镜是有螺丝口的,不能动。找到污点后只能用擦镜纸擦拭。
⑥若载玻片上写有p字,则在显微镜下看到d ,做题方法是将p旋转180° 后就为显微镜下看到的像。(像与物体是上下、左右相反)
⑦若像位于视野的左边,要移到视野中央,则玻片标本应向左移。做题方法是像移动的方向与玻片标本移动的方向相反。若显微镜下看到虫子是逆时针运动,则实际上虫子是逆时针运动。
⑧物镜越长放大倍数越大;目镜越长放大倍数越小。目镜直接放在镜筒上,无螺丝口;物镜有螺丝口,安在转换器上。
⑨使用显微镜的步骤包括
⑴取镜和安放
⑵对光对光的顺序是
a转动转换器,使低倍物镜对准通光孔
b转动遮光器,选一个适合的光圈对准通光孔
c睁开双眼,用一只眼睛注视目镜
d转动反光镜(避免阳光直射反光镜)直到目镜内看到一个圆形的光屏叫做视野。
⑶放置切片标本眼要从侧面看着物镜,防止物镜在下降的过程中压坏玻片标本。
⑷观察两只眼睛都要睁开,一眼注视目镜,先用粗准焦螺旋调至看清物像为止,如果物像还不够清晰,可以用细准焦螺旋调节。⑸收镜
[1]目镜 [2]镜筒 [3]转换器
[4]物镜 [5]载物台 [6]通光孔
[7]遮光器 [8]压片夹 [9]反光镜
[10]粗准焦螺旋 [11]细准焦螺旋
[12]镜臂 [13]镜柱 [14]镜座
5.①洋葱鳞片叶表皮细胞的临时装片的制作步骤是擦、滴、撕、展、盖、染、吸
②滴的是一滴清水,滴清水的目的是保持细胞的形状,便于观察。
③撕的部位是洋葱鳞片叶的内侧,如果用外侧观察到的紫色部分是液泡。
= 4 \* GB3 ④展的目的是避免细胞重叠影响观察。
= 5 \* GB3 ⑤正确盖盖玻片的方法是用镊子夹住盖玻片一侧的边缘,将它的另一侧先接触水滴,然后缓慢地放平,盖在要观察的材料上。这样做的目的是避免盖玻片下面出现气泡而影响实验观察。
= 6 \* GB3 ⑥染色时在盖玻片的一侧滴一滴碘酒。(染色不是必须的基本步骤。)染色的目的是为了在显微镜下更清晰地观察到细胞核或者使细胞染色利于观察。经过染色的细胞,染色最深的部位是细胞核。
展
擦
撕
滴
盖
吸
染
6.人口腔上皮细胞临时装片的制作步骤是擦、滴、刮、涂、盖、染、吸
滴的是0.9%的生理盐水,滴生理盐水的目的是保持细胞的形状,便于观察或者避免细胞因吸水胀破而影响实验观察。结构
功能
细胞膜
具有保护细胞内部结构和控制细胞内外物质的进出。
细胞质
是细胞代谢的主要场所;具有流动性,有利于细胞之间以及细胞与外界环境之间进行物质交换;内有线粒体、叶绿体等结构。
细胞核
含有遗传物质,与生物遗传有关,是细胞生命活动的控制中心。
线粒体
是呼吸作用的场所。
叶绿体
是光合作用的场所。
细胞壁
具有保护和支持细胞的作用。
液泡
液泡里有细胞液。切西瓜、腌蕃茄等流出来的汁液就是细胞液。
组织类型
主要功能
分布举例
保护组织
保护作用
叶表皮、洋葱表皮根冠
基本组织
制造与贮藏有机物
叶肉细胞、果肉细胞
输导组织
输送水、无机盐和有机物
叶脉中的导管、筛管
机械组织
支持作用
叶脉中的纤维
分生组织
具有分裂能力
根尖的分生区、芽的生长点
组织类型
主要功能
主要分布
上皮组织
保护
皮肤外表面、气管、胃肠等内表面
肌肉组织
收缩与舒张
心肌、平滑肌
结缔组织
支持、营养、连接、保护
血液、骨组织、脂肪、韧带、肌腱
神经组织
接受刺激,产生兴奋和传导兴奋
脑与脊髓主要由神经组织构成
消化腺
消化腺分泌的消化液
消化液中含的消化酶
唾液腺
唾液
唾液淀粉酶
肝脏
胆汁
无消化酶
胃腺
胃液
胃蛋白酶
胰腺
胰液
含消化蛋白质、糖类、脂肪的酶
肠腺
肠液
含消化蛋白质、糖类、脂肪的酶
物质
能消化该物质的消化液
最初被消化的部位
最终被消化的部位
淀粉
唾液、肠液、胰液
口腔唾液中的唾液淀粉酶将淀粉消化成麦芽糖
小肠最终被消化成葡萄糖
蛋白质
胃液、肠液、胰液
胃胃液中的胃蛋白酶将蛋白质消化成多肽
小肠最终被消化成氨基酸
脂肪
胆汁、肠液、胰液
小肠
小肠最终被消化成甘油、脂肪酸
血管类型
功能
结构特点
血流速度及出血
止血部位
动脉
将心脏血液送到全身
管壁厚
管腔较大弹性大
速度快
呈喷射状
近心端
静脉
将全身血液送回心脏
管壁较厚
管腔大弹性小
速度慢
远心端
毛细血管
物质交换的场所
管壁最薄,由一层上皮细胞构成
速度最慢,血细胞只能一个个通过。血液慢慢渗出
不要止血
光合作用
呼吸作用
公式
光(条件)
(原料)
(产物)
叶绿体(场所)场所
水+二氧化碳—————→有机物+氧气
活细胞(条件)
线粒体(场所)
(产物)
(原料)
有机物+氧气 —→水+二氧化碳+能量
进行时间
有光才进行,只在白天进行
与光无关,白天黑夜都要进行
进行部位
叶绿体
所有活细胞 (线粒体)
气体变化
吸收二氧化碳,放出氧气
吸收氧气,放出二氧化碳
有机物变化
把二氧化碳和水合成有机物
把有机物分解为二氧化碳和水
能量变化
贮存能量
释放能量
类型
形成
控制的神经中枢
举例
非条件反射
(低级反射)
生来就会
脊髓
膝跳反射、吃梅子有唾液、缩手反射、吮吸反射等
条件反射
(高级反射)
在非条件反射基本上通过学习形成
大脑皮质
动物表演、画饼充饥、
腺体名称
分泌的激素
作用
分泌异常症状
垂体
生长激素
促进生长
幼年时分泌不足:侏儒症
幼年时分泌过多:巨人症
甲状腺
甲状腺激素
促进生长发育、
提高神经系统的兴奋性
成年人分泌过多:甲亢
幼年时分泌不足:呆小症
成年时分泌不足:大脖子病
胰岛
胰岛素
降低血糖浓度
中老年人分泌过少:糖尿病
性腺
卵巢
雌性激素
激发并维持雌性的第二性征
睾丸
雄性激素
激发并维持雄性的第二性征
动物类群
代表动物
发育方式
举例
昆虫
家蚕
完全变态发育(受精卵—幼虫—蛹—成虫)
蜜蜂、蝇、蚊、蝴蝶
蝗虫
不完全变态发育(受精卵—若虫—成虫)
蟋蟀、蝼蛄、螳螂
两栖类
青蛙
变态发育(受精卵—蝌蚪—幼蛙—成蛙)
蟾蜍、大鲵、蝾螈
蚕豆种子
玉米种子
不同点
子叶2片
子叶1片
无胚乳
有胚乳
营养物质贮藏在子叶里
营养物质贮藏在胚乳里
相同点
都有种皮和胚(胚包括胚芽、胚轴、胚根和子叶)
非特异性免(又称先天性免疫)
特异性免疫(又称获得性免疫)
防线
第一道防线
第二道防线
第三道防线
组成
皮肤和黏膜
杀菌物质和吞噬细胞(如白细胞)
免疫器官(骨髓、胸腺、脾、扁桃体、淋巴结等)和免疫细胞(主要是淋巴细胞)
功能
阻挡病原体和杀菌
杀死和吞噬病原体
产生抗体,消灭相应的抗原
作用范围
对多种病原体都有防御作用
对某一特定的病原体或异物起作用
形成时间
生来就有的
后天逐渐形成的
特性
非专一性
专一性
相关学案
这是一份人教版九年级生物 中考知识点归纳汇总,共23页。学案主要包含了,调查我们身边的生物,输血与血量,空中飞行的动物等内容,欢迎下载使用。
这是一份中考生物必考知识点汇总,共24页。
这是一份(人教版)生物中考知识点(全套)考点大汇总,共98页。学案主要包含了 植物的无性生殖和有性生殖, 昆虫的生殖和发育, 两栖动物的生殖和发育过程,鸟类的生殖和发育过程,生物多样性面临的威胁,生物多样性面临威胁的原因,保护生物多样性的措施,我国自然保护区的类型及举例等内容,欢迎下载使用。
