2023年南京市中考生物第二次模拟考试卷(含答案解析)
展开
这是一份2023年南京市中考生物第二次模拟考试卷(含答案解析),共19页。试卷主要包含了判断题,单项选择题,双项选择题等内容,欢迎下载使用。
(考试时间:60分钟试卷满分:50分)
一、判断题:请判断下列叙述是否正确,正确的写“A”,错误的打“B”,本题共10小题,每小题1分,共10分。
1.植物没有神经,所以对外界不会作出反应。( )
2.地衣是真菌与蕨类共生在一起形成的。( )
3.植物体的结构层次为:细胞→组织→器官→系统→人体。( )
4.植物类群中,苔藓植物可以作为监测空气污染的指示植物。( )
5.咽既属于呼吸系统,又属于消化系统。( )
6.大多数细菌只能利用现成有机物生活,并把有机物分解为简单无机物。 ( )
7.“孔雀开屏”是为了吸引异性,是一种求偶行为。( )
8.蝎子长得太可怕了,应该杀死它。( )
9.生物的变异是不定向的,自然选择是定向的。( )
10.克隆羊多莉的诞生标志着基因工程取得了重大的进步。( )
二、单项选择题:每小题给出的四个选项中,只有一项是符合题目要求的。本题共20小题,每小题1分,共20分。
11.为探究子叶的作用,科研人员将40粒大小一致的绿豆种子平均分成4组,浸泡10小时后,用刀片切除部分子叶,分别使每组子叶保留、和完整子叶,在适宜条件下培养10天后,测得植株平均高度如下图所示,下列说法错误的是( )
A.该实验的变量是子叶完整程度
B.绿豆种子的子叶中储存着丰富的营养物质
C.若用相同的操作处理玉米种子的子叶,结果完全相同
D.实验结果是:子叶越完整,植株越高,幼苗生长越好
12.变色龙的体色可随着周围环境的变化而改变;枯叶蝶栖息在枯叶上,宛如一片枯叶。这两种动物的形态特点说明了( )
A.环境对生物的适应 B.生物对环境的影响
C.生物对环境的适应 D.生物对环境的改变
13.图是动植物细胞结构模式图。下列叙述正确的是( )
A.甲图中的①,乙图中的②都能控制物质进出
B.与植物花瓣颜色有关的色素一般存在于③中
C.与细胞呼吸作用有关的是⑤
D.⑥具有流动性,有利于物质运输和交换
14.苗无肥不壮,植物生长需要量最多的无机盐是( )
A.氮、磷、硼B.磷、硼、钾C.硼、氮、钾D.氮、磷、钾
15.下列有关能量及呼吸作用的叙述中,正确的是( )
A.测定食物中的能量可直接用燃烧的方法
B.不同食物中所储存的能量含量是相同的
C.呼吸作用的意义是为生命活动提供动力
D.呼吸作用的实质是分解有机物,释放二氧化碳
16.肝炎患者厌食油腻的食物,这是因为肝炎影响了( )
A.肝脏分泌消化脂肪的酶
B.肝脏分泌胆汁,从而影响了脂肪的消化
C.消化脂肪的酶和胆汁的分泌
D.小肠绒毛对脂肪的吸收
17.当人们尽情吐气高歌表达对祖国的热爱之情时,下列描述中正确的是( )
A.胸腔容积逐渐变大B.肋骨向下向内运动
C.外界空气从外界进入肺部D.膈顶部下降
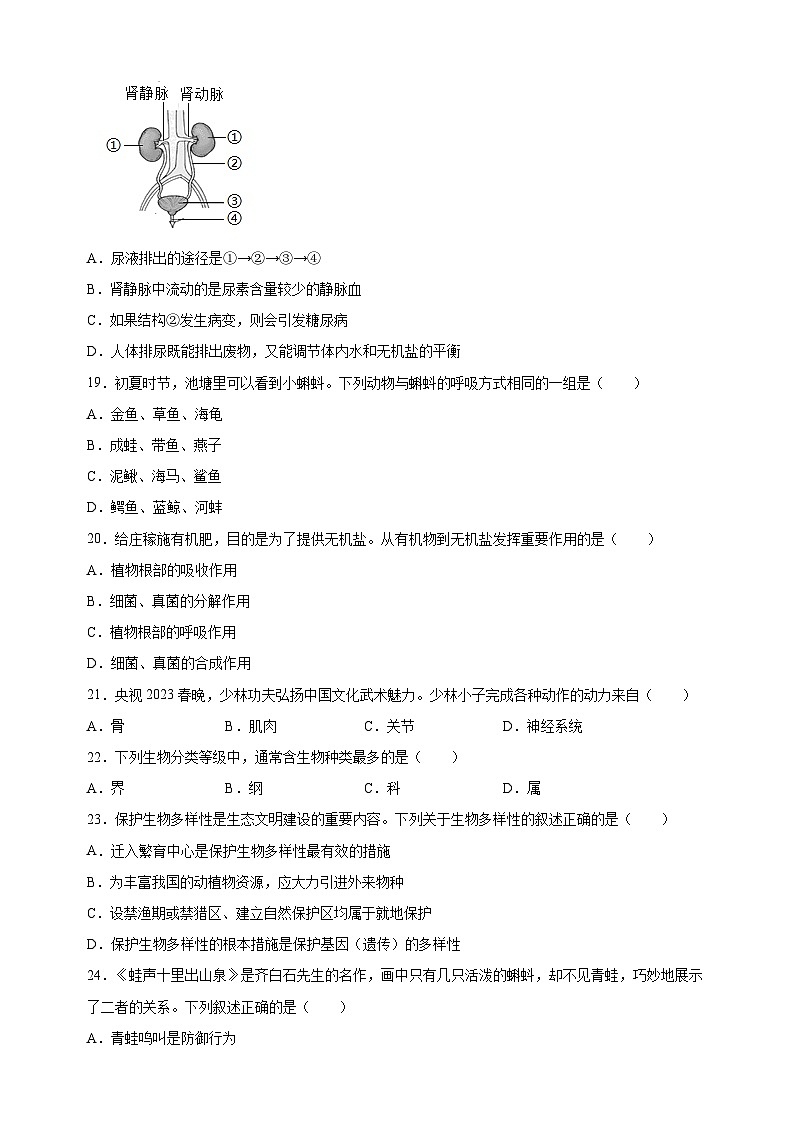
18.图为人体的泌尿系统组成示意图,下列相关叙述不正确的是( )
A.尿液排出的途径是①→②→③→④
B.肾静脉中流动的是尿素含量较少的静脉血
C.如果结构②发生病变,则会引发糖尿病
D.人体排尿既能排出废物,又能调节体内水和无机盐的平衡
19.初夏时节,池塘里可以看到小蝌蚪。下列动物与蝌蚪的呼吸方式相同的一组是( )
A.金鱼、草鱼、海龟
B.成蛙、带鱼、燕子
C.泥鳅、海马、鲨鱼
D.鳄鱼、蓝鲸、河蚌
20.给庄稼施有机肥,目的是为了提供无机盐。从有机物到无机盐发挥重要作用的是( )
A.植物根部的吸收作用
B.细菌、真菌的分解作用
C.植物根部的呼吸作用
D.细菌、真菌的合成作用
21.央视2023春晚,少林功夫弘扬中国文化武术魅力。少林小子完成各种动作的动力来自( )
A.骨B.肌肉C.关节D.神经系统
22.下列生物分类等级中,通常含生物种类最多的是( )
A.界B.纲C.科D.属
23.保护生物多样性是生态文明建设的重要内容。下列关于生物多样性的叙述正确的是( )
A.迁入繁育中心是保护生物多样性最有效的措施
B.为丰富我国的动植物资源,应大力引进外来物种
C.设禁渔期或禁猎区、建立自然保护区均属于就地保护
D.保护生物多样性的根本措施是保护基因(遗传)的多样性
24.《蛙声十里出山泉》是齐白石先生的名作,画中只有几只活泼的蝌蚪,却不见青蛙,巧妙地展示了二者的关系。下列叙述正确的是( )
A.青蛙鸣叫是防御行为
B.青蛙的生殖方式是体内受精
C.青蛙是变态发育
D.蝌蚪在水中生活,青蛙在陆地生活
25.下列疾病中,不属于遗传病的是( )
A.色盲B.艾滋病C.血友病D.先天性聋哑
26.下列关于生物进化的总体趋势的叙述错误的是( )
A.由需氧到厌氧B.由单细胞到多细胞
C.由水生到陆生D.由低等到高等
27.生物的遗传和变异普遍存在。有关叙述正确的是( )
A.生物的遗传物质是蛋白质,能在亲代、子代间传递
B.能遗传的变异可以使生物产生新的性状或新的类型
C.含X染色体的精子与卵细胞形成的受精卵发育成男性
D.在转基因技术中,提供外源基因的生物被称为转基因生物
28.下列各项中通过接种疫苗能够预防的疾病是( )
A.遗传病B.佝偻病C.侏儒症D.新型冠状肺炎
29.夏季是溺水高发季节,若遇到有人因溺水暂时停止呼吸,可采用人工呼吸的方法实施急救。下列相关说法错误的是( )
A.人工呼吸利用了呼吸运动的原理
B.人工呼吸前应先清除呼吸道内的异物
C.对患者进行吹气时一般每分钟80次左右
D.水超过胸部会感觉呼吸吃力,是因为在外部水压的作用下胸廓难以扩大
30.目前,各种短视频平台催生了很多火热的“主播”,但直播内容良莠不齐。以下直播行为不合法的是( )
A.科普宣传者演示七步洗手法
B.禁毒民警宣传新型毒品危害
C.户外主播介绍野外求生技能
D.美食博主烹饪野生保护动物
三、双项选择题:下列各题的四个选项中,有两项符合题意,选对一项得1分,选对2项得2分,有错选不得分。本题共10题,每题2分,共20分。
31.定量实验中测得的数据往往存在误差,因此需要设置重复组,取多组实验数据的平均值。下列实验不需要取平均值的是( )
A.测定某种食物中的能量
.测量胸围差
C.采集和测算空气中的尘埃粒子
D.模拟动脉粥样化对血液流动的影响
32.下列关于生态平衡的叙述中,正确的是( )
A.生态平衡是一种动态和相对的平衡
B.生态平衡依赖于生态系统的自我调节能力
C.生态系统的自我调节能力是无限的,自然因素不会破坏生态平衡
D.生态平衡是指一定时间内,生态系统内的能量流动和物质循环是恒定不变的
33.如图是NBA篮球明星科比的相关结构图,以下叙述错误的是( )
A.科比的身体结构层次依次是:细胞→组织→器官→个体
B.科比的肤色为黑色,控制其肤色的遗传物质主要储存在图甲的结构③内
C.图乙中的a、b、c表示细胞分裂过程,d表示细胞分化过程
D.图甲中①能控制物质进出细胞
34.如图所示是花的传粉过程示意图,下列叙述不正确的是( )
A.由图可知,该花属于单性花
B.图中①②与果实和种子的形成有关
C.由③组成的花冠鲜艳美丽,是花的主要结构
D.图中所示传粉分式属于异花传粉
35.流程图可用来表示连续发生的一系列生理活动,以下几幅流程图正确的是( )
A.外界声波→外耳道→鼓膜→听小骨→内耳→听觉神经→大脑
B.外界光线→角膜→瞳孔→晶状体和玻璃体→视网膜→视觉神经→大脑
C.血液→肾小球→肾小管→肾小囊→尿液
D.细胞→组织→器官→植物体→系统
36.下列各组动物属于同一物种的是( )
A.黄骠马和赤兔马B.马和海马C.水母和水螅D.血吸虫和水蛭
37.如图中的填充部分表示四种动物共有的特点,则该特点是( )
A.卵生B.用肺呼吸
C.体温恒定D.具脊椎骨连接而成的脊柱
38.下列有关生物的生殖和发育的叙述正确的是( )
A.嫁接、植物组织培养、试管婴儿、克隆羊均属于无性生殖
B.鸡卵的卵黄表面中央有一个盘状小白点,是胚胎遗传物质所在部位
C.家蚕、蜜蜂、蝗虫的发育都要经历卵→幼虫→蛹→成虫四个时期
D.青蛙的生殖和幼体发育在水中进行,成体用肺呼吸,皮肤辅助呼吸
39.下列实例中运用了转基因技术的是( )
A.抗虫棉B.太空椒C.超级小鼠D.杂交水稻
40.从安全用药的角度考虑,以下做法正确的是( )
A.选择广告推荐的药品
B.服用前应仔细阅读药品说明书
C.如果需要长期服用非处方药,必须得到医生的指导
D.抗生素治疗效果好,可以大量使用
参考答案
一、判断题:请判断下列叙述是否正确,正确的写“A”,错误的打“B”, 本题共10小题,每小题1分,共10分。
1、错误
【分析】生物的特征有:生物的生活需要营养,生物能够进行呼吸,生物能排出体内产生的废物,生物能够对外界刺激作出反应,生物能够生长和繁殖,除病毒外,生物都由细胞构成的。
【详解】植物是生物,它虽然没有神经,但能对外界刺激作出反应。如含羞草受到触动会把叶片合起来;植物的叶具有向光性;植物的根具有向地性、向水性、向肥性。这些都是植物对外界刺激作出的反应,所以题干说法错误。
2、错误
【分析】生物与生物之间的关系常见有:捕食关系、竞争关系、合作关系、寄生关系、共生关系等。
【详解】地衣是由真菌和藻类两种生物在一起共生形成的共生体。
故题干叙述错误。
3、错误
【详解】植物体的结构和功能的基本单位是细胞,细胞分化形成组织,构成植物体的组织有:保护组织、营养组织、输导组织、机械组织和分生组织。不同的组织再组成器官,植物有六大器官:根、茎、叶、花、果实和种子,由这六大器官构成整个绿色开花植物体。可见植物体的结构层次从微观上依次是细胞→组织→器官→植物体。
故题干叙述错误。
4、正确
【分析】苔藓植物可作为检测空气污染程度的指示植物。
【详解】苔藓植物的叶只有一层细胞,二氧化硫等有毒气体很容易从背腹两面侵入叶细胞,使苔藓植物的生存受到威胁。因此,人们通常把苔藓植物当做监测空气污染程度的指示植物,题干说法正确。
5、√
【分析】呼吸系统包括呼吸道和肺两部分,肺是气体交换的场所,是呼吸系统的主要器官.
消化系统包括消化道和消化腺,消化道有口腔、咽、食道、胃、小肠、大肠和肛门,消化腺包括唾液腺、胃腺、肠腺、胰腺和肝脏。
【详解】呼吸道包括鼻腔、咽、喉、气管、支气管,消化道有口腔、咽、食道、胃、小肠、大肠和肛门,可见咽既属于呼吸系统,又属于消化系统.
【点睛】明确消化系统和呼吸系统的组成.
6、对
【详解】大多数细菌没有叶绿体,不能自己制造有机物,只能利用现成的有机物生活,并把有机物分解为简单的无机物,它们是生态系统中的分解者。说法正确。
7、正确
【详解】动物在其生活过程中。所进行的一系列有利于它们存活和繁殖后代的活动,称为动物的行为,如取食行为、防御行为、繁殖行为、迁徙行为、攻击行为等。“孔雀开屏”是为了吸引异性,所以是一种求偶行为,故题干观点正确。
8、错
【分析】生物多样性包括生物种类的多样性,生态系统多样性和基因多样性。
【详解】蝎子属于节肢动物,是生物圈中的重要组成部分之一,我们保护动物多样性,要合理的开发和利用。不能因为蝎子长得太可怕了,就杀死它,这样破坏了生物的多样性。故本题说法错误。
【点睛】回答此题的关键是要明确我国保护生物多样性的措施。
9、正确
【详解】达尔文自然选择学说的主要内容是:过度繁殖、遗传和变异、生存斗争、适者生存。其中生物变异是不定向的,但可遗传的变异能为生物进化提供原始材料,是自然选择发生作用的基础。自然选择是定向的,决定了生物进化的方向,题干说法正确。
10、错误
【详解】克隆是指生物体通过体细胞进行的无性繁殖。克隆绵羊“多莉”就是用乳腺上皮细胞(体细胞)作为供体细胞进行细胞核移植的,它利用了胚胎细胞进行核移植的传统方式,克隆羊多利就是利用细胞工程的最大突破,题干说法错误。
二、单项选择题:每小题给出的四个选项中,只有一项是符合题目要求的。本题共20小题,每小题1分,共20分。
11、C
【分析】绿豆种子的结构包括胚和种皮;玉米种子的结构包括种皮、胚和胚乳。它们的胚都包括胚芽、胚轴、胚根和子叶,不过绿豆种子的子叶2片,肥厚,贮存着丰富的营养物质;玉米种子的子叶1片,营养物质贮存在胚乳里。
【详解】A.该实验是为探究子叶的作用,通过实验的设置可知,该实验的变量是子叶完整程度,A正确。
B.绿豆种子属于双子叶植物,其子叶中储存着丰富的营养物质,B正确。
C.玉米属于单子叶植物,营养物质贮存在胚乳里,因此,若用相同的操作处理玉米种子的子叶,实验结果不相同,C错误。
D.通过实验结果可知,子叶越完整,植株越高,幼苗生长越好,D正确。
故选C。
12、C
【分析】生物对环境的适应是普遍存在的。现在生存的每一种生物,都具有与环境相适应的形态结构、生理特征或行为。生物不仅适应环境,生物也能影响环境,据此解答。
【详解】变色龙的体色可随着周围环境的变化而改变;枯叶蝶栖息在枯叶上,宛如一片枯叶,动物这种身体的颜色、外形都与环境类似而不易被天敌发现。有利于躲避敌害,有利于掩护自己捕食猎物等,体现了生物适应环境,C正确。
故选C。
13、D
【分析】观图可知:①细胞壁、②细胞膜、③叶绿体、④细胞核、⑤液泡、⑥细胞质、⑦线粒体。
【详解】A.甲图是植物细胞,其中的①是细胞壁,具有保护和支持的作用,乙图是动物细胞,其中的②细胞膜能控制物质进出,A错误。
B.液泡内含有细胞液,溶解着多种物质,与植物花瓣颜色有关的色素一般存在于⑤液泡中,B错误。
C.⑦线粒体能为细胞的生命活动提供能量,是呼吸作用的场所,C错误。
D.⑥细胞质能不断的流动,它的流动加速了细胞与外界之间的物质交换,D正确。
故选D。
14、D
【分析】植物通过根吸收土壤中的水分和无机盐,并通过根、茎、叶的导管运输到植物体的各个部分。无机盐对植物的生长发育起着重要的作用,这些无机盐包括含氮、磷、钾、钙、镁、硫、硼、锰、锌、钼等的多种无机盐。
【详解】植物需要最多的是含氮、磷、钾的无机盐。含氮的无机盐能促进细胞的分裂和生长,使枝繁叶茂;含磷的无机盐可以促进幼苗的发育和花的开放,使果实、种子提早成熟;含钾的无机盐使植物茎秆健壮,促进淀粉的形成与运输。植株矮小、叶片发黄是缺少含氮的无机盐;植株矮小、叶片暗绿色是缺少含磷的无机盐;茎竿软弱易倒伏是缺少含钾的无机盐。
故选D。
15、C
【分析】此题考查的知识点是测量食物中的能量的方法,以及呼吸作用的意义和实质等问题,结合选项逐一分析解答。
【详解】A.我们吃的食物中含有大量的有机物。有机物中储存有大量的能量,能供人体生命活动的需要。我们知道食物燃烧时,有机物内储存的能量会以热量的形式释放出来,这些释放的能量能被水吸收,水在加热时吸收这些热量后水温会升高,通过测量水升高的温度,就可以推算出被燃烧的食物中含有多少的能量。因此,可以通过测量食物燃烧放时出热量的多少,来测定食物中能量的多少,选用的食物应该是容易燃烧的。如花生种子等。而直接用燃烧的方法无法测量,A错误。
B.据科学家测定,糖类、脂肪、蛋白质在体内分解所放出的热量分别是:每克糖类平均为17.15千焦,每克脂肪平均为38.91千焦,每克蛋白质平均为17.15千焦。脂肪的热价最高,因此若进食的量相同,脂肪提供的能量最多,B错误。
C.植物的呼吸作用是细胞内有机物在氧的参与下被分解成二氧化碳和水,同时时放出能量的过程。释放出的能量一部分为生物体的各项生命活动提供动力,一部分以热能的形式散发掉,C正确。
D.根据呼吸作用表达式:有机物+氧→二氧化碳+水+能量,在此过程中释放出大量的能量,一方面满足自身的需要,另一部分以热能的形式散失出去。所以呼吸作用的实质是分解有机物,释放能量,D错误。
故选C。
16、B
【分析】肝脏是人体内最大的消化腺,成人的肝脏重约1.5kg,肝脏具有分泌胆汁、代谢功能和解毒等功能。肝脏分泌的胆汁能储藏在胆囊中,在需要消化食物的时候,胆汁经导管流入十二指肠。
【详解】肝脏分泌的胆汁不含消化酶,但对脂肪有乳化作用,能把脂肪变成微小的颗粒,增大脂肪与消化酶的接触面积,从而有利于脂肪的消化。肝炎患者的肝脏分泌胆汁的能力差,影响了脂肪的消化,因而肝炎患者厌食油腻的食物。
故选B。
17、B
【分析】本题主要考查人体呼吸过程中膈肌、肋间肌的一些变化。
【详解】①膈肌与肋间肌收缩,肋骨向上向外运动,膈肌顶部下降,胸廓的容积扩大,肺随之扩张,造成肺内气压减小,小于外界大气压,外界气体进入肺内,完成吸气;②当膈肌和肋间外肌舒张时,肋骨向下向内运动,膈肌顶部升高,结果胸廓容积缩小,肺也随之回缩,造成肺内气压大于外界气压,肺内气体排出肺,完成呼气。“当人们尽情吐气高歌表达对祖国的热爱之情时”是呼气状态,所以B符合题意。
故选B。
18、C
【分析】人体泌尿系统是由肾脏、输尿管、膀胱和尿道构成。图中①是肾脏,②是输尿管,③是膀胱,④是尿道,据此解答。
【详解】A.肾脏的主要功能是形成尿液,输尿管将肾脏形成的尿液输送到膀胱,膀胱暂时储存尿液,再从尿道排出体外。因此,尿液排出的途径是①→②→③→④,A正确。
B.肾静脉是体循环的静脉,流的是静脉血。肾动脉中的尿素经过肾小球的过滤和肾小管的重吸收后,以尿的形式排出,所以从肾静脉流出的血液中的尿素含量低,B正确。
C.糖尿病是胰岛素分泌不足引起的,C错误。
D.排尿对于人体进行正常生命活动具有重要的意义,不仅排出废物,还能调节体内水和无机盐的平衡,维持组织细胞的生理功能,D正确。
故选C。
19、C
【分析】两栖动物是指幼体生活在水中,用鳃呼吸。成体既能生活在水中,也能生活在潮湿的陆地上,主要用肺呼吸,兼用皮肤呼吸。常见的两栖动物有青蛙、蟾蜍、大鲵和蝾螈等。可见蝌蚪用鳃呼吸。
【详解】A.金鱼、草鱼属于鱼类,用鳃呼吸,海龟属于爬行动物,用肺呼吸,A错误。
B.成蛙用肺呼吸,皮肤辅助呼吸,带鱼用鳃呼吸,燕子用肺呼吸,气囊辅助呼吸,B错误。
C.泥鳅、海马、鲨鱼都属于鱼类,用鳃呼吸,C正确。
D.鳄鱼属于爬行动物,用肺呼吸,蓝鲸属于哺乳动物,用肺呼吸,河蚌属于软体动物,用鳃呼吸,D错误。
故选C。
20、B
【分析】细菌、真菌等微生物作为分解者促进了自然界中的物质循环。
【详解】在自然界中动物、植物的遗体、遗物不会堆积如山,是因为大量的细菌、真菌等微生物会把动物、植物的遗体遗物分解成二氧化碳、水和无机盐等无机物,这些物质又被归还土壤,供植物重新利用,因此细菌、真菌等微生物作为分解者促进了自然界中的物质循环。因此,从有机物到无机盐发挥重要作用的是细菌、真菌的分解作用。植物根部吸收的是水和无机盐;植物根部的呼吸作用吸收的是氧气。所以B是正确的。
故选B。
21、B
【分析】人体的任何一个动作,都是在神经系统的支配下,由于骨骼肌收缩,并且牵引了所附着的骨,绕着关节活动而完成的。
【详解】骨骼肌有受刺激而收缩的特性,当骨骼肌受神经传来的刺激收缩时,就会牵动着它所附着的骨,绕着关节活动,于是躯体就产生了运动。但骨骼肌只能收缩牵拉骨而不能将骨推开。在运动中,神经系统起调节作用,骨骼肌起动力作用,骨起杠杆作用,关节起支点作用。因此少林小子完成各种动作的动力来自肌肉。由此可见,ACD错误,B正确。
故选B。
22、A
【分析】生物分类是研究生物的一种基本方法。生物分类主要是根据生物的相似程度(包括形态结构和生理功能等),把生物划分为种和属等不同的等级,并对每一类群的形态结构和生理功能等特征进行科学的描述,以弄清不同类群之间的亲缘关系和进化关系。
【详解】生物分类单位由大到小是界、门、纲、目、科、属、种七个等级。界是最大的分类单位,最基本的分类单位是种。分类单位越大,生物的相似程度越少,共同特征就越少,包含的生物种类就越多,生物的亲缘关系就越远,A符合题意。
故选A。
23、C
【分析】生物的多样性包括生物种类的多样性、基因的多样性和生态系统的多样性三个层次。
【详解】A.人们还把濒危物种迁出原地,移入动物园、水族馆和濒危动物繁育中心,进行特殊的保护和管理,有利于保护生物多样性,建立自然保护区是保护生物多样性最有效的措施,A错误。
B.引进外来物种,一般不引进它的天敌,因此外来物种就会因为缺少天敌,而数量大增,进而与其它生物争夺生存资源,从而影响了其它生物的生存,甚至引起其它生物的死亡,就会破坏生物的多样性,B错误。
C.就地保护的主要形式是建立自然保护区,是保护生物多样性最有效的措施,设禁渔期或禁猎区、建立自然保护区均属于就地保护,C正确。
D.保护生物多样性的根本措施是保护生态系统的多样性,D错误。
故选C。
24、C
【分析】青蛙的发育过程为:雄蛙先鸣叫吸引雌蛙,雌蛙来后雌雄蛙抱对,促进两性生殖细胞排出,两性生殖细胞在水中结合形成受精卵,许多受精卵在一起形成卵块,受精卵孵化出小蝌蚪,用鳃呼吸,小蝌蚪先长后肢,再长前肢,最后尾巴逐渐消失,变成小幼蛙,幼蛙逐渐长成成蛙。即:受精卵→蝌蚪→幼蛙→成蛙,青蛙的幼体和成体在形态结构和生活习性上差异很大,这样的发育属于变态发育,这种受精方式叫做体外受精。
【详解】A.繁殖行为是与动物繁殖有关的行为。故雄蛙鸣叫是为了吸引雌蛙,属于繁殖行为,A错误。
B.在青蛙的繁殖季节,雄蛙先鸣叫吸引雌蛙,雌蛙来后雌雄蛙抱对,抱对行为可刺激雄蛙和雌蛙分别产生精子、卵细胞,精子和卵细胞在水中结合形成受精卵,属于体外受精,B错误。
C.青蛙的发育过程是“受精卵→蝌蚪→幼蛙→成蛙”,青蛙的幼体和成体在形态结构和生活习性上差异很大,故属于变态发育 ,C正确。
D.青蛙的幼体是蝌蚪,蝌蚪只能生活在水中;成体能生活在陆地上,也可以生活在水中,D错误。
故选C。
25、B
【分析】传染病是指由病原体引起的、能在人与人之间或人与动物之间传播的疾病。其特点:具有传染性和流行性等特点。遗传病是由遗传物质改变或受致病基因控制引起的,不具有传染性和流行性等特点。
【详解】艾滋病是由病原体是人类免疫缺陷病毒(HIV)引起的血液传染病,不属于遗传病;色盲、先天性聋哑、血友病都是由遗传物质改变或受致病基因控制引起的遗传病。
故选B。
26、A
【分析】生物进化的总体趋势是:结构上是从简单到复杂,在生活环境上是从水生到陆生,在进化水平上是从低等到高等。
【详解】A.生物进化的过程从单细胞生物体开始,当时地球氧气稀薄,生物体没有进化出有氧呼吸的能力,厌氧异养型生物体出现了。然后地球上出现了蓝藻等原核可光合作用的生物,代谢靠自己,属于自养生物,也应当是需氧生物。再然后地球上氧气逐渐充沛,出现了相对高等的掠食者,异养生物,同时他们也是需氧的,但仍有厌氧生物存留下来,A错误。
BCD.在研究生物的进化的过程中,化石是重要的证据,在越古老的地层中,挖掘出的化石所代表的生物,结构越简单,分类地位越低等,水生生物的化石也越多,在距今越近的地层中,挖掘出的化石所代表的生物,结构越复杂,分类地位越高等,陆生生物的化石也越多,因此生物进化的总体趋势是由低等到高等,由水生到陆生,由简单到复杂,由单细胞到多细胞,BCD正确。
故选A。
27、B
【分析】遗传是指亲子间的相似性;变异是指亲子代和子代个体间的差异。生物的亲代与子代之间以及子代的个体之间在性状上的差异叫变异。
【详解】A.生物的遗传物质是DNA,亲代是通过生殖细胞把控制性状的基因传递给子代,A错误。
B.可遗传变异是是由于遗传物质发生改变引起的,这种变异能遗传给下一代,可以使生物产生新的性状或新的类型,B正确。
C.男性的性染色体组成为XY,是由含X染色体的卵细胞和含Y染色体的精子形成受精卵发育而成的;而含X染色体的精子与卵细胞(含X染色体)形成的受精卵是XX,发育成女性,C错误。
D.转基因技术是把一种生物的某个基因用转基因技术的方法转入到另一种生物的基因组中,培育出的转基因生物就有可能表现出转入基因所控制的性状。转基因大豆、转基因小鼠等体现转基因技术在农林、医药等领域都有广泛应用前景,D错误。
故选B。
28、D
【分析】疫苗是用减毒的、低毒的、灭活的病原体制成的生物制品,接种到人体后,能刺激人体产生相应的抗体,来消灭某一特定的病原体,起到预防某种传染病的目的。
【详解】A.遗传病是指由遗传物质发生改变而引起的或者是由致病基因所控制的疾病,A错误。
B.佝偻病是由缺乏钙或维生素D引起的疾病,B错误。
C.侏儒症是由幼年时期生长激素分泌不足引起的疾病,C错误。
D.新型冠状肺炎是由新冠病毒引起的,能够在生物体之间传播的一种疾病,是可通过接种疫苗来预防的疾病,避免传染病的发生,D正确。
故选D。
29、C
【分析】若出现溺水、触电或煤气中毒等意外事故,人体会出现突然停止呼吸的现象,若不及时进行抢救大脑和心脏供氧不足会造成死亡,所以要进行人工呼吸的方法来进行急救。常用方法有:口对口吹气法、俯卧压背法、仰卧压胸法。其中第一种是最简单易行的。
【详解】A.人工呼吸是根据呼吸运动的原理,借助外力使患者的胸廓有节律的扩大和缩小,从而引起肺被动扩张和回缩的患者恢复呼吸,A正确。
B.实施人工呼吸前,应该使被救者仰卧,呼吸道畅通,有利于空气的进入,B正确。
C.成年人在平静状态下的呼吸频率大约是15---20次/分,用口对口吹气法实施急救时,每分钟吹气应控制在16-18次,C错误。
D.在游泳时大家往往有这样的体会:若水超过胸部,会感觉呼吸有些吃力,这是因为水压迫胸腔容积减小,肺内气压增大,外界空气不易进入,D正确。
故选C。
30、D
【分析】(1)预防传染病的三个措施有:控制传染源、切断传播途径、保护易感人群。 (2)毒品具有很强的成瘾性,一旦沾染,很难戒除,严重危害人体身心健康,危害社会。因此,青少年各系统和器官发育还不完善,应拒绝毒品。 (3)出现意外、危机时,我们要拨打急救电话并采取一定的急救措施。 (4)威胁生物多样性的原因有有栖息地被破坏、偷猎、外来物种入侵、环境污染、其他原因等。
【详解】ABC.科普宣传者演示七步洗手法、禁毒民警宣传新型毒品危害、户外主播介绍野外求生技能都是合法的,ABC不符合题意。
D.保护野生动物,有助于保护生物的多样性,可见美食博主烹饪野生保护动物是违法的,D符合题意。
故选D。
三、双项选择题:下列各题的四个选项中,有两项符合题意,选对一项得1分,选对2项得2分,有错选不得分。本题共10题,每题2分,共20分。
31、BD
【分析】对于需要数据验证的实验,常需要设置重复组,求其平均值,为了排除由偶然性引起的误差,提高实验的准确性;对于需要物质变化验证的实验,不需要测定平均值。
【详解】AC.实验时,为了排除偶然性因素的影响,常需要设置重复组,求其平均值的实验多数是一些具有实验数据的实验,例如:测定某种食物中的能量;测算空气中的尘埃粒子采用五点取样法多次测量后取平均值,AC不符合题意。
B.测量胸围差的目的是为了测量肺活量,测肺活量时应测量多组,然后取最大值,B符合题意。
D.模拟动脉粥样硬化对血液流动的影响,属于模拟实验,不需要取平均值,D符合题意。
故选BD。
32、AB
【分析】在生态系统中,生物的种类、各种生物的数量和所占的比例总是维持在相对稳定的状态叫生态平衡。
【详解】AD.生态平衡是指在一定的时间内,一个自然生态系统内的生物种类和数量一般是相对稳定的,它们之间及其与环境间的能量流动和物质循环也保持相对稳定的状态。生态系统的各成分并不是一成不变的,而是始终处于动态的平衡之中,一旦某一环节出现问题,生物的数量将会发生变化,生态系统内的能量流动和物质循环也会发生改变的,故A符合题意,D不符合题意。
B.生态系统能够保持相对的稳定状态,是因为它本身具有一定的自动调节能力,故B符合题意。
C.任何生态系统的调节能力都有一定的限度,如果外来干扰超出了这个限度,生态系统的稳定性就会遭到破坏,破坏生态系统稳定性的因素包括自然因素和人为因素两类,故C不符合题意。
故选AB。
33、AC
【分析】绿色开花植物的结构层次:细胞→组织→器官→植物体;动物体的结构层次:细胞→组织→器官→系统→动物体。
动物细胞的基本结构:细胞膜、细胞质、细胞核。细胞膜控制物质的进出,细胞核是遗传物质储存和复制的场所,是遗传信息库,是生命活动控制中心。
细胞分裂就是一个细胞分成两个细胞的过程,细胞分裂使细胞数目增多。
细胞分化是指细胞在生长过程中细胞的形态、结构和功能发生变化的过程,细胞分化形成了不同的组织,如动物的肌肉组织、上皮组织、神经组织和结缔组织,植物的保护组织、营养组织、分生组织和输导组织。
图甲中,①细胞膜、②细胞质、③细胞核,图乙中,abc表示细胞分裂,d表示细胞分化。
【详解】A.科比的身体结构层次依次是:细胞→组织→器官→系统→个体,A错误。
B.③细胞核是遗传信息库,因此科比的肤色为黑色,控制其肤色的遗传物质主要储存在图甲的结构③内,B正确。
C.图乙中a细胞体积增大,表示细胞生长;bc过程中只有细胞数目的增加,细胞的形态结构没有发生变化,因此图乙的b、c表示细胞分裂过程;ad过程中细胞的形态、结构和功能发生了变化,因此d表示细胞分化过程,C错误。
D.①细胞膜有保护和控制物质进出的功能,D正确。
故选AC。
【点睛】熟知细胞的结构和功能及结构层次是解答本题的关键。
34、AC
【分析】图中①是花药,②是胚珠,③是花冠。花开花后,必须经过传粉和受精两个生理过程,才能结出果实,在受精完成后,花蕊等结构一般都逐渐凋落,雌蕊的子房却慢慢膨大起来,其中子房壁发育成果皮,子房中的胚珠发育成种子,胚珠里面的受精卵发育成胚,最终雌蕊的子房发育成果实。
【详解】A.根据雌蕊和雄蕊的有无,花可以分为两性花和单性花,在一朵花中同时具有雌蕊和雄蕊的花叫做两性花,在一朵花中只有雄蕊或只有雌蕊的花叫做单性花。单性花中,只有雌蕊的花叫雌花,只有雄蕊的花叫雄花。由图可以看出:图中的每一朵花同时具雌蕊和雄蕊,是两性花,故A错误。
B.花开花后,必须经过传粉和受精两个生理过程,才能结出果实,在受精完成后,花蕊等结构一般都逐渐凋落,雌蕊的子房却慢慢膨大起来,其中子房壁发育成果皮,子房中的胚珠发育成种子,图中①是花花药,花药里有花粉,花粉里有精子,②是胚珠,其内有卵细胞,因此它们都与果实和种子的形成有关,故B正确。
C.雄蕊包括花药和花丝组成,雌蕊由柱头,花柱和子房组成,雄蕊和雌蕊与果实和种子的形成有直接关系,因此是花的主要结构,而不是③花冠,故C错误。
D.异花传粉是指一朵花的花粉经过风力、水力、昆虫或人的活动等不同途径传播到另一朵花的花柱上,进行受精的一系列过程,图中所示的传粉方式为异花传粉,故D正确。
故选AC。
【点睛】解题的关键是理解花的结构和种类,传粉的方式,果实和种子的形成过程。
35、AB
【分析】回答此题的关键是要明确以下知识点:一、听觉的形成过程;二、视觉的形成过程;三、尿的形成过程。四、植物体的结构层次。
【详解】A、听觉的形成过程:外界的声波经过外耳道传到鼓膜,引起鼓膜的振动;振动通过听小骨传到内耳,刺激耳蜗内的听觉感受器,产生神经冲动;神经冲动通过与听觉有关的神经传递到大脑皮层的听觉中枢,就形成了听觉,A正确。
B、视觉的形成过程是:外界物体反射的光线,经过角膜、房水,由瞳孔进入眼球内部,经过晶状体和玻璃体的折射作用,形成一个倒置的物像。视网膜上的感光细胞接受物像的刺激产生神经冲动,然后通过视神经传到大脑皮层的视觉中枢,形成视觉,B正确。
C、尿的形成过程是:尿的形成要经过肾小球的滤过和肾小管的重吸收作用。当血液流经肾小球时,除了血细胞和大分子的蛋白质外,其他的如水、无机盐、尿素、葡萄糖会滤过到肾小囊腔形成原尿;当原尿流经肾小管时,其中大部分水、部分无机盐和全部的葡萄糖被重新吸收回血液,而剩下的如尿素、一部分无机盐和水等由肾小管流出形成尿液。其流程应该是:血液→肾小球→肾小囊→肾小管→尿液,C错误。
D、植物体结构和功能的基本单位是细胞,由细胞分化形成组织,构成植物体的主要组织有:保护组织、营养组织、输导组织、机械组织和分生组织。不同的组织再组成器官,植物有六大器官:根、茎、叶、花、果实和种子,由这六大器官直接构成整个绿色开花植物体。可见植物体的结构层次从微观到宏观依次是细胞→组织→器官→植物体。植物体没有系统,D错误。
故选AB。
【点睛】这几个知识点都是考查重点,复习时应熟练掌握。
36、AC
【分析】动物的分类除了要比较外部形态结构,还要比较动物的内部构造和生理功能,并结合动物的生活习性和地理分布情况等。
【详解】A.黄骠马和赤兔马都属于马这个物种,A正确。
B.马属于哺乳类,海马属于鱼类,B错误。
C.水母和水螅都属于腔肠动物,C正确。
D.血吸虫属于扁形动物,水蛭属于环节动物,D错误。
故选AC。
37、AD
【分析】动物的分类除了要比较外部形态结构,往往还要比较动物的内部构造和生理功能,识图分析解答。
【详解】A.青蛙属于两栖动物,信鸽属于鸟类,鳑鲏属于鱼类,山龟属于爬行动物,四种动物的生殖方式都为卵生,A正确。
B.青蛙属于两栖动物,用肺呼吸,皮肤辅助呼吸,信鸽属于鸟类,用肺呼吸,气囊辅助呼吸,鳑鲏属于鱼类,用鳃呼吸,山龟属于爬行动物,用肺呼吸,B错误。
C,青蛙属于两栖动物,鳑鲏属于鱼类,山龟属于爬行动物,三者为变温动物,信鸽属于鸟类,为恒温动物,C错误。
D.青蛙属于两栖动物,信鸽属于鸟类,鳑鲏属于鱼类,山龟属于爬行动物,它们体内都有脊椎骨连接而成的脊柱,都是脊椎动物,D正确。
故选AD。
38、BD
【分析】1.不经过两性生殖细胞的结合,由母体直接产生新个体,这种生殖方式称为无性生殖。
2.家蚕的生殖和发育:经过“卵→幼虫→蛹→成虫”四个时期,这样的变态发育称为完全变态发育,蜜蜂、菜粉蝶、蝇、蚊、蚂蚁等的发育同家蚕。
3.青蛙的发育过程为:雄蛙先鸣叫吸引雌蛙,雌蛙来后雌雄蛙抱对,促进两性生殖细胞排出,两性生殖细胞在水中结合形成受精卵,许多受精卵在一起形成卵块,受精卵孵化出小蝌蚪,用鳃呼吸,小蝌蚪先长后肢,再长前肢,最后尾巴逐渐消失,变成小幼蛙,幼蛙逐渐长成成蛙,用肺呼吸,皮肤辅助。
【详解】A.试管婴儿是体外受精-胚胎移植技术的俗称,是指采用人工方法让卵细胞和精子在体外受精,并进行早期胚胎发育,然后移植到母体子宫内发育而诞生的婴儿,因此,属于有性生殖,A错误。
B.胚盘是卵黄表面中央一盘状小白点,内有遗传物质,是胚胎发育的部位,B正确。
C.蝗虫的生殖和发育:经过“卵→若虫→成虫”三个时期,这样的变态发育称为不完全变态发育,C错误。
D. 青蛙属于两栖动物,两栖动物指幼体在水中生活,用鳃呼吸,成体既能在水中生活,也能在陆上生活,生殖和幼体发育在水中进行,成体用肺呼吸,皮肤辅助呼吸,D正确。
故选BD。
39、AC
【分析】转基因技术是指运用科学手段从某种生物中提取所需要的基因,将其转入另一种生物中,使之与另一种生物的基因进行重组,从而产生特定的具有变异遗传性状的物质。
【详解】A.抗虫棉目前分为转基因单价抗虫棉和转基因双价抗虫棉。 转基因单价抗虫棉是将一种细菌来源的、可专门破坏棉铃虫消化道的Bt杀虫蛋白基因经过改造,转到了棉花中,使棉花细胞中存在这种杀虫蛋白质,专门破坏棉铃虫等鳞翅目害虫的消化系统,导致其死亡,而对人畜无害的一种抗虫棉花,A符合题意。
B.太空椒是普通甜椒的种子经过卫星搭载后,在通过强辐射,微重力和高真空等太空综合环境因素的诱发使植物种子的基因变异,经选择培育成太空椒,属于诱变育种,B不符合题意。
C.转基因技术就是把一个生物体的基因转移到另一个生物体DNA中的生物技术;该研究过程中,将大鼠生长激素基因吸入显微注射器中,在显微镜下将大鼠生长激素基因注入小鼠尚未融合的受精卵内的卵细胞核或精子的细胞核中,将已经导入了大鼠生长激素基因的受精卵,注入雌小鼠的输卵管中去,该受精卵在小鼠的子宫内发育成新个体,因此超级老鼠运用了转基因技术,C符合题意。
D.让高产倒伏小麦与低产抗倒伏小麦杂交,目的是通过杂交,低产抗倒伏小麦把抗倒伏的基因传给了高产不抗倒伏的小麦,抗倒伏基因与高产基因组合到一起,从而获得高产抗倒伏的小麦新品种,应用的技术手段是杂交育种技术,D不符合题意。
故选AC。
【点睛】理解掌握转基因技术、杂交育种和诱变育种的概念及原理是解题的关键。
40、BC
【分析】安全用药是指根据病情需要,正确选择药物的品种、剂量和服用时间等,以充分发挥最佳效果,尽量避免药物对人体产生的不良作用或危害。
【详解】A.安全用药是指根据病情需要,正确选择药物的品种、剂量和服用时间等,以充分发挥最佳效果,尽量避免药物对人体产生的不良作用或危害,不应该跟着药品广告走,错误。
B.根据病情需要,按说明书要求的剂量和服用时间服用,是安全用药的基本要求,正确。
C.是药三分毒,如果长期服用非处方药,必须得到医生的指导,正确。
D.抗生素可以用来治疗相应的细菌性疾病。如青霉素是一种著名的抗生素,它是由真菌中的青霉菌产生的,可以治疗多种细菌性疾病,但不可以治疗所有的疾病。故不能随便大量滥用抗生素,错误。
故选BC。
相关试卷
这是一份2023年南京市中考二模生物试题(含答案解析),共20页。试卷主要包含了判断题,单项选择题,双项选择题等内容,欢迎下载使用。
这是一份2023年江苏省南京市中考生物二模试卷(含答案解析),共23页。试卷主要包含了 生物分类等级从高到低依次是, 蜻蜓点水是一种生殖行为等内容,欢迎下载使用。
这是一份2023年中考第二次模拟考试卷-生物(江苏徐州卷),文件包含生物徐州卷全解全析docx、2023年中考第二次模拟考试卷-生物徐州卷考试版docx、2023年中考第二次模拟考试卷-生物徐州卷参考答案docx等3份试卷配套教学资源,其中试卷共17页, 欢迎下载使用。

