所属成套资源:人教版四年级下册数学全套单元测试卷+期中期末测试题及答案 【整册】
人教版四年级下册数学第三单元测试卷1 (含答案)
展开
这是一份人教版四年级下册数学第三单元测试卷1 (含答案),共6页。
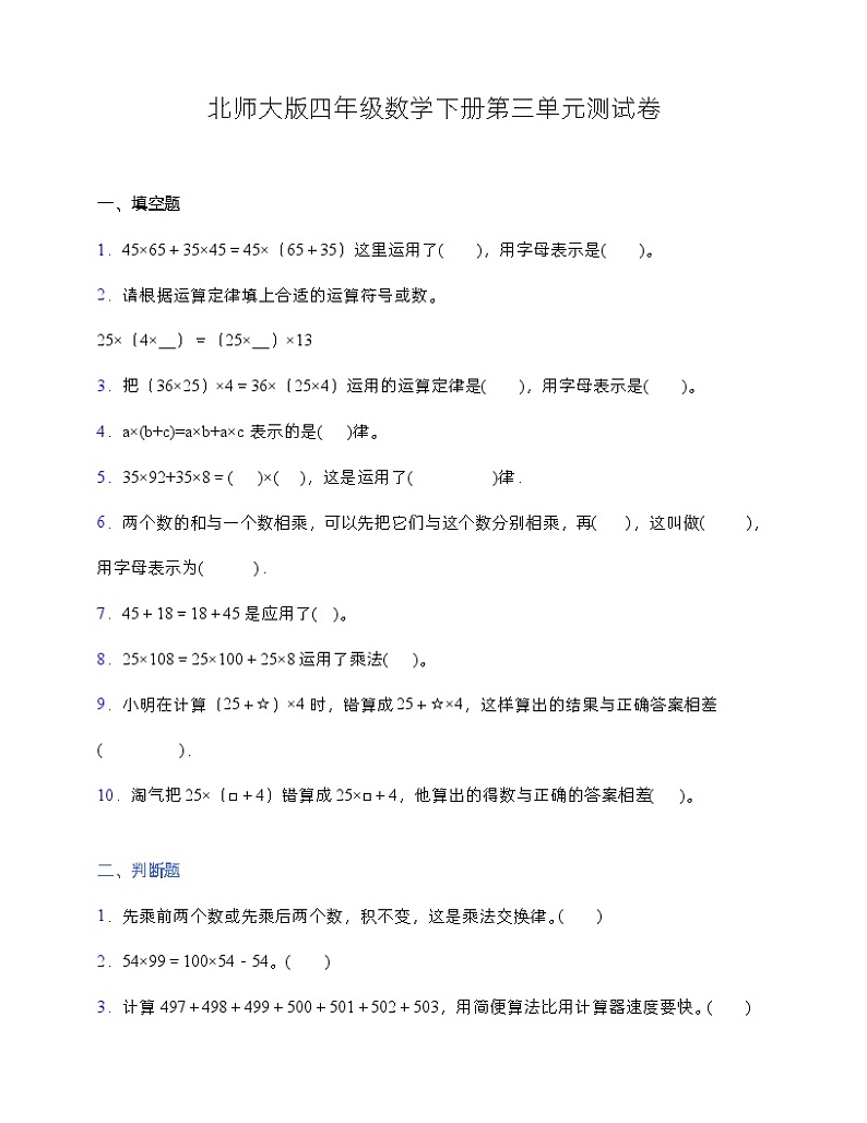
北师大版四年级数学下册第三单元测试卷一、填空题1.45×65+35×45=45×(65+35)这里运用了( ),用字母表示是( )。2.请根据运算定律填上合适的运算符号或数。25×(4× )=(25× )×133.把(36×25)×4=36×(25×4)运用的运算定律是( ),用字母表示是( )。4.a×(b+c)=a×b+a×c表示的是( )律。5.35×92+35×8=( )×( ),这是运用了( )律.6.两个数的和与一个数相乘,可以先把它们与这个数分别相乘,再( ),这叫做( ),用字母表示为( ).7.45+18=18+45是应用了( )。8.25×108=25×100+25×8运用了乘法( )。9.小明在计算(25+☆)×4时,错算成25+☆×4,这样算出的结果与正确答案相差( ).10.淘气把25×(□+4)错算成25×□+4,他算出的得数与正确的答案相差( )。二、判断题1.先乘前两个数或先乘后两个数,积不变,这是乘法交换律。( )2.54×99=100×54-54。( )3.计算497+498+499+500+501+502+503,用简便算法比用计算器速度要快。( )4.48×99=48×(100-1)=4800-1=4799。( )5.计算35×201时,丹丹用了35×200+35,这是依据乘法分配律。( )三、选择题1.计算12×101时,小明用简便方法12×100+12计算,这是根据乘法( )律。A.交换 B.分配 C.结合2.,这是根据乘法( )进行简便运算的。A.分配律 B.交换律 C.结合律3.下列式子中,与25×32的结果相等的是( )。A.25×4×8 B.25×4+8×25 C.25×30+24.与25×99的计算结果相等的算式是( )。A.25×100-1 B.25×100×1 C.25×100-255.98×125×8﹦98×(125×8)这是根据( )。A.乘法交换律 B.乘法结合律 C.乘法分配律四、估算和口算90×70= 32×3= 18×200= 210÷6÷5=15×6= 264+201= 6×500= 253-66-34=五、下面各题怎样简便就怎样算。125×88 99×101 75×46-46×2838×(180-192÷4) [175-(48+36)]×78 525÷[(81-56)×3]六、解答题1.水果店运来苹果和香蕉各16箱,苹果每箱45kg,香蕉每箱55kg。水果店运来苹果和香蕉共多少千克?2.赵大爷家有一块菜地,(如图)这块菜地的面积有多少平方米?3.某水果店新进350千克苹果,已经卖出129千克,今天又卖出121千克,还剩多少千克没有卖出?4.小芳看一本126页的科普书,第一天看了22页,第二天看了28页。还剩多少页没看?5.学校新购置了82套课桌椅,一张课桌125元,一把椅子75元。一共花了多少元?【参考答案】一、填空题1.乘法分配律/整数乘法分配律 a×b+a×c=a×(b+c)2.13 43. 乘法结合律 4.乘法分配5. 35 (92+8) 乘法分配6. 相加 乘法分配律 (a+b)×c=a×c+b×c.7.加法交换律8.分配律9.7510.96二、判断题1.×2.√3.√4.×5.√三、选择题1.B2.A3.A4.C5.B四、估算和口算6300;96;3600;7;90;465;3000;153五、脱式计算11000;9999;2162;5016;7098;7六、解答题1.1600千克2.360平方米3.100千克4.76页5.16400元

