所属成套资源:2023-2024学年九年级化学下册同步备课系列(人教版)
人教版九年级下册课题 1 金属材料导学案
展开
这是一份人教版九年级下册课题 1 金属材料导学案,共6页。学案主要包含了实验现象,实验结论,注意事项等内容,欢迎下载使用。
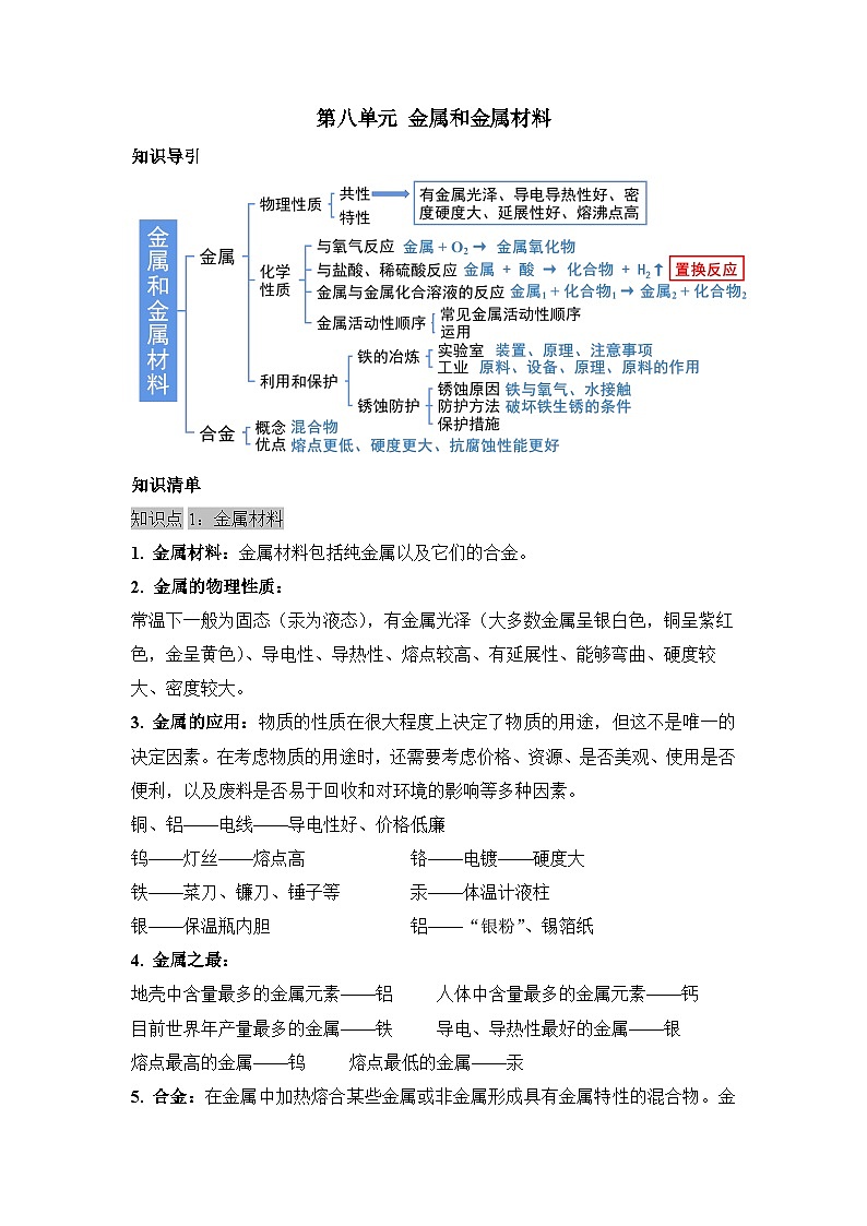
知识清单
知识点1:金属材料
1. 金属材料:金属材料包括纯金属以及它们的合金。
2. 金属的物理性质:
常温下一般为固态(汞为液态),有金属光泽(大多数金属呈银白色,铜呈紫红色,金呈黄色)、导电性、导热性、熔点较高、有延展性、能够弯曲、硬度较大、密度较大。
3. 金属的应用:物质的性质在很大程度上决定了物质的用途,但这不是唯一的决定因素。在考虑物质的用途时,还需要考虑价格、资源、是否美观、使用是否便利,以及废料是否易于回收和对环境的影响等多种因素。
铜、铝——电线——导电性好、价格低廉
钨——灯丝——熔点高 铬——电镀——硬度大
铁——菜刀、镰刀、锤子等 汞——体温计液柱
银——保温瓶内胆 铝——“银粉”、锡箔纸
4. 金属之最:
地壳中含量最多的金属元素——铝 人体中含量最多的金属元素——钙
目前世界年产量最多的金属——铁 导电、导热性最好的金属——银
熔点最高的金属——钨 熔点最低的金属——汞
5. 合金:在金属中加热熔合某些金属或非金属形成具有金属特性的混合物。金属氧化物不是合金。
合金的硬度一般比组成它的纯金属的硬度大,熔点一般比组成它的纯金属的熔点低,抗腐蚀性更强。
生铁和钢性能不同的原因:含碳量不同。
钛和钛合金:被认为是21世纪的重要金属材料,钛合金与人体具有良好的“相容性”,可用来造人造骨。优点:①熔点高、密度小;②可塑性好、易于加工、机械性能好; ③抗腐蚀性能好。
知识点2:金属的化学性质
1. 金属与氧气的反应
镁、铝:在常温下能与空气中的氧气反应:2Mg+O2=2MgO 4Al+3O2=2Al2O3
铝抗腐蚀性能好的原因:铝在空气中与氧气反应,表面生成一层致密的氧化铝薄膜,从而阻止铝进一步氧化。
铁、铜:在高温时能与氧气反应:3Fe+2O2Fe3O4 2Cu+O22CuO
金即使在高温时也不与氧气反应。
2. 金属与酸的反应:活泼金属+酸 → 金属化合物+H2↑
描述现象时,需要注意:①如果有铁、铜元素参加反应,一定要注意溶液颜色的变化,Fe2+的盐溶液是浅绿色的,Fe3+的盐溶液是黄色的,Cu2+的盐溶液是蓝色;②反应放热,但是只有镁和酸反应时放热现象明显。
3. 置换反应:一种单质和一种化合物反应,生成另一种单质和另一种化合物的反应。注意:当铁单质参加置换反应时,生成物中的铁元素呈+2价。
4. 金属与盐溶液的反应:金属+另一金属化合物溶液→另一金属+另一金属化合物溶液(条件:前置后,金属化合物可溶,K、Ca、Na除外)
“湿法冶金”的反应原理:Fe+CuSO4=Cu+FeSO4
5. 常见金属在溶液中的活动性顺序:
K Ca Na Mg Al Zn Fe Sn Pb (H) Cu Hg Ag Pt Au
金属活动性由强逐渐减弱
在金属活动性顺序里,金属的位置越靠前,活动性就越强。
在金属活动性顺序里,位于氢前面的金属能置换出盐酸、稀硫酸中的氢。
在金属活动性顺序里,位于前面的金属能把后面的金属从它们化合物的溶液里置换出来(K Ca Na除外)。
当有多个置换反应都能发生时,在活动性顺序中金属之间间隔远的,反应先发生。一个置换反应结束后,另一个置换反应才会发生。如在硫酸亚铁和硫酸铜的混合溶液中加入锌粒,锌先和硫酸铜反应,反应完毕后,若锌有剩余,才和硫酸亚铁反应。
6. 比较Cu、Fe、Ag三种金属的活动性顺序:
①选用试剂为:Fe、CuSO4溶液、Ag
“两金夹一液”:即选用三种金属活动性最强和最弱的两种金属的单质及活动性介于两种金属之间的金属的化合物溶液作为试剂,根据两种金属单质分别与化合物溶液反应的情况进行判断。
②选用试剂为:FeSO4溶液、Cu、AgNO3溶液
“两液夹一金”:即选用三种金属中活动性排在中间的金属单质及其他两种金属的化合物溶液作为试剂,根据金属单质分别与两种化合物溶液反应的情况判断。
知识点3:金属资源的利用和保护
1. 金属资源:地球上的金属资源广泛存在于地壳和海洋中,除少数很不活泼的金属如金、银等有单质形式存在外,多数金属都以化合物形式存在。金属化合物在自然界以矿物质形式存在,含有矿物的岩石叫矿石。
常见的铁矿石及主要成分:赤铁矿(Fe2O3)、磁铁矿(Fe3O4)
2. 铁的冶炼:
实验室——一氧化碳还原氧化铁
实验步骤:①检查装置气密性;②装入药品并固定;③通入纯净的CO;④给氧化铁加热;⑤停止加热;⑥停止通入CO。
实验现象:红色粉末(氧化铁)逐渐变成黑色,澄清的石灰水逐渐变浑浊,尾气燃烧产生蓝色火焰。
实验原理: 3CO+Fe2O3eq \(=====,\s\up7(高温),)2Fe+3CO2,一氧化碳起还原剂作用。
实验注意事项:
①装置末端酒精灯的作用是什么?
(点燃尾气,防止有毒的CO污染空气)
②如何检验生成的黑色固体中有铁粉?
(磁铁吸引/加入足量稀盐酸,产生气泡)
③为什么要先通一段时间CO,再加热Fe2O3?
(排尽装置内的空气,防止加热发生爆炸)
④为什么要先停止加热,待物质冷却后再停止通CO?
(防止生成铁粉再次被氧化)
工业——高炉炼铁
设备:高炉
原料:铁矿石(赤铁矿或磁铁矿)、焦炭、石灰石、(空气)。
反应原理:C+O2CO2、CO2+C2CO、3CO+Fe2O32Fe+3CO2。
石灰石的主要作用是将矿石中的二氧化硅(SiO2)转变为炉渣(CaSiO3)。
产品:生铁(实验室中“炼”出的铁不含碳,而工业生产中炼出的铁含碳)。
3. 含杂质的反应物或生成物的有关计算:
一般利用该公式及其变形:
4. 铁生锈的实验(见右图)
【实验现象】第一个试管中的铁钉生锈,而第二、三个试管中无明显现象。
【实验结论】铁生锈实际上是铁与空气中的氧气、水蒸气共同作用的结果。
【注意事项】第二个试管内没有现象,证明了铁钉生锈需要氧气;
第三个试管内没有现象,证明了铁钉生锈需要水蒸气。
铁锈很疏松,铁制品可以全部被锈蚀。
5. 防止铁制品生锈的方法:
保持铁制品的洁净、干燥;
擦干后涂一层保护膜(作用:隔绝空气、防水)。具体方法如下:
物理方法——刷漆(油漆或银粉)、涂油
化学方法——电镀其它金属(铬或锌)、烤蓝
制成不锈钢。
6. 金属资源的保护措施:
①防止金属的腐蚀;②回收利用废旧金属;③有计划、合理地开采矿物;④寻找金属的代用品。
意义:节约金属资源和能源,降低金属的生产成本,减少对环境的污染。
相关学案
这是一份初中化学人教版九年级下册课题 1 金属材料优质导学案,共6页。学案主要包含了实验现象,实验结论,注意事项等内容,欢迎下载使用。
这是一份初中化学人教版九年级下册课题 1 金属材料精品学案及答案,共6页。学案主要包含了实验现象,实验结论,注意事项等内容,欢迎下载使用。
这是一份《盐 化肥》(知识清单)-九年级化学下册同步备课系列(人教版),共7页。

