高三物理一轮复习精讲精练第一讲磁场及其对电流的作用(原卷版+解析)
展开一、磁场、磁感应强度
1.磁场的基本性质
磁场对处于其中的磁体、电流和运动电荷有力的作用。
2.磁感应强度
(1)物理意义:表征磁场的强弱和方向。
(2)定义式:B=eq \f(F,Il)(通电导线垂直于磁场)。
(3)方向:小磁针静止时N极的指向。
(4)单位:特斯拉,符号为T。
3.磁场的叠加
磁感应强度是矢量,计算时与力的计算方法相同,利用平行四边形定则或正交分解法进行合成与分解。
二、磁感线和电流周围的磁场
1.磁感线的特点
(1)磁感线上某点的切线方向就是该点的磁场方向。
(2)磁感线的疏密程度定性地表示磁场的强弱,在磁感线较密的地方磁场较强;在磁感线较疏的地方磁场较弱。
(3)磁感线是闭合曲线,没有起点和终点,在磁体外部,从N极指向S极;在磁体内部,由S极指向N极。
(4)同一磁场的磁感线不中断、不相交、不相切。
(5)磁感线是假想的曲线,客观上并不存在。
2.电流的磁场
3.常见磁体的磁场
4.匀强磁场:如果磁场中各点的磁感应强度的大小相等、方向相同,这个磁场叫作匀强磁场。匀强磁场的磁感线用一些间隔相等的平行直线表示,如图所示。
5.地磁场
(1)地磁场的N极在地理南极附近,S极在地理北极附近,磁感线分布如图所示。
(2)在赤道平面上,距离地球表面高度相等的各点,磁感应强度相同,且方向水平向北。
三、磁场对通电导线的作用——安培力
1.安培力的方向
(1)用左手定则判断:伸开左手,使拇指与其余四个手指垂直,并且都与手掌在同一个平面内;让磁感线从掌心垂直进入,并使四指指向电流的方向,这时拇指所指的方向就是通电导线在磁场中所受安培力的方向。
(2)安培力方向的特点:F⊥B,F⊥I,即F垂直于B、I决定的平面。
(3)推论:两平行的通电直导线间的安培力——同向电流互相吸引,反向电流互相排斥。
2.安培力的大小
F=IlBsinθ(其中θ为B与I之间的夹角)。如图所示:
(1)I∥B时,θ=0或θ=180°,安培力F=0。
(2)I⊥B时,θ=90°,安培力最大,F=IlB。
3.磁电式电流表的工作原理
磁电式电流表的原理图如图所示。
(1)磁场特点
①方向:沿半径方向均匀辐射地分布,如图所示;
②强弱:在距轴线等距离处的磁感应强度大小相等。
(2)线圈所受安培力的特点
①方向:安培力的方向与线圈平面垂直;
②大小:安培力的大小与通过的电流成正比。
(3)表盘刻度特点
线圈左右两边所受的安培力的方向相反,于是线圈转动,螺旋弹簧变形,以反抗线圈的转动。电流越大,安培力越大,螺旋弹簧的形变越大,所以从指针偏转的角度就能判断通过电流的大小。由于线圈平面总与磁感线平行,线圈左右两边所在之处的磁感应强度的大小总相等,所以表盘刻度均匀。根据指针偏转的方向,可以知道被测电流的方向。
考点一、安培定则 磁场的叠加
磁场叠加问题的一般解题思路:
(1)确定磁场场源,如通电直导线。
(2)定位空间中需求解磁场的点,利用安培定则及其他已知条件判定各个场源在这一点上产生的磁场的磁感应强度的大小和方向。如图中BM、BN分别为M、N在c点产生的磁场。
(3)应用平行四边形定则进行合成,如图中的合磁场B。
例1、有人根据B=eq \f(F,Il)提出以下说法,其中正确的是( )
A.磁场中某点的磁感应强度B与通电导线在磁场中所受的磁场力F成正比
B.磁场中某点的磁感应强度B与Il的乘积成反比
C.磁场中某点的磁感应强度B不一定等于eq \f(F,Il)
D.通电直导线在某点所受磁场力为零,则该点磁感应强度B为零
例2、如图所示,直导线AB、螺线管E、电磁铁D三者相距较远,其磁场互不影响。当开关S闭合后,则小磁针北极N(黑色一端)指示磁场方向正确的是( )
A.a B.b
C.c D.d
例3、(2021·高考全国卷甲,T16)两足够长直导线均折成直角,按图示方式放置在同一平面内,EO与O′Q在一条直线上,PO′与OF在一条直线上,两导线相互绝缘,通有相等的电流I,电流方向如图所示。若一根无限长直导线通过电流I时,所产生的磁场在距离导线d处的磁感应强度大小为B,则图中与导线距离均为d的M、N两点处的磁感应强度大小分别为( )
A.B、0 B.0、2B
C.2B、2B D.B、B
例4、如图,在磁感应强度大小为B0的匀强磁场中,两长直导线P和Q垂直于纸面固定放置,两者之间的距离为l。在两导线中均通有方向垂直于纸面向里的电流I时,纸面内与两导线距离均为l的a点处的磁感应强度为零。如果让P中的电流反向、其他条件不变,则a点处磁感应强度的大小为( )
A.0 B.eq \f(\r(3),3)B0
C.eq \f(2\r(3),3)B0 D.2B0
课堂随练
训练1、(多选)如图,三根通电长直细导线垂直于纸面固定,导线的横截面(截面积不计)分别位于以O点为圆心的圆环上a、c、d三处,已知每根导线在O点的磁感应强度大小均为B,则( )
A.O点的磁感应强度方向垂直于aO向右
B.O点的磁感应强度方向从O指向a
C.O点的磁感应强度大小为(eq \r(2)+1)B
D.O点的磁感应强度大小为(eq \r(2)-1)B
训练2、如图所示,直角三角形abc中,∠abc=30°,将一电流为I、方向垂直纸面向外的长直导线放置在顶点a处,则顶点c处的磁感应强度大小为B0。现再将一电流大小为4I、方向垂直纸面向里的长直导线放置在顶点b处。已知长直通电导线产生的磁场在其周围空间某点的磁感应强度大小B=keq \f(I,r),其中I表示电流大小,r表示该点到导线的距离,k为常量。则顶点c处的磁感应强度( )
A.大小为eq \r(3)B0,方向沿ac向上
B.大小为B0,方向垂直纸面向里
C.大小为3B0,方向沿∠abc平分线向下
D.大小为2B0,方向垂直bc向上
训练3、如图所示,完全相同的甲、乙两个环形电流同轴平行放置,甲的圆心为O1,乙的圆心为O2,在两环圆心的连线上有a、b、c三点,其中aO1=O1b=bO2=O2c,此时a点的磁感应强度大小为B1,b点的磁感应强度大小为B2。当把环形电流乙撤去后,c点的磁感应强度大小为( )
A.B1-eq \f(B2,2) B.B2-eq \f(B1,2)
C.B2-B1 D.eq \f(B1,3)
考点二、安培力的分析与计算
1.应用公式F=IlB计算安培力时的注意事项
(1)当B与I垂直时,F最大,F=IlB;当B与I的夹角为θ时,F=IlBsinθ;当B与I平行时,F=0。
(2)l是有效长度
弯曲导线的有效长度l,等于连接两端点线段的长度(如图所示);相应的电流沿l由始端流向末端。
由此可知,垂直磁场的闭合线圈通电后,在匀强磁场中受到的安培力的矢量和为零。
2.安培力的方向
左手定则判断:
(1)如图,伸开左手,使拇指与其余四个手指垂直,并且都与手掌在同一个平面内.
(2)让磁感线从掌心垂直进入,并使四指指向电流的方向.
(3)拇指所指的方向就是通电导线在磁场中所受安培力的方向.
例1、如图所示,两根平行固定放置的长直导线a和b载有大小、方向均相同的电流,a受到的磁场力大小为F,当加入一与导线所在平面垂直纸面向外的匀强磁场后,a受到的磁场力大小变为3F,则此时b受到的磁场力大小为( )
A.F B.2F
C.3F D.4F
例2、(2020 ·高考海南卷,T6)如图,在一个蹄形电磁铁的两个磁极的正中间放置一根长直导线,当导线中通有垂直于纸面向里的电流I时,导线所受安培力的方向为( )
A.向上 B.向下
C.向左 D.向右
例3、一个各边电阻相同、边长均为L的正六边形金属框abcdef放置在磁感应强度大小为B、方向垂直金属框所在平面向外的匀强磁场中。若从a、b两端点通以如图所示方向的电流,电流大小为I,则关于金属框abcdef受到的安培力的判断正确的是( )
A.大小为BIL,方向垂直ab边向左
B.大小为BIL,方向垂直ab边向右
C.大小为2BIL,方向垂直ab边向左
D.大小为2BIL,方向垂直ab边向右
课堂随练
训练1、如图所示,在固定放置的条形磁铁S极附近悬挂一个金属线圈,线圈与水平磁铁位于同一竖直平面内。当在线圈中通入沿图示方向的电流时,将会看到( )
A.线圈向左平移
B.线圈向右平移
C.从上往下看,线圈顺时针转动,同时靠近磁铁
D.从上往下看,线圈逆时针转动,同时靠近磁铁
训练2、(多选)如图,三根相互平行的固定长直导线L1、L2和L3两两等距,均通有电流I,L1中电流方向与L2中的相同,与L3中的相反。下列说法正确的是( )
A.L1所受磁场作用力的方向与L2、L3所在平面垂直
B.L3所受磁场作用力的方向与L1、L2所在平面垂直
C.L1、L2和L3单位长度所受的磁场作用力大小之比为1∶1∶eq \r(3)
D.L1、L2和L3单位长度所受的磁场作用力大小之比为eq \r(3)∶eq \r(3)∶1
训练3、(2019·全国卷Ⅰ)如图,等边三角形线框LMN由三根相同的导体棒连接而成,固定于匀强磁场中,线框平面与磁感应强度方向垂直,线框顶点M、N与直流电源两端相接。已知导体棒MN受到的安培力大小为F,则线框LMN受到的安培力的大小为( )
A.2F B.1.5F
C.0.5F D.0
训练4、(2022·山东济南市高三月考)如图所示,将一根同种材料,粗细均匀的导体围成半径为R的闭合导体线圈,固定在垂直线圈平面、磁感应强度为B的匀强磁场中.C、D两点将线圈分为上、下两部分,且C、D两点间上方部分的线圈所对应的圆心角为120°.现将大小为I的恒定电流自C、D两点间通入,则线圈C、D两点间上、下两部分导线受到的总安培力的大小为( )
A.eq \r(3)BIR B.eq \r(2)BIR
C.BIR D.0
考点三、与安培力有关的力学综合问题
1.求解安培力作用下导体平衡问题的关键
画受力图→三维图eq \(――→,\s\up7(转换为))二维平面图,即通过画俯视图、剖面图、侧视图等,将立体图转换为平面受力图。
2.求解安培力作用下导体平衡问题的基本思路
①选定研究对象;
②变三维图为二维图,如侧视图、剖面图或俯视图等,并画出平面受力分析图,其中安培力的方向要注意F⊥B、F⊥I;
③列平衡方程。
3.安培力做功
(1)安培力做功与路径有关,不像重力、电场力做功与路径无关。
(2)安培力做功的实质是能量转化
①安培力做正功时将电源的能量转化为导线的动能或其他形式的能。
②安培力做负功时将其他形式的能转化为电能后储存起来或转化为其他形式的能。
例1、如图甲所示,两光滑平行金属导轨间的距离为L,金属导轨所在的平面与水平面夹角为θ,导体棒ab与导轨垂直并接触良好,其质量为m,长度为L,通过的电流为I。
(1)沿棒ab中电流方向观察,侧视图如图乙所示,为使导体棒ab保持静止,需加一匀强磁场,磁场方向垂直于导轨平面向上,求磁感应强度B1的大小;
(2)若(1)中磁场方向改为竖直向上,如图丙所示,求磁感应强度B2的大小;
(3)若只改变磁场,且磁场的方向始终在与棒ab垂直的平面内,欲使导体棒ab保持静止,求磁场方向变化的最大范围。
例2、(2022·遂宁第三次诊断)我国在建航母采用了电磁弹射技术。原理如图1,飞机钩在滑竿上,储能装置通过导轨和滑竿放电,产生强电流恒为4 000 A,导轨激发的磁场在两导轨间近似为匀强磁场,磁感应强度B为10 T,在磁场力和飞机发动机推力作用下,滑竿和飞机从静止开始向右加速,在导轨末端飞机与滑竿脱离。导轨长120 m、间距为3 m。飞机质量为2.0×104 kg,在导轨上运动时所受阻力恒为机重的0.1,假如刚开始时发动机已达额定功率,为4×106 W。飞机在导轨末端所受竖直升力与水平速度的关系为F=kv(k=4 000 kg/s)。图2是在一次弹射过程中,记录的飞机在导轨各个位置上的速度。滑竿的质量忽略,g取10 m/s2。
(1)求飞机在导轨上运动30 m处的加速度大小。
(2)如果飞机在导轨末端刚好达到起飞条件,求飞机在导轨上运动的时间。
课堂随练
训练1、如图所示,两根相同的竖直悬挂的弹簧上端固定,下端连接一质量为40 g的金属导体棒,部分导体棒处于边界宽度为d=10 cm的有界匀强磁场中,磁场方向垂直于纸面向里。导体棒通入4 A的电流后静止时,弹簧伸长量是未通电时的1.5倍。若弹簧始终处于弹性限度内,导体棒一直保持水平,则磁感应强度B的大小为(取重力加速度g=10 m/s2)( )
A.0.25 T B.0.5 T
C.0.75 T D.0.83 T
训练2、如图所示,水平导轨间距为L=1.0 m,导轨电阻忽略不计;导体棒ab的质量m=1 kg,接入导轨间的电阻R0=0.9 Ω,与导轨垂直且接触良好;电源电动势E=10 V,内阻r=0.1 Ω,电阻R=9 Ω;外加匀强磁场的磁感应强度B=10 T,方向垂直于ab,与导轨平面的夹角α=53°;ab与导轨间的动摩擦因数为μ=0.5(设最大静摩擦力等于滑动摩擦力),定滑轮摩擦不计,轻绳与导轨平行且对ab的拉力为水平方向,重力加速度g取10 m/s2,ab处于静止状态.已知sin 53°=0.8,cs 53°=0.6.求:
(1)ab受到的安培力大小;
(2)重物重力G的取值范围.
训练3、如图所示,宽为L=0.5 m的光滑导轨与水平面成θ=37°角,质量为m=0.1 kg、长也为L=0.5 m的金属杆ab水平放置在导轨上,电源电动势E=3 V,内阻r=0.5 Ω,金属杆电阻为R1=1 Ω,导轨电阻不计.金属杆与导轨垂直且接触良好.空间存在着竖直向上的匀强磁场(图中未画出),当电阻箱的电阻调为R2=0.9 Ω时,金属杆恰好能静止.取重力加速度g=10 m/s2,sin 37°=0.6,cs 37°=0.8,求:
(1)磁感应强度B的大小;
(2)保持其他条件不变,当电阻箱的电阻调为R2′=0.5 Ω时,闭合开关S,同时由静止释放金属杆,求此时金属杆的加速度.
同步训练
1、(2022·广东广州市执信中学高三开学考试)关于磁场的说法正确的是( )
A.通电导线在磁场中受到安培力越大,该位置的磁感应强度越大
B.因地磁场影响,在进行奥斯特实验时,通电导线南北放置时实验现象最明显
C.垂直磁场放置的通电导线受力的方向就是磁感应强度的方向
D.地球表面上任意位置的地磁场方向都与地面平行
2、A、B、C三根通电长直导线均水平固定,导线通入的恒定电流大小相等,方向如图所示,其中A、B垂直纸面且关于C对称,则导线C所受磁场力的情况是( )
A.大小为零 B.方向竖直向上
C.方向竖直向下 D.方向水平向左
3、如图,两根相互绝缘的通电长直导线分别沿x轴和y轴放置,沿x轴方向的电流为I0。已知通电长直导线在其周围激发磁场的磁感应强度B=keq \f(I,r),其中k为常量,I为导线中的电流,r为场中某点到导线的垂直距离。图中A点的坐标为(a,b),若A点的磁感应强度为零,则沿y轴放置的导线中电流的大小和方向分别为( )
A.eq \f(a,b)I0,沿y轴正向 B.eq \f(a,b)I0,沿y轴负向
C.eq \f(b,a)I0,沿y轴正向 D.eq \f(b,a)I0,沿y轴负向
4、(2022·吉安大联考)磁感应强度为B0的匀强磁场垂直于纸面向里,通电直导线位于纸面上,M、N是通电直导线两侧关于直导线对称的两点,经测量,N点的磁感应强度是M点磁感应强度的3倍,若匀强磁场的磁感应强度大于通电导线在M、N两点产生的磁感应强度,则通电直导线在M点产生的磁感应强度大小等于( )
A.B0 B.eq \f(1,2)B0
C.eq \f(\r(2),2)B0 D.eq \r(3)B0
5、(2022·衡阳毕业联考)如图所示,在匀强磁场区域内有一倾角为θ的光滑斜面,在斜面上水平放置一根长为L、质量为m的导线,通以如图所示的方向的电流I时,通电导线能静止在斜面上,重力加速度为g,下列说法正确的是( )
A.导线所受的安培力方向可能垂直于斜面向下
B.磁感应强度大小可能为B=eq \f(mgtan θ,IL),方向竖直向上
C.磁感应强度大小可能为B=eq \f(mg,IL),方向水平向左
D.磁感应强度方向垂直于斜面向下时,其大小最小,且最小值为B=eq \f(mgsin θ,IL)
6、在城市建设施工中,经常需要确定地下金属管线的位置.如图所示,已知一根金属长直管线平行于水平地面,为探测其具体位置,首先给金属管线通上恒定电流,再用可以测量磁场强弱、方向的仪器进行以下操作:①用测量仪在金属管线附近的水平地面上找到磁感应强度最强的某点,记为a;②在a点附近的地面上,找到与a点磁感应强度相同的若干点,将这些点连成直线EF;③在地面上过a点垂直于EF的直线上,找到磁场方向与地面夹角为45°的b、c两点,测得b、c两点距离为L.由此可确定( )
A.金属管线在EF正下方,深度为eq \f(1,2)L
B.金属管线在EF正下方,深度为eq \f(\r(2),2)L
C.金属管线的走向垂直于EF,深度为eq \f(1,2)L
D.金属管线的走向垂直于EF,深度为eq \f(\r(2),2)L
7、某同学自制一电流表,其原理如图所示.质量为m的均匀细金属杆MN与一竖直悬挂的绝缘轻弹簧相连,弹簧的劲度系数为k,在矩形区域abcd内有匀强磁场,ab=L1,bc=L2,磁感应强度大小为B,方向垂直纸面向外.MN的右端连接一绝缘轻指针,可指示出标尺上的刻度.MN的长度大于ab,当MN中没有电流通过且处于静止时,MN与矩形区域的ab边重合,且指针指在标尺的零刻度;当MN中有电流时,指针示数可表示电流强度.MN始终在纸面内且保持水平,重力加速度为g.下列说法中正确的是( )
A.当电流表的示数为零时,弹簧的长度为eq \f(mg,k)
B.标尺上的电流刻度是均匀的
C.为使电流表正常工作,流过金属杆的电流方向为N→M
D.电流表的量程为 eq \f(mg+kL2,BL1)
8、如图所示,直角三角形abc,∠a=60°,ad=dc,b、c两点在同一水平线上,垂直纸面的直导线置于b、c两点,通有大小相等、方向向里的恒定电流,d点的磁感应强度大小为B0.若把置于c点的直导线的电流反向,大小保持不变,则变化后d点的磁感应强度( )
A.大小为eq \f(\r(3),3)B0,方向水平向左
B.大小为B0,方向水平向右
C.大小为eq \r(3)B0,方向竖直向下
D.大小为2B0,方向竖直向下
9、(多选)电磁轨道炮工作原理如图所示。待发射弹体可在两平行轨道之间自由移动,并与轨道保持良好接触。电流I从一条轨道流入,通过导电弹体从另一条轨道流回。轨道电流可形成在弹体处垂直于轨道面的磁场(可视为匀强磁场),磁感应强度的大小与I成正比。通电的弹体在轨道上受到安培力的作用而高速射出。现欲使弹体的出射速度增加至原来的2倍,理论上可采用的办法是( )
A.只将轨道长度L变为原来的2倍
B.只将电流I增加到原来的2倍
C.只将弹体质量减小到原来的一半
D.将弹体质量减小到原来的一半,轨道长度L变为原来的2倍,其它量不变
10、载流长直导线周围磁场的磁感应强度大小为B=eq \f(kI,r),式中常量k>0,I为电流强度,r为距导线的距离。在水平长直导线MN正下方,矩形线框abcd通以逆时针方向的恒定电流,被两根等长的轻质绝缘细线静止地悬挂,如图所示。开始时MN内不通电流,此时两细线内的张力均为T0。当MN通以强度为I1的电流时,两细线的张力均减小为T1;当MN内的电流强度变为I2时,两细线的张力均大于T0。
(1)分别指出强度为I1、I2的电流的方向;
(2)求MN分别通以强度为I1和I2电流时,线框受到的安培力F1与F2大小之比;
(3)当MN内的电流强度为I3时两细线恰好断裂,在此瞬间线框的加速度大小为a,求I3。
11、如图所示,ab、cd为两根足够长的相距1 m的平行金属导轨,导轨与水平面之间的夹角θ=37°,导轨间存在垂直于导轨平面向下的匀强磁场。质量为0.15 kg的金属棒MN垂直放置在导轨上,金属棒与导轨之间的动摩擦因数为0.2。当通以方向从M到N、大小为2 A的电流时,金属棒MN恰能沿导轨向下做匀速直线运动。已知g=10 m/s2,sin37°=0.6,cs37°=0.8,求:
(1)磁感应强度B的大小;
(2)当棒中电流方向不变,增大到4 A的瞬间,棒获得的加速度a。
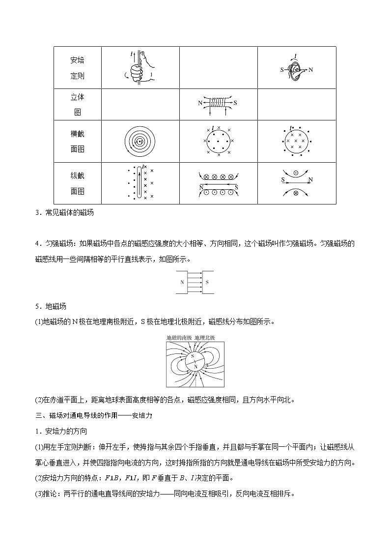
直线电流
的磁场
通电螺线管
的磁场
环形电流
的磁场
特点
无磁极、非匀强,且距导线越远处磁场越弱
与条形磁铁的磁场相似,管内为匀强磁场且磁场最强,管外为非匀强磁场
环形电流的两侧是N极和S极,且离圆环中心越远,磁场越弱
安培
定则
立体
图
横截
面图
纵截
面图
第一讲 磁场及其对电流的作用
知识梳理
一、磁场、磁感应强度
1.磁场的基本性质
磁场对处于其中的磁体、电流和运动电荷有力的作用。
2.磁感应强度
(1)物理意义:表征磁场的强弱和方向。
(2)定义式:B=eq \f(F,Il)(通电导线垂直于磁场)。
(3)方向:小磁针静止时N极的指向。
(4)单位:特斯拉,符号为T。
3.磁场的叠加
磁感应强度是矢量,计算时与力的计算方法相同,利用平行四边形定则或正交分解法进行合成与分解。
二、磁感线和电流周围的磁场
1.磁感线的特点
(1)磁感线上某点的切线方向就是该点的磁场方向。
(2)磁感线的疏密程度定性地表示磁场的强弱,在磁感线较密的地方磁场较强;在磁感线较疏的地方磁场较弱。
(3)磁感线是闭合曲线,没有起点和终点,在磁体外部,从N极指向S极;在磁体内部,由S极指向N极。
(4)同一磁场的磁感线不中断、不相交、不相切。
(5)磁感线是假想的曲线,客观上并不存在。
2.电流的磁场
3.常见磁体的磁场
4.匀强磁场:如果磁场中各点的磁感应强度的大小相等、方向相同,这个磁场叫作匀强磁场。匀强磁场的磁感线用一些间隔相等的平行直线表示,如图所示。
5.地磁场
(1)地磁场的N极在地理南极附近,S极在地理北极附近,磁感线分布如图所示。
(2)在赤道平面上,距离地球表面高度相等的各点,磁感应强度相同,且方向水平向北。
三、磁场对通电导线的作用——安培力
1.安培力的方向
(1)用左手定则判断:伸开左手,使拇指与其余四个手指垂直,并且都与手掌在同一个平面内;让磁感线从掌心垂直进入,并使四指指向电流的方向,这时拇指所指的方向就是通电导线在磁场中所受安培力的方向。
(2)安培力方向的特点:F⊥B,F⊥I,即F垂直于B、I决定的平面。
(3)推论:两平行的通电直导线间的安培力——同向电流互相吸引,反向电流互相排斥。
2.安培力的大小
F=IlBsinθ(其中θ为B与I之间的夹角)。如图所示:
(1)I∥B时,θ=0或θ=180°,安培力F=0。
(2)I⊥B时,θ=90°,安培力最大,F=IlB。
3.磁电式电流表的工作原理
磁电式电流表的原理图如图所示。
(1)磁场特点
①方向:沿半径方向均匀辐射地分布,如图所示;
②强弱:在距轴线等距离处的磁感应强度大小相等。
(2)线圈所受安培力的特点
①方向:安培力的方向与线圈平面垂直;
②大小:安培力的大小与通过的电流成正比。
(3)表盘刻度特点
线圈左右两边所受的安培力的方向相反,于是线圈转动,螺旋弹簧变形,以反抗线圈的转动。电流越大,安培力越大,螺旋弹簧的形变越大,所以从指针偏转的角度就能判断通过电流的大小。由于线圈平面总与磁感线平行,线圈左右两边所在之处的磁感应强度的大小总相等,所以表盘刻度均匀。根据指针偏转的方向,可以知道被测电流的方向。
考点一、安培定则 磁场的叠加
磁场叠加问题的一般解题思路:
(1)确定磁场场源,如通电直导线。
(2)定位空间中需求解磁场的点,利用安培定则及其他已知条件判定各个场源在这一点上产生的磁场的磁感应强度的大小和方向。如图中BM、BN分别为M、N在c点产生的磁场。
(3)应用平行四边形定则进行合成,如图中的合磁场B。
例1、有人根据B=eq \f(F,Il)提出以下说法,其中正确的是( )
A.磁场中某点的磁感应强度B与通电导线在磁场中所受的磁场力F成正比
B.磁场中某点的磁感应强度B与Il的乘积成反比
C.磁场中某点的磁感应强度B不一定等于eq \f(F,Il)
D.通电直导线在某点所受磁场力为零,则该点磁感应强度B为零
【答案】C
【解析】磁感应强度B=eq \f(F,Il)是用比值定义法定义B的,但磁感应强度是磁场的固有性质,与通电导线所受磁场力F及Il的乘积等外界因素无关,A、B错误;B=eq \f(F,Il)是在电流与磁场垂直的情况下得出的,如果不垂直,设电流方向与磁场方向夹角为θ,则根据F=IlBsin θ得B=eq \f(F,Ilsin θ),即B不一定等于eq \f(F,Il), 如果θ=0,虽然B≠0,但F=0,故C正确,D错误.
例2、如图所示,直导线AB、螺线管E、电磁铁D三者相距较远,其磁场互不影响。当开关S闭合后,则小磁针北极N(黑色一端)指示磁场方向正确的是( )
A.a B.b
C.c D.d
【答案】C
【解析】根据安培定则可判断出电流的磁场方向,再根据小磁针静止时N极的指向为磁场的方向,可知C正确。
例3、(2021·高考全国卷甲,T16)两足够长直导线均折成直角,按图示方式放置在同一平面内,EO与O′Q在一条直线上,PO′与OF在一条直线上,两导线相互绝缘,通有相等的电流I,电流方向如图所示。若一根无限长直导线通过电流I时,所产生的磁场在距离导线d处的磁感应强度大小为B,则图中与导线距离均为d的M、N两点处的磁感应强度大小分别为( )
A.B、0 B.0、2B
C.2B、2B D.B、B
【答案】B
【解析】两直角导线可以等效为如图所示的两直导线,由安培定则可知,两直导线分别在M处的磁感应强度方向为垂直于纸面向里、垂直于纸面向外,故M处的磁感应强度为零;两直导线在N处的磁感应强度方向均垂直于纸面向里,故N处的磁感应强度为2B。综上分析知B正确。
例4、如图,在磁感应强度大小为B0的匀强磁场中,两长直导线P和Q垂直于纸面固定放置,两者之间的距离为l。在两导线中均通有方向垂直于纸面向里的电流I时,纸面内与两导线距离均为l的a点处的磁感应强度为零。如果让P中的电流反向、其他条件不变,则a点处磁感应强度的大小为( )
A.0 B.eq \f(\r(3),3)B0
C.eq \f(2\r(3),3)B0 D.2B0
【答案】C
【解析】导线P和Q中电流I方向均垂直纸面向里时,设其在a点产生的磁感应强度大小BP=BQ=B1,如图1所示,则其夹角为60°,它们在a点的合磁感应强度方向平行于PQ向右、大小为eq \r(3)B1。又根据题意Ba=0,则B0=eq \r(3)B1,且B0平行于PQ向左。若P中电流反向,则BP反向、大小不变,BQ和BP大小不变,夹角为120°,如图2所示,合磁感应强度大小为B1′=B1(方向垂直PQ向上、与B0垂直),此时a点的磁感应强度B=eq \r(B02+B1′2)=eq \f(2\r(3),3)B0,则A、B、D项均错误,C项正确。
课堂随练
训练1、(多选)如图,三根通电长直细导线垂直于纸面固定,导线的横截面(截面积不计)分别位于以O点为圆心的圆环上a、c、d三处,已知每根导线在O点的磁感应强度大小均为B,则( )
A.O点的磁感应强度方向垂直于aO向右
B.O点的磁感应强度方向从O指向a
C.O点的磁感应强度大小为(eq \r(2)+1)B
D.O点的磁感应强度大小为(eq \r(2)-1)B
【答案】AC
【解析】磁感应强度的矢量叠加如图所示,每根导线在圆心O处产生的磁感应强度大小均为B,可得O处的磁感应强度大小为BO=2Bcs 45°+B=(eq \r(2)+1)B,BO方向垂直于aO向右.故选A、C.
训练2、如图所示,直角三角形abc中,∠abc=30°,将一电流为I、方向垂直纸面向外的长直导线放置在顶点a处,则顶点c处的磁感应强度大小为B0。现再将一电流大小为4I、方向垂直纸面向里的长直导线放置在顶点b处。已知长直通电导线产生的磁场在其周围空间某点的磁感应强度大小B=keq \f(I,r),其中I表示电流大小,r表示该点到导线的距离,k为常量。则顶点c处的磁感应强度( )
A.大小为eq \r(3)B0,方向沿ac向上
B.大小为B0,方向垂直纸面向里
C.大小为3B0,方向沿∠abc平分线向下
D.大小为2B0,方向垂直bc向上
【答案】A
【解析】由安培定则可知,a点处电流在c点处产生的磁场的磁感应强度大小为B0,方向垂直ac向左,由题意及安培定则知,b点处电流在c点处产生的磁场的磁感应强度大小为2B0,方向垂直bc向上;根据矢量合成法则及几何知识可知,两磁场叠加后,合磁场在c点处的磁感应强度大小为eq \r(3)B0,方向沿ac向上,A正确。
训练3、如图所示,完全相同的甲、乙两个环形电流同轴平行放置,甲的圆心为O1,乙的圆心为O2,在两环圆心的连线上有a、b、c三点,其中aO1=O1b=bO2=O2c,此时a点的磁感应强度大小为B1,b点的磁感应强度大小为B2。当把环形电流乙撤去后,c点的磁感应强度大小为( )
A.B1-eq \f(B2,2) B.B2-eq \f(B1,2)
C.B2-B1 D.eq \f(B1,3)
【答案】A
【解析】对于图中单个环形电流,根据安培定则,其在轴线上产生的磁场方向均是向左。设aO1=O1b=bO2=O2c=r,单个环形电流在轴线上距离圆心r位置产生的磁场的磁感应强度大小为B1r,距离圆心3r位置产生的磁场的磁感应强度大小为B3r,故开始时,a点磁感应强度大小:B1=B1r+B3r,b点磁感应强度大小:B2=B1r+B1r;当撤去环形电流乙后,c点磁感应强度大小:Bc=B3r=B1-eq \f(B2,2),故A正确。
考点二、安培力的分析与计算
1.应用公式F=IlB计算安培力时的注意事项
(1)当B与I垂直时,F最大,F=IlB;当B与I的夹角为θ时,F=IlBsinθ;当B与I平行时,F=0。
(2)l是有效长度
弯曲导线的有效长度l,等于连接两端点线段的长度(如图所示);相应的电流沿l由始端流向末端。
由此可知,垂直磁场的闭合线圈通电后,在匀强磁场中受到的安培力的矢量和为零。
2.安培力的方向
左手定则判断:
(1)如图,伸开左手,使拇指与其余四个手指垂直,并且都与手掌在同一个平面内.
(2)让磁感线从掌心垂直进入,并使四指指向电流的方向.
(3)拇指所指的方向就是通电导线在磁场中所受安培力的方向.
例1、如图所示,两根平行固定放置的长直导线a和b载有大小、方向均相同的电流,a受到的磁场力大小为F,当加入一与导线所在平面垂直纸面向外的匀强磁场后,a受到的磁场力大小变为3F,则此时b受到的磁场力大小为( )
A.F B.2F
C.3F D.4F
【答案】A
【解析】根据安培定则和左手定则可知a导线受到的F水平向右,由牛顿第三定律可知b受到a施加的磁场力也为F,方向水平向左。加匀强磁场后a受到的磁场力大小为3F,方向水平向右,则匀强磁场施加给a的力方向水平向右,大小为2F,施加给同向电流b的力方向也水平向右,则b受到的合力大小为2F-F=F,所以A正确,B、C、D错误。
例2、(2020 ·高考海南卷,T6)如图,在一个蹄形电磁铁的两个磁极的正中间放置一根长直导线,当导线中通有垂直于纸面向里的电流I时,导线所受安培力的方向为( )
A.向上 B.向下
C.向左 D.向右
【答案】B
【解析】
根据安培定则,可知蹄形电磁铁的磁场分布情况如图所示,
故导线所处位置的磁感线的切线方向为水平向右,根据左手定则,可以判断导线所受安培力的方向为向下。
例3、一个各边电阻相同、边长均为L的正六边形金属框abcdef放置在磁感应强度大小为B、方向垂直金属框所在平面向外的匀强磁场中。若从a、b两端点通以如图所示方向的电流,电流大小为I,则关于金属框abcdef受到的安培力的判断正确的是( )
A.大小为BIL,方向垂直ab边向左
B.大小为BIL,方向垂直ab边向右
C.大小为2BIL,方向垂直ab边向左
D.大小为2BIL,方向垂直ab边向右
【答案】A
【解析】设通过ab支路的电流为I1,通过afedcb支路的电流为I2,其中afedcb支路在磁场中所受安培力的有效长度为a、b两端点间的长度L,所以金属框受到的安培力的合力大小为F=BI1L+BI2L=BIL,根据左手定则可知安培力的方向垂直ab边向左,故A正确。
课堂随练
训练1、如图所示,在固定放置的条形磁铁S极附近悬挂一个金属线圈,线圈与水平磁铁位于同一竖直平面内。当在线圈中通入沿图示方向的电流时,将会看到( )
A.线圈向左平移
B.线圈向右平移
C.从上往下看,线圈顺时针转动,同时靠近磁铁
D.从上往下看,线圈逆时针转动,同时靠近磁铁
【答案】C
【解析】把通电线圈等效成小磁针,等效小磁针的N极垂直于纸面向外,根据同名磁极相互排斥,异名磁极相互吸引可知:从上往下看,线圈顺时针转动,同时靠近磁铁,C正确。
训练2、(多选)如图,三根相互平行的固定长直导线L1、L2和L3两两等距,均通有电流I,L1中电流方向与L2中的相同,与L3中的相反。下列说法正确的是( )
A.L1所受磁场作用力的方向与L2、L3所在平面垂直
B.L3所受磁场作用力的方向与L1、L2所在平面垂直
C.L1、L2和L3单位长度所受的磁场作用力大小之比为1∶1∶eq \r(3)
D.L1、L2和L3单位长度所受的磁场作用力大小之比为eq \r(3)∶eq \r(3)∶1
【答案】BC
【解析】由安培定则可判断出L2在L1处产生的磁场(B21)方向垂直L1和L2的连线竖直向上,L3在L1处产生的磁场(B31)方向垂直L1和L3的连线指向右下方。根据磁场叠加原理,L3和L2在L1处产生的合磁场(B合1)方向如图1所示,根据左手定则可判断出L1所受磁场作用力的方向与L2和L3所在平面平行,选项A错误;同理,如图2所示,可判断出L3所受磁场(B合3)作用力的方向(竖直向上)与L1、L2所在平面垂直,选项B正确;同理,如图3所示,设一根长直导线在另一根导线处产生的磁场的磁感应强度大小为B,根据几何知识可知,B合1=B,B合2=B,B合3=eq \r(3)B,由安培力公式F=BIL可知L1、L2和L3单位长度所受的磁场作用力大小之比为1∶1∶eq \r(3),选项C正确,D错误。
训练3、(2019·全国卷Ⅰ)如图,等边三角形线框LMN由三根相同的导体棒连接而成,固定于匀强磁场中,线框平面与磁感应强度方向垂直,线框顶点M、N与直流电源两端相接。已知导体棒MN受到的安培力大小为F,则线框LMN受到的安培力的大小为( )
A.2F B.1.5F
C.0.5F D.0
【答案】B
【解析】设每根导体棒的电阻为R,长度为L,则电路中,上下两路电阻之比为R1∶R2=2R∶R=2∶1,上下两路电流之比I1∶I2=1∶2。如图所示,由于上路通电的导体受安培力的有效长度也为L,根据安培力计算公式F=ILB可知F′∶F=I1∶I2=1∶2,得F′=eq \f(1,2)F,根据左手定则可知,两力方向相同,故线框LMN所受的合力大小为F+F′=eq \f(3,2)F,选项B正确。
训练4、(2022·山东济南市高三月考)如图所示,将一根同种材料,粗细均匀的导体围成半径为R的闭合导体线圈,固定在垂直线圈平面、磁感应强度为B的匀强磁场中.C、D两点将线圈分为上、下两部分,且C、D两点间上方部分的线圈所对应的圆心角为120°.现将大小为I的恒定电流自C、D两点间通入,则线圈C、D两点间上、下两部分导线受到的总安培力的大小为( )
A.eq \r(3)BIR B.eq \r(2)BIR
C.BIR D.0
【答案】A
【解析】由几何关系可知,C、D两点间的距离L=Rsin 60°×2=eq \r(3)R,由等效思想可知,导体线圈受到的总安培力的大小F安=BIL=eq \r(3)BIR,故选A.
考点三、与安培力有关的力学综合问题
1.求解安培力作用下导体平衡问题的关键
画受力图→三维图eq \(――→,\s\up7(转换为))二维平面图,即通过画俯视图、剖面图、侧视图等,将立体图转换为平面受力图。
2.求解安培力作用下导体平衡问题的基本思路
①选定研究对象;
②变三维图为二维图,如侧视图、剖面图或俯视图等,并画出平面受力分析图,其中安培力的方向要注意F⊥B、F⊥I;
③列平衡方程。
3.安培力做功
(1)安培力做功与路径有关,不像重力、电场力做功与路径无关。
(2)安培力做功的实质是能量转化
①安培力做正功时将电源的能量转化为导线的动能或其他形式的能。
②安培力做负功时将其他形式的能转化为电能后储存起来或转化为其他形式的能。
例1、如图甲所示,两光滑平行金属导轨间的距离为L,金属导轨所在的平面与水平面夹角为θ,导体棒ab与导轨垂直并接触良好,其质量为m,长度为L,通过的电流为I。
(1)沿棒ab中电流方向观察,侧视图如图乙所示,为使导体棒ab保持静止,需加一匀强磁场,磁场方向垂直于导轨平面向上,求磁感应强度B1的大小;
(2)若(1)中磁场方向改为竖直向上,如图丙所示,求磁感应强度B2的大小;
(3)若只改变磁场,且磁场的方向始终在与棒ab垂直的平面内,欲使导体棒ab保持静止,求磁场方向变化的最大范围。
【答案】(1)eq \f(mgsin θ,IL) (2)eq \f(mgtan θ,IL) (3)见解析
【解析】 (1)对导体棒ab受力分析如图所示:
由导体棒静止有mgsin θ-ILB1=0
解得B1=eq \f(mgsin θ,IL)。
(2)对导体棒ab受力分析如图所示:
由导体棒静止有mgtan θ-ILB2=0
解得B2=eq \f(mgtan θ,IL)。
(3)使导体棒保持静止状态,需F合=0,即三力平衡,安培力与另外两个力的合力等大反向;
如图所示,因为重力与斜面支持力的合力范围在α角范围内(垂直于斜面方向取不到),故安培力在α′角范围内(垂直于斜面方向取不到),根据左手定则,磁场方向可以在α″角范围内变动,其中沿斜面向上方向取不到。
例2、(2022·遂宁第三次诊断)我国在建航母采用了电磁弹射技术。原理如图1,飞机钩在滑竿上,储能装置通过导轨和滑竿放电,产生强电流恒为4 000 A,导轨激发的磁场在两导轨间近似为匀强磁场,磁感应强度B为10 T,在磁场力和飞机发动机推力作用下,滑竿和飞机从静止开始向右加速,在导轨末端飞机与滑竿脱离。导轨长120 m、间距为3 m。飞机质量为2.0×104 kg,在导轨上运动时所受阻力恒为机重的0.1,假如刚开始时发动机已达额定功率,为4×106 W。飞机在导轨末端所受竖直升力与水平速度的关系为F=kv(k=4 000 kg/s)。图2是在一次弹射过程中,记录的飞机在导轨各个位置上的速度。滑竿的质量忽略,g取10 m/s2。
(1)求飞机在导轨上运动30 m处的加速度大小。
(2)如果飞机在导轨末端刚好达到起飞条件,求飞机在导轨上运动的时间。
【答案】(1)10 m/s2 (2)3.25 s
【解析】(1)分析飞机在30 m处水平方向的受力有
发动机的推力F1=eq \f(P,v1)①
磁场的安培力F2=BIl间距②
阻力Ff=0.1mg③
F1+F2-Ff=ma④
联立①②③④式得a=10 m/s2。
(2)飞机在导轨末端刚好达到起飞条件:F=kv=mg⑤
由全过程的功能关系得Pt+F2x-Ffx=eq \f(1,2)mv2⑥
联立②③⑤⑥式得t=3.25 s。
课堂随练
训练1、如图所示,两根相同的竖直悬挂的弹簧上端固定,下端连接一质量为40 g的金属导体棒,部分导体棒处于边界宽度为d=10 cm的有界匀强磁场中,磁场方向垂直于纸面向里。导体棒通入4 A的电流后静止时,弹簧伸长量是未通电时的1.5倍。若弹簧始终处于弹性限度内,导体棒一直保持水平,则磁感应强度B的大小为(取重力加速度g=10 m/s2)( )
A.0.25 T B.0.5 T
C.0.75 T D.0.83 T
【答案】B
【解析】未通电时,导体棒的重力与两弹簧的弹力相等,根据平衡条件可知mg=2kx,通电后,通过导体棒的电流方向为从右向左,根据左手定则可知安培力方向竖直向下,根据平衡条件可知mg+BId=2k×1.5x,两式相比得eq \f(mg,mg+BId)=eq \f(2kx,2k×1.5x)=eq \f(1,1.5),解得B=0.5 T,故B正确。
训练2、如图所示,水平导轨间距为L=1.0 m,导轨电阻忽略不计;导体棒ab的质量m=1 kg,接入导轨间的电阻R0=0.9 Ω,与导轨垂直且接触良好;电源电动势E=10 V,内阻r=0.1 Ω,电阻R=9 Ω;外加匀强磁场的磁感应强度B=10 T,方向垂直于ab,与导轨平面的夹角α=53°;ab与导轨间的动摩擦因数为μ=0.5(设最大静摩擦力等于滑动摩擦力),定滑轮摩擦不计,轻绳与导轨平行且对ab的拉力为水平方向,重力加速度g取10 m/s2,ab处于静止状态.已知sin 53°=0.8,cs 53°=0.6.求:
(1)ab受到的安培力大小;
(2)重物重力G的取值范围.
【答案】(1)10 N (2)6 N≤G≤10 N
【解析】(1)由闭合电路欧姆定律可得,通过ab的电流
I=eq \f(E,R+R0+r)=1 A,
ab受到的安培力F=BIL=10 N
(2)ab受力如图所示,最大静摩擦力
Ffmax=μ(mg-Fcs 53°)=2 N
由平衡条件得,当最大静摩擦力方向向右时
FTmin=Fsin 53°-Ffmax=6 N
当最大静摩擦力方向向左时
FTmax=Fsin 53°+Ffmax=10 N
由于重物受力平衡,故FT=G
则重物重力的取值范围为6 N≤G≤10 N.
训练3、如图所示,宽为L=0.5 m的光滑导轨与水平面成θ=37°角,质量为m=0.1 kg、长也为L=0.5 m的金属杆ab水平放置在导轨上,电源电动势E=3 V,内阻r=0.5 Ω,金属杆电阻为R1=1 Ω,导轨电阻不计.金属杆与导轨垂直且接触良好.空间存在着竖直向上的匀强磁场(图中未画出),当电阻箱的电阻调为R2=0.9 Ω时,金属杆恰好能静止.取重力加速度g=10 m/s2,sin 37°=0.6,cs 37°=0.8,求:
(1)磁感应强度B的大小;
(2)保持其他条件不变,当电阻箱的电阻调为R2′=0.5 Ω时,闭合开关S,同时由静止释放金属杆,求此时金属杆的加速度.
【答案】(1)1.2 T (2)1.2 m/s2,方向沿斜面向上
【解析】(1)由安培力公式和平衡条件可得
mgsin θ=BILcs θ
由闭合电路欧姆定律得I=eq \f(E,R1+R2+r)
解得B=1.2 T
(2)由牛顿第二定律和闭合电路欧姆定律有
BI′Lcs θ-mgsin θ=ma
I′=eq \f(E,R1+R2′+r)
解得a=1.2 m/s2
方向沿斜面向上.
同步训练
1、(2022·广东广州市执信中学高三开学考试)关于磁场的说法正确的是( )
A.通电导线在磁场中受到安培力越大,该位置的磁感应强度越大
B.因地磁场影响,在进行奥斯特实验时,通电导线南北放置时实验现象最明显
C.垂直磁场放置的通电导线受力的方向就是磁感应强度的方向
D.地球表面上任意位置的地磁场方向都与地面平行
【答案】B
【解析】通电导线在磁感应强度很大的地方,若平行磁场放置,安培力也可能为零,故A错误;根据安培定则可知,导线的磁场方向与导线电流的方向垂直,可知因地磁场影响,在进行奥斯特实验时,通电导线南北放置时实验现象最明显,故B正确;垂直磁场放置的通电导线受力的方向与磁感应强度方向相互垂直,故C错误;磁感线是闭合的曲线,不是地球表面任意位置的地磁场方向都与地面平行,故D错误.
2、A、B、C三根通电长直导线均水平固定,导线通入的恒定电流大小相等,方向如图所示,其中A、B垂直纸面且关于C对称,则导线C所受磁场力的情况是( )
A.大小为零 B.方向竖直向上
C.方向竖直向下 D.方向水平向左
【答案】A
【解析】由安培定则、对称性与磁感应强度的叠加原理,可知A、B通电直导线在导线C处的合磁场方向总是水平向右,所以导线C所受磁场力大小为零,则A正确,B、C、D错误。
3、如图,两根相互绝缘的通电长直导线分别沿x轴和y轴放置,沿x轴方向的电流为I0。已知通电长直导线在其周围激发磁场的磁感应强度B=keq \f(I,r),其中k为常量,I为导线中的电流,r为场中某点到导线的垂直距离。图中A点的坐标为(a,b),若A点的磁感应强度为零,则沿y轴放置的导线中电流的大小和方向分别为( )
A.eq \f(a,b)I0,沿y轴正向 B.eq \f(a,b)I0,沿y轴负向
C.eq \f(b,a)I0,沿y轴正向 D.eq \f(b,a)I0,沿y轴负向
【答案】A
【解析】根据右手螺旋定则可知,沿x轴的电流在A点处的磁感应强度为B1=keq \f(I0,b),方向垂直于纸面向外,因为A点磁感应强度为零,所以沿y轴的电流产生的磁场垂直纸面向里,大小等于B1,有keq \f(I,a)=keq \f(I0,b),解得I=eq \f(a,b)I0,根据右手螺旋定则可知电流方向沿y轴正方向,故A正确。
4、(2022·吉安大联考)磁感应强度为B0的匀强磁场垂直于纸面向里,通电直导线位于纸面上,M、N是通电直导线两侧关于直导线对称的两点,经测量,N点的磁感应强度是M点磁感应强度的3倍,若匀强磁场的磁感应强度大于通电导线在M、N两点产生的磁感应强度,则通电直导线在M点产生的磁感应强度大小等于( )
A.B0 B.eq \f(1,2)B0
C.eq \f(\r(2),2)B0 D.eq \r(3)B0
【答案】B
【解析】根据直线电流产生磁场的特点可知,电流在M、N两点产生的磁感应强度大小相等但方向相反,设其大小为B′,由磁场叠加原理,M点的合磁场为B0-B′,N点的合磁场为B0+B′,根据题意B0+B′=3(B0-B′),解得B′=eq \f(1,2)B0,故选B。
5、(2022·衡阳毕业联考)如图所示,在匀强磁场区域内有一倾角为θ的光滑斜面,在斜面上水平放置一根长为L、质量为m的导线,通以如图所示的方向的电流I时,通电导线能静止在斜面上,重力加速度为g,下列说法正确的是( )
A.导线所受的安培力方向可能垂直于斜面向下
B.磁感应强度大小可能为B=eq \f(mgtan θ,IL),方向竖直向上
C.磁感应强度大小可能为B=eq \f(mg,IL),方向水平向左
D.磁感应强度方向垂直于斜面向下时,其大小最小,且最小值为B=eq \f(mgsin θ,IL)
【答案】D
【解析】导线所受的安培力若垂直于斜面向下,则导线所受合力不能为0,导线不能静止,A错误;若磁场方向竖直向上,则安培力方向水平向左,导体棒不能静止,B错误;若磁场方向水平向左,则安培力方向竖直向下,导体棒不能静止,C错误;根据重力、支持力、安培力三力平衡可知,当安培力方向沿斜面向上时,即磁场方向垂直于斜面向下时,安培力最小,此时磁感应强度最小,故有mgsin θ=BIL,解得B=eq \f(mgsin θ,IL),D正确。
6、在城市建设施工中,经常需要确定地下金属管线的位置.如图所示,已知一根金属长直管线平行于水平地面,为探测其具体位置,首先给金属管线通上恒定电流,再用可以测量磁场强弱、方向的仪器进行以下操作:①用测量仪在金属管线附近的水平地面上找到磁感应强度最强的某点,记为a;②在a点附近的地面上,找到与a点磁感应强度相同的若干点,将这些点连成直线EF;③在地面上过a点垂直于EF的直线上,找到磁场方向与地面夹角为45°的b、c两点,测得b、c两点距离为L.由此可确定( )
A.金属管线在EF正下方,深度为eq \f(1,2)L
B.金属管线在EF正下方,深度为eq \f(\r(2),2)L
C.金属管线的走向垂直于EF,深度为eq \f(1,2)L
D.金属管线的走向垂直于EF,深度为eq \f(\r(2),2)L
【答案】A
【解析】用测量仪在金属管线附近的水平地面上找到磁感应强度最强的某点,记为a,说明a点离金属管线最近;找到与a点磁感应强度相同的若干点,将这些点连成直线EF,故说明这些点均离金属管线最近,因此通电的金属管线平行于EF;画出左侧视图,如图所示
b、c间距为L,且磁场方向与地面夹角为45°,故金属管线在EF正下方,深度为eq \f(1,2)L,故选A.
7、某同学自制一电流表,其原理如图所示.质量为m的均匀细金属杆MN与一竖直悬挂的绝缘轻弹簧相连,弹簧的劲度系数为k,在矩形区域abcd内有匀强磁场,ab=L1,bc=L2,磁感应强度大小为B,方向垂直纸面向外.MN的右端连接一绝缘轻指针,可指示出标尺上的刻度.MN的长度大于ab,当MN中没有电流通过且处于静止时,MN与矩形区域的ab边重合,且指针指在标尺的零刻度;当MN中有电流时,指针示数可表示电流强度.MN始终在纸面内且保持水平,重力加速度为g.下列说法中正确的是( )
A.当电流表的示数为零时,弹簧的长度为eq \f(mg,k)
B.标尺上的电流刻度是均匀的
C.为使电流表正常工作,流过金属杆的电流方向为N→M
D.电流表的量程为 eq \f(mg+kL2,BL1)
【答案】B
【解析】电流表示数为零时,金属杆不受安培力,金属杆在重力与弹簧弹力作用下处于平衡状态,由平衡条件得mg=kx0,解得x0=eq \f(mg,k),x0 为弹簧伸长量,不是弹簧的长度,A错误;当电流为I时,安培力为FA=BIL1,静止时弹簧伸长量的增加量为Δx,根据胡克定律ΔF=kΔx,可得Δx=eq \f(FA,k)=eq \f(BIL1,k),Δx∝I,故标尺上的电流刻度是均匀的,B正确;要使电流表正常工作,金属杆应向下移动,所受的安培力应向下,由左手定则知金属杆中的电流方向应从M至N,C错误;设Δx=L2,则有I=Im,BImL1=kL2,解得Im=eq \f(kL2,BL1),故电流表的量程为eq \f(kL2,BL1),D错误.
8、如图所示,直角三角形abc,∠a=60°,ad=dc,b、c两点在同一水平线上,垂直纸面的直导线置于b、c两点,通有大小相等、方向向里的恒定电流,d点的磁感应强度大小为B0.若把置于c点的直导线的电流反向,大小保持不变,则变化后d点的磁感应强度( )
A.大小为eq \f(\r(3),3)B0,方向水平向左
B.大小为B0,方向水平向右
C.大小为eq \r(3)B0,方向竖直向下
D.大小为2B0,方向竖直向下
【答案】C
【解析】如图所示
由几何关系知θ=60°,设每根导线在d点产生的磁感应强度大小为B,根据平行四边形定则有B0=2Bcs θ=2B×eq \f(1,2)=B,若把置于c点的直导线的电流反向,根据几何知识可得α=30°,d点合磁感应强度大小为B′=2Bcs α=eq \r(3)B0,方向竖直向下,C正确.
9、(多选)电磁轨道炮工作原理如图所示。待发射弹体可在两平行轨道之间自由移动,并与轨道保持良好接触。电流I从一条轨道流入,通过导电弹体从另一条轨道流回。轨道电流可形成在弹体处垂直于轨道面的磁场(可视为匀强磁场),磁感应强度的大小与I成正比。通电的弹体在轨道上受到安培力的作用而高速射出。现欲使弹体的出射速度增加至原来的2倍,理论上可采用的办法是( )
A.只将轨道长度L变为原来的2倍
B.只将电流I增加到原来的2倍
C.只将弹体质量减小到原来的一半
D.将弹体质量减小到原来的一半,轨道长度L变为原来的2倍,其它量不变
【答案】BD
【解析】设B=kI,轨道之间距离d,则发射过程中,安培力F=BId=kI2d,做功W=FL=kI2dL,由动能定理kI2dL=eq \f(1,2)mv2,得v=eq \r(\f(2kI2dL,m))。要使弹体的出射速度增加至原来的2倍,可采用的办法是只将电流I增加到原来的2倍;或只将弹体质量减小到原来的eq \f(1,4);或只将轨道长度L变为原来的4倍;或将弹体质量减小到原来的一半,轨道长度L变为原来的2倍,其它量不变。选项B、D正确。
10、载流长直导线周围磁场的磁感应强度大小为B=eq \f(kI,r),式中常量k>0,I为电流强度,r为距导线的距离。在水平长直导线MN正下方,矩形线框abcd通以逆时针方向的恒定电流,被两根等长的轻质绝缘细线静止地悬挂,如图所示。开始时MN内不通电流,此时两细线内的张力均为T0。当MN通以强度为I1的电流时,两细线的张力均减小为T1;当MN内的电流强度变为I2时,两细线的张力均大于T0。
(1)分别指出强度为I1、I2的电流的方向;
(2)求MN分别通以强度为I1和I2电流时,线框受到的安培力F1与F2大小之比;
(3)当MN内的电流强度为I3时两细线恰好断裂,在此瞬间线框的加速度大小为a,求I3。
【答案】(1)I1方向向左 I2方向向右 (2)I1∶I2 (3)I1,方向向右
【解析】(1)I1方向向左,I2方向向右。
(2)当MN中通以强度为I的电流时,线框受到的安培力大小为F=kIiLeq \b\lc\(\rc\)(\a\vs4\al\c1(\f(1,r1)-\f(1,r2))),
式中r1、r2分别为ab、cd与MN的间距,i为线框中的电流,L为ab、cd的长度。
所以F1∶F2= I1∶I2。
(3)设MN中电流强度为I3时,线框受到的安培力大小为F3。由题设条件有
2T0=G,2T1+F1=G,F3+G=ma=eq \f(2T0,g)a。
所以eq \f(I1,I3)=eq \f(F1,F3)=,I3=I1,方向向右。
11、如图所示,ab、cd为两根足够长的相距1 m的平行金属导轨,导轨与水平面之间的夹角θ=37°,导轨间存在垂直于导轨平面向下的匀强磁场。质量为0.15 kg的金属棒MN垂直放置在导轨上,金属棒与导轨之间的动摩擦因数为0.2。当通以方向从M到N、大小为2 A的电流时,金属棒MN恰能沿导轨向下做匀速直线运动。已知g=10 m/s2,sin37°=0.6,cs37°=0.8,求:
(1)磁感应强度B的大小;
(2)当棒中电流方向不变,增大到4 A的瞬间,棒获得的加速度a。
【答案】(1)0.33 T (2)4.4 m/s2,方向沿导轨向上
【解析】(1)根据左手定则可知,当通以方向从M到N的电流时,金属棒所受安培力沿导轨向上,由题意可知,mgsinθ=F安+μmgcsθ
F安=IlB
代入数据解得B=0.33 T。
(2)当棒中电流增大到I′=4 A时,设棒的加速度为a,
以沿导轨向下为正方向,由牛顿第二定律有
mgsinθ-I′lB-μmgcsθ=ma
代入数据解得a=-4.4 m/s2
负号表示方向沿导轨向上。
直线电流
的磁场
通电螺线管
的磁场
环形电流
的磁场
特点
无磁极、非匀强,且距导线越远处磁场越弱
与条形磁铁的磁场相似,管内为匀强磁场且磁场最强,管外为非匀强磁场
环形电流的两侧是N极和S极,且离圆环中心越远,磁场越弱
安培
定则
立体
图
横截
面图
纵截
面图
高三物理一轮复习精讲精练第二讲磁场对运动电荷的作用(原卷版+解析): 这是一份高三物理一轮复习精讲精练第二讲磁场对运动电荷的作用(原卷版+解析),共43页。试卷主要包含了洛伦兹力的大小和方向,带电粒子在匀强磁场中的运动等内容,欢迎下载使用。
高三物理一轮复习精讲精练第一讲交变电流的产生和描述(原卷版+解析): 这是一份高三物理一轮复习精讲精练第一讲交变电流的产生和描述(原卷版+解析),共34页。试卷主要包含了交变电流,描述交变电流的物理量,交变电流“四值”的理解和计算等内容,欢迎下载使用。
高三物理一轮复习精讲精练第一讲功和功率(原卷版+解析): 这是一份高三物理一轮复习精讲精练第一讲功和功率(原卷版+解析),共40页。试卷主要包含了功的概念,功率,功率的分析和计算等内容,欢迎下载使用。

