





陕西省西安市高新第二初级中学2023-2024学年八年级下学期第一次月考道德与法治试题(原卷版+解析版)
展开一、单选题(每小题2分,共40分)
1. 下面是图示法梳理的“公民基本权利和义务”的内容,正确的是( )
A. ①②B. ①③C. ③④D. ②④
2. 某校八年级同学在学习了“公民基本权利”相关内容后,开展了激烈的讨论。以下是几名同学的观点,其中正确的是( )
①依照宪法规定,我国公民享用广泛的政治权利
②作为中学生,我们依法平等地享有选举权和被选举权
③中学生有权控告或检举任何国家工作人员的违法失职行为
④言论自由是公民权利,想说什么说什么
A. ②③B. ①④C. ②④D. ①③
3. 八年级学生小信,在学校刻苦学习,积极参加体育锻炼,用行动不断完善自己;在闲暇时间进行文学创作,不断向杂志社投稿,用行动丰富业余文化生活。材料中小信行使了哪些权利?( )
①受教育权②文化权利③物质帮助权④荣誉权
A. ①②B. ②③C. ①③D. ②④
4. 网络热词“晒客”,指的是那些热衷于用文字、照片、视频等方式将私人物件与生活经历放在网上曝光的网友,“晒客”族的一个口号就是:“只有不想晒的,没有不能晒的。”“晒客”族这一口号( )
A. 正确,这是我国公民的基本权利B. 正确,公民享有言论自由的权利
C. 错误,公民的隐私一律不能公开D. 错误,应在法律允许范围内行使权利
5. 为加深对所学知识的理解,八年级(1)班计划做一个“每日‘微’政治”专栏。下表中对“微行为”的“微点评”有误的是( )
A ①②③B. ①②④C. ②③④D. ①③④
6. 下列对图示中①和②所缺内容的补充,表述正确的一项是( )
A. ①文化教育权利;②人身自由不受侵犯
B. ①文化教育权利;②人格尊严不受侵犯
C. ①社会经济权利;②人格尊严不受侵犯
D. ①社会经济权利;②人身自由不受侵犯
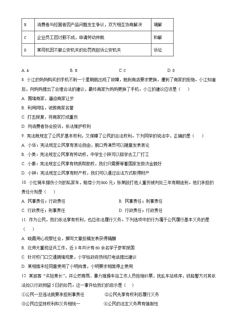
7. 下列案例与维权方式相对应的是( )
A. AB. BC. CD. D
8. 小江的妈妈购买的手机不到一个星期就出现了故障,她到商店要求更换,遭到了商家的拒绝。小江知道后,向妈妈提出了合理合法的建议,最终商家为妈妈更换了手机。小江的建议应该是( )
A. 围堵商家,逼迫商家让步
B. 利用网络,诋毁商家名誉
C. 打击报复,将商家打成重伤
D. 向消费者协会投诉,依法维护权利
9. 宪法既规定了公民基本权利,又保障了公民的合法权利。下列同学的说法中,正确的是( )
A. 小华:宪法规定公民享有言论自由,脱口秀演员可以随意发表言论
B. 小美:宪法规定公民享有劳动权,中学生小陕可以辍学去工厂打工
C. 小秦:宪法规定公民享有物质帮助权,我们只需要等着国家发救济金就好
D. 小钟:宪法规定公民享有财产权,我们可以通过合法方式取得财产
10. 小红骑车擦伤小刘的私家车,赔偿小刘800元;张某殴打他人重伤被判处三年有期徒刑。他们承担的责任分别是( )
A. 民事责任;行政责任B. 民事责任;刑事责任
C. 行政责任;刑事责任D. 行政责任;行政责任
11. 作为公民,我们依法享有权利,也应依法履行义务。下列选项中的行为属于公民履行基本义务的是( )
A. 晓霞用心观察社会,撰写文章投稿发表获得稿酬
B. 北师大重视征兵工作,近3年共计有60余名学子参军报国
C. 针对校门口交通拥堵现象,小字给政府热线打电话提出建议
D. 某相馆未经同意使用了小明肖像,小明要求相馆停止使用
12. 某旅客“买短乘长”,并公然辱骂、暴力推搡车站工作人员拒绝补票,扰乱车站秩序,铁路警方对其依法处以行政拘留5日的处罚。这一事件给我们的启示是( )
①公民一旦违法就要承担刑事责任 ②公民先享有权利后履行义务
③公民应坚持权利和义务相统一 ④公民的法定义务具有强制性
A. ①②B. ①③C. ②④D. ③④
13. 小林在饭店吃饭结账时,收营员告诉他,如果不开发票就可以优惠20元。小林拒绝了收银员的建议,坚持要开发票。对小林的做法,下列正确的是( )
①有利于督促饭店依法纳税 ②是不懂得勤俭节约的表现
③是遵守宪法和法律的表现 ④是维护国家财政收入的表现
A. ①②③B. ①③④C. ①②④D. ①③④
14. 以直播带货为主的网红经济迅猛发展,折射出我国市场的巨大潜力,为经济发展注入了强大活力。但网红经济也存在短信骚扰、假冒伪劣等乱象。对此,消费者应该( )
A. 制定和完善相应法律法规,加大违法惩处力度
B. 加强对网红经济的监管,促进长久良性发展
C. 增强权利意识,依照法定程序维护合法权益
D. 诚信经营,树立良好形象和信誉,赢得客户
15. 14岁的初中生小莫一家人的生活能够体现行使政治权利的是( )
①在校学生会的竞选活动中,小莫把票投给了小蓝
②妈妈在市政府的网站上留言,给政府提出了环保建议
③爸爸在微博上发表“接种疫苗有利于疫情防控”观点
④爷爷从超市出来后,拒绝了保安要搜身的要求
A. ①②B. ①④C. ②③D. ③④
16. “你可以唱歌,但不能在午夜破坏我的美梦。”下列与这句话意思不相符的是( )
A. 权利是为自己的,不是为他人的
B. 公民要在法律允许的范围内行使权利
C. 公民行使权利不能超越它本身的界限
D. 公民在行使权利的时候不能以损害他人的合法利益为代价
17. 公民的法定权利与法定义务相统一。下列直接体现了这一关系的是( )
①小田参加母亲河环保公益活动受到同学点赞 ②小陈在部队服役时被授予“戍边英雄”称号
③小华在公共交通价格调整听证会上提出建议 ④小张因欠债不还失信被限制乘坐高铁和飞机
A. ①③B. ①④C. ②③D. ②④
18. 下列选项中的行为分别涉及公民基本政治权利和人格尊严权的是( )
A. 选举区人大代表,发现个人信息被盗
B. 收看热播电视剧,及时依法纳税
C. 给市长热线打电话,起诉诽谤自己的人
D. 创作多部文学作品,自觉排队买票
19. 我国公民享有广泛的权利。你认为公民最基本、最重要的权利是( )
A. 选举权和被选举权B. 文化教育权利
C. 社会经济权利D. 人身自由
20. 经过4个多月缜密侦查,云南禄丰县公安局联合国税局破获了一起偷逃税大案,涉案总额高达8900余万元。看到这一新闻,你想说的是( )
①税收是国家财政收入的主要来源
②依法纳税是公民的一项基本义务
③任何偷税、欠税、骗税、抗税的行为都是违法行为
④应追究所有逃税者的刑事责任
A. ①②④B. ①③④C. ①②③D. ②③④
二、非选择题(本大题共3小题,共40分)
21. 生活中权利的行使总会遇到中总会遇到这样或者那样的问题。请运用你的经验,分析下列生活情景,探究权利行使过程中可能会出现的问题。
情景一 小李每天按时上学,自觉接受义务教育。他经常将自己的零花钱捐赠给班级里的贫困同学。
情景二 未经小聪许可,照相馆将小聪的照片放到了橱窗了。
情景三 小华就小区附近因乱停车而堵塞交通的问题向有关部门提出了自己的建议。但是,同桌小彤说这样做是没有意义的。
(1)情景一中,小李行使了哪些权利?
(2)情景二中小聪的什么权利受到侵犯?你觉得小聪采取什么方式维护权利最合适?并说说你的理由
(3)请你对情景三中小华同桌的说法进行评析。
22. 【辨析材料】
微信是腾讯公司于2011年初推出的一款快速发送文字和照片,支持多人语音对讲的手机聊天软件。微信让人感觉到便捷的同时也让人感觉到头痛,一些人借助微信传播谣言,微信成为“危信”。下面是两位同学的看法:
同学甲:微信就是言论自由的乐园,在微信上,我想说什么就说什么,想怎么说就怎么说,任何人都不能干涉我的言论自由……
同学乙:正如享受多大的权利,都要承担对应的义务一样,言论自由也有着相应的边界,那就是不能超越法律规定的范围,绝对的言论自由从来就不存在。
(1)你赞成哪一位同学的观点?请你运用“权利与义务关系”的相关知识说明理由。
(2)为了不让微信变为“危信”,我们在平时使用网络社交媒体时应该怎么做?
23. 材料一 陕西省各地开展区人大代表工作“换届”工作。八年级的小海听爸爸、妈妈说上午去参加了雁塔区人大代表的选举工作。小海很疑惑,问爸爸妈妈:“我也是咱们国家的主人,为什么没让我参加选举?”“公民参加选举工作有何意义?”
(1)你认为小海的爸爸、妈妈会怎么说?
材料二 小海在整理我国重大事件时发现,中国军人从抗击新冠肺炎疫情无畏逆行,到力战肆虐洪水誓死不退;从战机撞鸟极限操作避开居民区,到高原戍边立起祖国流动的界碑……他们为守护忠诚无畏的信念,甚至不惜奉献自己的生命,践行着为人民服务的承诺。对此,小海认为当兵太危险,以后坚决不当兵。
(2)如果你是小海的同学,你会怎样说?
材料三 小海在看电视时,看到以下新闻:江苏省淮安市中级人民法院对郑渊洁实名举报的特大侵犯著作权案作出判决。涉案的两家公司因侵犯著作权罪分别被判处罚金50万元;被告人王成被判处有期徒刑4年、罚金300万元,李会雄被判处有期徒刑3年6个月、罚金260万元。
(3)从小海看到的这则新闻中你能获取哪些信息?
(4)综合上述材料及问题,归纳一个主题。
序号
微行为
微点评
①
聪聪积极参与学生会长的竞选
聪聪享有被选举权
②
敏敏成绩优异获得了国家奖学金
敏敏享有物质帮助权
③
东东大学时打暑假工被克扣工资
东东的财产权被侵犯
④
父亲因家境贫穷不让盼盼上小学
盼盼的受教育权被侵犯
选项
案例
维权方式
A
村委会通过耐心教育,化解了一起家庭矛盾
仲裁
B
消费者与经营者因产品问题发生争议,双方相互协商解决
调解
C
企业员工因讨薪不成,申请劳动仲裁
和解
D
某司机因不服公安机关的处罚而起诉公安机关
诉讼
陕西省西安市长安区一民初级中学2023-2024学年七年级上学期期末道德与法治试题(原卷版+解析版): 这是一份陕西省西安市长安区一民初级中学2023-2024学年七年级上学期期末道德与法治试题(原卷版+解析版),文件包含精品解析陕西省西安市长安区一民初级中学2023-2024学年七年级上学期期末道德与法治试题原卷版docx、精品解析陕西省西安市长安区一民初级中学2023-2024学年七年级上学期期末道德与法治试题解析版docx等2份试卷配套教学资源,其中试卷共29页, 欢迎下载使用。
陕西省西安市第九十九中学2023-2024学年八年级上学期期末道德与法治试题(原卷版+解析版): 这是一份陕西省西安市第九十九中学2023-2024学年八年级上学期期末道德与法治试题(原卷版+解析版),文件包含精品解析陕西省西安市第九十九中学2023-2024学年八年级上学期期末道德与法治试题原卷版docx、精品解析陕西省西安市第九十九中学2023-2024学年八年级上学期期末道德与法治试题解析版docx等2份试卷配套教学资源,其中试卷共26页, 欢迎下载使用。
陕西省西安市高新第二初级中学2023-2024学年八年级上学期期末道德与法治试题: 这是一份陕西省西安市高新第二初级中学2023-2024学年八年级上学期期末道德与法治试题,共21页。试卷主要包含了 习近平总书记《二十大报告》等内容,欢迎下载使用。