资料中包含下列文件,点击文件名可预览资料内容





还剩3页未读,
继续阅读
所属成套资源:2024河北省强基名校联盟高二下学期开学联考试题及答案(九科)
成套系列资料,整套一键下载
2024河北省强基名校联盟高二下学期开学联考试题历史含解析
展开
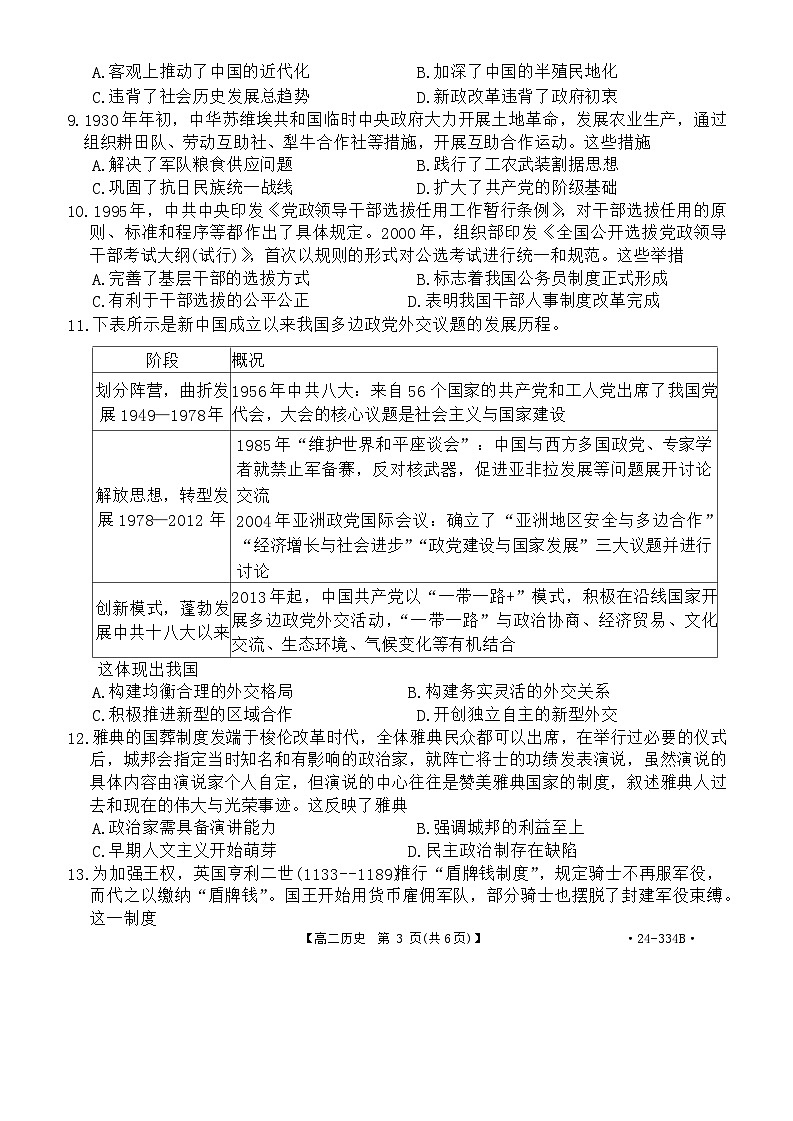
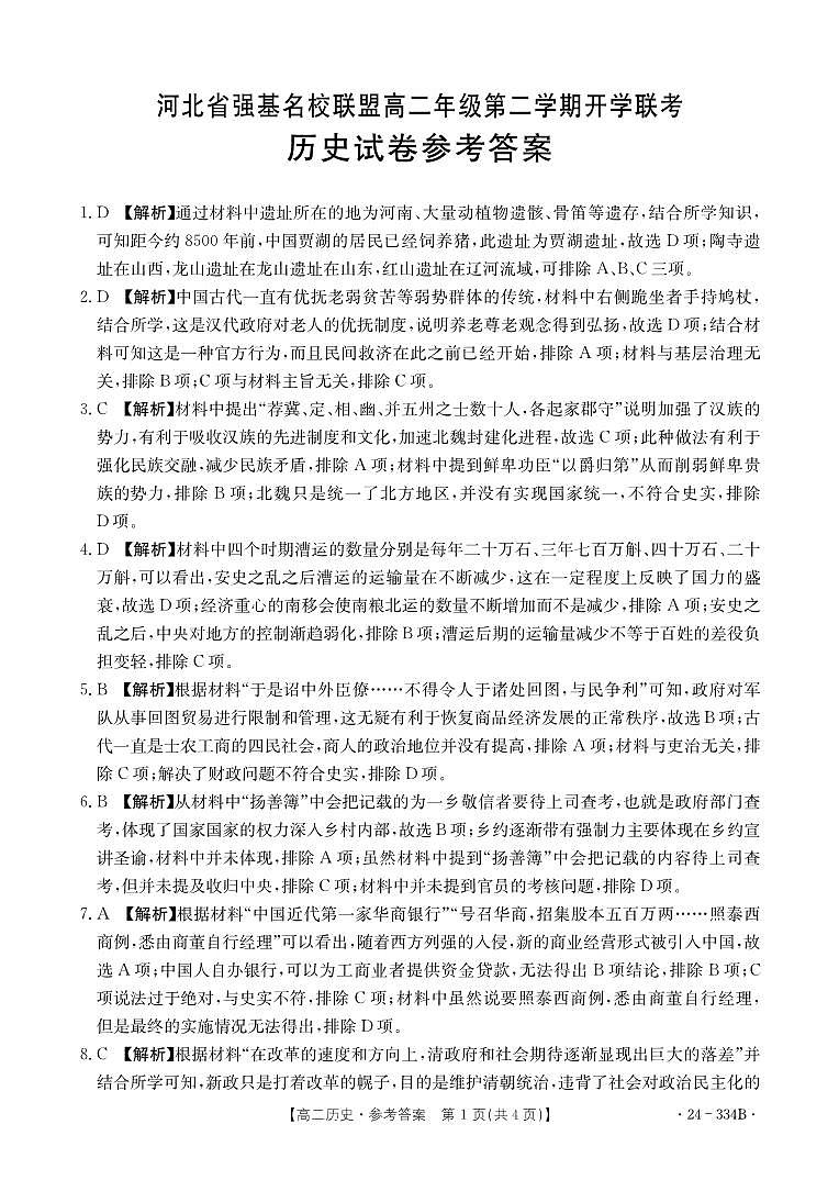
这是一份2024河北省强基名校联盟高二下学期开学联考试题历史含解析,文件包含河北省强基名校联盟2023-2024学年高二下学期开学联考历史试题docx、历史334B答案pdf等2份试卷配套教学资源,其中试卷共10页, 欢迎下载使用。
相关试卷
河北省强基名校联盟2023-2024学年高二下学期开学联考历史试卷(Word版附解析):
这是一份河北省强基名校联盟2023-2024学年高二下学期开学联考历史试卷(Word版附解析),文件包含河北省强基名校联盟2023-2024学年高二下学期开学联考历史试题docx、历史334B答案pdf等2份试卷配套教学资源,其中试卷共10页, 欢迎下载使用。
河北省强基名校联盟2023-2024学年高三年级下学期开学联考 历史试题及答案:
这是一份河北省强基名校联盟2023-2024学年高三年级下学期开学联考 历史试题及答案,文件包含河北省强基名校联盟2023-2024学年高三年级下学期开学联考历史pdf、河北省强基名校联盟2023-2024学年高三年级下学期开学联考历史答案pdf等2份试卷配套教学资源,其中试卷共9页, 欢迎下载使用。
2024河北省强基名校联盟高三下学期开学联考试题历史PDF版含解析:
这是一份2024河北省强基名校联盟高三下学期开学联考试题历史PDF版含解析,文件包含河北省强基名校联盟2023-2024学年高三年级下学期开学联考历史pdf、河北省强基名校联盟2023-2024学年高三年级下学期开学联考历史答案pdf等2份试卷配套教学资源,其中试卷共9页, 欢迎下载使用。