重庆市荣昌区永荣中学2023-2024学年高三下学期3月月考生物试题试卷(Word版附解析)
展开
这是一份重庆市荣昌区永荣中学2023-2024学年高三下学期3月月考生物试题试卷(Word版附解析),文件包含重庆市荣昌区永荣中学2023-2024学年高三下学期三月月考生物试题Word版含解析docx、重庆市荣昌区永荣中学2023-2024学年高三下学期三月月考生物试题Word版无答案docx等2份试卷配套教学资源,其中试卷共25页, 欢迎下载使用。
一、单选题,共45分(15小题,每题3分)
1. 下列对生命系统的有关叙述中,正确的是( )
A. 生命系统的每个层次都是“系统”,能完整表现生命活动的最基本的“生命系统”是“细胞”
B. 蛋白质和核酸等生命大分子本身也可算作“系统”,也属于“生命系统”的层次
C. “生态系统”是生命系统的一个层次,它代表一定自然区域相互间有直接或间接联系的所有生物
D. 生物个体中由功能相关的“器官”联合组成的“系统”层次,是每种生物个体都具备的
【答案】A
【解析】
【分析】生命系统的结构层次由小到大依次是细胞、组织、器官、系统、个体、种群、群落、生态系统和生物圈。
【详解】A、生命系统的每个层次都是“系统”,细胞是生命系统结构层次中最基本的结构层次,A正确;
B、蛋白质和核酸等生物大分子本身不能进行生命活动,不属于“生命系统”层次,B错误;
C、“生态系统”是生命系统的一个层次,它不仅代表一定自然区域相互间有直接或间接联系的所有生物,还包括无机环境,C错误;
D、生物个体中由功能相关的“器官”联合组成的“系统”层次,不是每种生物个体都具备的,如单细胞生物和植物没有“系统”层次,D错误。
故选A。
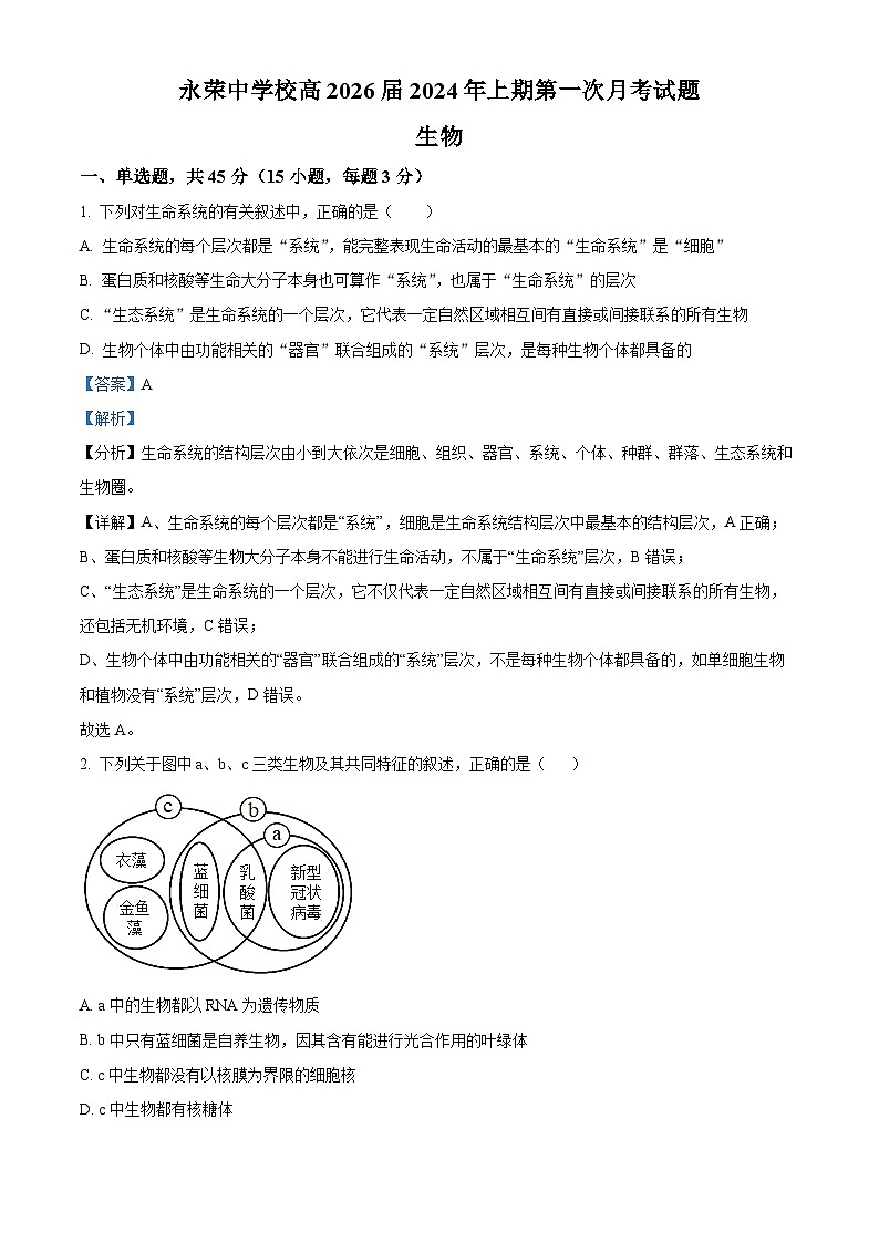
2. 下列关于图中a、b、c三类生物及其共同特征的叙述,正确的是( )
A. a中的生物都以RNA为遗传物质
B. b中只有蓝细菌是自养生物,因其含有能进行光合作用的叶绿体
C. c中生物都没有以核膜为界限的细胞核
D. c中生物都有核糖体
【答案】D
【解析】
【分析】一些常考生物的类别:
⑴常考的真核生物:绿藻、水绵、衣藻、真菌(如酵母菌、霉菌、蘑菇)、原生动物(如草履虫、变形虫)及动、植物;
⑵常考的原核生物:蓝藻(如颤藻、发菜、念珠藻)、细菌(如乳酸菌、硝化细菌、大肠杆菌、肺炎双球菌等)、支原体、衣原体、放线菌。
【详解】A、a中的新型冠状病毒无细胞结构,遗传物质是RNA,但乳酸菌是细胞生物,以DNA为遗传物质,A错误;
B、b中蓝细菌是自养生物,蓝细菌属于原核生物,其细胞中不含叶绿体,B错误;
C、c中的衣藻和金鱼藻都属于真核生物,都含有核膜包被的细胞核,C错误;
D、c中生物都是细胞生物,蓝细菌、乳酸菌是原核生物,衣藻和金鱼藻都属于真核生物,都含有核糖体,D正确。
故选D。
3. 2023年以来,多地出现了呼吸道合胞病毒(结构模式图如下图所示)感染引发肺炎的病例。已知肺炎支原体、肺炎链球菌感染也能引发肺炎,青霉素能抑制细菌细胞壁的形成而具有杀菌作用。下列有关说法正确的是( )
A. 呼吸道合胞病毒的化学组成只有核酸和蛋白质
B. 肺炎链球菌可利用自身的核糖体来进行蛋白质的合成
C. 临床上可用一定剂量的青霉素来治疗肺炎支原体引发的肺炎
D. 以上三种病原体的遗传物质都是 RNA
【答案】B
【解析】
【分析】生物病毒是一类个体微小,结构简单,只含单一核酸(DNA或RNA),必须在活细胞内寄生并以复制方式增殖的非细胞型微生物。具有细胞结构的生物含有DNA和RNA,遗传物质是DNA。
【详解】A、分析题图可知,呼吸道合胞病毒的化学组成除了核酸和蛋白质外,还有包膜,A错误;
B、肺炎链球菌是原核生物,含有核糖体,故可利用自身的核糖体来进行蛋白质的合成,B正确;
C、肺炎支原体无细胞壁,故临床上不可用一定剂量的青霉素来治疗肺炎支原体引发的肺炎,C错误;
D、呼吸道合胞病毒的遗传物质是RNA,肺炎支原体和肺炎链球菌具有细胞结构,二者的遗传物质是DNA,D错误。
故选B。
4. 种子发育过程中,光合作用产物会逐渐转化为其他有机物进行储存。某同学对不同作物种子发育过程中有机物积累及转化情况进行动态监测。下列关于检测方法及出现结果的叙述,错误的是( )
A. 成熟小麦籽粒加水研磨→滴加碘液后摇匀→依据研磨液呈现蓝色检测淀粉
B. 花生种子制作切片→苏丹Ⅲ染液染色→用显微镜观察细胞内被染成橘黄色的脂肪颗粒
C. 大豆种子加水研磨→同时滴加双缩脲试剂A液和B液→依据紫色反应检测蛋白质
D. 甜玉米籽粒加水研磨→加斐林试剂并水浴加热→出现砖红色沉淀检测还原糖
【答案】C
【解析】
【分析】生物组织中化合物的鉴定:
(1) 斐林试剂可用于鉴定还原糖,在水浴加热的条件下,溶液的颜色变化为砖红色(沉淀) 。斐林试剂只能检验生物组织中还原糖(如葡萄糖、麦芽糖、果糖)存在与否,而不能鉴定非还原性糖(如淀粉、蔗糖)。
(2)蛋白质可与双缩脲试剂产生紫色反应。
(3) 淀粉遇碘液变蓝。
【详解】A、小麦籽粒富含淀粉,淀粉遇碘变蓝色,A正确;
B、花生种子含有脂肪,脂肪可被苏丹Ⅲ染液染成橘黄色,因此可在显微镜下观察到橘黄色的脂肪颗粒,B正确;
C、大豆种子富含蛋白质,可与双缩脲试剂发生紫色反应,双缩脲试剂需要先加A液再加B液,C错误;
D、甜玉米籽粒含有还原糖,用斐林试剂检测还原糖时水浴加热会出现砖红色沉淀,D正确。
故选C。
5. 龙虾的血蓝蛋白由6条相同的肽链组成,每条肽链都由658个氨基酸形成,其中第176~400位氨基酸组成活性部位,两个铜离子分别与活性部位的三个组氨酸侧链结合,该区是结合O₂分子所必需的。下列关于龙虾血蓝蛋白的叙述,正确的是( )
A. 一个血蓝蛋白分子至少含有6个游离的氨基、657个肽键
B. 有活性的血蓝蛋白彻底水解后将产生21种氨基酸
C. 铜是组成龙虾细胞的微量元素,参与维持血蓝蛋白的空间结构
D. 龙虾煮熟后,其体内的血蓝蛋白用双缩脲试剂检测不呈紫色
【答案】C
【解析】
【分析】蛋白质分子结构多样性的原因:
1、直接原因:(1)氨基酸分子的种类不同;(2)氨基酸分子的数量不同;(3)氨基酸分子的排列次序不同;(4)多肽链的空间结构不同;
2、根本原因:DNA分子的多样性。
【详解】A、一分子血蓝蛋白至少含6×(658-1)=3942个肽键,至少含6个游离的氨基,A错误;
B、组成血蓝蛋白的氨基酸最多有21种,活性的血蓝蛋白彻底水解后不一定产生21种氨基酸,B错误;
C、铜是微量元素,由题意可知,两个铜离子分别与活性部位的三个组氨酸侧链结合,该区是结合O₂分子所必需的,说明铜参与维持血蓝蛋白的空间结构,C正确;
D、高温处理的蛋白质的肽键都没有发生改变,因此能够与双缩脲试剂产生紫色反应,D错误。
故选C。
6. 如图所示为由一分子磷酸、一分子碱基和一分子化合物a构成的化合物b。下列相关叙述正确的有( )
①人体细胞中b的种类有8种
②SARS病毒中b的种类有4种
③若b为DNA的基本组成单位,则a为脱氧核糖
④组成化合物b的元素有C、H、O、N、P5种
⑤若m腺嘌呤,则b一定为腺嘌呤脱氧核苷酸
⑥若a为核糖,则人体细胞内由b组成的核酸主要分布在细胞核中
A. 1项B. 2项C. 3项D. 4项
【答案】D
【解析】
【分析】根据题图分析可知:a是五碳糖,b是核苷酸,m是含氮碱基。据此分析作答。
【详解】①b是核苷酸,是构成核酸的基本单位,人体细胞中含有DNA和RNAL相中核酸,故b的种类有8种,①正确;
②SARS病毒中只有RNA一种核酸,故b的种类有4种,②正确;
③若b为DNA的基本组成单位,b为脱氧核苷酸,则a为脱氧核糖,③正确;
④b为核苷酸,由五碳糖、磷酸、含氮碱基组成,故组成化合物b的元素有C、H、O、N、P5种,④正确;
⑤若m为腺嘌呤,则b可能为腺嘌呤脱氧核苷酸,也可能为腺嘌呤核糖核苷酸,⑤错误;
⑥若a为核糖,则人体细胞内由b组成的核酸是RNA,主要分布在细胞质中,⑥错误。
ABC错误,D正确。
故选D。
7. 北方某城市的最低气温约为零下16 ℃,园林绿化部门对大叶黄杨、法国冬青、金叶女贞三种备选绿化树木进行了低温试验(相对电导率越高,细胞受低温损伤程度越严重)。据图分析,下列有关说法错误的是( )
A. 三种植物中,大叶黄杨更适合做该市的绿化植物
B. 低温会使膜结构受损,细胞膜的通透性下降
C. 三种植物抗低温能力不同是由其遗传特性决定
D. 在一定范围内,随温度降低,三种植物的相对电导率均增加
【答案】B
【解析】
【分析】根据曲线图分析可知,随着温度的降低,三种植物相对电导率都增加,但大叶黄杨电导率最低,相对电导率越高,细胞受低温损伤程度越严重,由此说明大叶黄杨受到的损伤最轻。
【详解】A、识图分析可知,零下8℃到零下24℃之间,大叶黄杨的相对电导率都是最低,说明细胞受低温损伤程度最低,所以在三种植物中,大叶黄杨更适合做该市的绿化植物,A正确;
B、低温会使膜结构受损,细胞膜的通透性增加,导致相对电导率增高,B错误;
C、三种植物抗低温能力不同的根本原因是其遗传物质不同,因此三种植物抗低温能力不同是由其遗传特性决定,C正确;
D、识图分析可知,在一定范围内,随温度降低,三种植物的相对电导率均增加,D正确。
故选B。
8. 图中①~④表示某细胞的部分细胞器,下列有关叙述正确的是( )
A. 含有②的细胞一定为动物细胞
B. 分泌蛋白合成、分泌过程中③的膜面积会发生动态变化
C. ③是含有DNA的细胞器
D. 高倍显微镜可以看到图中所有结构
【答案】B
【解析】
【分析】分析题图,①是线粒体,②是中心体,③是高尔基体,④是核糖体。
【详解】A、②是中心体,动物细胞和低等植物细胞都有中心体,该细胞不一定是动物细胞,也有可能是低等植物细胞,A错误;
B、分泌蛋白分泌过程中,高尔基体与来自内质网的囊泡发生融合,后又产生囊泡向细胞膜转移,因此,故分泌蛋白合成、分泌过程中③的膜面积会发生动态变化,B正确;
C、③是高尔基体,不含DNA,含有DNA的细胞器只有线粒体和叶绿体,C错误;
D、该图中的亚显微结构都是电子显微镜下看到的,高倍显微镜下只能看到显微结构,D错误。
故选B。
9. 几丁质是昆虫外骨骼和真菌细胞壁的重要成分。中国科学家首次解析了几丁质合成酶的结构,进一步阐明了几丁质合成的过程,该研究结果在农业生产上具有重要意义。下列叙述正确的是( )
A. 几丁质是细胞中重要的储能物质
B. 真菌合成几丁质的控制中心为内质网
C 细胞通过跨膜运输将几丁质运到胞外
D. 几丁质合成酶抑制剂可用于防治病虫害
【答案】D
【解析】
【分析】几丁质是一种多糖,又称壳多糖,广泛存在于甲壳类动物和昆虫的外骨骼、真菌的细胞壁中。分析题图可知,几丁质合成的过程主要有三个阶段,第一个阶段,几丁质合成酶将细胞中的单糖转移到细胞膜上用于合成几丁质糖链。第二阶段,新生成的几丁质糖链通过细胞膜上的转运通道释放到细胞外。第三阶段,释放的几丁质链自发组装形成几丁质。
【详解】A、并不是所有的糖类都是能源物质,几丁质是结构物质,A错误;
B、细胞核是真菌合成几丁质的控制中心,B错误;
C、据图分析可知,因为几丁质的合成是在细胞膜上进行的,所以几丁质运到胞外的过程没有跨膜运输,C错误;
D、几丁质合成酶抑制剂可以抑制该酶的活性,打断生物合成几丁质的过程,从而让缺乏几丁质的害虫、真菌死亡,故可用于防止病虫害,D正确。
故选D。
10. 如图是在停止能量供应的条件下得出的曲线,图中曲线a、b表示物质跨膜运输的两种方式,下列叙述正确的是( )
A. 脂溶性小分子物质不能通过方式a运输
B. 与方式a有关的载体蛋白覆盖于细胞膜表面
C. 方式b的最大转运速率与载体蛋白数量有关
D. 方式a和b的转运速率均与物质的浓度差成正比
【答案】C
【解析】
【分析】试题分析:由图示可知,曲线a中物质运输速度与物质的浓度成正相关,则a为自由扩散,曲线b中物质运输速度随物质浓度的增大而增大,达到一定数值后,因受载体数量的限制而保持稳定,则b为协助扩散或主动运输。
【详解】A、由于停止能量供应,分析坐标曲线可以看出,a为自由扩散,b为协助扩散。脂溶性小分子物质通过自由扩散(即方式a)运输,A错误;
B、a为自由扩散,与载体蛋白无关,只与物质浓度有关,B错误;
C、b为协助扩散,最大转运速率与载体的种类和数量有关,C正确;
D、自由扩散(即方式a)与膜两侧物质的浓度差成正比,当协助扩散(即方式b)载体蛋白达到饱和时,物质浓度再增加,物质的运输速率也不再增加,D错误。
故选C。
11. 如图表示在不同温度条件下某种淀粉酶催化淀粉(等量且足量)水解,相同时间内获得产物的相对含量。下列叙述正确的是( )
A. 该实验的自变量和因变量分别是产物的相对含量和温度
B. 据图可知,淀粉酶催化淀粉水解的最适温度在40~50℃之间
C. 在35℃组别中增加淀粉的用量,反应产物的相对含量会增加
D. 55℃组别中淀粉酶的肽键及空间结构被破坏,淀粉酶失去活性
【答案】B
【解析】
【分析】柱形图分析:题图是研究人员从青菌中提取淀粉酶,在不同温度条件下分别催化(等量且足量)淀粉发生水解反应,相同时间内其产物相对含量图,分析题图可知在35℃、40℃、45℃、50℃、55℃时,产物的相对含量先增加后减少,并且在以上设定的几种温度下,45℃时产物相对含量最多,55℃时产物相对含量最少(为零),说明在35℃、40℃、45℃、50℃、55℃中,45℃时酶的活性最高、55℃时酶已经变性失活。
【详解】A、分析题图,该实验的自变量和因变量分别是温度和产物的相对含量,A错误;
B、分析题图可知,45℃时,淀粉酶催化淀粉水解产生的产物最多,由此可知,淀粉酶催化淀粉水解的最适温度在40~50℃之间,B正确;
C、35℃时,酶的活性较低,故在35℃组别中增加淀粉的用量,反应产物的相对含量不一定会增加,C错误;
D、55℃组别中空间结构被破坏,但淀粉酶的肽键不被破坏,D错误。
故选B。
12. 图为拟南芥细胞在盐胁迫环境下的自我调节机制,SOS1和NHXI均为Na+/H+转运蛋白,H+顺浓度运输可以为Na+的运输提供能量,分别使Na+外排或进入液泡,从而防止Na+破坏细胞结构和影响细胞代谢。下列叙述错误的是( )
A. H+通过H+泵的转运建立H+浓度差的过程,与放能反应相联系
B. SOS1蛋白和NHX1蛋白分子的磷酸化,有利于Na+的主动运输
C. 该过程细胞质基质中的Na+进入细胞液,有利于细胞渗透吸水
D. 盐胁迫环境下,细胞中ATP与ADP的相互转化处于动态平衡
【答案】B
【解析】
【分析】小分子物质跨膜运输的方式包括:自由扩散、协助扩散、主动运输。自由扩散高浓度到低浓度,不需要载体,不需要能量;协助扩散是从高浓度到低浓度,不需要能量,需要载体;主动运输从高浓度到低浓度,需要载体,需要能量。大分子或颗粒物质进出细胞的方式是胞吞和胞吐,不需要载体,消耗能量。
【详解】A、H+通过H+泵的转运建立H+浓度差的过程,需要ATP提供能量,ATP的水解与放能反应相联系,A正确;
B、SOS1和NHXI均为Na+/H+转运蛋白,H+顺浓度运输可以为Na+的运输提供能量,SOS1蛋白和NHX1蛋白分子的磷酸化会导致其功能降低,不利于Na+的主动运输,B错误;
C、该过程细胞质基质中的Na+进入细胞液,提高了液泡的渗透压,有利于细胞渗透吸水,C正确;
D、ATP是细胞的直接能源物质,盐胁迫环境下,细胞中ATP与ADP的相互转化处于动态平衡,D正确。
故选B。
13. 关于探究酵母菌细胞呼吸方式的实验,下列相关叙述正确的是( )
A. 该实验属于对照实验,其中氧气充足为对照组
B. 该实验可利用溴麝香草酚蓝水溶液判断是否产生酒精
C. 鉴定无氧条件产物的先后顺序一般为先鉴定酒精再鉴定CO2
D. 该实验不能通过检测反应中有无CO2生成来判断酵母菌的呼吸方式
【答案】D
【解析】
【分析】1、酵母菌在有氧条件下,进行有氧呼吸产生CO2和H2O,在无氧条件下,进行无氧呼吸产生CO2和酒精。
2、检测CO2的产生:使澄清石灰水变浑浊,或使溴麝香草酚蓝水溶液由蓝变绿再变黄,检测酒精的产生:橙色的重铬酸钾溶液,在酸性条件下与酒精发生反应,变成灰绿色。
【详解】A、探究酵母菌呼吸方式为对比实验,两组均为实验组,A错误;
B、酒精用酸性重铬酸钾溶液检测,B错误;
C、鉴定无氧条件产物的先后顺序一般为先鉴定气体再鉴定液体,C错误;
D、酵母菌有氧呼吸和无氧呼吸均能产生,因此无法通过检测反应中有无生成来判断酵母菌呼吸方式,D正确。
故选D。
14. 下图表示人体内进行的能量释放、转移和利用过程,下列有关叙述正确的是( )
A. 细胞中完成c过程的场所主要是线粒体
B. 细胞中的吸能反应一般与b过程相联系
C. a过程的完成一定伴随H2O和CO2的生成
D. 在c过程中,ATP末端磷酸基团与其他分子结合而使后者发生变化
【答案】D
【解析】
【分析】根据题意和图示分析可知:图示为对细胞呼吸的过程,a是细胞呼吸的方式,可以是有氧呼吸或无氧呼吸,甲是细胞呼吸的产物可能是水和二氧化碳或者是无氧呼吸的产物酒精和二氧化碳或者乳酸,乙是以热能的形式散失的能量,丙是ADP和Pi,b是ATP的合成,c是ATP的水解过程。
【详解】A、c是ATP的水解过程,细胞内所有吸能的反应都伴随着ATP的水解过程,如合成物质、主动运输、大脑思考等发生场所较多,而线粒体主要进行的是b(ATP的合成),A错误;
B、b过程是产生ATP,细胞中的放能反应一般与b过程相联系,B错误;
C、a过程可以是有氧呼吸或无氧呼吸,无氧呼吸可以没有H2O与CO2的生成,C错误;
D、c过程是ATP利用,在c过程中,ATP末端的磷酸基团与其他分子结合而使后者发生变化,D正确。
故选D。
15. 有丝分裂中存在SAC蛋白与APC(后期促进因子)的监控机制。初期SAC位于染色体的着丝粒上,当染色体与纺锤丝正确连接并排列在赤道板上之后,SAC很快失活并脱离着丝粒,于是APC被激活,细胞才能正常完成后续的分裂过程。下列说法错误的是( )
A. 染色体与纺锤丝的连接发生在有丝分裂的中期
B. 抑制SAC与着丝粒的脱离,细胞将停留在中期
C. APC被激活需要所有染色体着丝粒上的SAC失活
D. 该监控机制异常可能会导致子细胞中染色体数目改变
【答案】A
【解析】
【分析】连续分裂的细胞,从一次分裂完成时开始,到下一次分裂完成时为止,为一个细胞周期。一个细胞周期包括两个阶段:分裂间期和分裂期。 从细胞一次分裂结束到下一次分裂之前,是分裂间期。细胞周期的大部分时间处于分裂间期,占细胞周期的90%~95%。分裂间期为分裂期进行活跃的物质准备,完成DNA分子的复制和有关蛋白质的合成,同时细胞有适度的生长。细胞进入分裂期后,在分裂间期复制成的DNA 需要平均分配到两个子细胞中。在真核细胞内,这主要是通过有丝分裂来完成的。有丝分裂是一个连续的过程,人们根据染色体的行为,把它分为四个时期:前期、中期、后期、末期。
【详解】A、有丝分裂初期 SAC位于染色体的着丝粒上,染色体与纺锤丝正确连接并排列在赤道板上,SAC监控着纺锤丝与着丝粒之间的连接,即染色体与纺锤丝的连接在细胞分裂的中期之前形成,A错误;
B、题意显示,当染色体与纺锤丝正确连接并排列在赤道板上之后,SAC很快失活并脱离着丝粒,于是APC被激活,细胞才能正常完成后续的分裂过程,据此可推测,若抑制SAC与着丝粒的脱离,细胞将停留在中期,B正确;
C、结合题意可知,APC被激活需要所有染色体着丝粒上的SAC失活,进而才能保证有丝分裂的正常进行,C正确;
D、SAC监控机制异常,导致细胞分裂不能进入后期,也就是染色体不能移向细胞的两极,所以可能会导致子细胞中染色体数目改变,D正确。
故选A。
二、综合题,共55分
16. 图1表示人体细胞内有氧呼吸的过程,其中A.~C.表示相关反应阶段,甲、乙表示相应物质。图2表示某装置中氧浓度对小麦种子CO2释放量的影响。请据图回答下列问题:
(1)图1中物质甲表示________,物质乙表示________。图1中a、b、c所代表的反应阶段中,产生能量最多的是________(填图中字母),该反应进行的场所是__________。
(2)小麦长时间浸泡会出现烂根而死亡,原因是根细胞无氧呼吸产生的_______对细胞有毒害作用,该物质检测试剂是_______________。
(3)图2中A点时,小麦种子细胞内产生CO2的场所是____________。储存种子应选___点(填“A”或“B”)所对应的氧气浓度。
(4)写出图1过程的总反应式:_______________________________________。
(5)写出马铃薯块茎的无氧呼吸反应式:___________________________。
(6)写出水稻根细胞的无氧呼吸反应式:____________________________。
【答案】(1) ①. H2O ②. 二氧化碳 ③. c ④. 线粒体内膜
(2) ①. 酒精 ②. 重铬酸钾
(3) ①. 细胞质基质 ②. B
(4)C6H12O6+6H2O+6O2→6CO2+12H2O+能量(大量)
(5)C6H12O6→2C3H6O3+能量(少量)
(6)C6H12O6→2C2H5OH+2CO2+能量(少量)
【解析】
【分析】由图可知,甲为水,乙为二氧化碳,a为有氧呼吸第一阶段,b为有氧呼吸第二阶段,c为有氧呼吸第三阶段。A时细胞质进行无氧呼吸,B时细胞总的呼吸速率最低。
【小问1详解】
图1中物质甲表示H2O,物质乙表示二氧化碳,图1中a、b、c所代表的分别为有氧呼吸第一阶段、有氧呼吸第二阶段、有氧呼吸第三阶段,产生能量最多的是c有氧呼吸第三阶段,有氧呼吸第三阶段的场所为线粒体内膜。
【小问2详解】
小麦长时间浸泡会出现烂根而死亡,原因是根细胞无氧呼吸产生了酒精,酒精对细胞有毒害作用,检测酒精的试剂是重铬酸钾,在酸性条件下,酒精与重铬酸钾反应呈灰绿色。
【小问3详解】
图2中A点时,小麦种子细胞只进行无氧呼吸,细胞内产生CO2的场所是细胞质基质,图中B点为储存种子的最佳氧气浓度,在此条件下,细胞的总呼吸速率最低。
【小问4详解】
图1为有氧呼吸过程,总反应式为:C6H12O6+6H2O+6O2→6CO2+12H2O+能量(大量)
【小问5详解】
马铃薯块茎的无氧呼吸产物为乳酸,反应式为:C6H12O6→2C3H6O3+能量(少量)
【小问6详解】
水稻根细胞的无氧呼吸产物为酒精和二氧化碳,反应式为:C6H12O6→2C2H5OH+2CO2+能量(少量)
17. 1939年英国剑桥大学的希尔(Rbert.Hill)发现在分离的叶绿体(实际是被膜破裂的叶绿体)悬浮液中加入适当的电子受体(如草酸铁),照光时可使水分解而释放氧气,以后发现生物中重要的氢载体NADP+也可以作为生理性的希尔氧化剂,从而使得希尔反应的生理意义得到了进一步肯定。
(1)希尔反应模拟了叶绿体光合作用中光反应阶段的部分变化。希尔反应活力的测定最简单直接的方法是___。
将水稻叶肉细胞破碎并进行差速离心处理,分离得到的叶绿体等量分装到试管A-G中,按下表设计,在其他条件相同且适宜的情况下进行实验。
注:+表示给予适宜的相关条件,-表示不给予相关条件
会持续产生(CH2O)的试管有___,会持续产生O2的试管有___。
(2)下面为光合作用过程图解,在光合作用的过程中,光能首先转变为___中的活跃的化学能,最后转变为糖类等有机物中的___。
卡尔文及其同事因在光合作用方面的研究成果,获得了1961年的诺贝尔化学奖。卡尔文将小球藻装在一个密闭容器中,通过一个通气管向容器中通入CO2,通气管上有一个开关,可控制CO2的供应,容器周围有光源,通过控制电源开关可控制光照的有无。
(3)他向密闭容器中通入14CO2,当反应进行到5s时,14C出现在一种五碳化合物(C5)和一种六碳糖(C6)中,将反应时间缩短到0.5s时,14C出现在一种三碳化合物(C3)中,上述实验中卡尔文是通过控制___来探究CO2中碳原子转移路径的,实验现象说明CO2中C的转移路径是___。
(4)卡尔文通过改变实验条件来探究光合作用过程中固定CO2的化合物,他改变的实验条件是___;这时他发现C5的含量快速升高,由此得出固定CO2的物质是C5。
(5)他通过停止光照,来探究光反应和暗反应的联系,他得到的实验结果应为下图中的___(填字母)图。原因是:在这种条件下,光反应产生___减少了。
(6)上述实验中,卡尔文将不同反应条件下的小球藻放入70℃的热酒精中,从而使___失活,细胞中的化合物就保持在热处理之前的反应状态。利用不同化合物在层析液中的溶解度不同,分离出各种化合物。卡尔文在光合作用研究中采用了___和___等技术方法。
【答案】(1) ①. 氧气释放速率 ②. AE ③. AD
(2) ①. NADPH和ATP ②. 稳定的化学能
(3) ①. 反应时间 ②.
(4)停止CO2供应(降低CO2浓度)
(5) ①. A ②. ATP和NADPH
(6) ①. 酶 ②. 同位素示踪法 ③. 纸层析法
【解析】
【分析】卡尔文将小球藻装在一个密闭容器中,通过一个通气管向容器中通入CO2,通气管上有一个开关,可控制CO2的供应,容器周围有光源,通过控制电源开关可控制光照的有无。根据其中“可控制CO2的供应”和“通过控制电源开关可控制光照的有无”答题;卡尔文在进行下列实验时采用了同位素示踪法和纸层析法等技术方法。
【小问1详解】
希尔(Rbert.Hill)在分离的叶绿体悬浮液中加入适当的电子受体(如草酸铁),照光时可使水分解而释放氧气,由此可见其模拟了叶绿体光合作用中光反应的部分阶段;NADP+的氧化剂可作为氢载体。希尔直接根据氧气释放速率来测定希尔反应活力。暗反应阶段C3的还原产生(CH2O),但需要光反应阶段提供ATP和NADPH以及暗反应中CO2的提供,A试管有光照和NADP+,能产生ATP和NADPH,在有CO2的提供下能产生(CH2O),E试管有ATP和NADPH,同时有CO2的供应也会持续产生(CH2O);在叶绿体的悬浮液中入适当的电子受体(如草酸铁),照光时可使水分解而释放氧气,A、D试管含光照和电子受体,能持续产生氧气。
【小问2详解】
光合作用的能量转化是光能首先转化为NADPH和ATP中活跃的化学能,最后再转化为有机物中稳定的化学能。
【小问3详解】
向密闭容器中通入 14CO2,当反应进行到 5s 时,14C 出现在一种五碳化合物(C5)和一种六碳糖(C6)中,将反应时间缩短到0.5s 时,14C 出现在一种三碳化合物(C3)中,这说明CO2 中C 的转移路径是: ;上述实验中卡尔文是通过控制反应时间来探究CO2 中碳原子转移路径的。
【小问4详解】
依据题干信息可知,要使C5 的含量快速升高,可通过停止CO2供应(降低CO2浓度)来实现。
【小问5详解】
光照直接影响光反应,而光反应能为暗反应提供ATP和NADPH,停止光照后,光反应提供的ATP和NADPH减少,影响C3的还原,导致C3含量升高,而C5含量降低,即图中的A。
【小问6详解】
酶的本质多为蛋白质,在高温和酒精处理下会失活,故在70度的热酒精中,小球藻中的酶会变性失活;卡尔文在光合作用研究中采用同位素示踪法和纸层析法技术。
18. 图1是某同学在“目镜物镜的显微镜下看到的洋葱根尖细胞有丝分裂图像的示意图。图2中的甲图为典型的细胞核及其周围部分结构示意图,乙图为细胞周期中一个细胞内核DNA含量变化曲线。回答下列问题:
(1)图1中DNA和染色体的复制发生于___________(填序号),染色体复制引起的变化是___________。若用高倍镜观察处于中期的细胞,则需要将装片向___________方移动。
(2)图2中甲图中的1是___________(填细胞器名称),在有丝分裂过程中,甲图中的___________(填数字)会周期性地消失和出现。
(3)图2中的乙图中染色体与核DNA数量之比为1:2的时期为___________(填字母),在___________(填字母)段染色体数量会暂时加倍,加倍的原因是___________。在ef时期动植物细胞有丝分裂的主要区别是___________。
【答案】(1) ①. ④ ②. 每条染色体上出现了两条姐妹染色单体 ③. 右上
(2) ①. 内质网 ②. 4、5
(3) ①. bd和gi ②. de和ij ③. 染色体的着丝粒分裂 ④. 植物细胞的细胞板扩展形成细胞壁,将细胞一分为二;动物细胞细胞膜从中部向内凹陷,把细胞缢裂成两部分
【解析】
【分析】分析图1可知,①染色体的着丝粒分裂,姐妹染色单体分离移向细胞的两极,表示有丝分裂后期,②着丝点整齐的排列在赤道板上,为有丝分裂中期,③出现细胞板,核膜核仁重新出现,为有丝分裂末期,④存在染色质,有核膜核仁,属于有丝分裂的间期。
分析图2,甲图中1是内质网,2是核孔,3是染色质,4是核仁,5是核膜;图乙中ac为间期,bc为前期,cd为中期,de为后期,ef为末期。
【小问1详解】
DNA的复制发生于有丝分裂前的间期,图1中④存在染色质,有核膜核仁,属于有丝分裂前的间期,染色体复制引起的变化是每条染色体上出现了两条姐妹染色单体。图1中②着丝点整齐的排列在赤道板上,为有丝分裂中期,位于视野中右上方,若用高倍镜观察处于中期的细胞,由于显微镜呈现的是倒立的虚像,因此装片需要向右上方移动。
【小问2详解】
图2中甲图中的1是内质网,与核膜相连,在有丝分裂过程中,甲图中的4(核仁)、5(核膜)会周期性地消失和出现。
【小问3详解】试管编号
变量控制
A
B
C
D
E
F
G
光照
+
+
-
+
-
-
-
CO2
+
-
+
-
+
+
+
NADP+
-
-
-
+
-
-
-
NADPH
-
-
-
-
+
+
-
ATP
-
-
-
-
+
-
+
相关试卷
这是一份重庆市南开中学2023-2024学年高三下学期3月月考生物试题试卷(Word版附解析),文件包含重庆市南开中学2023-2024学年高三下学期3月月考生物试题Word版含解析docx、重庆市南开中学2023-2024学年高三下学期3月月考生物试题Word版无答案docx等2份试卷配套教学资源,其中试卷共28页, 欢迎下载使用。
这是一份重庆市荣昌区永荣中学校2023-2024学年高三下学期三月月考生物试题,共7页。试卷主要包含了单选题,共45分,综合题,共55分等内容,欢迎下载使用。
这是一份重庆市荣昌中学2023-2024学年高三下学期开学考试生物试卷(Word版附答案),共13页。试卷主要包含了考试结束后,将答题卡交回,5μml, 肺炎双球菌转化过程如图等内容,欢迎下载使用。

