





福建省泉州市2023~2024学年七年级上学期期末历史试题(原卷版+解析版)
展开1.满分100分,答题时间为60分钟。
2.请将各题答案填写在答题卡上。
一、选择题:本题共28小题,每小题2分,共56分。在每小题给出的四个选项中,只有一项是符合题目要求的。
1. 历史证据由“历史的”与“证据”这两个概念复合而成,其核心概念是“证据”。下列证据能够直接证明中国是远古人类重要起源地的是( )
A. 元谋人的门齿化石B. 女娲抟土造人传说
C. 殷墟出土的甲骨文D. 二里头遗址的发掘
2. 与北京人和山顶洞人的“穴居”相比,河姆渡原始居民和半坡原始居民已经过上了定居生活。出现这一变化的最主要因素是( )
A. 人工取火的出现B. 原始农业的发展
C. 磨制石器的使用D. 建筑技术的进步
3. 相传他与另一位部落首领炎帝结成联盟,打败东夷部落首领蚩尤和北方民族荤粥,将势力扩展到冀北地区和黄河中游。“他”是( )
A. 尧B. 舜C. 大禹D. 黄帝
4. “周武王于是遂率诸侯伐纣。纣亦发兵距之牧野。甲子日,纣兵败。纣走入,登鹿台,衣其宝玉衣,赴火而死。”材料记载的历史事件是( )
A. 夏朝灭亡B. 商朝建立C. 武王伐纣D. 西周灭亡
5. 西周建立之初,周王室并未能实际掌控四方蛮夷之地,但在推行分封制后,周王室基本上控制了华夏文化周边的蛮夷之地。这表明分封制( )
A. 实现了中央集权统治B. 确立层层分封的等级制度
C. 阻碍了中华民族交融D. 有利于扩大西周统治范围
6. 商周时期,工匠已掌握了铜、锡、铅在青铜器铸造中的使用,且能用不同的方法铸造不同用途的器具。这表明当时青铜器( )
A. 生产规模宏大B. 制作工艺高超
C. 象征贵族等级D. 分布地域广泛
7. 研究发现,商代甲骨文卜辞中大量出现商王“受禾”“求雨”“省黍”等字样。这反映了商代( )
A. 王权至高无上B. 占卜主题多样
C. 农业的重要性D. 事事依赖占卜
8. 在春秋争霸的过程中,中原的“诸华”“诸夏”也同周边的戎、狄、蛮、夷等民族进行长期的交往和斗争,最终“诸夏”“夷狄”已几不可分。材料表明春秋时期出现了( )
A. 王室衰微B. 统一国家C. 民族交融D. 思想解放
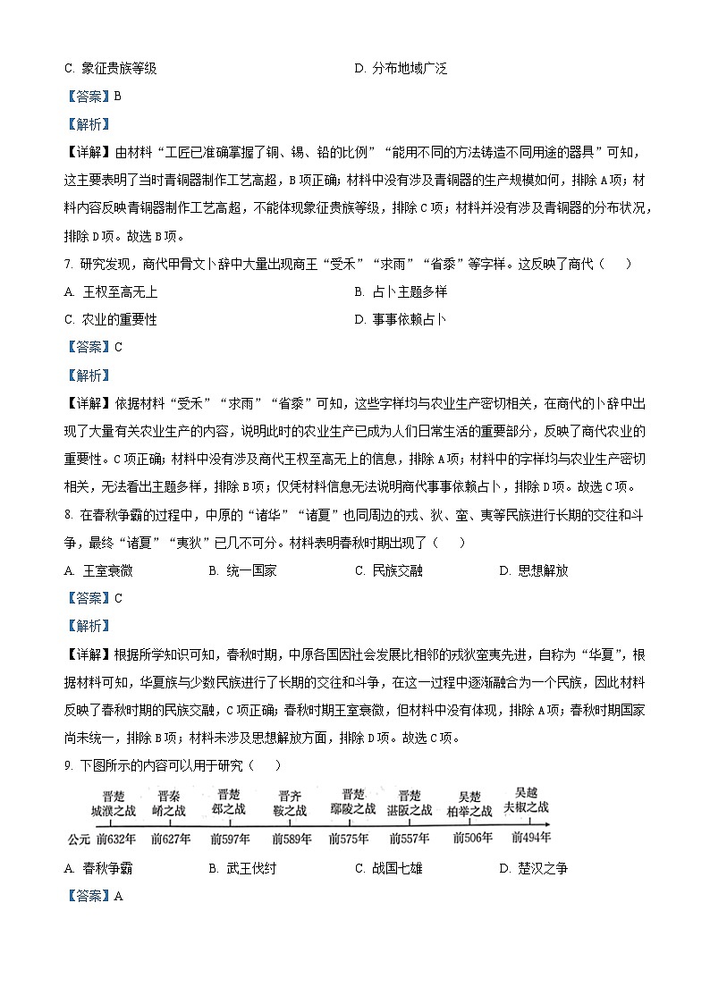
9. 下图所示内容可以用于研究( )
A. 春秋争霸B. 武王伐纣C. 战国七雄D. 楚汉之争
10. 商鞅在秦国推出一道法令:“斩一首者爵一级,欲为官者为五十石之官;斩二首者爵二级,欲为官者为百石之官。”这一法令可以概括为( )
A. 统一度量衡B. 奖励军功C. 废除贵族特权D. 鼓励耕织
11. “有无相生,难易相成,长短相形,高下相倾,音声相和,前后相随。”这反映了老子的( )
A. 对立转化思想B. “兼爱”“非攻”的思想
C. “仁政”的思想D. 以法治国的思想
12. 《荀子》虽师法仲尼(孔子),但它也主张法治;司马迁说《韩非》“归本于黄老”。这反映了战国时期各学派之间的思想( )
A. 相互排斥B. 相互交融C. 同根同源D. 独立发展
13. 农历一月在古时本来叫“政月”,秦朝时为避始皇名讳把“政月”改为“正月”,“正”字的读音也改为“zhēng”了。这体现了皇帝制度的特点是( )
A. 皇位世袭B. 以民为本C. 皇帝独尊D. 中央集权
14. 秦统一后,诏令下至南方桂林、象郡一带,人们不能通其意,于是秦始皇命丞相李斯等人“罢其不与秦文合者”,规范统一,此举成为“中华两千余年大一统的丰碑。”上述材料意在说明秦朝
A. 设置丞相B. 统一货币C. 统一度量衡D. 统一文字
15. 成语是语言精华的体现,其蕴含的历史信息是文化传承的重要媒介,对学习历史也有特殊的价值。下列成语与秦朝衰亡有关的是( )
A. 风声鹤唳B. 破釜沉舟C. 围魏救赵D. 四面楚歌
16. 汉文帝时,大臣贾谊上书建议“驱民而归之农,皆著于本”;大臣晁错提出“务民于农桑,薄赋敛”。这反映了他们主张( )
A. 兴修水利B. 对外征伐C. 以农为本D. 以德化民
17. 对下图所示历史现象理解准确的是( )
A. 外戚宦官交替专权B. 社会局面比较安定
C. 皇帝高度集权D. 诸侯强大,威胁中央
18. 西汉时,中原地区出现了良种马、葡萄、苜蓿、核桃、石榴等外来物产;丝绸在西域各国受到广泛欢迎,凿井和铸铁等技术也传入西域。这些现象的出现主要得益于( )
A. 丝绸之路的开辟B. 丝织品的精美
C. 汉朝科技的进步D. 中外关系友好
19. “洗涤、沤制、蒸煮、舂捣、制浆、捞浆、晾晒”体现了我国古代某一工艺的制作流程,这一工艺是( )
A. 缫丝B. 造纸C. 织布D. 制药
20. 集秦汉以来医药理论之大成,发展并确立了中医辨证论治的基本法则的医学名著是( )
A. 《黄帝内经》B. 《水经注》
C. 《九章算术》D. 《伤寒杂病论》
21. 史学巨著《史记》为后世了解中国历史和文化提供了极大的帮助和指引。在《史记》中能查到的史实是( )
A. 汉武帝即位B. 光武中兴C. 三国鼎立D. 淝水之战
22. 掌握识别历史地图的方法是历史学科核心素养的要求。下图所示战役( )
A. 使北方再度陷入分裂和割据的状态
B. 曹操以后统一北方打下了基础
C. 为三国鼎立局面的形成奠定了基础
D. 以少胜多,歼灭了秦军的主力
23. 图示法能够将复杂、零散的历史知识构建成一个相对完整的知识体系。下面图示正确反映了公元229年政治形势的是( )
A. B.
C. D.
24. 爷爷给小历讲三国故事时说:“三国尽归司马懿。”小历认为不对,因为最终完成三国统一的是另一个人。这个人是( )
A. 王导B. 苻坚C. 司马炎D. 司马睿
25. “……鲜卑贵族集中在平城,保守势力顽固,推行汉化政策阻力大……”以上材料反映了北魏迁都洛阳的( )
A. 完整过程B. 有利条件C. 主要原因D. 重要影响
26. 擅长骑射匈奴人,逐步由游牧转入农耕生活。西晋时,洛阳贵族官僚争用胡床、方凳等西北各民族的家具。各族杂居地区的汉人,也学习经营畜牧业。这说明( )
A. 农耕文明取代游牧文明
B. 民族政权之间的隔阂完全消除
C. 国家经济得到空前发展
D. 各民族之间交往交流交融加强
27. 咏史诗大多针对具体的历史事件或历史人物有所感慨或有所感悟而作。“历法天文计算精,圆周小数点分明。”这句诗称赞的历史人物是( )
A. 祖冲之B. 贾思勰C. 顾恺之D. 王羲之
28. 中华优秀传统文化有很多重要元素,共同塑造出中华文明的突出特性。下图内容反映出中华优秀传统文化的突出特性是( )
A. 本土性B. 连续性C. 凝聚性D. 包容性
二、非选择题:共4题,共44分。
29. 阅读材料,完成下列要求。
材料 统一思想,归本儒家,便是要使全国人有一致的信仰,让大家在相同的目标下,致力于共同的利益,所以统一思想是有其必要的。因此,我们平心而论,董仲舒(公元前179—前104)统一思想、尊崇儒术的呼吁,其功当多于过(“过”,指对思想文化上的危害)。
——摘编自李威熊《董仲舒与西汉学术》
(1)根据材料,参照“公元/公元前××世纪××年代”的方式写出董仲舒的生卒年代。
(2)作者认为董仲舒“统一思想、尊崇儒术的呼吁,其功当多于过”。你是否同意这一观点?根据材料并结合所学知识,简要说明理由。
30. 阅读材料,完成下列要求。
材料一 由于郡县的集权特征和其军事性质能使其调动一切资源……秦朝领土虽然空前广阔,但大部分都是被征服的六国故地。而周朝实行的分封制,使各国在文字、风俗习惯等方面各有不同。因此,秦朝采用郡县制来保障对六国的文化影响。对于五岭等新征服的边远地区,秦始皇采纳李斯等人的主张,设桂林、象郡、南海三郡。
——摘编自黄栋法《综论秦国秦朝实行郡县制的原因》
(1)根据材料一,概括郡县制在当时所具有的制度优势。
材料二 武帝立即批准,并下诏“诸侯王分与子弟邑者”,朝廷均予批准,规定诸侯王除由嫡长子继承王位外,其他诸子都可在王国范围内分到封地,作为侯国。这一诏令实施后,“不行黜陟,而藩国自析”,结果“则王子无不封侯而诸侯益弱矣”。
——摘编自林剑鸣《秦汉史》
(2)根据材料二并结合所学知识,简述汉武帝巩固大一统政治举措,并分析其影响。
(3)综合上述材料,你认为材料中的两位帝王有哪些治国智慧值得我们学习?
31. 学校开展“三国两晋南北朝——民族交融与社会发展”项目式学习。阅读材料,完成下列要求。
【人口迁移】
材料一
(1)根据材料一并结合所学知识,归纳北方人口大规模南迁的原因,并分析其积极影响。
【改革发展】
材料二 魏主下诏,以为:“北人谓土为拓,后为跋。魏之先出于黄帝,以土德王,故为拓跋氏。夫土者,黄中之色,万物之元也;宜改姓元氏。诸功臣旧族自代(代:郡名,今山西省东北、河北省西北一带)来者,姓或重复,皆改之。”
——摘编自司马光《资治通鉴》
(2)根据材料二,总结诏令提出的具体改革措施,并结合所学知识,说明此次改革的意义。
【民族交融】
材料三
(3)材料三所示的史料从哪些方面再现了魏晋南北朝时期各民族交融的历史现象?简述其对中华民族发展的意义。(答一点即可)
32. 阅读材料,完成下列要求。
材料
阅读以上材料,选择图1至图2中的两个历史现象或事件(写出两幅图片的序号即可),确定观点,并结合材料和所学中国古代史知识加以论述。(要求:观点明确,根据选择的两个历史现象或事件,并结合所学中国古代史的一个历史现象或事件,加以论述,史论结合,条理清楚。)
福建省福州市长乐区2023-2024学年七年级上学期期末历史试题(原卷版+解析版): 这是一份福建省福州市长乐区2023-2024学年七年级上学期期末历史试题(原卷版+解析版),文件包含精品解析福建省福州市长乐区2023-2024学年七年级上学期期末历史试题原卷版docx、精品解析福建省福州市长乐区2023-2024学年七年级上学期期末历史试题解析版docx等2份试卷配套教学资源,其中试卷共25页, 欢迎下载使用。
福建省泉州市鲤城区2023-2024学年七年级上学期期末历史试题(原卷版+解析版): 这是一份福建省泉州市鲤城区2023-2024学年七年级上学期期末历史试题(原卷版+解析版),文件包含精品解析福建省泉州市鲤城区2023-2024学年七年级上学期期末历史试题原卷版docx、精品解析福建省泉州市鲤城区2023-2024学年七年级上学期期末历史试题解析版docx等2份试卷配套教学资源,其中试卷共26页, 欢迎下载使用。
福建省泉州市安溪县2023-2024学年八年级上学期期末历史试题(原卷版+解析版): 这是一份福建省泉州市安溪县2023-2024学年八年级上学期期末历史试题(原卷版+解析版),文件包含精品解析福建省泉州市安溪县2023-2024学年八年级上学期期末历史试题原卷版docx、精品解析福建省泉州市安溪县2023-2024学年八年级上学期期末历史试题解析版docx等2份试卷配套教学资源,其中试卷共34页, 欢迎下载使用。