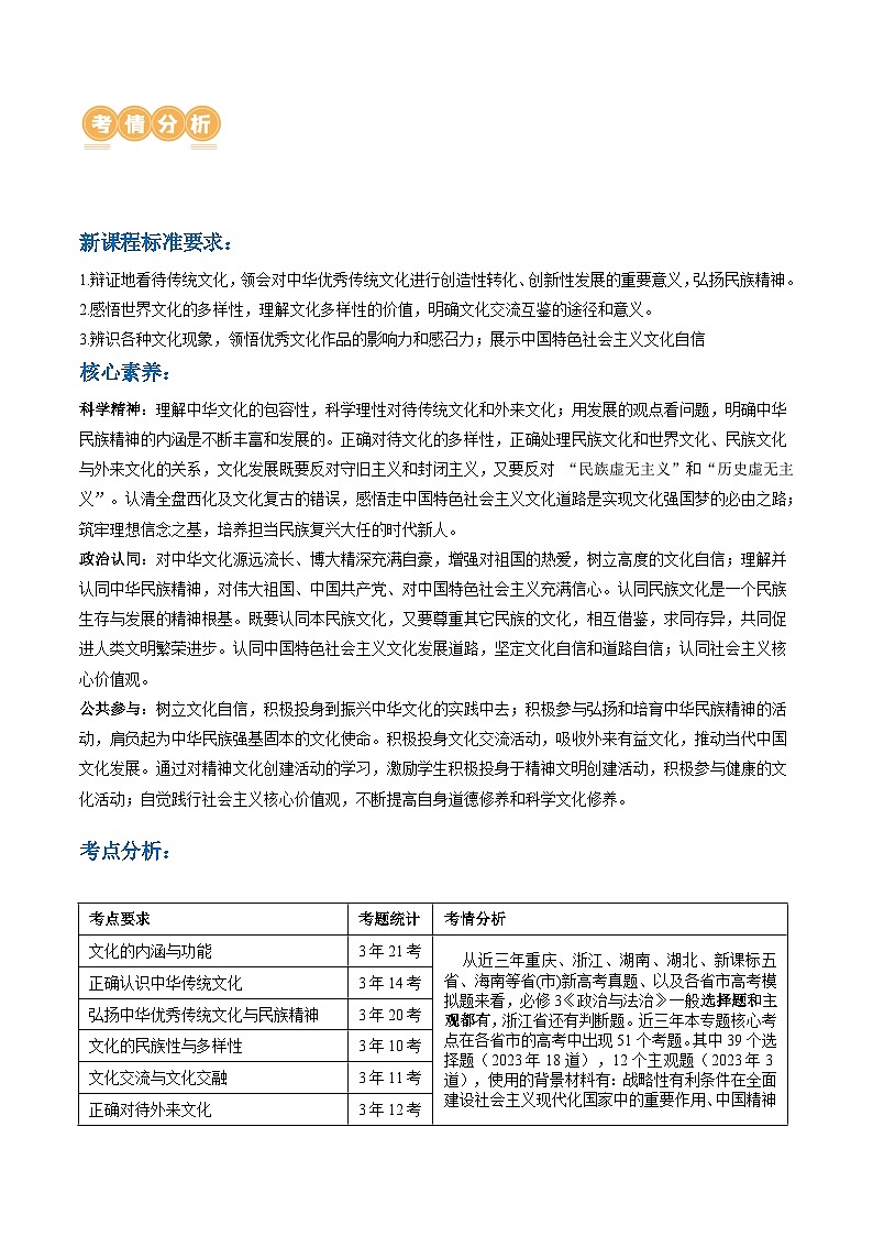
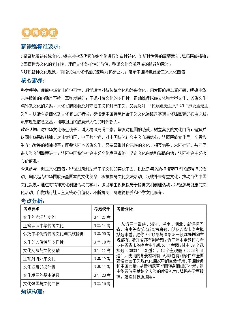
资料中包含下列文件,点击文件名可预览资料内容
还剩25页未读,
继续阅读
所属成套资源:【高考二轮】高考政治二轮复习课件+讲义+练习(新教材新高考)
成套系列资料,整套一键下载
专题10 文化传承与文化创新(讲义)-2024年高考政治二轮复习讲义(统编版必修4)
展开相关试卷
新高考政治二轮复习讲与练专题10 文化传承与文化创新(讲义)(2份打包,原卷版+解析版):
这是一份新高考政治二轮复习讲与练专题10 文化传承与文化创新(讲义)(2份打包,原卷版+解析版),文件包含新高考政治二轮复习讲与练专题10文化传承与文化创新讲义原卷版doc、新高考政治二轮复习讲与练专题10文化传承与文化创新讲义解析版doc等2份试卷配套教学资源,其中试卷共0页, 欢迎下载使用。
专题10 文化传承与文化创新(练习)-2024年高考政治二轮复习练习(统编版必修4):
这是一份专题10 文化传承与文化创新(练习)-2024年高考政治二轮复习练习(统编版必修4),文件包含专题10文化传承与文化创新练习原卷版docx、专题10文化传承与文化创新练习解析版docx等2份试卷配套教学资源,其中试卷共30页, 欢迎下载使用。
(新高考)高考政治二轮复习高频考点追踪与预测(讲义)专题07 文化篇——文化传承与文化创新(含解析):
这是一份(新高考)高考政治二轮复习高频考点追踪与预测(讲义)专题07 文化篇——文化传承与文化创新(含解析),共39页。试卷主要包含了发展中国特色社会主义文化,学习借鉴外来文化的有益成果,继承发展中华优秀传统文化等内容,欢迎下载使用。

