





广西钦州市三中2023-2024学年高二下学期3月月考生物试题(解析版)
展开1. 一个完整的生态系统的结构应包括 ( )
A. 全部食物链和食物网
B. 生产者、消费者、分解者和食物网
C. 非生物的物质和能量、生产者、消费者、分解者
D. 生态系统的四种成分,食物链和食物网
2. 如图某湖泊生态系统的营养结构,a~e代表各营养级的生物。叙述正确的是( )
A. 共有4条食物链
B. a的成分为次级消费者,处于第三营养级
C. 如果大量捕捞b,短期内d的数量最先增加
D. 若水体受重金属铬污染,则体内积累最多的是c
3. 下列关于人类与环境的叙述,错误的是( )
A. 生物圈不需要从外界获得任何物质补给,就能长期维持其正常功能
B. 煤、石油、天然气的燃烧既可能会引起温室效应也可能会产生酸雨
C. 植物的光合作用和各种生物的呼吸作用使局部大气二氧化碳含量变化明显
D. 在生物群落内部,碳元素以有机物的形式进行往复循环利用
4. 下列有关生态系统功能的描述,错误的是( )
A. 物质流是循环的,能量流是单向的,信息流往往是双向的
B. 碳在生物群落与无机环境之间的循环主要是以CO2的形式进行的
C. 生态系统的生物种类越多、营养结构越复杂,其恢复力稳定性越高
D. 生态系统具有抵抗力稳定性是因为其内部具有一定的自动调节能力。
5. 假设动物“沟通”的定义是:发信息者发出信息以改变接收信息者的行为。则下列不属于“沟通”的是( )
A. 亲鸟假装翅膀受伤,以吸引天敌的注意,使其远离雏鸟
B. 捕食性萤火虫模拟他种萤火虫的发光信号,以吸引该种雄虫前来,将之捕食
C. 母土拨鼠发出警告叫声,使小土拨鼠及时躲避天敌
D. 老鼠在草丛中跑动的声音,吸引了天敌的注意
6. 鱼类洄游指鱼类因生理要求、遗传和外界环境因素(如盐度、水温)等影响,而周期性地定向往返移动。根据洄游的目的可划分为三大类,即生殖洄游、索饵洄游和越冬洄游。下列有关说法错误的是( )
A. 可用标记重捕法调查某种鱼洄游途经某地时的种群数量
B. 鱼类洄游过程中可能同时存在物理信息、行为信息和化学信息的作用
C. 决定鱼类洄游现象的根本原因是生物体内遗传物质的作用
D. 研究鱼类洄游规律,有利于制订鱼类繁殖保护条例,促进渔业生产
7. 森林生态系统能长期维持相对稳定状态的原因是( )
①负反馈调节是其自我调节能力的基础
②其抵抗力稳定性较高
③其恢复力稳定性较高
④有比较复杂的营养结构
⑤能量可以随着季节的变化而产生波动
⑥一种生物大量减少后,其位置可由同一营养级的多种生物取代
⑦生产者和分解者构成生物群落和无机环境之间的物质和能量的循环回路
A. ①②④⑥B. ②③④⑦C. ①③⑤⑥D. ①③④⑥
8. 为助力“美丽乡村”建设,科研人员对南方某地富营养化水体实施生态恢复,先后向水体引入以藻类为食的某些贝类,引种芦苇、香蒲等水生植物,以及放养植食性鱼类等。经过一段时间,水体基本实现了“水清”“景美”、“鱼肥”的治理目标。下列有关叙述错误的是( )
A. 治理前的水体不能实现自我净化说明该生态系统抵抗力稳定性强
B. 引种芦苇、香蒲既可吸收水中无机盐,又能遮光抑制藻类生长繁殖
C. 放养植食性鱼类可使生态系统中的物质和能量更好地流向人类
D. 这一成功案例说明调整生态系统的结构是生态恢复的重要手段
9. 下列关于人类与环境的叙述,错误的是
A. 酸雨会破坏水体生态平衡
B. 人口在地球上可以不断地增长
C. 生物圈是地球上最大的生态系统
D. 人类活动会影响臭氧层的稳定
10. “中国将力争2030年前实现碳达峰、2060年前实现碳中和”,这是我国对世界作出的承诺。“碳达峰”指在某一个时间点,二氧化碳的排放不再增长而达到峰值,之后逐步回落;“碳中和”是指在一定时间内直接或间接产生的二氧化碳(温室气体)排放总量和通过一定途径吸收的二氧化碳总量相等,实现二氧化碳“零排放”。下列有关叙述错误的是( )
A. 实现碳达峰后生态系统碳循环不会明显减慢
B. 实现碳中和有助于解决全球温室效应的问题
C. 实现碳达峰后空气中二氧化碳的浓度将保持不变
D. 植树造林和减少化石燃料燃烧有助于实现碳中和
11. 持续推进绿色发展,减少生态足迹,有利于实现可持续发展。以下叙述错误的是( )
A. 生态足迹的持续增大,可能会导致土地荒漠化和海平面的上升
B. 与开车相比,使用公共交通出行可减少生态足迹,降低环境承受的压力
C. 推广节能新技术,提高资源利用率,优化能源结构,有利于减少生态足迹
D. 生态足迹减少,代表人类对生态资源使用达到了一种可持续的状态
12. 粤港澳大湾区浅海水域是重要的湿地资源,分布着优质的红树林、珊瑚礁和海草床等群落类型,同时包括岩石海岸、沙石海滩、淤泥质海滩、盐水沼泽、河口三角洲和海岸性咸水湖等湿地生境。区域内海洋生物资源丰富,珠江口是多种鱼、虾、贝类的繁育场,伶仃洋是中华白海豚和黄唇鱼等国家一、二级保护动物分布的区域,大亚湾是水产种质资源保护区和海龟保护区。下列叙述错误的是
A. 建立种质资源保护区是保护大湾区生物的遗传多样性的措施
B. 鱼、虾、贝类、海龟等海洋动物构成物种多样性
C. 大湾区生态系统多样性包括其丰富的生境和多样的群落类型
D. 大湾区的湿地生态系统具有生物多样性三个方面的价值
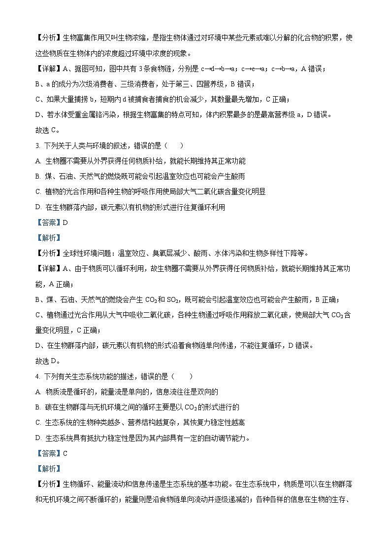
13. 如图表示某一生态系统中的部分能量流动过程,其中甲、乙、丙代表生物成分,①、②、③、④、⑤、⑥代表能量。下列叙述错误的是( )
A. ⑤表示的是各营养级呼吸作用散失的能量
B. ①流入甲是通过光合作用实现的
C. ③/②×100%的数值可表示能量由第二营养级流向第三营养级的传递效率
D. 生态系统中乙的个体数量可能大于甲的
14. 为更好地建设雄安新区,科研人员调查白洋淀水域生态系统各成分中难降解的有机氯农药DDT污染的状况,得到下表所示检测结果。由数据不能作出的判断是
注:鲫鱼主要以植物为食,乌鳢为肉食鱼。
A. DDT在生物群落和无机环境间循环往复
B. DDT几乎污染了白洋淀生态系统所有成分
C. 营养级越高,生物体内的DDT含量越高
D. 水生植物同化的太阳能只有少部分传递给乌鳢
15. 鼎湖山有野生高等植物1843种,栽培植物535种,其中珍稀濒危的国家重点保护植物23种,以鼎湖山命名的植物有30种。鼎湖山因其特殊的研究价值闻名海内外,被眷为华南生物种类的“基因储存库”和“活的自然博物馆”。下列相关叙述正确的是( )
A. 鼎湖山森林中林下植物的种群密度主要取决于郁闭度
B. 山中可用于食用、药用的生物繁多,所以鼎湖山生态系统的直接价值大于其间接价值
C. 为了更好的保护鼎湖山的珍稀物种,可建立动物园、植物园,这属于就地保护
D. 研究山中某野生动物的生态位,通常要研究它在研究区域内的出现频率和种群密度
16. 下列有关生态工程的说法,正确的是( )
A. 生态工程是指人类应用生态学和系统学等学科的基本原理和方法,对已被破坏的生态环境进行修复、重建,从而提高生产力或改善生态环境
B. 在湿地修复过程中,应选择污染物净化能力较强多种水生植物,还需考虑这些植物各自的生态位差异,以及它们之间的种间关系,这遵循自生原理
C. 在农村综合发展型生态工程中,可在玉米等作物还未成熟时就将果穗和秸秆一起收获,直接作为牛羊的青饲料,称为青贮
D. 为加速恢复矿区生态环境,关键措施在于选择能在该环境生活的物种
二、非选择题(本大题共5小题,每小题12分,共60分。)
17. 因含N、P元素的污染物大量流入,我国某大型水库曾连续爆发“水华”。为防治“水华”,在控制上游污染源的同时,研究人员依据生态学原理尝试在水库中投放以藻类和浮游动物为食的鲢鱼和鳙鱼,对该水库生态系统进行修复,取得了明显效果。
(1)在该水库生态系统组成中,引起“水华”的藻类属于_________。水库中各种生物共同构成______________。
(2)为确定鲢、鳙的投放量,应根据食物网中的营养级,调查投放区鲢、鳙_________的生物积累量(在本题中指单位面积中生物的总量,以t·hm-2表示):为保证鲢、鳙的成活率,应捕杀鲢、鳙的______________。
(3)藻类吸收利用水体中的N、P元素,浮游动物以藻类为食,银鱼主要以浮游动物为食,由图可知,将鲢、鳙鱼苗以一定比例投放到该水库后,造成银鱼生物积累量__________,引起该变化的原因是______。
(4)投放鲢、鳙这一方法是通过人为干预,调整了该生态系统食物网中相关物种生物积累量的____________,从而达到改善水质的目的。
(5)鲢鱼和鳙鱼是人们日常食用的鱼类。为继续将投放鲢、鳙的方法综合应用,在保持良好水质的同时增加渔业产量,以实现生态效益和经济效益的双赢,请提出两条具体措施________________。
18. 湿地具有多种生态功能,孕育着丰富的自然资源,被人们称为“地球之肾”。目前,重庆市共有湿地面积20.72万公顷,已建立22个国家湿地公园,在九曲河湿地公园存在一条食物链甲→乙→丙,乙丙均无外来能源输入,各种群在某一年内对能量的同化、利用和传递等的部分数据(单位:百万千焦/年)统计如表,回答下列问题:
(1)科学家在九曲河湿地公园发现了一些具有科研价值的昆虫,它对于生物多样性具有____价值。利用湿地生态系统处理生活污水是现代研究的重要课题,但对湿地生态系统的利用应该适度,不应超过湿地生态系统的____。
(2)该公园内由近水边到陆地可分为光滩区、近水缓冲区、核心区等区域,芦苇由近水边到陆地沿地表随机分布,这____(填“属于”或“不属于”)水平结构,理由是____。
(3)从表中数据分析,甲固定的太阳能总量是____(百万千焦/年),上述食物链中第二营养级到第三营养级的传递效率是____%。
19. 随着全球气候变化和世界人口数量的增多,当前土壤退化问题逐渐突出。蚯蚓是陆地生态系统土壤中的主要动物类群,在塑造土壤结构和促进养分循环方面起着重要作用,被称为“生态系统的工程师”。
(1)蚯蚓可以提高土壤中有机物的分解速率,可作为生态系统组成成分中的___________,进而影响土壤生态系统的___________功能。
(2)蚯蚓可通过分泌的信号分子提高植物抗逆性,机理如下图所示。在此过程中蚯蚓和土壤微生物产生了___________信息(填信息种类)。生态系统中的信息传递需要有信息产生的部位——信息源;有信息传播的媒介——信道;有信息接收的生物或其部位——信息受体。图示过程中,作为信息受体的是______________________。
(3)蚯蚓会间接影响植物对土壤中重金属的吸收。镉(Cd)是土壤中最具毒性的污染物之一,进入生物体内能形成比较稳定的化合物,不易被排出,可通过___________逐级积累,最终危害人体健康。生物体从周围环境吸收、积蓄某种元素或难以降解的化合物,使其在机体内浓度超过环境浓度的现象,称为生物富集。试分析,某物质在生物体内富集一般需满足的条件有_________________________________________(至少答出两点)。
20. 湖荡系统是一个相对独立的水域生态系统,系统内的水量、水质和生物三者相互联系、相互制约,共同构成湖荡生态系统的主体。回答下列问题:
(1)湖荡生态系统的营养结构是____。动物在湖荡生态系统中的作用是多方面的,主要包括____。
(2)湖荡生态系统平衡的调节机制,主要通过系统的自然调控和人工调控来实现。系统的自然调控即生态系统的____能力,其基础是____调节。
(3)湖荡生态系统稳定性失调的临界标志主要有两个方面:一方面是结构上的标志,结构缺损造成湖荡生态系统的某一组成成分消失,引起功能和效益的变化;另一方面是功能上的标志,包括____过程受阻。
(4)湖荡生态系统的结构和功能取决于生物多样性的状态,生物多样性的丧失是环境恶化的基本特征,其中生物的____多样性降低,会降低生物在多变环境中的生存能力。
(5)人类活动对生态系统造成的不利影响,在生态学中被称为胁迫。请列举人类活动对湖荡生态系统造成的胁迫:____(至少答两点)。
21. 在我国,红树林生态系统广泛分布于福建、广东、海南沿海的潮间带,既是海岸的天然防护林,又是潮间带多种贝类、甲壳类.鱼类的栖息繁衍地,也是多种水鸟营巢繁殖的处所。由于人类的围海造地和人工养殖以及建筑、薪柴之需,其面积日益缩小。请回答相关问题:
(1)从生态系统组成成分的角度分析,红树林生态系统中的微生物可以作为____________。
(2)红树林中的鱼、虾、蟹、水禽和候鸟等消费者的存在,能加快生态系统的__________。
(3)若潮间带受到轻微污染,红树林可以净化海水,吸收污染物从而消除污染,这说明生态系统具有一定的_____________能力,该能力的基础是_______________。
(4)海水富营养化会导致赤潮发生。红树林中的植物(常绿灌木或乔木)能防止赤潮发生。原因是红树林中的植物在与藻类竞争___________的过程中占优势,使藻类不能大量繁殖。
(5)红树林可以护堤固滩、防风浪冲击,对保护海岸起着重要的作用。这体现了生物多样性的_________价值。保护红树林生态系统的生物多样性要在______三个层次上制定保护措施。我国已建立了多个红树林自然保护区,这种保护生物多样性的措施属于___________保护。不同成分
水
底泥
水生植物
浮游动物
底栖动物
鲫鱼
乌鳢
DDT含量
(μg/kg)
0.1
0.7
6.3
21.0
379
19.4
124.4
种群
名称
用于生长发育繁殖的能量
呼吸消耗的能量
传递给分解者能量
传递给下一营养级的能量
暂未利用
甲
62.5
3.0
36.5
乙
5.0
13
0.3
2
丙
0.8
微量(不计)
无
广西钦州市浦北县2023-2024学年高二上学期期中考试生物试题: 这是一份广西钦州市浦北县2023-2024学年高二上学期期中考试生物试题,共6页。
2022-2023学年广西钦州市浦北中学高二3月月考生物解析版: 这是一份2022-2023学年广西钦州市浦北中学高二3月月考生物解析版,共26页。试卷主要包含了单项选择题等内容,欢迎下载使用。
2022-2023学年广西南宁市三中高二下学期期中生物解析版: 这是一份2022-2023学年广西南宁市三中高二下学期期中生物解析版,共26页。