


还剩30页未读,
继续阅读
所属成套资源:2024高考历史二轮复习学案(100份)
成套系列资料,整套一键下载
- 板块一 中国古代史 阶段总结一 微专题四 中国古代货币与赋役制度 学案(含答案)-2024高考历史二轮复习 试卷 0 次下载
- 板块一 中国古代史 阶段总结一 微专题一 中国古代的民族关系与对外交往 学案(含答案)-2024高考历史二轮复习 试卷 0 次下载
- 第二单元 官员的选拔与管理——2024届高考历史二轮复习选择性必修1教材重难与思维训练 学案(含解析) 试卷 0 次下载
- 第六单元 基层治理与社会保障——2024届高考历史二轮复习选择性必修1教材重难与思维训练 学案(含解析) 试卷 0 次下载
- 第六单元 医疗与公共卫生——2024届高考历史二轮复习选择性必修2教材重难与思维训练 学案(含解析) 试卷 0 次下载
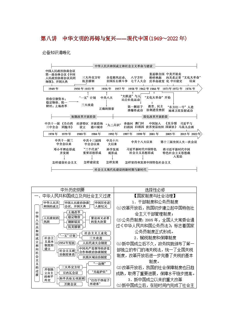
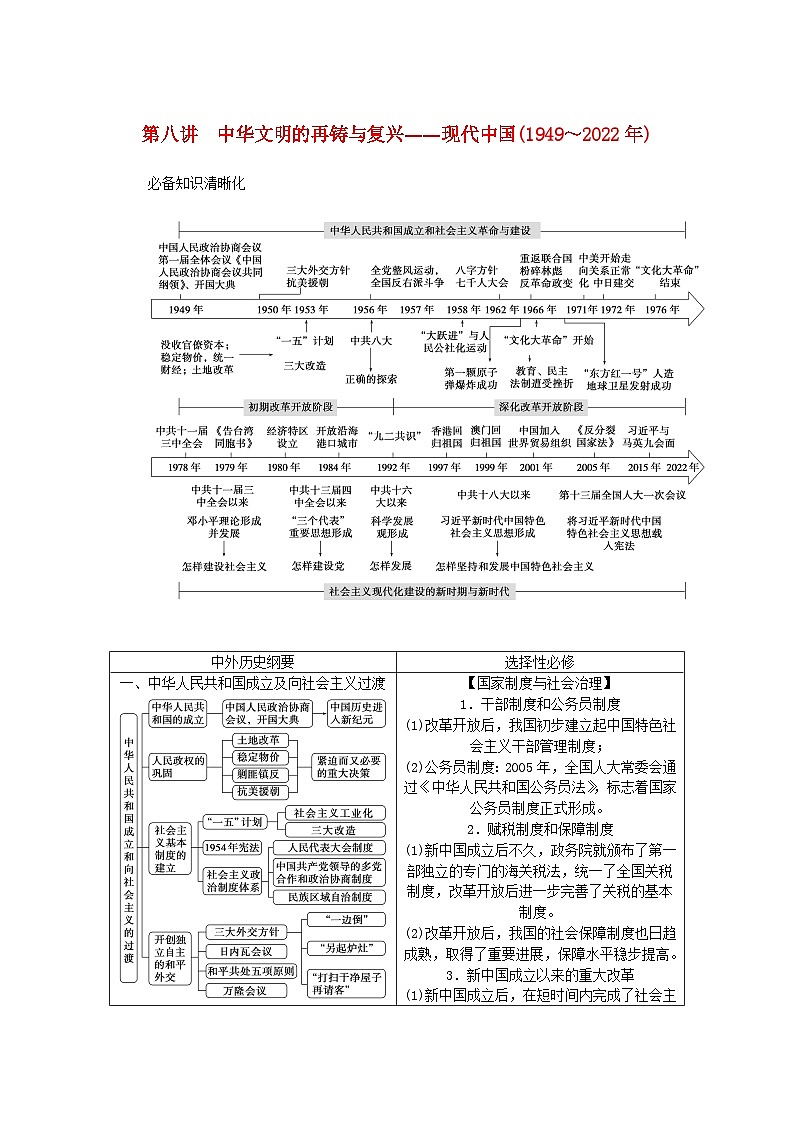
第八讲 中华文明的再铸与复兴——现代中国(1949~2022年) 导学案 2024届高三统编版历史二轮专题复习(含答案)
展开相关试卷
创新版2025版高考历史全程一轮复习单元热考主题7第七单元中华文明的再铸与复兴__现代中国时期练习:
这是一份创新版2025版高考历史全程一轮复习单元热考主题7第七单元中华文明的再铸与复兴__现代中国时期练习,共5页。试卷主要包含了中国特色社会主义下的工业化,当代中国全面深化改革新战略等内容,欢迎下载使用。
新教材通史版2024高考历史二轮专题复习第一部分第二编中国近现代史步骤一第八讲中华文明的再铸与复兴__现代中国1949~2022年教师用书:
这是一份新教材通史版2024高考历史二轮专题复习第一部分第二编中国近现代史步骤一第八讲中华文明的再铸与复兴__现代中国1949~2022年教师用书,共33页。试卷主要包含了中华人民共和国的成立,命题点,3%,4%等内容,欢迎下载使用。
新教材专题版2024高考历史二轮专题复习通史训练7中华文明的再铸与复兴__现代中国:
这是一份新教材专题版2024高考历史二轮专题复习通史训练7中华文明的再铸与复兴__现代中国,共5页。试卷主要包含了选择题,非选择题等内容,欢迎下载使用。