


还剩3页未读,
继续阅读
所属成套资源:2024高考历史二轮复习学案(100份)
成套系列资料,整套一键下载
- 板块二 中国近现代史 第8讲 中华文明的新生与探索——改革开放前 学案(含答案)-2024高考历史二轮复习 学案 0 次下载
- 板块二 中国近现代史 阶段总结二 微专题二 中国近现代的官员选拔与管理 学案(含答案)2024高考历史二轮复习 试卷 0 次下载
- 板块二 中国近现代史 阶段总结二 微专题一 中国近现代的外交观念的演变 学案(含答案)-2024高考历史二轮复习 试卷 0 次下载
- 板块二 中国近现代史 第9讲 中华文明的变革与复兴——改革开放后 学案(含答案)2024高考历史二轮复习 学案 0 次下载
- 板块二 中国近现代史 阶段总结二 微专题三 中国近现代关税与个人所得税 学案(含答案)2024高考历史二轮复习 试卷 0 次下载
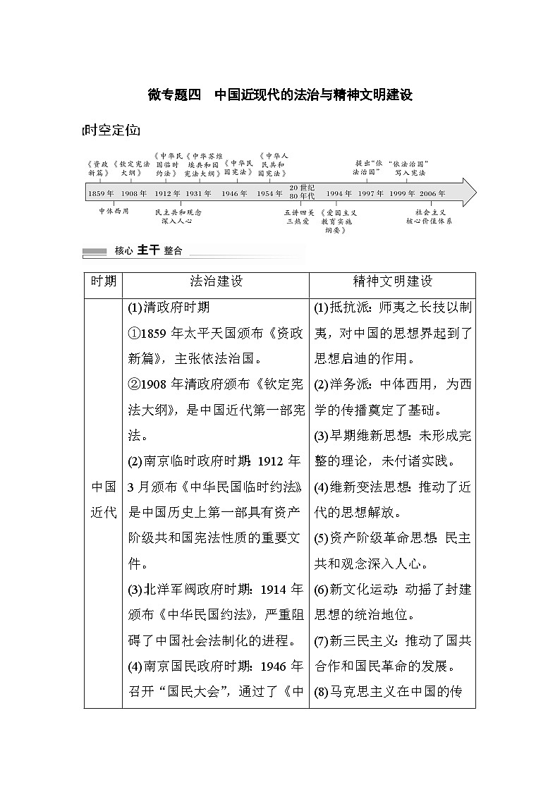
板块二 中国近现代史 阶段总结二 微专题四 中国近现代的法治与精神文明建设 学案(含答案)-2024高考历史二轮复习
展开
这是一份板块二 中国近现代史 阶段总结二 微专题四 中国近现代的法治与精神文明建设 学案(含答案)-2024高考历史二轮复习,共6页。试卷主要包含了全面认识社会主义精神文明建设等内容,欢迎下载使用。
相关试卷
板块一 中国古代史 阶段总结一 微专题四 中国古代货币与赋役制度 学案(含答案)-2024高考历史二轮复习:
这是一份板块一 中国古代史 阶段总结一 微专题四 中国古代货币与赋役制度 学案(含答案)-2024高考历史二轮复习,共5页。
板块一 中国古代史 阶段总结一 微专题三 中国古代的医疗与社会救济 学案(含答案)-2024高考历史二轮复习:
这是一份板块一 中国古代史 阶段总结一 微专题三 中国古代的医疗与社会救济 学案(含答案)-2024高考历史二轮复习,共7页。试卷主要包含了疫病,秦律竹简《法律答问》记载,阅读材料,完成下列要求等内容,欢迎下载使用。
板块一 中国古代史 阶段总结一 微专题二 中国古代的法治与教化 学案(含答案)-2024高考历史二轮复习:
这是一份板块一 中国古代史 阶段总结一 微专题二 中国古代的法治与教化 学案(含答案)-2024高考历史二轮复习,共7页。试卷主要包含了《唐律疏议·名例律》规定,阅读材料,完成下列要求等内容,欢迎下载使用。