





云南省大理白族自治州祥云县祥云祥华中学2023-2024学年高一下学期3月月考地理试题(原卷版+解析版)
展开
这是一份云南省大理白族自治州祥云县祥云祥华中学2023-2024学年高一下学期3月月考地理试题(原卷版+解析版),文件包含精品解析云南省大理白族自治州祥云县祥云祥华中学2023-2024学年高一下学期3月月考地理试题原卷版docx、精品解析云南省大理白族自治州祥云县祥云祥华中学2023-2024学年高一下学期3月月考地理试题解析版docx等2份试卷配套教学资源,其中试卷共37页, 欢迎下载使用。
第I卷(60分)
一、单项选择题(本大题共40小题,每小题1.5分,共60分)
下图为“江苏省人口密度分布图”。读图完成下面小题。
1. 江苏省人口密度分布规律是( )
A. 北部人口密度大于南部B. 东部人口密度大于西部
C. 东南部人口密度总体较大D. 中部人口密度大于四周
2. 苏北地区农业比重较大,图中M地虽地处沿海地区,但人口密度相对较低,推测其原因最有可能是( )
A. 地处山区,地形崎岖,交通不便B. 产业转移导致环境污染相当严重
C. 降水较少,河流少,水资源缺乏D. 多盐碱地、沼泽,对农业发展不利
【答案】1 C 2. D
【解析】
【1题详解】
据图结合图例可知,江苏省南部人口密度大于北部,A项错误;东部沿海地区人口密度小于西部内陆,B项错误;东南地区多高等级城市,局部人口密度大于800人/km2,人口密度总体最大,C项正确;中部人口密度在400~600人/km2,小于东南部(人口密度在800人/km2以上),D项错误,故选C。
【2题详解】
读图可知,M地位于河流入海口附近,地势低洼,多盐碱地和沼泽地,农业发展受到限制,开发历史较晚,因此人口密度相对较小,D项正确;M地区为平原地形,A项错误;M地附近是低等级城市,城市数量少,经济欠发达,工业不发达,环境污染不会相当严重,B项错误;该地属于东部季风气候区,降水丰富,C错误,故选D。
【点睛】014年11月20日,国务院印发《关于调整城市规模划分标准的通知》,明确了新的城市规模划分标准。(1)超大城市:城市人口1000万以上;(2)特大城市:城市人口500至1000万;(3)大城市:城市人口100至500万,其中300万以上500万以下的城市为Ⅰ型大城市,100万以上300万以下的城市为Ⅱ型大城市;(4)中等城市:城市人口50至100万;(5)小城市:城市人口50万以下,其中20万以上50万以下的城市为Ⅰ型小城市,20万以下的城市为Ⅱ型小城市。
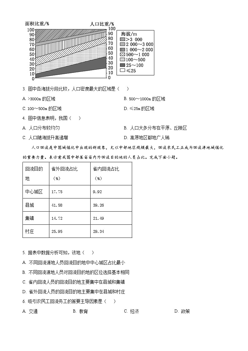
图为我国不同海拔(单位:m)的面积比重和人口比重统计图。读图,完成下面小题。
3. 图中各海拔分段比较,人口密度最大的区域是( )
A. >3000m的区域B. 500~1000m的区域
C. 100~500m的区域D. ≤25m的区域
4. 图中信息表明,我国( )
A. 人口分布较均匀B. 人口大多分布在平原、丘陵区
C. 人口随海拔升高递增D. 高原地区都地广人稀
【答案】3. D 4. B
【解析】
【3题详解】
人口密度是单位土地面积上的人口数量。读图可知,在海拔≤25m的区域,面积比重最小,人口比重较大,所以人口密度最大的区域是海拔≤25m的区域,D正确;大于3000m的区域面积比重大,而人口比重小,人口密度最小,A错误;500~1000m的区域面积比重和人口比重相当,人口密度不大,B错误;海拔100~500m的区域人口比重较大,面积比重也大,人口密度相对较小,C错误。故选D。
【4题详解】
图中信息表明,我国平原、丘陵地区(海拔低于500m)的面积比例大约是25%,人口占比超过70%,说明人口分布不均,主要分布在平原、丘陵地区,A错误,B正确。随海拔升高,人口比重减少,数量减少,C错误。黄土高原地区人口较多,人口密度较大,D错误。故选B。
【点睛】人口密度是单位土地面积上的人口数量。中国人口密度分布很不均衡:东部沿海地区人口密集,每平方公里超过400人;香港旺角是世界人口最多的地方,每平方公里有13万多人;中部地区每平方公里为200多人;而西部高原地区人口稀少,每平方公里不足10人。
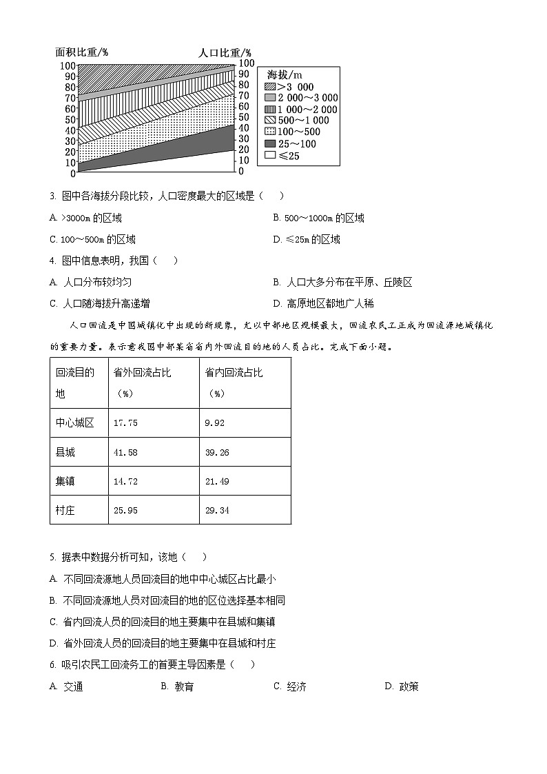
人口回流是中国城镇化中出现的新现象,尤以中部地区规模最大,回流农民工正成为回流源地城镇化的重要力量。表示意我国中部某省省内外回流目的地的人员占比。完成下面小题。
5. 据表中数据分析可知,该地( )
A. 不同回流源地人员回流目的地中中心城区占比最小
B. 不同回流源地人员对回流目的地的区位选择基本相同
C. 省内回流人员的回流目的地主要集中在县城和集镇
D. 省外回流人员的回流目的地主要集中在县城和村庄
6. 吸引农民工回流务工的首要主导因素是( )
A. 交通B. 教育C. 经济D. 政策
7. 为促进中部地区回流源地城镇化的可持续发展,下列措施最可行的是( )
A. 鼓励农民回村务农B. 完善集镇基础设施
C. 降低中心城区房价D. 积极承接产业转移
【答案】5. D 6. C 7. D
【解析】
【5题详解】
由材料可知,不同回流源地人员回流目的地中城镇的占比最小,A错误。不同回流源地人员对回流目的地的区位选择不同,省外回流对中心城区的选择大于集镇,而省内回流对中心城区的选择小于集镇,B错误。省内回流人员的回流目的地主要集中在县城和村庄,C错误。省外回流人员的回流目的地主要集中在县城和村庄,D正确。故选D。
【6题详解】
东部地区产业升级以及回流源地经济发展促进了农民工回流,因此农民工回流务工的首要主导因素是经济,C正确;交通、教育、政策不是首要因素,ABD错误。故选C。
【7题详解】
鼓励农民回村务农,会加剧农村地区的人地矛盾,不利于城镇化的可持续发展,A错误;完善集镇基础设施,会促进人口向集镇回流,促进集镇的城镇化进程,但不能满足农民就业的需求,城镇化不可持续发展,B错误;降低中心城区房价,不利于回流源地城镇化的可持续发展,C错误;积极承接产业转移,就地解决农民回流的就业问题,促进城镇化的可持续发展,D正确。故选D。
【点睛】近年来,交通基础设施完善、区域间产业转移和脱贫攻坚工程的实施,推动了传统劳务输出地的县域产业发展,吸引不少农民工主动返乡就业。另外,一些在外积累了资金、技术和市场渠道的农民工返乡创业,并通过乡邻关系召回了在外务工的同乡。
耕地资源人口承载力指数表示人粮关系,以数值0.875、1为界分为粮食盈余、人粮平衡、人口超载三种类型。其中,粮食盈余类型又以0.5、0.75为界分为富富有余、富裕、盈余三个级别,人口超载类型也以1.125、1.25、1.5为界分为临界超载、超载、过载、严重超载四个级别。下图示意河南省耕地面积、总人口和耕地资源人口承载力指数的变化。据此完成下面小题。
8. 1999—2003年河南省的耕地资源人口承载力状况( )
A. 利于粮食加工产业链延长B. 促使经济作物占比上升
C. 会降低粮食安全水平D. 吸引省外人口大量迁入
9. 2003年河南省耕地资源人口承载力指数特点的成因可能是( )
A. 耕地面积锐减B. 气象灾害C. 粮食价格上涨D. 劳动力短缺
10. 2028年河南省耕地资源人口承载力指数的类型最可能是( )
A. 人口超载B. 人粮平衡C. 富富有余D. 富裕
【答案】8. C 9. B 10. D
【解析】
【分析】本题以“耕地资源人口承载力指数”为情景设置问题,涉及耕地资源与粮食安全等相关知识,旨在考查考生获取和解读地理信息、调动和运用地理知识的能力,体现综合思维的学科核心素养。
【8题详解】
根据图文材料可知,1999-2003年河南省耕地资源人口承载力指数且总体呈上升趋势,约位于1.1-1.2之间,属于人口超载。在这一阶段河南省的粮食生产难以满足人口需求,不有利于粮食加工产业链的延长,A错;促使经济作物占比上升,应当在粮食盈余的状况下进行,在这一阶段,为满足粮食需求也不会提升经济作物种植比例,B错;人口超载时,粮食难以满足需求,这种情况下会降低粮食安全水平,C对;影响人口迁移的主要因素是经济因素,河南省经济发展水平相对较低,是人口净迁出大省,且粮食短缺也增加了人口迁入阻力,D错。故选C。
【9题详解】
根据图示可得,2003年河南省耕地资源人口承载力指数在1.3左右,属于人口超载类型。由图可知,2003年耕地面积变化不大,A错;该指数突然大幅度增大,说明粮食产量急剧减少,最可能是气象灾害导致的粮食大幅度减产,B对;粮食价格上涨会导致人口购买粮食的能力下降,增加人口对粮食的需求,从而导致耕地资源人口承载力指数下降,然而,这种影响通常不是长期的,因为政府会采取措施稳定粮食价格,C错;劳动力短缺会影响粮食生产,降低粮食产量,使得河南省的粮食生产难以满足人口需求,导致耕地资源人口承载力指数下降,然而,在河南省这样的农业大省,劳动力短缺的情况通常不会太严重,D错。故选B。
【10题详解】
依据图示可得,2003—2020年河南省耕地资源人口承载力指数整体呈下降态势,2020年已降至0.84左右,已经达到了盈余级;按2010—2020年的演变趋势,至2028年时,河南省耕地资源人口承载力指数最可能下降到0.5-0.75之间,即可进入富裕级,D项较为符合,ABC三项不符合。故选D。
【点睛】2003年夏季6月20-7月21日,淮河流域在多种天气系统的综合作用下,出现大面积、高强度、长历时的大暴雨,引发了流域性大洪水。
环境承载力相对剩余量(EBC)是指一定区域内,某一时期该地区环境承载力(ECC)与实际的环境承载量(ECQ)之间的差值。下表为成都2019年单要素环境承载力相对剩余量统计表。据此完成下面小题。
11. 2019年,各省市人才争夺硝烟不断,西安、南京、杭州、天津等地落户条件再度降低。成都作为西部地区经济贸易中心当然不甘示弱。若短期内成都人才落户政策得到积极响应,则( )
A. ECQ不变B. ECC降低C. EBC降低D. EBC增加
12. 成都( )
A. 资源环境承载力为109万人
B. 经济人口总量为826万人
C. 限制资源环境承载力的主要要素是产业结构
D. 提升森林资源利用率可提升资源环境承载力
【答案】11. C 12. D
【解析】
【11题详解】
环境承载力相对剩余量=环境承载力-实际的环境承载量,若短期内成都人才落户政策得到积极响应,会有一批人才落户成都,则成都实际环境承载量增加,即ECQ变大,A错误;而环境承载力不变,即ECC不变,B错误;环境承载力相对剩余量降低,即EBC降低,C正确,D错误。故选C。
【12题详解】
据表可知,109万人是成都森林资源环境承载力减去成都实际的环境承载量之间的差值,不是成都的资源环境承载力,A错误;依此类推,826万人是经济总量的环境承载力与实际环境承载量的差值,B错误;一般而言,资源环境承载力取决于资源的短板,即森林资源,C错误;因森林资源是限制资源环境承载力的要素,所以提升森林资源利用率可以增加资源环境承载力,D正确。 故选D。
【点睛】影响环境人口容量的因素有:资源丰富程度、科技发展水平、经济发达程度、对外开放程度、人口受教育水平、消费水平、技术水平、资源基础和环境变化度趋势等。其中,只有消费水平与环境人口容量是负相关的关系,其余各要素均为正相关。
新农村建设是按照新时代的要求,对乡村聚落空间结构进行经济、政治、文化和社会等方面的优化,最终达到经济繁荣、设施完善、环境优美、文明和谐的标准。下图为我国某地乡村聚落空间结构变化示意图。据此完成下面小题。
13. 该地乡村聚落空间结构变化前,乡村内部空间结构( )
A. 产业结构简单,居住区规模最大B. 农业生产区规模最大,居住区点缀其间
C. 各功能区分化明显,界线明确D. 以商业区、住宅区、行政区为主
14. 该乡村聚落空间结构调整后( )
①自然村落数量增加②土地利用率提高③空间布局得到优化④城乡差距扩大
A. ①②B. ①③C. ②③D. ③④
【答案】13. B 14. C
【解析】
13题详解】
结合所学知识:乡村村落空间结构变化前,乡村内部空间结构简单,农业生产区规模最大,居住区点缀其间,B正确,A错误;乡村内部功能区分化不明显,界限模糊,C错误;乡村村落空间结构变化前,乡村内部空间结构简单,无明显的商业区、行政区,D错误。故选B。
【14题详解】
由图可知,该乡村聚落空间结构调整后,自然村落数量减少,村落规模扩大,乡村聚落空间结构从分散向集中变化,有利于整合利用土地资源、集中建设和利用基础设施,提高了该区域土地的利用效率,同时也优化空间布局,在一定程度上缩小了城乡差异,②③正确,①④错误,故选C。
【点睛】乡村聚落和城市聚落一样,是人们生产、生活、进行政治文化活动的场所,但乡村聚落规模较城市小,功能较简单。乡村的人口密度较城市小,土地利用以农业为主,乡村劳动力主要从事农业,乡村景观以田野和分散的居民点为主。
在自然因素和社会经济因素等综合作用下,形成了不同的城市空间结构。下图为我国“某城市功能区分布示意图”。据此完成下面小题。
15. 从图中城市功能区分布的格局来看,最接近( )
A. 同心圆模式B. 扇形模式C. 多核心模式D. 田园模式
16. 图中可能为高级住宅区的是( )
A. ①B. ②C. ③D. ④
17. 下列地租曲线能正确反映沿图中POM线的是( )
A. B. C. D.
【答案】15. B 16. C 17. B
【解析】
【15题详解】
读图可知,商业区(核心)分布在城市中心,工业区沿铁路线分布,与其它功能区大致呈楔形由中心商务区向外放射状分布,形成扇形模式,B符合题意;图中显示,城市功能区不呈同心圆布局,也没有多核心,更不是田园模式,排除ACD。故选B。
【16题详解】
图中①、②、④三处临近工业区,与铁路线较近,环境质量较差,不适宜布局高级住宅区,排除ABD;读图可知,③处远离工业区,位于河流上游,湖泊附近,地势相对较高,环境优美,因此该有可能布局高级住宅区,C正确。故选C。
【17题详解】
沿POM—线,O处位于市中心,地租最高;M处附近位于交通干道交会处,交通通达度高,可形成地租次高峰。P到O离市中心距离越来越近,地租逐渐上升,由O到M,距离市中心越来越远,地租逐渐下降,到M处附近有交通干道交汇,地租形成次高值,B正确。故选B。
【点睛】城市住宅区在位置上出现高级住宅区和低级住宅区背向发展的状况,表现在高级住宅区多远离市中心,靠近风景区,对环境质量要求高,往往临近文化区;而低级住宅区多接近城市中心附近,靠近工业区。收入高低是形成不同级别住宅区的常见原因。
我国城镇化面临大气污染严重、城市雾霾频发、热岛效应严重等诸多挑战。在规划设计中,如何通过城市结构优化和空间形态控制达到改善城市微气候环境的目的,是当前城市规划研究中的重要问题。图示意我国北方T市风向玫瑰图。完成下面小题。
18. 为缓解雾霾和热岛效应问题,该市通风廊道的主要延伸方向为( )
A. 西北-东南B. 东-西C. 东北-西南D. 南-北
19. 为达到夏季通风散热、冬季防风防寒且尽量避免静风的目的,该市中心城区居住街坊(高层为7层以上,多层为7层或以下)适宜采用的布局模式为( )
A. ①B. ②C. ③D. ④
20. 为优化城区微气候环境,该城市空间优化布局策略合理的是( )
A. 街道与冬季风平行、与夏季风垂直
B. 南高北低差异化的街区围合度
C. 小街廓、密路网、高密度建筑布局
D. 北高南低和错落式的高层建筑布局
【答案】18. A 19. B 20. D
【解析】
【18题详解】
由该风向玫瑰图可知该市最大风频的风向主要是东南风,即该市的盛行风向为东南风,通风效果好有利于缓解雾霾和热岛效应问题,即该市通风廊道的主要延伸方向与盛行风一致,故该市通风廊道应西北-东南方向延伸,A正确,BCD错误。故选A。
【19题详解】
根据材料可知该地位于我国北方,我国北方冬季受蒙古高压影响较大,结合风向玫瑰图可知该地冬季盛行西北风,冬季要防风防寒,则应在北侧布局板式高层,有助于阻挡冬季风;夏季要通风散热,结合风向玫瑰图可知该地夏季盛行西南风,故南侧应布局点式高层,②符合题意,B正确,ACD错误。故选B。
【20题详解】
该地位于我国北方,街道与冬季风平行不利于冬季防风防寒,街道与夏季风垂直不利于夏季通风散热,A错误;南高北低差异化的街区不利于冬季防风防寒,B错误;小街廓、密路网、高密度建筑布局会导致空气流通性变差,不利于优化城区微气候环境,C错误;北高南低和错落式的高层建筑布局既有利于冬季防风防寒,又有利于夏季通风散热,D正确。故选D。
【点睛】风频图的判读方法:风频图表示风向和风向的频率。风向频率是在一定时间内各种风向出现的次数占所有观察次数的百分比。根据各方向风的出现频率,以相应的比例长度,按风向从外向中心吹,描在用8个或16个方位所表示的图上,然后将各相邻方向的端点用直线连接起来,绘成一个形式宛如玫瑰的闭合折线,就是风频图。图中线段最长者,即外面到中心的距离越大,表示风频越大,其为当地主导风向,外面到中心的距离越小,表示风频越小,其为当地最小风频。
有学者认为,改革开放之后的中国城市化路径可以概括为“双轨城市化”,即“自下而上城市化”和“自上而下城市化”。自下而上城市化指城市化的动力和机制主要来于乡村;自上而下城市化则是由政府提倡、主导,并给予政策支持,进而引导城市化的发展。据此完成下面小题。
21. 促使城市化自下而上发展的主要影响因素是( )
A. 交通B. 劳动力C. 土地D. 经济
22. 自下而上城市化主要发生在我国的( )
A. 东南沿海B. 云贵高原C. 西北内陆D. 黄河流域
23. 下列城市中最可能符合自上而下城市化发展模式的是( )
①深圳②温州③广州④苏州
A. ①②B. ①③C. ③④D. ②④
【答案】21. D 22. A 23. B
【解析】
【21题详解】
结合材料信息可知,自下而上城市化是指城市化的动力主要来于乡村,说明该类地区乡村经济发展水平较高,乡镇企业发展较早,推动了农业人口向非农业人口的就地转移,属于就地城镇化模式,故影响城市化自下而上发展的主要因素是经济,D正确;交通、劳动力和土地对于自下而上城市化也有一定影响,但不是主要影响因素,ABC错误。故选D。
【22题详解】
结合上题可知,自下而上城市化属于就地城镇化模式,四个选项中,东南沿海经济发展水平较高,乡镇企业发展较广泛,推动了乡村就地城镇化,A正确;云贵高原 、西北内陆 、黄河流域经济发展水平相对较差,因此自下而上城市化发生概率较少,BCD错误。故选A。
【23题详解】
结合材料信息可知,自上而下的城市化是由政府提倡、主导,并给予政策支持,进而引导城市化的发展。选项中广州属于省会城市,深圳属于经济特区,二者城市化过程受国家政策影响较大,符合自上而下城市化,①③对;温州、苏州乡镇企业发展较早,且发展速度较快,符合自下而上城市化,②④错误。故选B。
【点睛】城市化是指随着一个国家或地区社会生产力的发展、科学技术的进步以及产业结构的调整,其社会由以农业为主的传统乡村型社会向以工业(第二产业)和服务业(第三产业)等非农产业为主的现代城市型社会逐渐转变的历史过程。
撤县(市)设区一般是指直辖市或地级市将其所辖的县(市)改设为市辖区。下图示意我国某待撤县的县(市)变成市辖区的转变过程。2022年,国家发改委印发的《2022年新型城镇化和城乡融合发展重点任务》提出,要慎重从严把握撤县(市)改区。据此完成下面小题。
24. 撤县(市)设区的出现,主要是因为该区域( )
A. 国家政策支持B. 流动人口增多
C. 教育水平提高D. 社会经济发展
25. 图中待撤县的县(市)变成市辖区后( )
A. 行政范围变大B. 行政级别变高
C. 管理模式改变D. 服务范围不变
26. 国家发改委慎重从严把握撤县(市)改区,针对的问题主要是区域中心城市的( )
A. 无序扩张B. 污染严重
C. 交通堵塞D. 住房紧张
【答案】24. D 25. C 26. A
【解析】
【24题详解】
区域中心城市为增强城市竞争力,提高城镇化水平,需要周边的县(市)加入进来,而周边县(市)的空间、人口、交通、经济等与区域中心城市联系密切,这时撤县(市)设区应运而生,故撤县(市)设区的出现,是一个地区社会经济发展到一定程度的必然结果,D对;我国国家政策限制大城市的无序扩张,A错,撤县(市)设区与当地人口的流动和教育水平没有关系,BC错。故选D。
【25题详解】
据图分析可知,待撤县的县(市)变成市辖区后的管理模式发生改变,由原来的县管理模式变成区管理模式,C对;其行政范围和行政级别不变,AB错;服务范围因变为区后,与其他区联系密切,服务范围变大,D错。故选C。
【26题详解】
据材料分析可知,目前新型城镇化和城乡融合发展是重点,而撤县(市)设区在一定程度上能促进区域经济发展,但由于有些区域中心城市无序扩张,导致土地过度开发,生态环境遭到破坏等问题出现,阻碍了当地经济的可持续发展,不利于新型城镇化和城乡融合的发展,故国家发改委慎重从严把握撤县(市)改区,针对的问题主要是区域中心城市的无序扩张,A对;污染严重、交通堵塞、住房紧张是所有城市发展不协调时都会发生的城市病现象,属于普遍情况,不是国家发改委慎重从严把握撤县(市)改区的原因,BCD错。故选A。
【点睛】严控区域中心城市规模扩张之下,未来区域中心城市在既有的空间内,也应该有所为有所不为。体现在产业发展方面,在中心城区土地空间有限、土地和劳动力等要素成本不断抬升的情况下,应着力发展现代服务业、高新技术产业、先进制造业等,侧重于总部经济、创新、研发等环节。
彝族传统民居土掌房主要分布于云南中部和东南部的山区,多为厚土胚墙的平屋顶建筑,屋面户户相连,下家屋顶是上家的庭院,形成“楼上楼”景观。下图是土掌房景观图。据此完成下面小题。
27. 土掌房最突出的优点是( )
A. 坚固抗震B. 保暖隔热C. 通风散热D. 防水防潮
28. 土掌房屋顶兼具的主要功能是( )
A. 抵御外敌B. 观景瞭望C. 集雨蓄水D. 晾晒作物
【答案】27. B 28. D
【解析】
【27题详解】
土掌房主材为土,吸热慢,散热慢,且墙体较厚,保暖隔热性能好,B正确。土坯墙体抗震抗倒能力差,且土壤本身遇水易变得松散,防水性能较差,A、D错误。土掌房窗户较小,通风散热差,C错误。故选B。
【28题详解】
由图可知土掌房主要建在山地上,山区缺乏晾晒场地,而土掌房屋面为平顶结构,屋面平整,且下家屋顶是上家庭院,适宜作为粮食晾晒的场地,D正确。平顶屋面,不能集雨蓄水,也不利于抵御外敌,A、C错误。早期民居建筑主要考虑实用性,观景瞭望不是主要功能,B错误。故选D。
【点睛】中国各地的居住建筑,又称民居。民居包含住宅以及由其延伸的居住环境。居住建筑是最基本的建筑类型,在世界建筑史上出现最早,分布最广,数量也最多。由于中国疆域辽阔,民族众多,历史悠久,各地的地理气候条件和生活方式不尽相同,因此,中国的民居建筑样式和风格在世界建筑史上也较为鲜见。
肥城市地处泰山余脉,地形多样,光照充足,坡地昼夜温差大,土壤富含钙、镁、钾、磷等有益营养元素。当地盛产的肥城桃,古时为皇家贡品。肥城桃果实肥大,果肉细嫩致密,口味甘甜,柔软多汁。近年来,肥城市通过互联网宣传和销售肥城桃,每年夏季定期举办中国·肥城蜜桃丰收节暨桃文化展销会,产品驰名全国。下图示意肥城桃采收景观。据此完成下面小题。
29. 肥城桃广受全国消费者青睐的主要影响因素是( )
A. 文化内涵B. 产品品质C. 种植历史D. 广告促销
30. 肥城市定期举行全国蜜桃展销会的主要目的是( )
A. 引进优良品种B. 延长产业链条
C. 交流种植技术D. 拓展销售市场
31. 肥城市为响应政府“一城一品”政策,积极开展与我国某知名饮料品牌的合作可( )
A. 提高产品附加值B. 降低经营风险C. 树立品牌形象D. 提高专业化水平
【答案】29. B 30. D 31. A
【解析】
【29题详解】
根据材料信息“肥城市地处泰山余脉,地形多样,光照充足,坡地昼夜温差大,土壤富含钙、镁、钾、磷等有益营养元素。当地盛产的肥城桃,古时为皇家贡品。肥城桃果实肥大,果肉细嫩致密,口味甘甜,柔软多汁。”可知,肥城桃品质优良,深受全国消费者青睐,B正确;文化内涵、种植历史、广告促销都不是导致肥城桃广受全国消费者青睐的主要影响因素,ACD错误。所以选B。
【30题详解】
肥城市定期举行全国蜜桃展销会,能够提高肥城桃的市场知名度,拓展销售市场,增加收益,D正确;举行全国蜜桃展销会对于引进优良品种、延长产业链条影响较小,AB错误;可以交流种植技术,但不是主要目的,C错误。所以选D。
【31题详解】
肥城市为响应政府“一城一品”政策,积极开展与我国某知名饮料品牌的合作,可以延长该地蜜桃产业链,提高产品附加值,A正确;开展与知名饮料品牌合作可能会增加经营的风险,B错误;肥城桃的知名度较高,对树立品牌形象的需求相对较小,C错误;对于提高专业化水平影响较小,D错误。所以选A。
【点睛】农业生产是人们利用土地的自然生产力栽培植物或饲养动物以获取所需产品的生产部门,其生产对象是动植物,而动植物的生长发育过程需要投入大量的光、热、水、地形、土壤等自然条件,且不同的动植物需要不同的自然条件,由于世界各地的自然条件、社会经济条件以及国家政策千差万别(不同地域的耕作习惯、发展历史不同;不同区域居民的食品爱好和需求不同,因而农业生产具有明显的地域性特点),为此各地的农业区位因素有很大的差异。
内蒙古地区凭借独特的自然条件,出产的辣椒产量高、品质优、干物质及红色素含量高,病虫害少。内蒙古的辣椒种植业在远离消费市场的不利因素下,10年里仍成为中国最大的辣椒生产基地,在满足市场需求的同时,农民也从中增加了收入,火红的辣椒,成了名副其实的"致富椒"。然而,受多种因素的影响,农民也会受到不期而至的市场风险的冲击。完成下面小题。
32. 近年来,内蒙古地区辣椒种植规模越来越大,主要原因是( )
A. 市场规模扩大B. 机械化种植
C. 种植技术的发展D. 劳动力丰富
33. 下列措施中有助于农户抵御市场风险冲击是( )
①推行"公司+基地+农户"的生产模式
②推行辣椒干、辣椒酱、辣椒粒等多元化产品发展,提高辣椒综合利用水平
③扩大辣椒种植规模,提高辣椒产量
④采用病虫害综合防治措施,提高辣椒质量
⑤采用节水灌溉、机械化采收等先进技术,提高辣椒产量
A. ①②③B. ①②④C. ①③④D. ②⑤
【答案】32. A 33. B
【解析】
【32题详解】
结合所学知识可知,市场最终决定农产品的种类和规模,市场对辣椒的需求增加,农民通过种植辣椒收入增加后会主动扩大辣椒种植的规模,故A正确;机械化种植会使得辣椒种植规模越来越大,但主要决定当地居民种植辣椒的因素是市场的需求,故B错误;种植技术的发展可以使得辣椒的收成、品种更优更好,但并不能决定当地农民扩大辣椒种植的规模,故C错误;辣椒种植并不是劳动力导向的,市场对辣椒的需求量大,辣椒价高,农民会主动种植辣椒,扩大辣椒种植规模,故D错误。故选A。
【33题详解】
为帮助农户减轻市场风险的冲击,可以推行“公司+基地+农户”的生产模式,这样公司收购辣椒,无论市场对辣椒的需求量有多少、定价多少,农民都有收入,故①正确;推行辣椒干、辣椒酱、辣椒粒等多元化产品发展,提高辣椒综合利用水平,可以有效地将辣椒转化为其他产品,扩大市场的范围,②正确;扩大辣椒种植规模、提高辣椒产量并不会帮助农民摆脱市场风险,单纯地扩大产量会使辣椒在市场供过于求,导致价低伤农,③错误;采用病虫害综合防治措施,提高辣椒质量可以增强产品竞争力,④正确;节水灌溉、机械化采收使得辣椒产量提升,但仍然会存在供过于求使得种植辣椒的农民陷入市场风险,⑤错误;综上所述,B正确,ACD错误。故选B。
【点睛】影响农业的区位因素主要有自然因素:气候(光照、热量、水分、温差)、地形、水源、土壤等;社会经济因素:市场、交通、政策、劳动力、技术等。
近年来,溯源羊肉逐渐受到广大消费者的青睐。通过扫描羊肉包装上的二维码,消费者就可以查看这包羊肉的溯源信息,包括养殖户、重量、生长周期、放牧距离、防疫标志、屠宰加工环节等。某企业和牧民签订协议,建立一整套溯源监管体系,从羔羊的养殖防疫、屠宰加工到羊肉的存储配送、终端消费建立起数据库,实现对羊肉全产业链的无缝监管。据此完成下面小题。
34. 溯源羊肉出现的主导因素是( )
A. 原料数量B. 消费市场C. 交通条件D. 饮食习惯
35. 牧民家庭加入溯源监管体系的主要目的是( )
A. 扩大牧场面积B. 降低饲养成本C. 增加产品种类D. 增加销售收入
36. 溯源监管体系中羊肉全产业链的无缝监管有助于( )
①实现羔羊精准饲养②提高物流时效③降低羊肉价格④保护草场资源
A. ①②③B. ②③④C. ①②④D. ①③④
【答案】34. B 35. D 36. C
【解析】
【34题详解】
随着社会经济的发展,居民对食品质量要求越来越高,而溯源羊肉能保证产品质量,满足市场需求,故溯源羊肉出现的主导因素是消费市场,B正确;而原料数量、交通条件和饮食习惯都不是影响溯源羊肉出现的主导因素,ACD错误。故选B。
【35题详解】
根据材料分析可知,加入溯源监管体系后,牧民家庭的羊肉销售渠道稳定、销量增加,销售收入会明显增加,D正确;而牧民家庭加入溯源监管体系不会直接扩大牧场面积,A错误;加入该体系会规范、提高牧民的养殖标准,其养殖成本可能增加,B错误;该体系主要是针对于羊肉,故牧民家庭加入该体系不会增加其生产的产品种类,C错误。故选D。
【36题详解】
由材料可知,溯源监管体系中羊肉全产业链的无缝监管,能够帮助牧民控制养殖规模,实现精准饲养,同时有助于保护草场资源,以提高羊肉产品的质量和持续稳定供应,①④正确;为了保障羊肉的新鲜度和市场供应,物流配送效率也会提高,②正确;羊肉的价格主要取决于市场供需关系,故该全产业链无缝监管不能直接降低羊肉价格,③错误。综上所述,C正确,ABD错误。故选C。
【点睛】农业区位条件包括自然条件和社会条件。自然条件主要是气候(热量、光照、水分、昼夜温差)、水资源、地形、土壤因素,社会条件主要是市场需求、交通运输、国家政策、农业生产技术、劳动力因素。
四川省西昌市红星林场是我国最大的云南松飞播林区,林下真菌种类繁多(如下图所示)。真菌喜暖湿环境,红星林场真菌大多可以食用。近年来,随着市场需求强劲,红星林场真菌采集规模扩大。据图文,完成下面小题。
37. 与人工种植的真菌相比,野生真菌需求强劲主要是因为其( )
A. 种类较多B. 产量较大C. 价格低廉D. 绿色健康
38. 大规模采集红星林场野生真菌,可能导致( )
A. 林下土壤疏松B. 养分循环减慢C. 枯枝落叶减少D. 加快林木生长
【答案】37. D 38. B
【解析】
【分析】
【37题详解】
人工种植的真菌有人工施用肥料、农药等,而野生真菌在纯自然环境下生产,更绿色健康,因此与人工种植的真菌相比,野生真菌需求强劲,D正确;人工种植的真菌产量较大、价格更低廉,BC错误;种类较多不是野生真菌需求强劲主要原因,A错误。故选D。
【38题详解】
大规模采集红星林场野生真菌会导致真菌数量减少,养分循环减慢,B正确;真菌数量减少可能导致林下土壤更不疏松,A错误;真菌数量减少使枯枝落叶腐烂分解速度减慢,枯枝落叶增多, C错误;真菌减少对林木生长速度影响较小,D错误。故选B。
【点睛】农业的区位条件有气候(光照、热量、降水)、地形、水源、土壤、市场、交通、劳动力、政策、科技、饮食偏好等;有时候也需要考虑自然灾害的影响。
2023年9月,新疆迎来了“海鲜”大丰收。当地主要通过“海鲜陆养”模式-指在陆地营造类似于海洋的生态环境,人工养殖鱼类、虾蟹类、贝类等海产品。该模式不仅促进农户增收、带动当地经济发展,还有利于改善生态环境。完成下面小题。
39. 新疆发展海水养殖的优势条件主要是( )
A. 交通便利,运输费用低B. 光照充足,太阳能资源丰富
C. 气候干旱,盐碱地面积广D. 科技发达,养殖技术水平高
40. 新疆发展“海鲜陆养”对生态环境的改善主要体现在( )
①充分利用当地资源,增加渔业产量②扩大水域面积,增加水域的生物多样性
③植被覆盖率显著增加,减少风沙危害④土壤盐分淋溶到水域之中,实现降碱、沉碱
A. ①④B. ①③C. ②③D. ②④
【答案】39. C 40. D
【解析】
【39题详解】
新疆距离我国东部消费市场较远,产品的运输费用高,A错误;发展海水养殖对光照的需求量相对较少,B错误;新疆气候干旱,蒸发量大,盐碱地面积大,当地可就地利用盐碱资源调配出接近海水的养殖用水,C正确;新疆与我国东部发达地区相比,其科技水平和养殖技术水平较低,D错误。故选C。
【40题详解】
充分利用当地资源,增加渔业产量不是对生态环境改善的影响,①错误;当地发展海鲜陆养,能够扩大当地的水域面积,增加水域中的生物数量,有利于提高生物多样性,②正确;该地发展海鲜陆养主要使用咸水,并没有提高植被覆盖率,对减少风沙灾害作用不大,③错误;当地在发展海鲜陆养过程中,利用土壤盐分调配养殖用水,能够促进土壤盐分淋溶进水域,有利于当地土壤的降碱、沉碱,④正确。综上所述,D正确,ABC错误。故选D。
【点睛】农业区位条件包括自然条件和社会条件。自然条件主要是气候(热量、光照、水分、昼夜温差)、水资源、地形、土壤因素,社会条件主要是市场需求、交通运输、国家政策、农业生产技术、劳动力因素。
第Ⅱ卷(40分)
二、综合题(本大题共4小题,共40分)
41. 阅读图文材料,回答下列问题。
根据《中国流动人口发展报告(2015年)》,截至2014年末,全国流动人口总量达到2.47亿,随着中国城镇化进程的加快,人口流动和迁移成为各地区人口规模和结构变动的重要因素,深刻影响着中国人口、经济和城镇化的发展。
某年份中国跨省份人口流动的地区构成表
(1)根据中国人口密度分布图,概括我国人口分布特点是____、____。
(2)在中国人口密度分布图中人口密度在10人/平方千米以下的省级行政区为____、____。
(3)限制上图中甲区域资源环境承载力的主要因素是__________,从其限制因素角度分析提高甲区域的资源环境承载力的措施:____、____、____。
(4)根据中国跨省份人口流动的地区构成表,说出中国人口跨省流动的空间特征为____,我国大规模人口流动给流出地带来的有利影响是____、____;给流出地带来的不利影响是____。
【答案】41. ①. 分布不均 ②. 东多西少(东南多西北少)
42. ①. 青海 ②. 西藏
43. ①. 水资源 ②. 节约用水,提高水资源的利用率 ③. 加强农业科技的研发,培育耐旱作物 ④. 发展节水农业,采用灌溉、喷灌等技术
44. ①. 从内陆到沿海(中西部到东部) ②. 加强流出地与外界社会的经济文化联系,促进经济发展 ③. 缓解人口流出地人地矛盾,提高流出地经济收入和生活水平 ④. 流出地造成部分人才流失,空巢老人,留守儿童等社会问题。
【解析】
【分析】本大题以中国人口密度分布和人口流动为材料设置试题,涉及人口分布特点、人口流动因素及影响等相关内容,考查学生获取和解读地理信息,调动和运用地理知识和基本技能的能力,体现综合思维、区域认知、地理实践力的地理核心素养。
【小问1详解】
据图可知,我国以黑河-腾冲线为界东部地区人口密度大,西部地区人口密度小,所以可以总结 出人口分布特点为整体分布不均,黑河-腾冲线以东南人口密集,以西北人口稀疏。
【小问2详解】
中国人口地区分布不均,一般来说,以黑河- 腾冲线为界,东部地区人口多,西部地区人口少,我国人口密度小于10人/每平方千米的省级行政区主 要分布于西部地区的青海省、西藏自治区(图中显示两省的图例为空白)。
【小问3详解】
根据所学知识,甲是新疆,深居内陆,距海较远,降水少,限制甲区域资源环境承载力的主要因素是水源。可以节约用水,提高水资源的利用率, 工业废水可以处理后回收再利用到工业当中;发展 节水农业,采用灌溉、喷灌等技术,减少大水漫灌;加强农业科技的研发,培育耐旱作物;适度开采地下水,缓解水源短缺问题。
【小问4详解】
根据表格可知,人口流出省份主要分布在中西部,人口流入省份主要分布在东部沿海地区,所以人口主要从内陆到沿海(中西部到东部)。人口流出以后,会与外地人员进行交流,加强流出地与外 界社会的经济文化联系,促进经济发展;人口流出 后,缓解人口流出地人地矛盾,减少资源短缺、交 通拥阻、住房紧张等问题;人口流出主要是务工,提高流出地经济收入和生活水平。同时人口流出会造成部分人才流失,空巢老人,留守儿童等社会问题。
42. 阅读图文材料,回答下列问题。
2022年10月,《上海大都市圈空间协同规划》正式发布,旨在打造具有全球影响力的世界级城市群。左图所示为世界发达国家和发展中国家城市人口占总人口比重变化曲线图,右图所示为上海大都市圈位置示意图。上海大都市圈空间协同规划陆域总面积5.6万平方公里,海域面积4.7万平方公里。规划目标是建设卓越的全球城市区域,成为更具竞争力、更可持续、更加融合的都市圈。
(1)衡量某一地区城镇化水平高低的主要指标为____。
(2)上海大都市圈地跨两省一市。该都市圈平均城镇化率超过73%,是我国城镇化水平最高的地区,城镇化过程已处于____阶段,主导产业为____。
(3)左图所示为世界上两类国家城镇化发展水平曲线图,其中,A曲线代表____,B曲线代表国家的城镇化发展特点为____、____、____。
【答案】(1)城镇人口占总人口比重
(2) ①. 后期 ②. 第二和第三产业
(3) ①. 发达国家 ②. 起步晚 ③. 起点低 ④. 1950年后快速发展
【解析】
【分析】本题以世界发达国家和发展中国家城市人口占总人口比重变化曲线图与上海大都市圈位置示意图为背景材料,涉及城市化的相关知识,考查对图表信息的阅读与获取能力,知识的调动和运用能力,旨在培养学生的综合思维和区域认知等核心素养。
【小问1详解】
城镇化有三个主要标志:城镇人口增加、城镇人口占区域总人口的比例上升、城镇建设用地规模扩大。衡量某一地区城镇化水平高低的最重要指标为城镇人口占总人口的比例。
【小问2详解】
城市人口比重达到70%是城镇化进程进入后期阶段的标志,由题干可知该都市圈平均城镇化率超过73%,处于后期阶段,上海是我国的金融中心和全国的人才高地,是对外贸易的窗口,以上海为龙头的都市圈在上海的辐射带动下,适合发展金融业、高新技术产业、国际贸易等第二产业和第三产业。
【小问3详解】
发达国家城镇化起步早,城镇化水平高,20世纪70年代中期开始,随着人们对环境质量要求的提高,以及乡村地区和小城镇基础设施的完善,欧美一些主要发达国家,出现了人口从大城市向小城市和乡村回流的现象,大城市中心区人口萎缩,城镇化进程趋缓。据图1可知A曲线,起步早,水平高,城镇化发展趋缓,是发达国家城镇化进程的表现。 通过AB曲线的对比可知,B类国家城镇化进程起步晚,水平低,1950年后城市人口的增长速度迅速提升,增长速度超过了A类型国家。
43. 阅读图文材料,完成下列要求。
“充电难”是制约消费者购买新能源汽车的重要原因,完善充电桩建设是缓解这一问题的重要举措。2015年以来,北京市新能源汽车保有量增长迅速,预计到2025年全市累计保有量可达200万辆。充电桩数量将由现在的29万个增长到70万个。目前五环内商业区附近的公共充电桩快充(充电时长半小时左右)占比最高可达90%。下图示意2019年北京市部分行政区公共充电桩充电需求高峰时段分布。
(1)指出五环内、外公共充电桩充电需求高峰的昼夜差异,并从土地利用类型的角度说明原因。
(2)分析五环内商业区附近的公共充电桩快充占比高的原因。
【答案】(1)五环内充电需求高峰期主要在白天,五环外充电需求高峰期主要在夜晚。五环内多商业用地、行政用地等,五环外多住宅用地。
(2)商业区经济发达,人口流动大,充电需求高;快充充电速度快,充电时间短;快充充电桩能提高充电桩使用效率和空间使用效率;五环内用地紧张,可用于建设充电桩的土地少;快充电桩建设成本高,商业区付租能力强。
【解析】
【分析】本题以“2019年北京市部分行政区公共充电桩分布”为材料设置习题,涉及城市土地利用、城市功能用地等相关知识,重点考查学生获取和解读地理信息、调动和运用地理知识的能力,体现区域认知、综合思维的学科素养。
【小问1详解】
依据图文材料可以看出,五环内、外公共充电桩充电需求高峰的昼夜差异主要表现为:五环内充电需求高峰期主要在白天,而五环外充电需求高峰期主要在夜晚。这种差异的原因主要是土地利用类型的不同,五环内以商业用地、行政用地等经济较繁荣的地方为主,这些地方白天人流量大,新能源汽车充电需求较高。而五环外则以住宅用地为主,夜晚居民回家后,新能源汽车的充电需求相对较高。
【小问2详解】
五环内商业区附近的公共充电桩快充占比高的原因主要有以下几点:①商业区经济发达,人口流动大,新能源汽车的充电需求较高,为了满足大量新能源汽车的充电需求,商业区附近的公共充电桩快充占比相对较高;②快充充电速度快,充电时间短。对于商业区的新能源汽车用户来说,时间较为宝贵,因此更倾向于使用快充充电桩;③快充充电桩能提高充电桩使用效率和空间使用效率。在商业区附近,土地资源较为紧张,通过增加快充充电桩的占比,可以在有限的土地空间内满足更多新能源汽车的充电需求;④五环内用地紧张,可用于建设充电桩的土地少。因此,在商业区附近建设快充充电桩的比例较高,以满足新能源汽车的充电需求。⑤快充电桩建设成本高,商业区付租能力强。商业区附近的地价相对较高,因此在这些地方建设快充充电桩需要承担更高的成本。但由于商业区人流量大,充电需求高,因此快充充电桩的收益也相对较高,能较好地平衡建设成本。
【点睛】土地利用类型是指在一定区域内,人类对土地进行开发利用方式和程度。土地利用类型的分类可以有很多种,以下是一种较为常见的土地利用类型分类:①农业用地:包括耕地、林地、草地、水田、旱地等。这类用地主要用于种植农作物、果树、林木等,以及放牧、养殖等农业生产活动;②建设用地:包括城市用地、村庄用地、工矿用地、交通用地等。这类用地主要用于建设住宅、公共设施、工业设施、道路、桥梁等;③自然保护区:包括森林、草原、湿地、沙漠、冰川等自然环境。这类用地主要用于保护生态环境,限制人类活动;④水域:包括河流、湖泊、水库、海洋等。这类用地主要用于提供水资源,发展水产养殖,以及航运、旅游等;⑤荒地:包括裸露岩石、裸露土壤、沙地等。这类用地自然条件较差,开发利用程度较低;⑥其他用地:包括墓地、垃圾填埋场、矿山等。这类用地主要用于处理废弃物,开采自然资源等。上述土地利用类型的分类并不是绝对的,不同地区可能会有不同的分类方法。
44. 阅读图文材料,完成下列要求。
香椿喜温,喜光,不耐寒,在肥沃、透气性好的土壤中生长良好。香椿嫩芽可食用,果和皮可入药,树皮可造纸。甘肃小陇山永宁河流域分布有大面积天然香椿林,当地农民在政府的支持下,进行大规模人工种植。该地香椿树一般于3月上旬至4月上旬播种,早期在温室育苗,后期将幼苗移栽到田地里,并在香椿芽上套上经过人工清洗的鸡蛋壳,香椿的香味会更加浓郁且产量明显增加,吸引了众多商贩前来采购。下图为甘肃小陇山局部地区天然香椿林分布示意图和香椿芽套鸡蛋壳景观图。
(1)分析图示区域有大面积天然香椿林分布的自然原因。
(2)说明当地农民能够大规模种植香椿树的社会经济条件。
(3)简述香椿芽上套鸡蛋壳所起的作用。
【答案】44. 北侧有山地阻挡,受冬季风影响较小,谷地地形,热量不易散失,温度适宜;深居内陆且有山脉阻挡,水汽难以到达,降水少,晴天多,光照充足;昼夜温差大,有利于香椿的营养物质积累;有河流流经,泥沙堆积,土层深厚,土壤肥沃、疏松。
45. 政府政策支持;农民掌握了相关的种植技术;香椿树用途广泛,市场需求量大。
46. 减少热量散失,保温效果好,春季防霜冻;减少光照,减少水分蒸发,保鲜、保嫩;减少污染;避免鸟类和昆虫啄咬,减轻病虫害。
【解析】
【分析】本大题以甘肃小陇山局部地区的香椿种植为材料设置试题,涉及农业区位因素、农业发展方向与措施、农业发展对区域的影响等知识点,考查学生对相关知识的掌握程度,获取和解读地理信息、调动和运用地理知识、论证和探讨地理问题的能力,考 查区域认知、综合思维、人地协调观等地理学科核心素养。
【小问1详解】
农业区位因素中的自然因素包括气候(光照、热量、昼夜温差、降水)、地形、水源、土壤等。读图可知,天然香椿林分布于山谷,谷地地形较为封闭,热量不易散失,符合香椿喜温的生长习性;北侧有山地阻挡,受冬季风影响小,冬季气温不至于过低,符合香椿不耐寒的生长习性;甘肃小陇山位于西北地区,深居内陆,受海洋水汽影响小,气候干旱,多晴天,光照充足,符合香椿喜光的生长习性,利于其进行光合作用,且气候干旱,昼夜温差大,有利于香椿营养物质的积累;读图可知,永宁河穿过天然香椿树的分布区域,河流带来泥沙堆积,土壤疏松、肥沃,符合香椿在肥沃、透气性好的土壤中生长良好的生长习性。
【小问2详解】
农业区位因素中的社会经济因素包括市场、交通、政策、劳动力、技术等。从材料可知,当地农民在政府的支持下开展香椿树人工种植,说明政府政策支持;香椿嫩芽可食用,果和皮可入药,树皮可造纸,说明香椿树用途广泛,市场需求量大;该地种植香椿树过程中采用了相关技术(如温室育 苗,后期移栽,套鸡蛋壳),克服了不利的自然条件,种植的香椿树长势好,产出的产品品质高,即农民掌握了相关的种植技术。
【小问3详解】
本小题主要从当地香椿生长过程中可能面临的不利自然条件的角度分析其套鸡蛋壳的作用。当地气候干旱,夜晚辐射冷却快,套鸡蛋壳,可减少热量散失,抵御春季霜冻,保温作用明显;人们主要食用香椿嫩芽,套鸡蛋壳可减少香椿芽接受光照的时间,既减少水分的蒸发,又减缓香椿芽的生长速度,保持其新鲜度和嫩度;套鸡蛋壳可阻隔雨水、灰尘等对香椿芽的影响,减少污染;套鸡蛋壳可减少鸟类和昆虫的啄咬,减轻病虫害。回流目的地
省外回流占比(%)
省内回流占比(%)
中心城区
17.75
9.92
县城
41.58
39.26
集镇
14.72
21.49
村庄
25.95
29.34
要素剩余量
经济总量
水资源
土地资源
产业结构
森林资源
EBC(万人)
826
364
283
1 021
109
流出
省(市)
贵州
四川
湖南
江西
河南
安徽
其他
占总量比重/%
6.1
16.1
10.6
8.6
8.3
10.6
39.7
流入
省(市)
福建
北京
上海
江苏
浙江
广东
其他
占总量比重/%
5.6
5.6
7.2
5.6
8.9
35.5
31.6
相关试卷
这是一份云南省大理白族自治州民族中学2023-2024学年高二上学期开学考试地理试题(解析版),共17页。试卷主要包含了选择题,综合题等内容,欢迎下载使用。
这是一份云南省大理白族自治州祥云县祥云祥华中学2023-2024学年高一上学期12月月考地理试题,共16页。试卷主要包含了单项选择题,综合题等内容,欢迎下载使用。
这是一份云南省大理白族自治州祥云县祥云祥华中学2023-2024学年高一上学期12月月考地理试题,共8页。