





所属成套资源:2023-2024学年高一数学下学期重点题型精讲精练(人教A版必修第二册)
- 第2讲 空间直线、平面的平行(练透重点题型)-2023-2024学年高一数学下学期重点题型精讲精练(人教A版必修第二册) 试卷 1 次下载
- 第3讲 空间直线、平面的垂直(练透重点题型)-2023-2024学年高一数学下学期重点题型精讲精练(人教A版必修第二册) 试卷 2 次下载
- 第2讲 用样本估计总体(练透重点题型)-2023-2024学年高一数学下学期重点题型精讲精练(人教A版必修第二册) 试卷 1 次下载
- 第1讲 随机事件与概率(练透重点题型)-2023-2024学年高一数学下学期重点题型精讲精练(人教A版必修第二册) 试卷 1 次下载
- 第2讲 事件的相互独立性(练透重点题型)-2023-2024学年高一数学下学期重点题型精讲精练(人教A版必修第二册) 试卷 1 次下载
第1讲 随机抽样(练透重点题型)-2023-2024学年高一数学下学期重点题型精讲精练(人教A版必修第二册)
展开
这是一份第1讲 随机抽样(练透重点题型)-2023-2024学年高一数学下学期重点题型精讲精练(人教A版必修第二册),文件包含第1讲随机抽样练透重点题型原卷版docx、第1讲随机抽样练透重点题型解析版docx等2份试卷配套教学资源,其中试卷共28页, 欢迎下载使用。
类型一:随机数表法
类型二:简单随机抽样的概率
类型三:简单随机抽样估计总体
类型四:分层抽样
类型五:总体与样本
类型六:普查与抽样的选择
类型一:随机数表法
典型例题
例题1.(2023·高一课时练习)某班30位同学,学号记为01、02、03、…、30,用如下的随机数表选取5组数作为参加某调研活动的同学学号,选取方式从第一行的第4列和第5列数字开始,从左到右依次选取两个,则选出的5个同学的学号是( )
随机数表
A.23,12,04,21,13B.14,25,02,23,12
C.25,18,02,26,22D.28,20,16,01,13
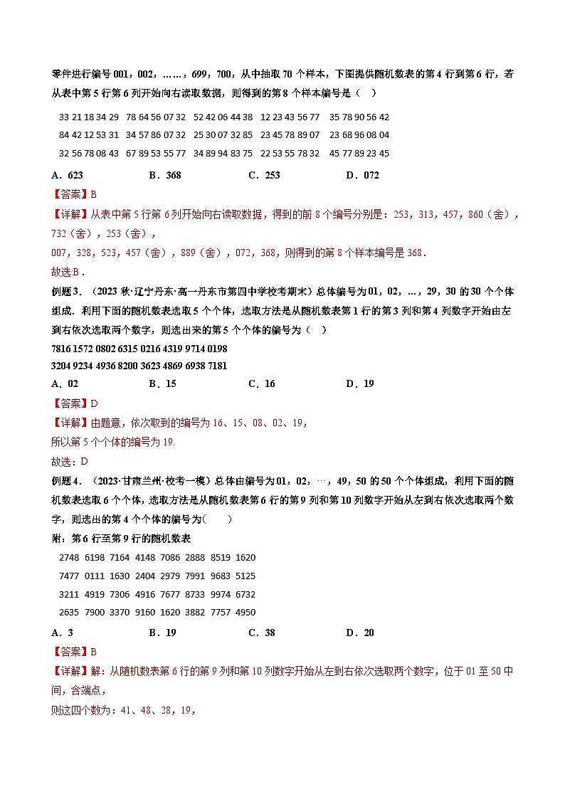
例题2.(2023·全国·高二专题练习)某工厂利用随机数表对生产的700个零件进行抽样测试,先将700个零件进行编号001,002,……,699,700,从中抽取70个样本,下图提供随机数表的第4行到第6行,若从表中第5行第6列开始向右读取数据,则得到的第8个样本编号是( )
A.623B.368C.253D.072
例题3.(2023秋·辽宁丹东·高一丹东市第四中学校考期末)总体编号为01,02,…,29,30的30个个体组成.利用下面的随机数表选取5个个体,选取方法是从随机数表第1行的第3列和第4列数字开始由左到右依次选取两个数字,则选出来的第5个个体的编号为( )
7816 1572 0802 6315 0216 4319 9714 0198
3204 9234 4936 8200 3623 4869 6938 7181
A.02B.15C.16D.19
例题4.(2023·甘肃兰州·校考一模)总体由编号为01,02,,49,50的50个个体组成,利用下面的随机数表选取6个个体,选取方法是从随机数表第6行的第9列和第10列数字开始从左到右依次选取两个数字,则选出的第4个个体的编号为
附:第6行至第9行的随机数表
A.3B.19C.38D.20
例题5.(2023·全国·高三专题练习)某班有30位同学,他们依次编号为01,02,,29,30,现利用下面的随机数表选取5位同学组建“文明校园督查组”.选取方法是从随机数表的第1行的第7列和第8列数字开始,由左到右依次选取两个数字,则选出来的第5位同学的编号为( )
A.08B.21C.09D.29
同类题型演练
1.(2023·全国·高三专题练习)某工厂为了对40个零件进行抽样调查,将其编号为00,01,…,38,39.现要从中选出5个,利用下面的随机数表,从第一行第3列开始,由左至右依次读取,则选出来的第1个零件编号是( )
A.36B.16C.11D.14
2.(2023·全国·高三专题练习)年月日,女排世界杯在日本拉开帷幕,某网络直播平台开通观众留言渠道,为中国女排加油.现该平台欲利用随机数表法从编号为、、…、的号码中选取个幸运号码,选取方法是从下方随机数表第行第列的数字开始,从左往右依次选取个数字,则第个被选中的号码为( )
A.B.C.D.
3.(2023江西赣州·高三统考期末)某工厂利用随机数表对生产的600个零件进行抽样测试,先将600个零件进行编号001,002,…,599,600.从中抽取60个样本,根据提供随机数表的第4行到第6行,若从表中第5行第6列开始向右读取数据,则得到的第6个样本编号是( )
33 21 18 34 29 78 64 56 07 32 52 42 06 44 38 12 23 43 56 77 35 78 90 56 42
84 42 12 53 31 34 57 86 07 36 25 30 07 32 86 23 45 78 89 07 23 68 96 08 04
32 56 78 08 43 67 89 53 55 77 34 89 94 83 75 22 53 55 78 32 45 77 89 23 45
A.457B.328C.253D.072
4.(2023春·全国·高一期末)福利彩票“双色球”中红球的号码可以从01,02,03,…,32,33,这33个两位号码中选取,小明利用如图所示的随机数表选取红色球的6个号码,选取方式是从第1行第9个数字开始,从左到右依次选取2个数字,则第四个被选中的红色球号码是______.
5.(2023·全国·高三专题练习)现从某学校450名同学中用随机数表法随机抽取30人参加一项活动.将这450名同学编号为001,002,…,449,450,要求从下表第2行第5列的数字开始向右读,则第5个被抽到的编号为_________.
16 22 77 94 39 49 54 43 54 82 17 37 93 23 78 87 35 20 96 43 84 26 34 91 64
84 42 17 53 31 57 24 55 06 88 77 04 74 47 67 21 76 33 50 25 83 92 12 06 76
63 01 63 78 59 16 95 55 67 19 98 10 50 71 75 12 86 73 58 07 44 39 52 38 79
类型二:简单随机抽样的概率
典型例题
例题1.(2023·全国·高二专题练习)为了了解某小区5000户居民接种新冠疫苗情况,从中抽取了100户居民进行调查.该小区每位居民被抽到的可能性为( )
A.B.C.D.
例题2.(2022·高一课时练习)从2019名学生中选取50名学生参与一项调查,若采用下面的方法选取:先用简单随机抽样从2019人中剔除19人,剩下的2000人再按系统抽样的方法抽取,则每人入选的概率( )
A.不全相等B.均不相等
C.都相等,且为D.都相等,且为
例题3.(2022·高一课时练习)炎炎夏日,冰淇淋成为许多人的热宠,现用简单随机抽样的方法检测某品牌冰淇淋是否符合食品安全标准,若从21个冰淇淋中逐个抽取一个容量为3的样本,则其中某一个体“第一次被抽到”的可能性是______,“第二次被抽到”的可能性是______.
同类题型演练
1.(2022春·江苏常州·高一统考期末)采用简单随机抽样的方法,从含有6个个体的总体中抽取1个容量为2的样本,则某个个体被抽到的概率为( )
A.B.C.D.
2.(2022·全国·高三专题练习)利用简单随机抽样的方法,从个个体中抽取13个个体,若第二次抽取时,余下的每个个体被抽到的概率为,则在整个抽样过程中,每个个体被抽到的可能性为___________.
3.(2022·高一课时练习)在总体为N的一批零件中抽取一个容量为30的样本,若每个零件被抽取的可能性为25%,则N的值为________.
类型三:简单随机抽样估计总体
典型例题
例题1.(2023·全国·高三专题练习)从一群游戏的小孩中随机抽出人,一人分一个苹果,让他们返回继续游戏,过了一会儿,再从中任取人,发现其中有个小孩曾分过苹果,估计参加游戏的小孩的人数为( )
A.B.C.D.
例题2.(2022·全国·高三专题练习)为了弘扬文化自信,某中学随机抽取了320个学生,调查其是否阅读过四大名著《三国演义》《西游记/水浒传》及《红楼梦》经统计,其中阅读过《三国演义》或《西游记》的有220人,阅读过《三国演义》的有180人,同时阅读过《三国演义》和《西游记》两本书的有120人.用样本估计总体,则该中学阅读过《西游记》的学生人数与该中学学生总人数之比的估计值为( )
A.0.5B.0.6C.0.7D.0.8
例题3.(2023秋·上海浦东新·高二统考期末)“二十四节气歌”是以“春、夏、秋、冬”开始的四句诗.某校高二共有学生400名,随机抽查100名学生并提问二十四节气歌,只能说出一句的有45人,能说出两句及以上的有38人,据此估计该校高二年级的400名学生中,对“二十四节气歌”一句也说不出的有__________人.
例题4.(2022·高一课时练习)为了解某中学生遵守《中华人民共和国交通安全法》的 情况,调查部门在该校进行了如下的随机调查,向被调查者提出两个问题:
(1)你的学号是奇数吗?(2)在过路口时你是否闯过红灯?
要求被调查者背对着调查人员抛掷一枚硬币,如果出现正面,就回答第一个问题,否则就回答第二个问题.被调查者不必告诉调查人员自己回答的是哪一个问题,只需回答“是”或“不是”,因为只有调查者本人知道回答了哪一个问题,所以都如实地做了回答.结果被调查的800人(学号从1至800)中有240人回答了“是”.由此估计这800人中闯过红灯的人数?
同类题型演练
1.(2022秋·江西上饶·高二校考开学考试)管理人员从一池塘内随机捞出40条鱼,做上标记后放回池塘.10天后,又从池塘内随机捞出70条鱼,其中有标记的有2条.根据以上数据可以估计该池塘内鱼的总条数是( )
A.2800B.1800C.1400D.1200
2.(2022·高二课时练习)我国古代数学名著《数书九章》中有“米谷粒分”题:粮仓开仓收粮,有人送来米1534石,验得米内夹谷,抽样取米一把,数得254粒内夹谷28粒.则这批米内夹谷约为( ).(结果精确到整数)
A.133石B.169石C.337石D.1364石
3.(2022·高一课时练习)从一群玩游戏的小孩子中随机抽取20人,一个分一个苹果,让他们返回继续游戏,过了一会儿,再从中抽取人,发现其中有个小孩曾分过苹果,估计参加游戏的小孩人数为( )
A.B.C.D.无法计算
4.(2022·高一课时练习)某小区为了调查本小区业主对物业服务满意度的真实情况,对本小区业主进行了调查,调查中问了两个问题,1:你的手机尾号是不是奇数?问题2:你是否满意物业的服务?调查者设计了一个随机化装置,其中装有大小、形状和质量完全相同的白球和红球,每个被调查者随机从装置中摸到红球和白球的可能性相同,其中摸到白球的业主回答第一个问题,摸到红球的业主回答第二个问题,回答“是”的人往一个盒子中放一个小石子,回答“否”的人什么都不要做,由于问题的答案只有“是”和“否”,而且回答的是哪个问题别人并不知道,因此被调查者可以毫无顾虑地给出符合实际情况的答案.已知某小区80名业主参加了问卷,且有47名业主回答了“是”,由此估计本小区对物业服务满意的百分比?
类型四:分层抽样
典型例题
例题1.(2023·全国·高二专题练习)某个高级中学组织物理、化学学科能力竞赛,全校1000名学生都参加两科考试,考试后按学科分别评出一、二、三等奖和淘汰的这四个等级,现有某考场的两科考试数据统计如下,其中物理科目成绩为二等奖的考生有12人.如果以这个考场考生的物理和化学成绩去估计全校考生的物理和化学成绩分布,则以下说法正确的是( )
①该考场化学考试获得一等奖的有4人;
②全校物理考试获得二等奖的有240人;
③如果采用分层抽样从全校抽取200人,则化学考试被淘汰78人.
A.①②③B.②③C.①②D.①③
例题2.(2023春·四川泸州·高二泸县五中校考开学考试)某工厂生产甲、乙、丙、丁四种不同型号的产品,产量分别为件,为检验产品的质量,现用分层抽样的方法从以上所有的产品中抽取件进行检验,则应从丙种型号的产品中抽取件.
A.24B.18C.12D.6
例题3.(2023春·四川泸州·高二四川省泸县第四中学校考开学考试)某校高一年级有900名学生,其中女生400名,按男女比例用分层抽样的方法,从该年级学生中抽取一个容量为45的样本,则应抽取的男生人数为______.
例题4.(2023·全国·高三专题练习)某公司为了解员工对食堂的满意程度,对全体100名员工做了一次问卷调查,要求员工对食堂打分,将最终得分按,,,,,分成6段,并得到如图所示频率分布直方图.
(1)估计这100名员工打分的众数和中位数(保留一位小数);
(2)现从,,这三组中用比例分配的分层随机抽样的方法抽取11个人,求这组抽取的人数.
同类题型演练
1.(2023·全国·高三专题练习)《九章算术》第三章“衰分”中有如下问题:“今有甲持钱五百六十,乙持钱三百五十,丙持钱一百八十,凡三人俱出关,关税百钱,欲以钱数多少衰出之,问各几何?”其意为:“今有甲带了钱,乙带了钱,丙带了钱,三人一起出关,共需要交关税钱,依照钱的多少按比例出钱”,则乙应出(所得结果四舍五入,保留整数)钱数为
A.B.C.D.
2.(2022秋·湖北武汉·高二武汉市第四十九中学校考开学考试)为了研究某种病毒与血型之间的关系,决定从被感染的人群中抽取样本进行调查,这些感染人群中O型血、A型血、B型血、AB型血的人数比为4:3:3:2,现用比例分配的分层随机抽样方法抽取一个样本量为的样本,已知样本中O型血的人数比AB型血的人数多20,则( )
A.100B.120C.200D.240
3.(2022春·河南周口·高一扶沟县第二高中校考期末)我国古代数学名著《九章算术》中有如下问题:“今有北乡8758人,西乡有7236人,南乡有8356人,现要按人数多少从三个乡共征集487人,问从各乡征集多少人”.在上述问题中,需从南乡征集的人数大约是
A.112B.128C.145D.167
4.(2023·全国·高三专题练习)某大型企业针对改善员工福利的,,三种方案进行了问卷调查,调查结果如下:
(1)从所有参与调查的人中,用分层随机抽样的方法抽取人,已知从支持方案的人中抽取了6人,求的值.
(2)从支持方案的人中,用分层随机抽样的方法抽取5人,这5人中年龄在35岁及以上的人数是多少?年龄在35岁以下的人数是多少?
类型五:总体与样本
典型例题
例题1.(2023·高一课时练习)某次考试有50000名学生参加,为了解学生的数学成绩,从中抽取了1000名学生的数学成绩进行分析.在这个问题中,以下说法正确的个数是( )
(1)抽取的1000名考生的总体是一个样本;
(2)抽取的1000名考生的数学成绩的平均数等于总体平均数;
(3)样本容量是1000;
(4)这50000名考生的数学成绩是总体.
A.1个B.2个C.3个D.4个
例题2.(2023·高一课时练习)某机构从学生中随机抽取了1000人调查学生的每日睡眠时间长短,其中70%回答不足7小时,5%回答在8小时以上.这里总体是( )
A.所有的学生B.1000个学生C.所有学生的总睡眠时间D.所有学生的每日睡眠时间
例题3.(2023·高一课时练习)某同学想要调查自己每天完成数学作业所花费的时间(单位:分钟),他记录了连续10天的数据,分别是:26,35,29,41,37,21,19,38,45,36.在这个问题中研究对象总体是______,样本是______.
例题4.(2023·高一课时练习)为研究某校1000名学生的身高情况,从中抽查了100个同学的身高,总体的容量是______,样本的容量是______.
同类题型演练
1.(2023·高一课时练习)为统计高二同学的视力情况,从4个班级中每个班级抽取了10名同学,记录了他们的视力情况.在此过程中,这40名同学的视力情况是( )
A.总体B.个体C.样本容量D.样本
2.(2023·高一课时练习)小明想要比较去学校是骑自行车快还是乘地铁快,因此他记录了30次骑自行车所花时间和30次乘地铁所花时间.小明所记录的数据是此问题中的( )
A.样本B.个体C.总体D.样本容量
3.(2023·全国·高三专题练习)在“世界读书日”前夕,为了了解某地名居民某天的阅读时间,从中抽取了名居民的阅读时间进行统计分析.在这个问题中,名居民的阅读时间的全体是
A.总体B.个体
C.样本的容量D.从总体中抽取的一个样本
4.(2023·高一课时练习)要研究本次数学测验全班的成绩,总体是______,样本是______.
类型六:普查与抽样的选择
典型例题
例题1.(2022春·河南信阳·高一信阳高中校考阶段练习)在以下调查中,适合用全面调查的是( )
A.调查一个县各村的粮食播种面积;B.调查一批玉米种子的发芽率;
C.调查一批炮弹的杀伤半径;D.调查一个水库所有鱼中草鱼所占的比例.
例题2.(2022春·广东清远·高一统考期末)下列调查中,调查方式选择合理的是( )
A.了解某市高一年级学生的身高情况,选择普查
B.了解长征运载火箭的设备零件质量情况,选择抽样调查
C.了解一批待售袋装牛奶的细菌数是否达标,选择普查
D.了解一批炮弹的杀伤力,选择抽样调查
例题3.(2022·江苏·高一专题练习)下列调查中,调查方式选择合理的是( )
A.了解某一品牌家具的甲醛含量,选择普查
B.了解神舟飞船的设备零件的质量情况,选择抽样调查
C.了解一批袋装食品是否含有防腐剂,选择普查
D.了解某公园全年的游客流量,选择抽样调查
同类题型演练
1.(2022春·河南新乡·高二校考阶段练习)在以下调查中,适合用全面调查的是( )
A.调查某企业的产品在全国市场的占有率
B.了解一个班级学生的近视程度
C.了解某地区的空气质量
D.调查一个大型水库所有鱼中鲫鱼所占的比例
2.(2022·江苏·高一专题练习)在以下调查中,不适合用普查的是( )
A.调查一批小包装饼干的卫生是否达标
B.调查一批袋装牛奶的质量
C.调查一个班级每天完成家庭作业所需要的时间
D.调查一批绳索的抗拉强度是否达到要求
3.(2022秋·高二校考期中)下面的四个问题中,可以用抽样调查方法的是( )
A.检验10件产品的质量
B.银行对公司10万元存款的现钞的真假检验
C.跳伞运动员检查20个伞包及伞的质量
D.检验一批汽车的防碰撞性能41792
71635
86089
32157
95620
92109
29145
74955
82835
98378
83513
47870
20799
32122
81
47
23
68
63
93
17
90
12
69
86
81
62
93
50
68
91
33
75
85
12
39
85
16
32
35
92
46
22
54
10
02
78
49
82
18
86
70
48
05
46
88
15
19
20
49
支持方案
支持方案
支持方案
35岁以下的人数
200
400
800
35岁及以上的人数
100
100
400
相关试卷
这是一份第1讲 简单几何体的表面积与体积(练透重点题型)-2023-2024学年高一数学下学期重点题型精讲精练(人教A版必修第二册),文件包含第1讲简单几何体的表面积与体积练透重点题型原卷版docx、第1讲简单几何体的表面积与体积练透重点题型解析版docx等2份试卷配套教学资源,其中试卷共77页, 欢迎下载使用。
这是一份第1讲 复数 (练透重点题型)-2023-2024学年高一数学下学期重点题型精讲精练(人教A版必修第二册),文件包含第1讲复数练透重点题型原卷版docx、第1讲复数练透重点题型解析版docx等2份试卷配套教学资源,其中试卷共40页, 欢迎下载使用。
这是一份第3讲 平面向量的应用(练透重点题型)-2023-2024学年高一数学下学期重点题型精讲精练(人教A版必修第二册),文件包含第3讲平面向量的应用练透重点题型原卷版docx、第3讲平面向量的应用练透重点题型解析版docx等2份试卷配套教学资源,其中试卷共144页, 欢迎下载使用。