所属成套资源:中考化学真题分项汇编(全国通用)(第03期)(原卷版+解析)
中考化学真题分项汇编(全国通用)(第03期)专题09自然界的水(原卷版+解析)
展开
这是一份中考化学真题分项汇编(全国通用)(第03期)专题09自然界的水(原卷版+解析),共24页。试卷主要包含了水是生命之源,按要求填空,如图是自来水厂净水过程示意图等内容,欢迎下载使用。
1.(2022山东烟台中考)水对于生命活动、工农业生产具有重要意义。下列有关水的说法错误的是( )
A.农业上采用喷灌和滴灌可以节约用水
B.工业废水可以不经处理直接排入河道
C.生活中可以用煮沸的方法降低水的硬度
D.工业上可采用蒸馏法从海水中获取淡水
2. (2022湖南荆州中考)水是生命之源,下列有关水的说法正确的是
A. 地球上可利用的淡水资源取之不尽、用之不竭
B. 保持水的化学性质的最小粒子是氢原子和氧原子
C. 硬水中含有较多钙、镁化合物,提倡多喝硬水
D. 水能溶解很多物质,是一种最常见的溶剂
3.(2022湖南益阳中考)化学与生活息息相关,人类的生活离不开化学。生活中下列做法错误的是( )
A.食品包装中充氮气防腐
B.用过滤和蒸馏等方法净化水
C.用灼烧方法区分棉纤维和合成纤维
D.用硬水洗涤衣服有利于节约肥皂
4. (2022江苏南通中考)下列有关“水”叙述中,正确的是
A. 用肥皂水可以区分硬水和软水
B. 水是由氢气和氧气组成
C. 通过活性炭的吸附可以将海水转为淡水
D. 电解水时,在正极产生的气体体积是负极的2倍
5.(2022四川自贡中考)空气和水是人类生活和生产不可缺少的自然资源。下列说法错误的是( )
空气中的二氧化碳是植物进行光合作用必需的物质
B. 空气中的氧气能供给生物呼吸,支持燃料燃烧
C. 地球上的水总储量虽然很大,但淡水很少,我们要节约用水
D. 电解水实验说明了水是由H2与O2组成的
6.(2022广州市中考)广州北部水厂采用了先进的超滤膜净水技术,超滤膜能有效去除水中的悬浮物、藻类、细菌等不溶性杂质。关于水的净化,下列说法不正确的是
A. 加入明矾能促进水中悬浮杂质沉降
B. 活性炭可除去水中异味
C. 超滤膜可降低水的硬度
D. 自来水属于混合物
7. (2022广西梧州中考)如图为某天然饮用水标签的部分内容。根据标签信息,下列说法正确的是
A. 该饮用水是纯净物B. 该饮用水一定呈酸性
C. 钙、镁、钠是指元素D. 钾的质量分数为10%
8.(2022湖南湘西州中考)“油、盐、酱、醋、糖”是家庭常用的厨房用品,其中与水混合不能形成溶液的是( )
A.植物油B.食盐C.米醋D.白砂糖
9. (2022广西桂林中考)生活中区分硬水和软水常用的试剂是
A. 食盐水B. 稀盐酸C. 蔗糖水D. 肥皂水
10.(2022湖南娄底中考)下列物质能用于除去水中异味和色素的是( )
A.明矾B.活性炭C.小卵石D.石英砂
11.(2022山东日照中考)用如图所示装置电解水,下列说法错误的是( )
A.M、N两导管口处收集的气体质量之比是1:8
B.水中可加入少量硫酸钠或氢氧化钠以增强导电性
C.将带火星的木条放在M导管口处,木条会复燃
D.N处收集的气体,靠近火焰,若发出尖锐的爆鸣声,说明不纯
12. (2022北京中考)下列关于水的说法中,不正确的是
A. 水能与氧化钙反应B. 蒸馏是水净化的一种方法
C. 水由氢气和氧气组成D. 硬水和软水可用肥皂水区分
13. (2022山东临沂中考)水是宝贵的自然资源。对人类生话、生产都有重要意义。
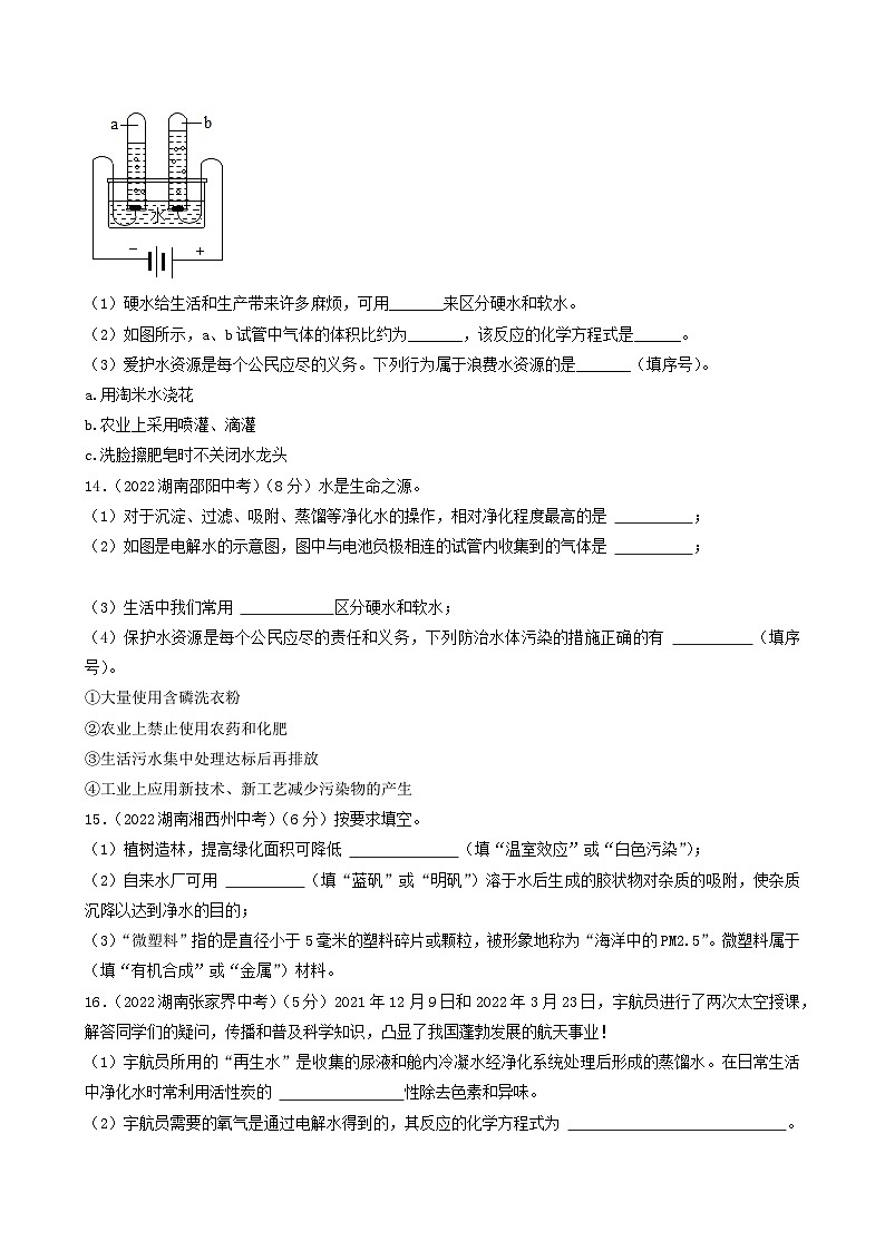
(1)硬水给生活和生产带来许多麻烦,可用_______来区分硬水和软水。
(2)如图所示,a、b试管中气体的体积比约为_______,该反应的化学方程式是______。
(3)爱护水资源是每个公民应尽的义务。下列行为属于浪费水资源的是_______(填序号)。
a.用淘米水浇花
b.农业上采用喷灌、滴灌
c.洗脸擦肥皂时不关闭水龙头
14.(2022湖南邵阳中考)(8分)水是生命之源。
(1)对于沉淀、过滤、吸附、蒸馏等净化水的操作,相对净化程度最高的是 ;
(2)如图是电解水的示意图,图中与电池负极相连的试管内收集到的气体是 ;
(3)生活中我们常用 区分硬水和软水;
(4)保护水资源是每个公民应尽的责任和义务,下列防治水体污染的措施正确的有 (填序号)。
①大量使用含磷洗衣粉
②农业上禁止使用农药和化肥
③生活污水集中处理达标后再排放
④工业上应用新技术、新工艺减少污染物的产生
15.(2022湖南湘西州中考)(6分)按要求填空。
(1)植树造林,提高绿化面积可降低 (填“温室效应”或“白色污染”);
(2)自来水厂可用 (填“蓝矾”或“明矾”)溶于水后生成的胶状物对杂质的吸附,使杂质沉降以达到净水的目的;
(3)“微塑料”指的是直径小于5毫米的塑料碎片或颗粒,被形象地称为“海洋中的PM2.5”。微塑料属于 (填“有机合成”或“金属”)材料。
16.(2022湖南张家界中考)(5分)2021年12月9日和2022年3月23日,宇航员进行了两次太空授课,解答同学们的疑问,传播和普及科学知识,凸显了我国蓬勃发展的航天事业!
(1)宇航员所用的“再生水”是收集的尿液和舱内冷凝水经净化系统处理后形成的蒸馏水。在日常生活中净化水时常利用活性炭的 性除去色素和异味。
(2)宇航员需要的氧气是通过电解水得到的,其反应的化学方程式为 。
(3)王亚平老师将一片泡腾片放入蓝色水球中,球内迅速产生气泡,并闻到了阵阵香气。从分子的角度分析“闻到香气”的原因是 。
(4)“冰雪实验”是运用结晶的原理。乙酸钠在不同温度时的溶解度如表所示:
60℃时,向盛有100g水的烧杯中加入 g乙酸钠固体,搅拌,恰好形成饱和溶液,将其饱和溶液降温到20℃时,可观察到的现象是 。
17.(2022湖南株州中考)(5分)如图是自来水厂净水过程示意图:
(1)自来水厂输送到用户的自来水 (填“是”或“不是”)纯水。
(2)自来水厂取水后可加入明矾[KAl(SO4)2•12H2O]作絮凝剂。明矾可用于净水,是因为明矾溶于水生成的胶状物可以 悬浮于水中的杂质,使之从水中沉降出来。
(3)通常用户获得的自来水仍是硬水,生活中我们可以通过 来降低水的硬度。
(4)生产自来水时,“投药消毒”过程中发生了 (填“物理”或“化学”)变化。
(5)水是一切生命体生存所必需的物质,每一位公民都要爱惜水资源、保护水环境、防治水污染。目前我国普遍实行了河长制,责任是督促公民一方面要节约用水,另一方面要防治水体污染。假如你是河长,你与公民分享的节水窍门有: 等。
18.(2022山东东营中考)(8分)(1)黄河水经沉降、吸附、杀菌消毒等净化过程可得到自来水,自来水属于 (填“混合物”或“纯净物”)。
(2)饮用硬度过大的水不利于人体健康,生活中常用 检验水是硬水还是软水。
(3)如图是电解水的实验装置图,连接正负两极的玻璃管内产生的气体体积比为 ,检验a管中产生的气体方法是 。
(4)北京冬奥会“飞扬”火炬使用氢气作为燃料,体现了绿色奥运理念。氢气作为绿色燃料的优点是 。
(5)如图是两种变化的微观图示:
①②两种变化中属于物理变化的是 (填“①”或“②”),从微观角度看,物质发生化学变化的实质是 。
19. (2022北京中考)絮凝剂常用于水的净化,实验小组探究用絮凝剂净水时影响净化效果的因素。
【查阅资料】絮凝剂溶于水后能够吸附水中悬浮物并发生沉降,从而达到净水目的。硫酸铁是一种常见的絮凝剂。
【进行实验】
Ⅰ.配制水样和絮凝剂溶液
配制水样:向10L水中加入25g高岭土,搅拌、静置,取上层液作为水样。
配制絮凝剂溶液:用100mL水和5g硫酸铁进行配制。
Ⅱ.探究影响水样净化效果的因素
取水样,向其中加入絮凝剂溶液,搅拌,测定静置不同时间水样的浊度,并计算浊度去除率(浊度去除率越高代表净化效果越好)。实验记录如下:
【解释与结论】
(1)配制絮凝剂溶液的操作如下图所示。
正确的操作顺序是______________(填序号),B中用玻璃棒搅拌的目的是______________。
(2)②中浊度去除率比①高的原因是______________。
(3)依据④~⑦得出的结论是______________。
(4)探究等量水样中加入絮凝剂溶液的体积对净化效果影响的实验是______________(填序号)。
【反思与评价】
(5)依据实验数据,不能得出“静置时间相同时,等量水样中加入絮凝剂溶液的体积越大,净化效果越好”的结论,其证据是______________。
20. (2022辽宁沈阳中考)水是人类宝贵的自然资源。
水——生命的源泉
(1)如图为自制简易污水净化装置,该装置中活性炭主要起到______作用。
(2)长期饮用硬水对人体健康不利,生活中常用______方法降低水的硬度。
水——重要的溶剂
(3)生理盐水是溶质质量分数为0.9%的NaCl溶液。现需配制500g生理盐水,请回答下列问题:
①计算:需要称取NaCl的质量是______g。
②配制溶液的操作步骤如上图,正确的操作顺序是______(填字母序号)。
(4)欲从KNO3和NaCl(少量)的混合物中分离出KNO3。根据所给信息,回答下列问题:
常温下(20℃)溶解度和溶解性的关系
①常温下(20℃),KNO3和NaCl的溶解性都属于______。
②80℃时,KNO3的溶解度______(填“大于”、“小于”或“等于”)NaCl的溶解度。
③从该混合物中分离出KNO3的方法是______。
水——化学变化的参与者
(5)水能与生石灰(CaO)反应,这一性质被广泛应用到生产、生活中、请结合所学知识回答下列问题:
①写出水与生石灰反应的化学方程式______。
②列举一条该反应的用途______。
21.(2022辽宁大连中考)水是生存之本、文明之源。
(1)天然水中含有不溶性杂质和可溶性杂质等。不溶性杂质可通过________的方法除去:区分天然水是硬水还是软水可用_______,生活中可通过______的方法降低水的硬度。
(2)电解水实验能证明水是由________两种元素组成,反应的化学方程式为_______,该反应的基本类型是______反应。
22. (2022北京中考)海水是宝贵的自然资源,从海水中提取食盐的主要过程如下图。
(1)食盐的主要成分是______________。
(2)蒸发池中,水蒸发属于______________(填“物理”或“化学”)变化。
(3)下列是去除粗盐中难溶性杂质的操作,正确的顺序是______________(填序号)。
A. 过滤B. 溶解C. 蒸发
23.(2022湖南益阳中考)(4分)某化学反应前后分子种类变化的微观示意图如图,请回答下列问题。
(1)该反应中生成物丙的化学式为 ;
(2)该反应中甲、乙两种反应物的分子个数比为 。温度(℃)
10
20
30
40
50
60
80
100
溶解度(g)
40.88
46.5
54.55
65.5
83
139
153
170
实验序号
水样的体积/mL
加入絮凝剂溶液的体积/mL
静置时间/min
浊度去除率/%
①
200
0
20
12.48
②
200
0.2
20
76.54
③
200
0.3
20
84.60
④
200
0.4
5
64.45
⑤
200
0.4
10
70.85
⑥
200
0.4
15
81.04
⑦
200
0.4
20
86.02
⑧
200
0.5
20
88.15
⑨
200
0.6
20
8649
溶解度S
S≥10g
1g≤S<10g
0.01g≤S<1g
S<0.01g
溶解性
易溶
可溶
微溶
难溶
中考化学真题分项汇编(全国通用)(第03期)
专题09 自然界的水
1.(2022山东烟台中考)水对于生命活动、工农业生产具有重要意义。下列有关水的说法错误的是( )
A.农业上采用喷灌和滴灌可以节约用水
B.工业废水可以不经处理直接排入河道
C.生活中可以用煮沸的方法降低水的硬度
D.工业上可采用蒸馏法从海水中获取淡水
【答案】B
【解析】A.农业上采用喷灌和滴灌可以节约用水,故A正确;
B.工业废水不经处理直接排入河道,会污染水源,故B错误;
C.生活中可以用煮沸的方法降低水的硬度,故C正确;
D.工业上可采用蒸馏法从海水中获取淡水,故D正确。
故选:B。
2. (2022湖南荆州中考)水是生命之源,下列有关水的说法正确的是
A. 地球上可利用的淡水资源取之不尽、用之不竭
B. 保持水的化学性质的最小粒子是氢原子和氧原子
C. 硬水中含有较多钙、镁化合物,提倡多喝硬水
D. 水能溶解很多物质,是一种最常见的溶剂
【答案】D
【解析】
A、地球上可利用的淡水资源紧缺,应该节约用水,选项错误;
B、分子是保持物质化学性质的最小粒子,保持水的化学性质的微粒是水分子,选项错误;
C、硬水中含有较多钙、镁化合物,人不能常喝,会引起结石,选项错误;
D、水能溶解很多物质,是一种最常见的溶剂,选项正确;
答案为:D。
3.(2022湖南益阳中考)(3分)化学与生活息息相关,人类的生活离不开化学。生活中下列做法错误的是( )
A.食品包装中充氮气防腐
B.用过滤和蒸馏等方法净化水
C.用灼烧方法区分棉纤维和合成纤维
D.用硬水洗涤衣服有利于节约肥皂
【答案】D
【解析】A、氮气的化学性质稳定,所以食品包装中充氮气防腐,故A正确;
B、过滤可以除去水中的不溶性杂质,蒸馏主要目的是为了除去可溶性杂质,故B正确;
C、棉纤维灼烧会产生烧纸味,合成纤维灼烧不能产生烧纸味,现象不同,可以鉴别,故C正确;
D、肥皂水在硬水中会产生较多的浮渣,用硬水洗涤衣服浪费肥皂,故D错误。
故选:D。
4. (2022江苏南通中考)下列有关“水”叙述中,正确的是
A. 用肥皂水可以区分硬水和软水
B. 水是由氢气和氧气组成
C. 通过活性炭的吸附可以将海水转为淡水
D. 电解水时,在正极产生的气体体积是负极的2倍
【答案】A
【解析】
A、硬水遇到肥皂水产生浮渣,软水遇到肥皂水产生气泡,所以用肥皂水可以区分硬水和软水,选项正确;
B、水由水分子构成,水分子由氢原子和氧原子构成,氢原子统称氢元素,氧原子统称氧元素,即水是由氢元素与氧元素组成的,选项错误;
C、活性炭具有吸附性,能够吸附水中的色素和异味,不能将水中的可溶性物质与水分离,即通过活性炭的吸附不可以将海水转为淡水,选项错误;
D、电解水时,生成的氢气与氧气的体积比为2:1,连接电源正极的玻璃管中生成氧气,负极玻璃管中生成氢气,所以电解水时,在正极产生的气体体积是负极的1/2倍,选项错误,故选A。
5.(2022四川自贡中考)空气和水是人类生活和生产不可缺少的自然资源。下列说法错误的是( )
空气中的二氧化碳是植物进行光合作用必需的物质
B. 空气中的氧气能供给生物呼吸,支持燃料燃烧
C. 地球上的水总储量虽然很大,但淡水很少,我们要节约用水
D. 电解水实验说明了水是由H2与O2组成的
【答案】D
【解析】A、二氧化碳是植物光合作用的原料,故选项说法正确;
B、氧气能供给呼吸和支持燃烧,故选项说法正确;
C、地球上的总储水量虽然大,但是淡水资源少,可以利用的淡水资源更少,故要节约用水,故选项说法正确;
D、电解水生成氢气和氧气,说明水由氢元素和氧元素组成,故选项说法错误;
故选:D。
6.(2022广州市中考)广州北部水厂采用了先进的超滤膜净水技术,超滤膜能有效去除水中的悬浮物、藻类、细菌等不溶性杂质。关于水的净化,下列说法不正确的是
A. 加入明矾能促进水中悬浮杂质沉降
B. 活性炭可除去水中异味
C. 超滤膜可降低水的硬度
D. 自来水属于混合物
【答案】C
【解析】
A、明矾溶于水形成的胶状物具有吸附性,可以吸附水中悬浮的杂质,加速水中悬浮杂质沉降,不符合题意;
B、活性炭结构疏松多孔,具有吸附性,可以吸附水中的色素和异味,不符合题意;
C、超滤膜能有效去除水中的悬浮物、藻类、细菌等不溶性杂质,不能除去可溶性杂质,不能降低水的硬度,符合题意;
D、自来水是由水、可溶性杂质等混合而成,属于混合物,不符合题意。
故选C。
7. (2022广西梧州中考)如图为某天然饮用水标签的部分内容。根据标签信息,下列说法正确的是
A. 该饮用水是纯净物B. 该饮用水一定呈酸性
C. 钙、镁、钠是指元素D. 钾的质量分数为10%
【答案】C
【解析】
A.该饮用水中含有水、多种矿物质,是混合物,选项错误。
B.该饮用水pH在6.8~7.8之间,小于7时显酸性,大于7时显碱性,所以不一定呈酸性,选项错误。
C.钙、镁、钠粗略的描述了物质的组成,所以是指元素,正确。
D.钾每100mL里面大于等于10,所以钾的质量分数≥10%,选项错误。
故选:C。
8.(2022湖南湘西州中考)“油、盐、酱、醋、糖”是家庭常用的厨房用品,其中与水混合不能形成溶液的是( )
A.植物油B.食盐C.米醋D.白砂糖
【答案】A
【解答】解:A、植物油难溶于水,不能和水形成均一、稳定的混合物,即不能够形成溶液,故选项正确。
B、食盐易溶于水,形成均一、稳定的混合物,能形成溶液,故选项错误。
C、米醋易溶于水,形成均一、稳定的混合物,能形成溶液,故选项错误。
D、白砂糖易溶于水,形成均一、稳定的混合物,能形成溶液,故选项错误。
故选:A。
9. (2022广西桂林中考)生活中区分硬水和软水常用的试剂是
A. 食盐水B. 稀盐酸C. 蔗糖水D. 肥皂水
【答案】D
【解析】
硬水遇到肥皂水产生浮渣,软水遇到肥皂水产生泡沫,所以生活中区分硬水和软水常用的试剂是肥皂水,故选D。
10.(2022湖南娄底中考)下列物质能用于除去水中异味和色素的是( )
A.明矾B.活性炭C.小卵石D.石英砂
【答案】B
【解析】A.明矾溶于水后可以吸附水中的悬浮杂质而加速其沉降,但不能除去水中的色素和异味,故不合题意;
B.活性炭具有吸附性,可以除去水中的色素和异味,故符合题意;
C.净化水时,小卵石可以过滤掉部分难溶性杂质,但不能除去水中的色素和异味,故不合题意;
D.净化水时,石英砂可以过滤掉部分难溶性杂质,但不能除去水中的色素和异味,故不合题意;
故选:B。
11.(2022山东日照中考)用如图所示装置电解水,下列说法错误的是( )
A.M、N两导管口处收集的气体质量之比是1:8
B.水中可加入少量硫酸钠或氢氧化钠以增强导电性
C.将带火星的木条放在M导管口处,木条会复燃
D.N处收集的气体,靠近火焰,若发出尖锐的爆鸣声,说明不纯
【答案】A
【解答】解:A、由电解水时“正氧负氢、氢二氧一”可知,M、N两导管口处收集的气体分别是氧气和氢气,质量之比是8:1,故A错误;
B、由于硫酸钠或氢氧化钠在水中能解离出自由移动的离子,水中可加入少量硫酸钠或氢氧化钠以增强导电性,故B正确;
C、由电解水时“正氧负氢、氢二氧一”可知,M导管口处生成的是氧气,具有助燃性,将带火星的木条放在M导管口处,木条会复燃,故C正确;
D、由电解水时“正氧负氢、氢二氧一”可知,N处收集的气体是氢气具有可燃性,靠近火焰,若发出尖锐的爆鸣声,说明不纯,故D正确。
故选:A。
12. (2022北京中考)下列关于水的说法中,不正确的是
A. 水能与氧化钙反应B. 蒸馏是水净化的一种方法
C. 水由氢气和氧气组成D. 硬水和软水可用肥皂水区分
【答案】C
【解析】
A、水能与氧化钙反应生成氢氧化钙,故说法正确;
B、蒸馏是水净化的一种方法,可除去水中的可溶性杂质和难溶性杂质,故说法正确;
C、水由氢元素和氧元素组成,故说法错误;
D、硬水和软水可用肥皂水区分,泡沫多为软水,泡沫少为硬水,故说法正确;
故选C。
13. (2022山东临沂中考)水是宝贵的自然资源。对人类生话、生产都有重要意义。
(1)硬水给生活和生产带来许多麻烦,可用_______来区分硬水和软水。
(2)如图所示,a、b试管中气体的体积比约为_______,该反应的化学方程式是______。
(3)爱护水资源是每个公民应尽的义务。下列行为属于浪费水资源的是_______(填序号)。
a.用淘米水浇花
b.农业上采用喷灌、滴灌
c.洗脸擦肥皂时不关闭水龙头
【答案】(1)肥皂水 (2) ①. 2:1 ②. (3)c
【解析】
(1)鉴别硬水与软水可用肥皂水,加入肥皂水后搅拌,产生泡沫较多的是软水,产生泡沫较少、多浮渣的是硬水。
(2)水电解时正极产生的是氧气,负极产生的是氢气,它们的体积比(不是质量比)是1:2,故a、b试管中气体的体积比约为2:1;电解水生成氢气和氧气,反应的化学方程式为:。
(3)a.用淘米水浇花 ,提高了水的利用率,能起到节约用水的作用;
b.农业上采用喷灌、滴灌能起到节约用水的作用;
c.洗脸擦肥皂不关上水龙头会浪费水资源。
故选c。
14.(2022湖南邵阳中考)(8分)水是生命之源。
(1)对于沉淀、过滤、吸附、蒸馏等净化水的操作,相对净化程度最高的是 ;
(2)如图是电解水的示意图,图中与电池负极相连的试管内收集到的气体是 ;
(3)生活中我们常用 区分硬水和软水;
(4)保护水资源是每个公民应尽的责任和义务,下列防治水体污染的措施正确的有 (填序号)。
①大量使用含磷洗衣粉
②农业上禁止使用农药和化肥
③生活污水集中处理达标后再排放
④工业上应用新技术、新工艺减少污染物的产生
【答案】(1)蒸馏;
(2)氢气;
(3)肥皂水;
(4)③④。
【解析】(1)沉淀、过滤可以除去水中的难溶性杂质,吸附可以除去水中的色素和异味,而蒸馏可以除去水中的所有杂质,因此相对净化程度最高的是蒸馏;故答案为:蒸馏;
(2)由“正氧负氢、氢二氧一”可知,图中与电池负极相连的试管内收集到的气体是氢气;故答案为:氢气;
(3)生活中我们常用肥皂水区分硬水和软水,加入肥皂水后搅拌,产生泡沫较少的是硬水,产生泡沫较多的是软水;故答案为:肥皂水;
(4)①大量使用含磷洗衣粉会造成水体污染,说法错误;
②农业上不能禁止使用农药和化肥,要合理使用农药和化肥,说法错误;
③生活污水集中处理达标后再排放可以防止水体污染,说法错误;
④工业上应用新技术、新工艺减少污染物的产生可以防止水体污染,说法正确。
故答案为:③④。
15.(2022湖南湘西州中考)(6分)按要求填空。
(1)植树造林,提高绿化面积可降低 (填“温室效应”或“白色污染”);
(2)自来水厂可用 (填“蓝矾”或“明矾”)溶于水后生成的胶状物对杂质的吸附,使杂质沉降以达到净水的目的;
(3)“微塑料”指的是直径小于5毫米的塑料碎片或颗粒,被形象地称为“海洋中的PM2.5”。微塑料属于 (填“有机合成”或“金属”)材料。
【答案】
(1)温室效应;
(2)明矾;
(3)有机合成。
【解析】(1)植树造林,提高绿化面积,能增加二氧化碳的消耗,二氧化碳排放过多会造成温室效应,可降低温室效应。
(2)自来水厂可用明矾溶于水后生成的胶状物对杂质的吸附,使杂质沉降以达到净水的目的。
(3)“微塑料”指的是直径小于5毫米的塑料碎片或颗粒,微塑料属于有机合成材料。
16.(2022湖南张家界中考)(5分)2021年12月9日和2022年3月23日,宇航员进行了两次太空授课,解答同学们的疑问,传播和普及科学知识,凸显了我国蓬勃发展的航天事业!
(1)宇航员所用的“再生水”是收集的尿液和舱内冷凝水经净化系统处理后形成的蒸馏水。在日常生活中净化水时常利用活性炭的 性除去色素和异味。
(2)宇航员需要的氧气是通过电解水得到的,其反应的化学方程式为 。
(3)王亚平老师将一片泡腾片放入蓝色水球中,球内迅速产生气泡,并闻到了阵阵香气。从分子的角度分析“闻到香气”的原因是 。
(4)“冰雪实验”是运用结晶的原理。乙酸钠在不同温度时的溶解度如表所示:
60℃时,向盛有100g水的烧杯中加入 g乙酸钠固体,搅拌,恰好形成饱和溶液,将其饱和溶液降温到20℃时,可观察到的现象是 。
【答案】
(1)吸附;
(2)2H2O2H2↑+O2↑;
(3)分子是在不断运动的;
(4)139;有晶体析出。
【解答】解:(1)在日常生活中净化水时常利用活性炭的吸附性除去色素和异味。
(2)电解水生成氢气和氧气,反应的化学方程式为:2H2O2H2↑+O2↑。
(3)闻到香气,是因为香气中含有的分子是在不断运动的,向四周扩散,使人闻到香气。
(4)60℃时,乙酸钠的溶解度为139g,60℃时,向盛有100g水的烧杯中加入139g乙酸钠固体,搅拌,恰好形成饱和溶液;20℃时,乙酸钠的溶解度为46.5g,将其饱和溶液降温到20℃时,可观察到的现象是有晶体析出。
17.(2022湖南株州中考)(5分)如图是自来水厂净水过程示意图:
(1)自来水厂输送到用户的自来水 (填“是”或“不是”)纯水。
(2)自来水厂取水后可加入明矾[KAl(SO4)2•12H2O]作絮凝剂。明矾可用于净水,是因为明矾溶于水生成的胶状物可以 悬浮于水中的杂质,使之从水中沉降出来。
(3)通常用户获得的自来水仍是硬水,生活中我们可以通过 来降低水的硬度。
(4)生产自来水时,“投药消毒”过程中发生了 (填“物理”或“化学”)变化。
(5)水是一切生命体生存所必需的物质,每一位公民都要爱惜水资源、保护水环境、防治水污染。目前我国普遍实行了河长制,责任是督促公民一方面要节约用水,另一方面要防治水体污染。假如你是河长,你与公民分享的节水窍门有: 等。
【答案】(1)不是;
(2)吸附;
(3)煮沸;
(4)化学;
(5)洗菜水浇花(合理即可)。
【解析】(1)自来水的净化过程中并没有除去水中的可溶性杂质,因此输送到用户的自来水不是纯水;故答案为:不是;
(2)明矾可用于净水,是因为明矾溶于水生成的胶状物可以吸附悬浮于水中的杂质,使之从水中沉降出来;故答案为:吸附;
(3)通常用户获得的自来水仍是硬水,生活中我们可以通过煮沸来降低水的硬度;故答案为:煮沸;
(4)生产自来水时,“投药消毒”过程中有新物质生成,发生了化学变化;故答案为:化学;
(5)节水的措施有随手拧紧水龙头、洗菜水浇花、洗衣服的水浇花等;故答案为:洗菜水浇花(合理即可)。
18.(2022山东东营中考)(8分)(1)黄河水经沉降、吸附、杀菌消毒等净化过程可得到自来水,自来水属于 (填“混合物”或“纯净物”)。
(2)饮用硬度过大的水不利于人体健康,生活中常用 检验水是硬水还是软水。
(3)如图是电解水的实验装置图,连接正负两极的玻璃管内产生的气体体积比为 ,检验a管中产生的气体方法是 。
(4)北京冬奥会“飞扬”火炬使用氢气作为燃料,体现了绿色奥运理念。氢气作为绿色燃料的优点是 。
(5)如图是两种变化的微观图示:
①②两种变化中属于物理变化的是 (填“①”或“②”),从微观角度看,物质发生化学变化的实质是 。
答案(1)混合物;
(2)肥皂水;
(3)1:2;将带火星的小木条伸到a的活塞上方,打开活塞,若木条复燃,说明该气体是氧气
(4)无污染,热值高,来源广;
(5)②;分子的破裂,原子的重新组合。
【解析】(1)自来水中常含有可溶性的杂质,属于混合物。
(2)生活中常用肥皂水检验水是硬水还是软水,遇肥皂水产生泡沫少的是硬水,遇肥皂水产生泡沫多的是软水。
(3)如图是电解水的实验装置图,由电解水时“正氧负氢、氢二氧一”可知,连接正负两极的玻璃管内产生的气体体积比为1:2,a管中的气体较少是氧气,具有助燃性,检验a管中产生的气体方法是:将带火星的小木条伸到a的活塞上方,打开活塞,若木条复燃,说明该气体是氧气。
(4)氢气作为绿色燃料的优点是产物是水,无污染,热值高,来源广。
(5)①②两种变化中没有新物质生成的是②,属于物理变化,从微观角度看,物质发生化学变化的实质是分子的破裂,原子的重新组合。
19. (2022北京中考)絮凝剂常用于水的净化,实验小组探究用絮凝剂净水时影响净化效果的因素。
【查阅资料】絮凝剂溶于水后能够吸附水中悬浮物并发生沉降,从而达到净水目的。硫酸铁是一种常见的絮凝剂。
【进行实验】
Ⅰ.配制水样和絮凝剂溶液
配制水样:向10L水中加入25g高岭土,搅拌、静置,取上层液作为水样。
配制絮凝剂溶液:用100mL水和5g硫酸铁进行配制。
Ⅱ.探究影响水样净化效果的因素
取水样,向其中加入絮凝剂溶液,搅拌,测定静置不同时间水样的浊度,并计算浊度去除率(浊度去除率越高代表净化效果越好)。实验记录如下:
【解释与结论】
(1)配制絮凝剂溶液的操作如下图所示。
正确的操作顺序是______________(填序号),B中用玻璃棒搅拌的目的是______________。
(2)②中浊度去除率比①高的原因是______________。
(3)依据④~⑦得出的结论是______________。
(4)探究等量水样中加入絮凝剂溶液的体积对净化效果影响的实验是______________(填序号)。
【反思与评价】
(5)依据实验数据,不能得出“静置时间相同时,等量水样中加入絮凝剂溶液的体积越大,净化效果越好”的结论,其证据是______________。
【答案】(1) ①. CDAB ②. 加快溶解速度
(2)加入了絮凝剂 (3)静置时间越长,浊度去除率越高
(4)①②③或⑦⑧⑨
(5)⑧⑨实验对比得出,两组实验中水样的质量与静置时间都相同,⑧中絮凝剂加入体积较少,浊度去除率较高
【解析】
(1)配制絮凝剂溶液的操作为:计算出需要溶质的质量及溶剂的体积,先用天平称量出需要的絮凝剂的质量,将絮凝剂倒入烧杯中,用量筒量取需要水的体积,将水倒入烧杯中,用玻璃棒搅拌加快溶解,待全部溶解后溶液配制成功;故操作顺序为CDAB;玻璃棒搅拌的目的为加快溶解速度;
(2)②中加入了絮凝剂,①中没有絮凝剂,则②中浊度去除率比①高;
(3)实验④~⑦中等质量的水样中加入的絮凝剂体积也相同,根据表格数据得出静置时间越长,浊度去除率越高;
(4)观察表格数据得出实验①②③或者实验⑦⑧⑨中水样的体积相等,静置时间相等,加入絮凝剂的体积不一样,则实验①②③或者实验⑦⑧⑨可以探究等量水样中加入絮凝剂溶液的体积对净化效果影响;
(5)观察实验数据可以发现实验⑧与⑨可知,实验⑧中浊度去除率较高,但絮凝剂加入的体积较少,则不能得出结论“静置时间相同时,等量水样中加入絮凝剂溶液的体积越大,净化效果越好”。
20. (2022辽宁沈阳中考)水是人类宝贵的自然资源。
水——生命的源泉
(1)如图为自制简易污水净化装置,该装置中活性炭主要起到______作用。
(2)长期饮用硬水对人体健康不利,生活中常用______方法降低水的硬度。
水——重要的溶剂
(3)生理盐水是溶质质量分数为0.9%的NaCl溶液。现需配制500g生理盐水,请回答下列问题:
①计算:需要称取NaCl的质量是______g。
②配制溶液的操作步骤如上图,正确的操作顺序是______(填字母序号)。
(4)欲从KNO3和NaCl(少量)的混合物中分离出KNO3。根据所给信息,回答下列问题:
常温下(20℃)溶解度和溶解性的关系
①常温下(20℃),KNO3和NaCl的溶解性都属于______。
②80℃时,KNO3的溶解度______(填“大于”、“小于”或“等于”)NaCl的溶解度。
③从该混合物中分离出KNO3的方法是______。
水——化学变化的参与者
(5)水能与生石灰(CaO)反应,这一性质被广泛应用到生产、生活中、请结合所学知识回答下列问题:
①写出水与生石灰反应的化学方程式______。
②列举一条该反应的用途______。
【答案】(1)吸附 (2)煮沸或加热煮沸
(3) ①. 4.5 ②. DBCAE
(4) ①. 易溶物 ②. 大于 ③. 降温结晶或冷却热饱和溶液
(5) ①. ②. 用作食品干燥剂
【解析】
(1)活性炭可以吸附水中一些可溶性杂质,比如颜色、异味等。所以该装置中活性炭主要起到吸附作用。
(2)长期饮用硬水对人体健康不利,日常生活中常用煮沸的方法降低水的硬度,煮沸可将部分钙镁化合物转化为沉淀析出。
(3)①称取NaCl的质量=500g×0.9%=4.5g。
②A为量取一定量的水倒入烧杯;B为称取氯化钠的操作;C为把称量的氯化钠倒入烧杯;D为用药匙取出固体氯化钠准备进行称量;E则是搅拌溶解。则正确的操作顺序为:DBCAE。
(4)①据图可知,常温下(20℃),KNO3和NaCl的溶解度都在30g以上,大于10g,据表可知常温下(20℃),KNO3和NaCl的溶解性都属于易溶物。
②据图可知,80℃时,KNO3的溶解度曲线对应点高于NaCl,所以硝酸钾的溶解度大于氯化钠的溶解度。
③由于,KNO3的溶解度受温度变化影响很大,NaCl的溶解度受温度变化影响不大。所以从该混合物中分离出KNO3的方法是降温结晶或冷却热饱和溶液。
(5)①水与生石灰反应生成熟石灰。化学方程式
②该反应的用途有,制取熟石灰,做食品干燥剂等。
21.(2022辽宁大连中考)水是生存之本、文明之源。
(1)天然水中含有不溶性杂质和可溶性杂质等。不溶性杂质可通过________的方法除去:区分天然水是硬水还是软水可用_______,生活中可通过______的方法降低水的硬度。
(2)电解水实验能证明水是由________两种元素组成,反应的化学方程式为_______,该反应的基本类型是______反应。
【答案】(1) ①. 过滤 ②. 肥皂水 ③. 煮沸
(2) ①. 氢元素和氧元素 ②.
③. 分解
【解析】
(1)过滤可实现固液分离,故不溶性杂质可通过过滤的方法除去;
通常用肥皂水来区分硬水和软水,肥皂水在硬水中易起浮渣,在软水中泡沫较多;
可溶性钙、镁化合物在加热时,能形成沉淀,故生活中可通过煮沸的方法降低水的硬度;
(2)电解水生成氢气和氧气,氢气由氢元素组成,氧气由氧元素组成, 根据质量守恒定律,化学反应前后,元素的种类不变,可得水是由氢元素和氧元素组成;
水在通电的条件下反应生成氢气和氧气,该反应的化学方程式为:;
该反应符合“一变多”的特点,属于分解反应。
22. (2022北京中考)海水是宝贵的自然资源,从海水中提取食盐的主要过程如下图。
(1)食盐的主要成分是______________。
(2)蒸发池中,水蒸发属于______________(填“物理”或“化学”)变化。
(3)下列是去除粗盐中难溶性杂质的操作,正确的顺序是______________(填序号)。
A. 过滤B. 溶解C. 蒸发
【答案】(1)氯化钠或NaCl (2)物理 (3)BAC
【解析】
(1)食盐的主要成分是氯化钠;
(2)蒸发池中,水蒸发,只是状态的改变,无新物质生成,属于物理变化;
(3)去除粗盐中难溶性杂质的操作是溶解、过滤、蒸发,故顺序是:BAC。
23.(2022湖南益阳中考)(4分)某化学反应前后分子种类变化的微观示意图如图,请回答下列问题。
(1)该反应中生成物丙的化学式为 ;
(2)该反应中甲、乙两种反应物的分子个数比为 。
【答案】(1)SO2;(2)2:3。
【解析】(1)生成物丙的分子由一个硫原子和两个氧原子构成,所以化学式为SO2;
(2)由化学方程式可知,该反应中甲、乙两种反应物的分子个数比为2:3。
故答案为:(1)SO2;
(2)2:3。温度(℃)
10
20
30
40
50
60
80
100
溶解度(g)
40.88
46.5
54.55
65.5
83
139
153
170
实验序号
水样的体积/mL
加入絮凝剂溶液的体积/mL
静置时间/min
浊度去除率/%
①
200
0
20
12.48
②
200
0.2
20
76.54
③
200
0.3
20
84.60
④
200
0.4
5
64.45
⑤
200
0.4
10
70.85
⑥
200
0.4
15
81.04
⑦
200
0.4
20
86.02
⑧
200
0.5
20
88.15
⑨
200
0.6
20
8649
溶解度S
S≥10g
1g≤S<10g
0.01g≤S<1g
S<0.01g
溶解性
易溶
可溶
微溶
难溶
相关试卷
这是一份中考化学真题分项汇编(全国通用)(第01期)专题23化学计算(原卷版+解析),共41页。试卷主要包含了化学式计算,技巧计算,化学方程式的计算,溶液的计算,综合计算等内容,欢迎下载使用。
这是一份中考化学真题分项汇编(全国通用)(第01期)专题09碳和碳的氧化物(原卷版+解析),共47页。试卷主要包含了物质的性质决定用途等内容,欢迎下载使用。
这是一份中考化学真题分项汇编(全国通用)(第01期)专题07自然界的水(原卷版+解析),共57页。

