


- 第一单元 食物生产与社会生活 检测题(含解析)--2024届高三历史统编版(2019)选择性必修2二轮复习 试卷 0 次下载
- 第一单元 从中华文明起源到秦汉统一多民族封建国家的建立与巩固 单元检测(含解析)--2024届高三统编版(2019)必修中外历史纲要上二轮复习 试卷 0 次下载
- 模块检测卷01中国古代史测试卷(新教材新高考) 2024年高考历史二轮复习讲练测(含解析) 试卷 0 次下载
- 第一单元 政治制度 测试卷(含解析)-2024届高三历史统编版二轮复习 试卷 0 次下载
- 第一单元 食物生产与社会生活 检测题(含解析)--2024届高三历史统编版(2019)选择性必修2二轮复习(含解析) 试卷 0 次下载
第一单元 从中华文明起源到秦汉统一多民族封建国家的建立与巩固 测试卷(含解析)2024届统编版(2019)中外历史纲要上高中历史二轮复习)
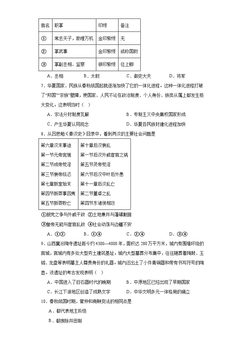
展开高中历史人教统编版(必修)中外历史纲要(上)第一单元 从中华文明起源到秦汉统一多民族封建国家的建立与巩固同步练习题: 这是一份高中历史人教统编版(必修)中外历史纲要(上)<a href="/ls/tb_c160250_t7/?tag_id=28" target="_blank">第一单元 从中华文明起源到秦汉统一多民族封建国家的建立与巩固同步练习题</a>,共10页。试卷主要包含了单选题,材料分析题,论述题等内容,欢迎下载使用。
高中历史人教统编版(必修)中外历史纲要(上)第一单元 从中华文明起源到秦汉统一多民族封建国家的建立与巩固课后作业题: 这是一份高中历史人教统编版(必修)中外历史纲要(上)<a href="/ls/tb_c160250_t7/?tag_id=28" target="_blank">第一单元 从中华文明起源到秦汉统一多民族封建国家的建立与巩固课后作业题</a>,共10页。试卷主要包含了单选题,主观题等内容,欢迎下载使用。
第一单元 从中华文明起源到秦汉统一多民族封建国家的建立与巩固 测试卷(含解析)--2024届高三统编版(2019)必修中外历史纲要上二轮复习: 这是一份第一单元 从中华文明起源到秦汉统一多民族封建国家的建立与巩固 测试卷(含解析)--2024届高三统编版(2019)必修中外历史纲要上二轮复习,共10页。试卷主要包含了单选题,材料分析题,论述题等内容,欢迎下载使用。