广东省广州市2024届普通高中毕业班高三下学期3月综合测试(一)历史试题
展开2023届广东省广州市普通高中毕业班冲刺训练(一)历史试题: 这是一份2023届广东省广州市普通高中毕业班冲刺训练(一)历史试题,文件包含冲刺训练题一docx、冲刺训练题一答案docx等2份试卷配套教学资源,其中试卷共12页, 欢迎下载使用。
2023届广东省广州市普通高中毕业班冲刺训练(二)历史试题: 这是一份2023届广东省广州市普通高中毕业班冲刺训练(二)历史试题,文件包含冲刺练训练题二docx、冲刺训练题二答案docx等2份试卷配套教学资源,其中试卷共10页, 欢迎下载使用。
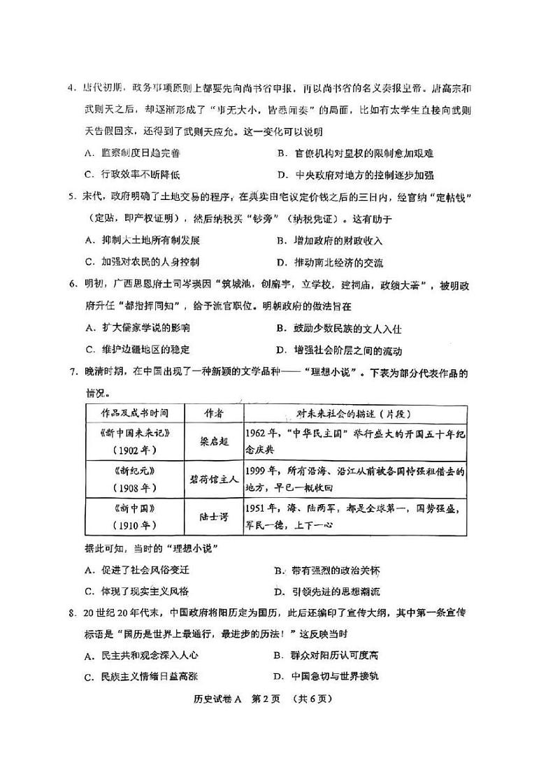
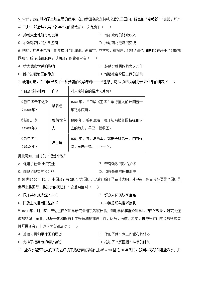
2023届广东省广州市普通高中毕业班综合测试(二)历史试题含答案: 这是一份2023届广东省广州市普通高中毕业班综合测试(二)历史试题含答案,文件包含广东省广州市2022-2023学年高三下学期第二次模拟考试普通高中毕业班综合测试二历史试题docx、历史参考答案pdf等2份试卷配套教学资源,其中试卷共12页, 欢迎下载使用。

