





湖南省长沙市雅礼中学2023-2024学年高二下学期入学考试生物试卷(Word版附解析)
展开时量:75分钟 分值:100分
一、单项选择题(本题共12小题,每小题2分,共24分。在每小题给出的四个选项中,只有一项是符合题目要求的)
1. 2020年诺贝尔生理学或医学奖授予美国和英国三位科学家,以表彰他们“发现丙型肝炎病毒”.丙型肝炎是由丙型肝炎病毒感染导致,患者大部分在感染期伴有轻度肝水肿和高水平的血浆肝酶。肝酶即转氨酶,主要有谷丙转氨酶(ALT)、天门冬氨酸转氨酶(AST)等。临床上,丙型肝炎诊疗方案指出,患者的常规治疗需要注意水、电解质的平衡,以维持内环境稳态,还需要定时监测肝酶、血氧饱和度等指标。下列叙述不正确的是( )
A. 人的肝脏处毛细血管壁细胞直接生活的内环境是组织液和血浆
B. 血常规化验单中每种成分的参考值都有一个变化范围,而不是具体的某数值,说明了内环境中各成分的含量在一定范围内维持动态平衡
C. 机体血氧饱和度正常的生理意义是为细胞呼吸的进行提供O2,避免细胞无氧呼吸产生酒精和二氧化碳
D. 丙型肝炎患者表现肝水肿症状的原因主要是肝脏处毛细血管壁细胞及肝脏细胞受损,血浆蛋白和细胞内液外渗,使组织液的渗透压升高,组织液中的水分增多
【答案】C
【解析】
【分析】组织水肿是由于组织液增多造成的,其水分可以从血浆、细胞内液渗透而来,主要原因包括以下几个方面:
(1)过敏反应中组织胺的释放引起毛细血管壁的通透性增加,血浆蛋白进入组织液使其浓度升高,吸水造成组织水肿;
(2)毛细淋巴管受阻,组织液中蛋白质不能回流至毛细淋巴管,而导致组织液浓度升高,吸水造成水肿;
(3)组织细胞代谢旺盛,代谢产物增加;
(4)营养不良引起血浆蛋白减少,渗透压下降,组织液回流减弱,组织间隙液体增加,导致组织水肿现象;
(5)肾脏病变引起细胞内外液体交换失衡,肾炎导致肾小球滤过率下降,引起水滞留,导致组织水肿。
【详解】A、毛细血管的管壁很薄,只有一层上皮细胞组成,故毛细血管壁细胞生活的内环境是血浆和组织液,A正确;
B、进行检查时,化验单中各指标指的是血浆中各种化学成分的含量,其中包括机体多种代谢产物的含量,化验单中每种成分的参考值都有一个变化范围,而不是具体的某数值,说明了内环境中各成分的含量在一定范围内维持动态平衡,B正确;
C、人体细胞无氧呼吸的产物是乳酸而非酒精和二氧化碳,C错误;
D、丙型肝炎患者肝脏处毛细血管壁细胞及肝脏细胞受损,血浆蛋白和细胞内液外渗,使组织液的渗透压升高,组织液中的水分增多导致肝水肿,D正确。
故选C。
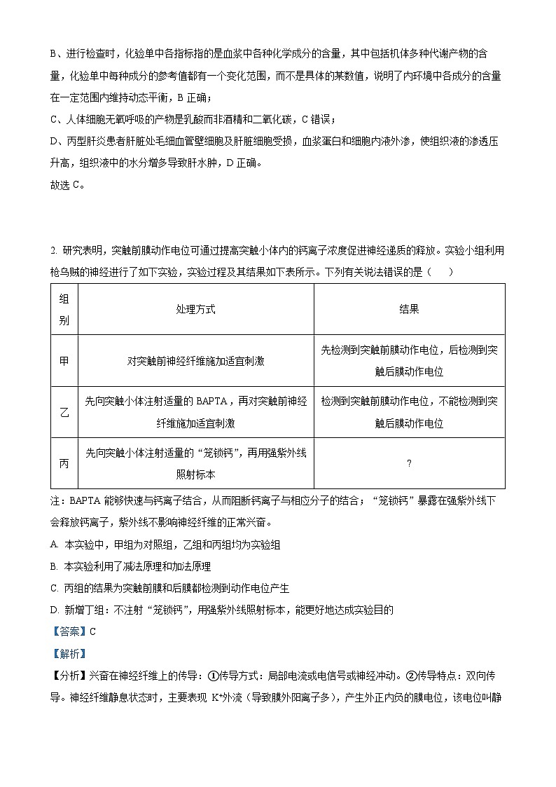
2. 研究表明,突触前膜动作电位可通过提高突触小体内的钙离子浓度促进神经递质的释放。实验小组利用枪乌贼的神经进行了如下实验,实验过程及其结果如下表所示。下列有关说法错误的是( )
注:BAPTA能够快速与钙离子结合,从而阻断钙离子与相应分子的结合;“笼锁钙”暴露在强紫外线下会释放钙离子,紫外线不影响神经纤维的正常兴奋。
A. 本实验中,甲组为对照组,乙组和丙组均为实验组
B. 本实验利用了减法原理和加法原理
C. 丙组的结果为突触前膜和后膜都检测到动作电位产生
D. 新增丁组:不注射“笼锁钙”,用强紫外线照射标本,能更好地达成实验目的
【答案】C
【解析】
【分析】兴奋在神经纤维上的传导:①传导方式:局部电流或电信号或神经冲动。②传导特点:双向传导。神经纤维静息状态时,主要表现 K+外流(导致膜外阳离子多),产生外正内负的膜电位,该电位叫静息电位。兴奋时,主要表现Na+内流(导致膜内阳离子多),产生一次内正外负的膜电位变化,该电位叫动作电位。
兴奋在神经元之间的传递:(1)神经元之间的兴奋传递就是通过突触实现的。突触:包括突触前膜、突触间隙、突触后膜。(2)兴奋的传递方向:由于神经递质只存在于突触小体的突触小泡内,所以兴奋在神经元之间(即在突触处)的传递是单向的,只能是:突触前膜→突触间隙→突触后膜(上个神经元的轴突→下个神经元的细胞体或树突)。(3)传递形式:电信号→化学信号→电信号。
【详解】A、由表可知,甲组是在正常情况下,神经纤维受到刺激时电位变化,为对照组,乙、丙两组均为改变条件进行实验的实验组,A正确;
B、乙组通过BAPTA与钙离子快速结合,降低突触小体内的钙离子浓度,属于减法原理;丙组强紫外线照射下释放钙离子,升高了突触小体内的钙离子浓度,属于加法原理,B正确;
C、丙组中未对突触前神经纤维施加适宜刺激,所以突触前膜没有动作电位产生,C错误;
D、新增丁组作为丙组的对照,不注射“笼锁钙”,用强紫外线照射标本,可更好达成实验目的,D正确。
故选C
3. 如图甲所示,在神经纤维上安装两个完全相同的灵敏电表。表1两电极分别在a、b处膜外,表2两电极分别在d处膜的内外侧,在bd中点c处给予适宜刺激,相关的电位变化曲线如图乙、图丙所示。下列分析中,错误的是( )
A. 表1记录得到丙图所示的曲线图,表2记录得到乙图所示曲线
B. 图乙曲线处于③点时,图丙曲线正处于④点
C. 图丙曲线处于④点时,图甲a处正处于静息电位状态
D. 若降低膜外Na+浓度,③和④点的峰值均下移,若降低膜外K+浓度,③和④点的峰值均上移
【答案】D
【解析】
【分析】1、静息电位时,细胞膜两侧的电位表现为外正内负,产生原因:K+外流,使膜外阳离子浓度高于膜内;
2、动作电位受到刺激后,细胞两侧的电位表现为外负内正,产生原因:Na+内流,使兴奋部位膜内侧阳离子浓度高于膜外侧;
3、兴奋部位与为兴奋部位之间因为电位差的存在,形成了局部电流。将兴奋向前传导,后方又恢复为静息电位;
4、分析题图,表1两电极均在膜外,静息时,ab点电位差为0,电表指针不偏转,对应图丙;表2两电极在膜的内外侧,静息时为外正内负,有电位差,对应图乙。
【详解】A、由图可知,表1两电极分别在a、b处膜外,表1初始值为零电位,因此记录得到丙图所示的双向电位变化曲线;表2两电极在神经纤维膜的内外同一点,表2初始值为负值,因此记录得到乙图所示的电位变化曲线,A正确;
B、由图可知,乙图曲线处于③点时,动作电位最大,丙图曲线正处于④点,B正确;
C、丙图曲线处于④点时,兴奋传递到b处,还没有传递到a处,因此甲图a处正处于静息电位状态,C正确;
D、若降低膜外Na+ 浓度,Na+内流减少,动作电位的峰值降低,即③和④点均下移,若降低膜外K+浓度,影响的是静息电位,不影响③和④点的移动,D错误。
故选D。
4. 下丘脑中存在冷敏神经元和热敏神经元,它们的放电频率因体温变化而发生改变,如图中实线所示,C、W曲线交于S点,此点对应的温度为正常体温。下列说法错误的是( )
A. 冷敏神经元和热敏神经元可通过改变放电频率调节机体体温
B. 冷敏神经元的放电频率低于热敏神经元的放电频率时,体温高于正常值
C. 人在感染流感病毒后或干活出汗时S点右移
D. 某人体温24小时处在S′点,则该时间段的产热量等于散热量
【答案】C
【解析】
【分析】据图分析:图示是下丘脑体温调节中枢的冷敏神经元和热敏神经元放电频率因体温变化而相应改变,C、W曲线交于点S,此点对应的温度为正常温度,当体温低于正常值时,冷敏神经元的放电频率大于热敏神经元的放电频率;当体温高于正常值时,冷敏神经元的放电频率小于热敏神经元的放电频率。
【详解】A、由C、W两条线交于S点,此点对应的温度为正常体温可知,冷敏神经元和热敏神经元通过改变放电频率调节机体体温,A正确;
B、图中可知,冷敏神经元的放电频率低于热敏神经元的放电频率时,体温高于正常值,B正确;
C、人感染流感病毒后体温升高,S点右移,干活出汗时体温不变,S点不移动,C错误;
D、体温24小时处在S'点,高于正常体温但温度保持相对稳定,则该时间段的产热量等于散热量,D正确。
故选C。
5. 系统性红斑狼疮(SLE)是一种以局部或全身炎性反应为特征的自身免疫病,临床诊断SLE的重要依据是自身抗体的产生。糖皮质激素是治疗SLE的常规药物,而新型靶向药物贝利木单抗可通过与B细胞激活因子(BAFF)结合,从而抑制B细胞的活化及自身抗体的生成。下列说法错误的是( )
A. SLE患者体内产生自身抗体的浆细胞只能识别自身的抗原物质
B. BAFF的作用可能是与B细胞表面受体结合,促进B细胞增殖分化
C. 若某药物能提高糖皮质激素受体的表达量,则可用于辅助治疗SLE
D. 在SLE患者的发病过程中遗传、激素和环境因素均可发挥作用
【答案】A
【解析】
【分析】由于免疫系统异常缴感反应过度“敌我不分”地将自身物质当作外来异物进行攻击而引起的,这类疾病就是自身免疫病。
【详解】A、浆细胞不具有识别作用,A错误;
B、新型靶向药物贝利木单抗可通过与B细胞激活因子(BAFF)结合,从而抑制B细胞的活化及自身抗体的生成,可推测BAFF的作用可能是与B细胞表面受体结合,促进B细胞增殖分化,B正确;
C、皮质激素是常用治疗药物,若某药物能提高糖皮质激素受体的表达量,有利于糖皮质激素与受体的结合,可用于辅助治疗SLE,C正确;
D、由题干信息可知,环境因素、激素和遗传因素可能在SLE 患者发病过程中起作用,D正确。
故选A。
6. IAA不能由花柄运输至子房,但可以由子房运出。科研人员据此推测子房发育成果实与芽产生的IAA无关。为验证该推测建立了如图所示的模型,并进行了相关的实验处理:Ⅰ组施加3H-IAA和NPA(IAA运输阻断剂);Ⅱ组仅施加3H-IAA(图中数字为试剂施加位点,字母为检测部位)各区段均为幼嫩组织。下列说法错误的是( )
A. Ⅰ组和Ⅱ组施加3H-IAA的部位均为1处,而Ⅰ组施加NPA的部位为2处,一段时间后Ⅰ组a段放射线强度大于Ⅱ组
B. Ⅰ组和Ⅱ组施加3H-IAA的部位均为1处,而Ⅰ组施加NPA的部位为2处,一段时间后两组子房均不发育,且c段两组的放射性强度为0,则说明推测正确
C. 在3处施加3H-IAA一段时间后可以在b段检测到放射性则说明推测正确
D. 在3处施加不同浓度的IAA,一段时间后可能存在果实发育情况相同的组
【答案】C
【解析】
【分析】生长素的作用表现为两重性:既能促进生长,也能抑制生长;既能促进发芽,也能抑制发芽;既能防止落花落果,也能疏花疏果。生长素所发挥的作用,因为浓度、植物细胞的成熟情况和器官的种类不同而有较大的差异。不同植物对生长素的敏感程度不同,双子也植物>单子叶植物,同一植物的不同器官对生长素的敏感程度不同,敏感程度表现为根>芽>茎。
【详解】A、Ⅰ组和Ⅱ组施加3H-IAA的部位均为1处,而Ⅰ组施加NPA的部位为2处,则会阻断IAA的极性运输,因此,一段时间后Ⅰ组a段放射线强度大于Ⅱ组,A正确;
B、Ⅰ组和Ⅱ组施加3H-IAA的部位均为1处,而Ⅰ组施加NPA的部位为2处,且c段两组的放射性强度为0,则说明芽产生的生长素可进行极性运输,一段时间后两组子房均不发育,且c段两组的放射性强度为0,则说明子房发育成果实与芽产生的IAA无关,B正确;
C、在3处施加3H-IAA一段时间后可以在b段检测到放射性,只能证明生长素可由子房运出,不能说明子房发育成果实与芽产生的IAA无关,C错误;
D、由于生长素促进果实的发育过程具有最适浓度,因此,用不同浓度的生长素的作用效果可能相同,即在3处施加不同浓度的IAA,一段时间后可能存在果实发育情况相同的组,D正确。
故选C。
7. 某同学在“探究培养液中酵母菌种群数量变化”的实验中,将培养液稀释10倍后取1mL培养液加入1mL台盼蓝染色后用一个大方格中有16个中方格(计数室体积0.1mm3)的计数板计数,显微镜下可能观察到的细胞分散情况如图所示。下列推断错误的是( )
A. 影响酵母菌种群增长的因素是葡萄糖有限和试管内空间有限
B. 若实验中多次出现图中c的现象,可能是由于样液未充分摇匀或稀释倍数不够
C. 本实验不需要设置对照实验,可用台盼蓝染液增加计数结果的有效性
D. 若4个中方格中无色酵母菌总数为55个,则1mL培养液中酵母活菌数量为2.2×107个
【答案】D
【解析】
【分析】1、酵母菌可以用液体培养基来培养,培养液中的酵母菌种群的增长情况与培养液中的成分、空间、pH、温度等因素有关,我们可以根据培养滚中的酵母菌数量和时间为坐标轴做曲线,从而掌握酵母菌种群数量的变化情况。
2、利用血球计数板在显微镜下直接计数是一种常用的细胞计数法,这种方法可以直接测定样品中全部的细胞数目,所以一般用于单细胞微生物数量的测定,由于血球计数板上的计数室盖上盖玻片后的容积是一定的,所以可根据在显微镜下观察到的细胞数目来计算单位体积的细胞的总数目。
【详解】A、本实验中影响酵母菌种群增长的因素包括葡萄糖有限、试管内空间有限、pH变化、代谢废物积累等,A正确;
B、若实验中多次出现图2中c的现象,即细胞重叠,说明样液未充分摇匀或稀释倍数不够,B正确;
C、本实验不需要设置对照实验,因不同时间取样已形成对照,可用台盼蓝染液排除死亡的酵母菌,增加计数结果的有效性,C正确;
D、若计数板1个大方格中有16个中方格,4个中方格中酵母菌总数为55个,则1mL培养液中酵母菌的数量为55×4÷(1mm×1mm×0.1mm×10-3)=2.2×106个,D错误。
故选D。
8. 为了增加某草原的物种丰富度,科研人员引入了甲、乙两个种群,如图为引入这两个种群后它们的种群数量变化情况。下列叙述正确的是( )
A. 先引入甲种群后,其种群数量呈现“J”形增长
B. 甲、乙两种群存在捕食的关系,乙为捕食者
C. t2之后甲种群的环境容纳量会出现先降低再恢复到K1的现象
D. 图示说明甲、乙两个种群的引入增加了该草原的物种丰富度
【答案】B
【解析】
【分析】捕食关系是指一种生物以另一种生物为食,一般表现为“先增者先减,后增者后减”的不同步变化,先增先减的是被捕食者,后增后减的是捕食者。
【详解】A、据图分析,引入甲种群后,其种群数量呈现“S”形增长,A错误;
B、分析t2之后甲、乙两种群的数量变化情况可知,乙增加,甲减少,二者存在捕食关系,乙为捕食者,B正确;
C、t2时引入乙种群,即引入甲种群的天敌,甲种群的环境容纳量会降低,一般不会再恢复到原来的K1水平,C错误;
D、图示说明了甲、乙两个种群能够在该草原生活,若它们造成生物入侵,则可能导致当地的物种丰富度下降,D错误。
故选B。
9. 稳态转换是指在气候变化、人类活动影响下,生态系统的结构和功能可能发生大规模、持续和突然的变化,导致生态系统从一个相对稳定的状态快速重组进入另一个相对稳定状态的现象。其转换过程可用下图“球—杯模型”解释,小球位于“山顶”代表稳态转换的临界点。下列有关叙述正确的是( )
A. 生态系统由稳态1转变为稳态2后,生态系统的营养结构将变简单
B. “野火烧不尽,春风吹又生”,说明草原生态系统抵抗力稳定性较强
C. 若小球到达临界点前又重新回到谷底,说明此生态系统具有一定的自我调节能力
D. 封山育林延长了生态系统的食物链,提高了稳态转换临界点,有利于维持生态平衡
【答案】C
【解析】
【分析】抵抗力稳定性的大小取决于该生态系统的生物物种的多少和营养结构的复杂程度。生物种类越多,营养结构越复杂,生态系统的抵抗力稳定性就越高;而恢复力稳定性则是生态系统被破坏后恢复原状的能力,恢复力稳定性的大小和抵抗力稳定性的大小往往存在着相反的关系。
【详解】A、从生态系统由稳态1转变为稳态2后,即生态系统发生稳态转换后,生态系统的营养结构不一定会变简单,也可能变复杂,A错误;
B、“野火烧不尽,春风吹又生”,野火过后,草原生态系统可恢复稳态,说明草原生态系统恢复力稳定性较强,B错误;
C、小球到达临界点前又重新回到谷底,该过程处于动态平衡,说明生态系统具有一定的自我调节能力,C正确;
D、封山育林是因为提高了生态系统营养结构复杂性,从而提高生态系统的抵抗力稳定性,而不是因为延长生态系统的食物链,D错误。
故选C。
10. 生态位宽度是指生物所能利用的各种资源的总和。生态位重叠是指两个或两个以上生态位相似的物种生活于同一空间时分享或竞争共同资源的现象。当两个物种利用同一资源或共同占有某一资源时,就会出现生态位重叠现象。下列关于生态位宽度和生态位重叠的叙述,错误的是( )
A. 生态位重叠程度越大,物种之间的竞争必定会越激烈
B. 若两个物种的生态位完全不同,则一般不会存在种间竞争
C. 食物不足捕食者被迫摄食少数次等猎物时,其生态位宽度增加
D. 两个物种生态位完全重叠时,具有竞争优势的物种可将另一物种淘汰
【答案】A
【解析】
【分析】生态位:一个物种在群落中的地位或作用,包括所处的空间位置、占用资源的情况、以及与其他物种的关系等,称为这个物种的生态位。
【详解】A、生态位重叠程度越大,物种之间的竞争一般会越强,但在资源十分丰富的热带雨林中生态位完全重叠的两种生物并不会给对方带来损害,A错误;
B、若两个物种的生态位完全不同,则一般不会存在种间竞争,B正确;
C、食物不足捕食者被迫摄食少数不喜欢的猎物时,其生态位宽度增加,C正确;
D、两个物种生态位完全重叠时,具有竞争优势的物种可将另一物种淘汰,D正确。
故选A。
11. 生态果园与传统果园最大的区别是增加了果园中生物的种类,例如利用果树下光照强度弱、空气湿度高、风速低等环境条件,在两行果树间种植喜湿、喜温、喜半阴的草菇(一种食用菌),或种植生草,还可以向果园中引入鸡、鸭等动物,甚至可以在果园中养殖蚯蚓,以此提高果园的稳定性。下列叙述不正确的是( )
A. 光能输入到果树—草菇园的途径是果树和草菇等生产者的光合作用
B. 果园中养殖鸡、鸭时,鸡、鸭粪便中的能量可以被果树利用
C. 果树种植过程需要治虫,目的是使能量多级利用
D. 果树固定的太阳能,一部分在呼吸作用中散失,一部分用于自身生长、发育和繁殖
【答案】ABC
【解析】
【分析】生态系统能量的最终来源为太阳光能,流经生态系统的总能量为生产者固定的太阳能总量。每一营养级中能量的去向为:呼吸作用散失,被下一营养级同化,被分解者分解。能量单向流动且逐级递减。生态系统的能量流动是指能量输入、能量传递、能量散失的过程。
【详解】A、草菇是一种食用菌,属于分解者,不能进行光合作用,A错误;
B、鸡、鸭粪便中的有机物被分解者分解成无机物后,可以被果树利用,粪便中的能量最终以热能的形式散失,不能被果树利用,B错误;
C、果树种植过程需要治虫,目的是使能量更多地流向对人类有益的部分,C错误;
D、果树固定的太阳能有两个去路,一部分在呼吸作用中散失,一部分用于自身生长、发育和繁殖,D正确。
故选ABC。
12. 生态足迹又叫生态占用,是一种衡量对生态环境破坏程度的定量方法。持续推进绿色发展,减少生态足迹,有利于实现可持续发展。下列叙述错误的是( )
A. 生态足迹的持续增大,可能会导致土地荒漠化和海平面的上升
B. 光盘行动、开发清洁能源、桑基鱼塘、自驾旅游均可减小生态足迹
C. 建立资源节约型的生产和消费体系有利于减小生态足迹
D. 降低肉食比例,可提高能量利用率,减小生态足迹
【答案】B
【解析】
【分析】生态足迹,又叫生态占用,是指在现有技术条件下,维持某一人口单位(一个人、一个城市、一个国家或全人类)生存所需的生产资源和吸纳废物的土地及水域的面积;生态足迹可以被形象地理解为一只负载人类和人类所创造的城市、耕地、铁路等的巨“足”踏在地球上时留下的足印。生态足迹的值越大,代表人类所需的资源越多,对生态和环境的影响就越大。
【详解】A、生态足迹越大,代表人类所需的资源越多,对生态环境的影响越大,生态足迹持续增大,可能会导致土地荒漠化和海平面的上升,A正确;
B、光盘行动、开发清洁能源、桑基鱼塘均可减小生态足迹,而自驾旅游会增大生态足迹,B错误;
C、建立资源节约型的生产和消费体系,相当于减少了对自然资源的消耗,有利于减小生态足迹,C正确;
D、降低肉食比例,可提高能量利用率,减小生态足迹,D正确。
故选B。
二、不定项选择题(本题共4小题,每小题4分,共16分。在每小题给出的四个选项中,有的只有一项符合题目要求,有的有多项符合题目要求。全部选对得4分,选对但不全得2分,选错得0分)
13. γ-氨基丁酸和某种局部麻醉药在神经兴奋传递过程中的作用机理分别如图1和图2所示。此种局部麻醉药单独使用时不能通过细胞膜,如与辣椒素同时注射才会发生如图2所示的效果。下列分析错误的是( )
A. 该种局部麻醉药作用于突触后膜的Na+通道,阻碍Na+内流从而抑制突触后膜产生兴奋
B. 细胞膜上存在该种局部麻醉药的载体蛋白
C. 该种局部麻醉药和γ-氨基丁酸的作用机理不一致,且二者均属于抑制性神经递质
D. 神经突触能实现电信号→化学信号→电信号的转变,该过程不需要消耗能量
【答案】CD
【解析】
【分析】兴奋在神经元之间的传递通过突触完成,突触包括突触前膜、突触间隙和突触后膜,突触前膜释放神经递质到突触间隙,作用于突触后膜上的受体,突触后膜的离子透性发生改变,因此突触后膜电位变化,下一个神经元兴奋或抑制。
【详解】A、据图2可知,局麻药与钠离子通道结合,使其关闭,导致钠离子不能进入细胞内,从而抑制突触后膜产生电位变化,A正确;
B、由图2可知,局部麻醉药可通过通道蛋白进入细胞内,说明细胞膜上存在该种局部麻醉药的载体蛋白,B正确;
C、该局麻药的作用机理是堵塞了通道蛋白,导致Na+无法内流,使突触后膜无法产生兴奋,而γ氨基丁酸的作用机理是与突触后膜的受体结合,促进Cl-内流,抑制突触后膜产生兴奋,所以二者的作用效果相同,但作用机理不同,γ-氨基丁酸属于神经递质,而局麻药不属于神经递质,C错误;
D、在神经元之间存在着突触结构,兴奋以局部电流的形式传至此处时,神经递质由突触前膜释放,作用于突触后膜,使突触后膜产生电位变化、故神经突触可以实现电信号→化学信号→电信号的转变,且神经递质的释放是胞吐作用,需要消耗能量,D错误。
故选:CD。
14. 图1表示植物的根、茎生长单位长度的所需时间与生长素浓度的关系,图2为不同浓度的生长素对植物生长的影响曲线。下列叙述正确的是( )
A. 图1和图2中曲线的变化情况都能够反映生长素的作用特点
B. 图1中曲线I、Ⅱ可以分别表示生长素对茎、根生长的影响
C. 若图1中的a点对应的生长素浓度为图2中的m,则b点对应的生长素浓度大于2m
D. 若胚芽鞘的背光侧生长素浓度是图2的2m,则向光侧的生长素浓度应大于m小于g
【答案】C
【解析】
【分析】生长素的作用与浓度、器官种类和植物种类不同而不同:
(1)生长素的作用具有两重性,即低浓度促进生长,高浓度抑制生长,体现在根的向地性、顶端优势;
(2)植物不同器官对生长素的敏感程度不同,根比芽敏感,芽比茎敏感。
【详解】AB、根对生长素浓度比茎敏感,图1中曲线Ⅰ、Ⅱ可以分别表示生长素对根、茎生长的影响,根的向地性和图2能够反映生长素的作用特点,低浓度促进生长,高浓度抑制生长,茎的背地性不能反映生长素的作用特点,AB错误;
C、图1中的a点为促进、b点为抑制,a点对应的生长素浓度为图 2 中的 m,则 b点对应的浓度大于 e,C正确;
D、在单侧光的刺激下,向光侧的生长素浓度低于背光侧,且两侧均表现为促进生长的作用,故若胚芽鞘背光侧浓度是图 2 的 2m,则向光侧浓度应大于0小于m,D错误。
故选C。
15. 根据某农田中引入鸭子后,鸭子与蝗虫种群数量的变化关系,某生物兴趣小组构建如图所示模型。下列有关叙述正确的是( )
A. a-b段,蝗虫种群的年龄结构为增长型,鸭子种群的年龄结构为增长型
B. 由图可知,引入鸭子后,该农田中蝗虫种群的K值最可能为N2
C. 鸭子种群数量在a→b→c的变化过程中,其增长率小于0
D. 从模型构建类型角度分析,图示模型属于数学模型
【答案】ABD
【解析】
【分析】1、由图可知,该曲线是数学模型的一种表现形式,所以从模型建构的类型角度分析,该模型属于数学模型,引入鸭子后该地区蝗虫的数量围绕N2上下波动,因此蝗虫的K值为N2。
2、模型方法:模型是人们为了某种特定目的而对认识对象所作的一种简化的概括性的描述,这种描述可以是定性的,也可以是定量的;有的借助于具体的实物或其他形象化的手段,有的则通过抽象的形式来表达。模型的形式很多,包括物理模型、概念模型、数学模型等。
3、在环境条件不受破坏的情况下,一定空间中所能维持的种群最大数量称为环境容纳量,又称K值。
【详解】A、由图可知,a~b段,蝗虫种群的数量是增加的,故年龄结构为增长型,鸭子种群的数量也是增加的,故年龄结构也为增长型,A正确;
B、由图可知,引入鸭子后,蝗虫的数量围绕N2上下波动,所以该农田中蝗虫种群的K值最可能为N2,B正确;
C、由图可知,鸭子种群数量在图中a→b→c(不包括a、c两点)的变化过程中,总数量一直增加,故其增长率大于0,C错误;
D、由图可知,该曲线是数学模型一种表现形式,D正确。
故选ABD。
16. 下列图1为某草原生态系统的部分碳循环示意图,甲~丁为生态系统的组成成分;图2为该生态系统的部分能量流动示意图(不考虑未利用的能量)。下列叙述中错误的是( )
A. 图1中,碳元素进入无机环境的途径是②③④,能量进入群落的主要途径是①
B. 图2中,B 表示兔用于生长、发育、繁殖的能量,C表示兔流向分解者的能量
C. 在该生态系统中,狼和兔种群数量保持相对稳定的调节机制属于负反馈调节机制
D. 该生态系统在向森林生态系统演替的过程中,生产者固定的 CO2量与生物群落排出的 CO2量相等
【答案】BD
【解析】
【分析】分析图解:图1中,根据碳循环的过程可以判断,甲是无机环境、乙是生产者、丙代表消费者,丁代表分解者。①为光合作用,②③为动植物的呼吸作用,④为分解者的分解作用,⑤为生产者被分解者分解利用的部分。图2中A表示兔同化的能量,B表示兔用于生长、发育、繁殖的能量(储存在体内的能量),C表示兔粪便中及其自身遗体残骸流向分解者的能量。
【详解】A、碳元素通过生物群落的呼吸作用或分解作用以二氧化碳的形式进入无机环境,即图中的②③④,生产者主要通过光合作用将无机环境中的碳转移到生物群落中,即图中的①,A正确;
B、据分析可知,B 表示兔用于生长、发育、繁殖的能量,而C表示上一营养级和兔流向分解者的能量,B错误;
C、狼能够依据鼠留下的气味去捕食,鼠同样也能够依据狼的气味或行为躲避猎捕,狼和兔种群数量保持相对稳定的调节机制属于负反馈调节,C正确;
D、在草原生态系统向森林生态系统演替的过程中,生产者固定的CO2量大于生物群落排出的CO2量,D错误。
故选BD。
三、非选择题(本题共5小题,每题12分,共60分)
17. 糖尿病是一种严重危害人体健康的常见病,主要表现为高血糖和尿糖,可导致多种器官功能损害。糖尿病有1型和2型之分,2型糖尿病的成因和治疗是近年的研究热点。
(1)由于2型糖尿病患者常常较肥胖,有人提出2型糖尿病是一种肠道疾病,是因高糖高脂饮食,导致肠道内的一些分泌细胞及其分泌的激素发生变化。为研究其成因,某研究组对大鼠进行高糖高脂饮食等诱导制造糖尿病模型鼠,并检测其体内的一种肠源性激素(GLP-1)的水平。GLP-1作用机理如下图所示:GLP-1分泌后,一方面可以__________________________;另一方面可以促进肝细胞分泌 FGF21,抑制_________________来维持血糖含量的相对稳定。
(2)另有研究表明,口服葡萄糖比静脉注射葡萄糖引起更多的胰岛素分泌,回肠切除的大鼠表面的葡萄糖转运蛋白的表达量明显下降。据此,有人提出假说,认为小肠后端的内分泌细胞及其分泌的GLP-1对血糖的控制至关重要。为验证该假说,研究者选择生理状况良好的同种大鼠若干,随机平均分为5组,检测血糖变化,其中部分进行高糖高脂饮食等诱导制成糖尿病模型大鼠。部分实验方案如下。
请将上述实验方案补充完整
2号:_________________________;5号:_________________________。若以上五组小鼠的餐后血糖水平大小顺序为2>4>5>3=1,则_______(填“支持”或“不支持”)该假说。
(3)科研人员研发的新一代降糖药物索马鲁肽是GLP-1类似物,根据上述作用机理,你认为索马鲁肽能否治疗1型糖尿病?并说明理由_________________________________________。
【答案】(1) ①. 促进胰岛素分泌、抑制胰高血糖素分泌 ②. 非糖物质转化为葡萄糖
(2) ①. 糖尿病模型大鼠 ②. 正常大鼠+切回肠手术+GLP-1 ③. 支持
(3)索马鲁肽不能治疗1型糖尿病;因为索马鲁肽是GLP-1的类似物,降糖时主要作用于胰岛B细胞,1型糖尿病胰岛B细胞受损,降低索马鲁肽的疗效
【解析】
【分析】分析题干可知:GLP-1可增强胰岛素的合成和分泌,同时抑制胰高血糖素的分泌,从而降低血糖浓度。胰岛素的作用是机体内唯一降低血糖的激素,胰岛素能促进全身组织细胞加速摄取、利用和储存葡萄糖,从而降低血糖浓度;胰高血糖素能促进糖原分解,并促进一些非糖物质转化为葡萄糖,从而使血糖水平升高。
【小问1详解】
图中“+”表示促进,“-”表示抑制,可以看出GLP-1分泌后,可以促进胰岛素的分泌,抑制胰高血糖素的分泌;FGF21会抑制非糖物质转化为葡萄糖,从而阻止血糖上升,维持血糖稳定,两者的作用都是降低血糖,因此具有协同作用;
【小问2详解】
部分进行高糖高脂饮食等诱导制成糖尿病模型大鼠,对照表格可知,2号应该为糖尿病模型大鼠。小肠后端的内分泌细胞及其分泌的GLP-1对血糖的控制至关重要,要验证这一假说,第5组应设置为正常大鼠+切回肠手术+GLP-1,与实验组第4组对照。若以上五组小鼠的餐后血糖水平大小顺序为2>4>5>3=1,即第5组血糖比第4组低,说明GLP-1有降低血糖的作用,则支持该假说。
【小问3详解】
索马鲁肽不能治疗1型糖尿病;由题意可知,索马鲁肽是GLP-1的类似物,降糖时主要作用于胰岛B细胞,1型糖尿病胰岛B细胞受损,降低索马鲁肽的疗效,故索马鲁肽不能治疗1型糖尿病。
18. 如图所示,MHC(主要组织相容性复合体)是可以将抗原片段呈递至细胞表面供免疫细胞识别的蛋白质分子,按功能 MHC 可以分为 MHCⅠ和MHCⅡ两类,MHCI广泛分布于组织细胞表面,MHCⅡ则分布于部分免疫细胞表面。
(1)图1中的细胞②的名称是____________,图2中的细胞②的名称是____________________。
(2)免疫逃逸是指病原体通过各种手段来逃避免疫系统攻击的现象。研究发现,新冠病毒和肿瘤细胞都可以引起MHCⅠ基因的表达_____________(填“增强”或“减弱”),从而引起免疫逃逸。
(3)为了研究肿瘤细胞免疫逃逸的机制,科学家发现了一种 NLRC5 基因对于提高肿瘤患者存活率具有明显作用(如图3)。据图分析,若肿瘤患者体内 NLRC5基因_____________(填“高表达”或“低表达”)则可能引起免疫逃逸。
(4)进一步研究发现,免疫逃逸是由于 NLRC5 基因影响MHCⅠ基因的表达造成的。这可通过对肿瘤细胞采用基因敲除技术(具体操作不作要求)来予以验证。请写出简要的实验思路和预期实验结果。
实验思路:_______________________________。
预期实验结果:__________________________。
【答案】(1) ①. 细胞毒性T细胞 ②. 辅助性T细胞
(2)减弱 (3)低表达
(4) ①. 实验思路:将肿瘤细胞(平均)分成2组,一组敲除 NLRC5 基因,另一组不敲除,两组细胞(置于相同且适宜的条件下)培养一段时间后,检验两组肿瘤细胞表面 MHCⅠ的含量 ②. 预期实验结果:敲除NLRC5基因组MHCⅠ的含量较不敲除组明显下降
【解析】
【分析】11、体液免疫的过程:病原体被抗原呈递细胞吞噬处理,并呈递给辅助性T细胞,辅助性T细胞产生细胞因子,B细胞受病原体直接刺激和辅助性T细胞表面某些分子发生变化后与B细胞结合,B细胞增殖分化形成浆细胞和记忆细胞,浆细胞产生抗体,与抗原发生特异性结合,记忆细胞的作用是当相同病原体再次侵入机体时进行二次免疫应答。
2、细胞免疫过程:病原体被抗原呈递细胞吞噬处理,并呈递给辅助性T细胞,细胞毒性T细胞增殖分化形成新的细胞毒性T细胞和记忆细胞,细胞毒性T细胞的作用是与被病毒侵入的靶细胞密切接触,激活靶细胞内的溶酶体酶,使靶细胞裂解死亡,释放其中的病原体,记忆细胞的作用是当相同病原体再次侵入机体时进行二次免疫应答。
【小问1详解】
图1中细胞②能识别被抗原感染的细胞,为细胞毒性T细胞;图2中细胞①能吞噬病原体,并能将抗原处理为抗原片段,与MHCⅡ结合移动到细胞膜表面, 被细胞②识别,则细胞①为抗原呈递细胞,细胞②为辅助性T细胞。
【小问2详解】
由图可知,MHCⅠ基因表达形成的MHCⅠ可与细胞内的抗原片段结合,从而移动到细胞膜上被细胞毒性T细胞识别,若MHCⅠ基因表达减弱,则细胞毒性T细胞不易识别被抗原侵染的细胞,造成免疫逃逸。因此新冠病毒和肿瘤细胞都可以引起MHCⅠ基因的表达减弱,从而引起免疫逃逸。
【小问3详解】
据图3可知,术后10月,NLRC5基因低表达组最先表现总生存率降低,且随着术后造访时间延长,NLRC5基因高表达组的总生存率一直大于NLRC5基因低表达组。因此可推测肿瘤患者体内NLRC5基因低表达则可能引起免疫逃逸。
【小问4详解】
实验目的是验证免疫逃逸是由于NLRC5基因影响MHCI基因的表达造成的。因此自变量为是否含有NLRC5基因,因变量为肿瘤细胞表面MHCI的含量,因此实验设计思路为:将肿瘤细胞(平均)分成2组,一组敲除NLRC5基因,另一组不敲除,两组细胞(置于相同且适宜的条件下)培养一段时间后,检验两组肿瘤细胞表面MHCI的含量。
预期实验结果:若免疫逃逸是由于NLRC5基因影响MHCI基因的表达造成的,则敲除NLRC5基因的组MHCI的含量降低,因此预期结果为:敲除NLRC5基因组MHCI的含量较不敲除组明显下降。
19. 乌柏是一种生长迅速的亚热带树木,跳甲和卷象是以乌柏为食的昆虫。为探究这三种生物的种内和种间互作的调控关系,研究者进行了相关实验。
(1)乌柏为跳甲和卷象提供了____________________。
(2)跳甲成虫和卷象成虫以乌柏树叶为食,跳甲幼虫以乌柏树根为食,这样可以充分利用资源,是群落中物种之间及生物与环境间____________________的结果。
(3)科研人员在实验网笼(如下图1)中放入昆虫的成虫,一段时间后测定乌柏根部淀粉和单宁(一种植物防御昆虫的物质)的含量,结果如下图2,据下图可知,此实验中引起乌柏根部物质含量发生变化的因素有_______。
(4)为研究乌柏被跳甲或卷象成虫损害后对跳甲幼虫的影响,研究者利用(3)处理过的装置,移除所有成虫,将10只跳甲幼虫转移到乌柏根部土壤中,测定其存活率,结果如下图3,该实验中对照组的处理是_____。用10只跳甲成虫处理后跳甲幼虫的存活率大于用40只跳甲成虫处理后跳甲幼虫的存活率,原因是____________。
(5)已有研究发现,跳甲幼虫对乌柏根的取食也可诱导叶产生挥发物质,能够吸引跳甲成虫取食,但对卷象成虫有排斥作用。综合上述信息分析,乌柏与跳甲、卷象间关系的调控体现出生态系统的______功能,对维持生态系统的稳定和平衡起重要作用。
【答案】(1)食物条件和栖息空间
(2)协同进化 (3)昆虫成虫的种类和数量
(4) ①. 将10只跳甲幼虫转移到未被昆虫成虫取食的乌柏根部的土壤中 ②. 当跳甲成虫数量较少时,取食叶片会诱导根部淀粉含量增加,营养物质增多,同时降低根部单宁的含量,使植物对昆虫的防御减弱,从而提高跳甲幼虫的存活率
(5)信息传递
【解析】
【分析】生态位是指一个物种在生物群落中的地位和作用,表征了物种对各种资源(食物、空间等)的利用以及不同物种之间的关系。研究某种动物的生态位,通常要研究它的栖息地、食物、天敌以及与其他物种的关系等。研究某种植物的生态位,通常要研究它在研究区域内的出现频率、种群密度、植株高度等特征,以及它与其他物种的关系等。
【小问1详解】
根据题意“乌柏是一种生长迅速亚热带树木,跳甲和卷象是以乌柏为食的昆虫”可知,乌柏为跳甲和卷象提供了食物条件和栖息空间。
【小问2详解】
生态位是指一个物种在生物群落中的地位和作用。跳甲成虫和卷象成虫以乌柏树叶为食,跳甲幼虫以乌柏树根为食,这样可以降低由于生态位重叠导致的种内或种间竞争,可以充分利用资源,是群落中物种之间及生物与环境间协同进化的结果。
【小问3详解】
分析题意,本实验的自变量是昆虫成虫的数量和种类,因变量是乌柏根部淀粉和单宁的含量,据图分析可知,昆虫成虫的种类和数量均可引起乌柏根部物质含量发生变化。
【小问4详解】
本实验目的是研究乌柏被跳甲或卷象成虫损害后对跳甲幼虫的影响,则实验的自变量是乌桕是否被跳甲或卷象成虫损害,因变量是跳甲幼虫生存率,实验设计应遵循对照与单一变量原则,据此推知,由于实验组是将10只跳甲幼虫转移到乌柏根部土壤中,根据单一变量原则可知,对照组的处理是将10只跳甲幼虫转移到未被昆虫成虫取食的乌柏根部的土壤中;结合图2分析可知,当跳甲成虫数量较少时,取食叶片会诱导乌柏根部淀粉含量增加,营养物质含量增多,同时降低根部单宁的含量,使植物对昆虫防御减弱,从而提高跳甲幼虫的存活率;当跳甲成虫数量较多时,取食叶片会引起根部淀粉含量的减少以及单宁含量的增加,进而使幼虫存活率降低。
小问5详解】
结合题干信息“跳甲幼虫对乌柏根的取食也可诱导叶产生挥发物质,能够吸引跳甲成虫取食,但对卷象成虫有排斥作用”可知,乌柏与跳甲﹑卷象间关系的调控体现出生态系统的信息传递功能,对维持生态系统的稳定和平衡起重要作用。
20. 在某滨海湿地森林植被退化,形成的裸滩被外来入侵植物互花米草占据。群落中芦苇、耐高盐的碱蓬和互花米草的相对多度(群落中某一种植物的个体数占该群落所有植物个体数的百分比)与入侵时间的关系如图1所示。研究发现,互花米草入侵后,导致图1两种植物相对多度发生变化的原因如图2所示。
(1)
由裸滩到互花米草群落的演替与在火山岩上进行的群落演替相比,除了演替起点的不同,区别还在于该群落演替类型___________________(答出1点区别即可)。
(2)据图1分析,互花米草入侵的第1年至第5年甲种群密度的变化是___________(填“增大”“减小”或“不能确定”),原因是_________________________________________________。
(3)据图2分析判断,图1中乙植物是___________(填“芦苇”或“碱蓬”)。
(4)互花米草入侵5年后,该湿地生态系统极有可能发生的变化有 (不定项)。
A. 互花米草向内陆和海洋两方向扩展
B. 群落内物种丰富度逐渐增加并趋于稳定
C. 群落水平结构和垂直结构均更加复杂
D. 为某些非本地的植食性昆虫提供生态位
E. 生态系统自我调节能力下降
(5)为保护和恢复湿地植被,科技人员利用植物生长调节剂清除互花米草并迅速大面积种植抗逆性较好的海三棱藨草进行生态修复。为进一步提高该生态系统的稳定性,根据生态工程自生原理并考虑不同植物的生态位差异,请提出合理的该湿地群落改造建议____________。
【答案】(1)前者为次生演替,演替的速度快,后者为初生演替,演替的速度慢
(2) ①. 增大 ②. 随着互花米草的入侵,乙的种群密度大量减少,使甲可获得更多的阳光和土壤中的营养,以及使甲获得了更多的生存空间 (3)芦苇 (4)ADE
(5)多种植当地的植被,同时考虑不同高度的植被应形成垂直分层,这样可增加物种多样性,提高生态系统的稳定性
【解析】
【分析】分析图1可知,随着护花米草入侵的时间延长,甲的相对多度先增加后减小,乙的相对多度逐渐减少。初生演替是指一个从来没有被植物覆盖的地面,或者是原来存在过植被,但是被彻底消灭了的地方发生的演替;次生演替是原来有的植被虽然已经不存在,但是原来有的土壤基本保留,甚至还保留有植物的种子和其他繁殖体的地方发生的演替。
【小问1详解】
由裸滩到互花米草群落的演替属于次生演替,在火山岩上进行的群落演替属于初生演替,初生演替和次生演替主要区别是初始条件不同,另外初生演替经历的阶段多,演替速度慢,次生演替经历的阶段少,演替速度快。
【小问2详解】
据图1分析,互花米草入侵的第1年至第5年甲种群密度表现为增加,而乙种群密度逐渐减小,因此推测可能是因为乙的数量减少,从而为甲腾出了更多的空间,甲可接受更多的阳光,因此甲的种群密度会表现为增大。
【小问3详解】
根据图2可知,护花米草入侵5年后与入侵前相比,存活的芦苇数量明显减少,而碱蓬的数量变化不是很明显,因此图1中乙植物是芦苇。
【小问4详解】
A、结合图2可知,互花米草对陆地和海水的适应性均较好,数量均能较多的增加,互花米草可以向内陆和海洋两方向扩展,A正确;
BCE、由于互花米草的入侵,导致碱蓬数量减少,芦苇在入侵五年后数量也在减少,故群落内物种丰富度呈下降趋势,群落水平结构和垂直结构也变得简单,生态系统自我调节能力下降,BC错误,E正确;
D、互花米草属于外来物种,可能为某些非本地的植食性昆虫提供食物,为其提供生态位,D正确。
故选ADE。
【小问5详解】
大面积种植抗逆性较好的海三棱藨草进行生态修复后,可继续通过扩大本土植被的种植,增加物种,使群落的营养结构变得复杂,同时考虑不同植被之间的高度,使其形成垂直分层结构,可提高生态系统的稳定性,还能防止新的物种的入侵。
21. 对厨余垃圾正确分类是减少细菌滋生污染环境的重要保障。某研究小组从一餐厨垃圾处理厂分离了能高效降解淀粉、脂肪等的细菌菌株并进行扩大培养和筛选,部分操作流程如下,请分析回答:
(1)研究小组从餐厨垃圾处理厂分离出目的菌种说明______________________________________________。
(2)实验室中,配置好培养基通常采取_____________方式进行灭菌;倒平板时,防止杂菌污染的操作有_______________________________(写出两点)。
(3)若以上流程图是筛选降解淀粉的微生物的培养基,则应___________(加入/不加入)葡萄糖为微生物提供能源物质。鉴别降解脂肪的微生物的培养基中可以加入______________作为指示剂。
(4)进行扩大培养的培养基与培养皿中的培养基,成分上的主要区别是__________________。
(5)若图中菌落甲和乙周围的深色表示蓝色,白色表示无蓝色,请你说明该现象的名称及其产生原因是_______________________________________。
【答案】(1)寻找目的菌种要根据它对生存环境的要求到相应的环境中去寻找
(2) ①. 高压蒸汽灭菌(湿热灭菌) ②. 在超净工作台中操作;拔掉棉塞后,锥形瓶口通过酒精灯火焰进行灼烧灭菌;左手将培养皿打开一条缝,右手倒培养基,及时盖上培养皿皿盖;在酒精灯火焰旁倒平板
(3) ①. 不加入 ②. 苏丹Ⅲ染液
(4)扩大培养的培养基为液体培养基,不需要加入琼脂,培养皿中是固体培养基,需要加入琼脂
(5)形成了透明圈;淀粉被细菌分解后,不能被碘液染色,从而形成透明圈
【解析】
【分析】1、稀释涂布平板法:将菌液进行一系列的梯度稀释,然后将不同稀释度的菌液分别涂布到琼脂固体培养基的表面,进行培养。通过统计平板上的菌落数,就能推测出样品中大约含有多少活菌。
2、培养基:人们按照微生物对营养物质的不同需求,配制出供其生长繁殖的营养基质,是进行微生物培养的物质基础。微生物培养基需要为微生物繁殖提供碳源、氮源、水、无机盐等营养物质,此外还要满足微生物对特殊营养物质,pH和O2的需求。选择培养基是指在培养基中加入某种化学物质,以抑制不需要的微生物生长,促进所需要的微生物的生长。
【小问1详解】
寻找目的菌种要根据它对生存环境的要求到相应的环境中去寻找,厨余垃圾富含淀粉、脂肪等物质,因此可从餐厨垃圾处理厂分离出目的菌种(高效降解淀粉、脂肪等的细菌菌株)。因此研究小组从餐厨垃圾处理厂分离出目的菌种说明寻找目的菌种要根据它对生存环境的要求到相应的环境中去寻找。
【小问2详解】
配置好的培养基通常采取高压蒸汽灭菌(湿热灭菌);倒平板时,为防止杂菌污染,可在超净工作台中操作;拔掉棉塞后,锥形瓶口通过酒精灯火焰进行灼烧灭菌;左手将培养皿打开一条缝,右手倒培养基,及时盖上培养皿皿盖;在酒精灯火焰旁倒平板等。
【小问3详解】
若以上流程图是筛选降解淀粉的微生物的培养基,则应以淀粉作为唯一碳源,因此培养基中不加入葡萄糖为微生物提供能源物质。脂肪可被苏丹Ⅲ染液染成橘黄色,因此在鉴别降解脂肪的微生物的培养基中可以加入苏丹Ⅲ染液作为指示剂。
【小问4详解】
培养基M是扩大培养过程,可增加微生物的浓度,扩大培养的培养基为液体培养基;通过③接种到选择培养基上,该过程是为了筛选分离高效降解淀粉、脂肪等的细菌菌株,即培养皿中的培养基为固体培养基,需要添加凝固剂琼脂。
【小问5详解】组别
处理方式
结果
甲
对突触前神经纤维施加适宜刺激
先检测到突触前膜动作电位,后检测到突触后膜动作电位
乙
先向突触小体注射适量的 BAPTA,再对突触前神经纤维施加适宜刺激
检测到突触前膜动作电位,不能检测到突触后膜动作电位
丙
先向突触小体注射适量的“笼锁钙”,再用强紫外线照射标本
?
组别
对照组
实验组
编号
1
2
3
4
5
大鼠种类及处理
正常大鼠
正常大鼠+假手术
正常大鼠+切回肠手术
湖南省长沙市雅礼中学2023-2024学年高三下学期月考(七)生物试题(Word版附解析): 这是一份湖南省长沙市雅礼中学2023-2024学年高三下学期月考(七)生物试题(Word版附解析),文件包含湖南省长沙市雅礼中学2023-2024学年高三下学期月考七生物试题Word版含解析docx、湖南省长沙市雅礼中学2023-2024学年高三下学期月考七生物试题Word版无答案docx等2份试卷配套教学资源,其中试卷共37页, 欢迎下载使用。
湖南省长沙市雅礼中学2023-2024学年高三下学期月考生物试卷(六)(Word版附解析): 这是一份湖南省长沙市雅礼中学2023-2024学年高三下学期月考生物试卷(六)(Word版附解析),文件包含湖南省长沙市雅礼中学2024届高三月考生物试题六原卷版docx、湖南省长沙市雅礼中学2024届高三月考生物试题六Word版含解析docx等2份试卷配套教学资源,其中试卷共34页, 欢迎下载使用。
湖南省长沙市雅礼中学2023-2024学年高三上学期月考试卷(四)生物试题(Word版附解析): 这是一份湖南省长沙市雅礼中学2023-2024学年高三上学期月考试卷(四)生物试题(Word版附解析),共22页。试卷主要包含了单项选择题,不定项选择题,非选择题等内容,欢迎下载使用。