所属成套资源:中考数学一轮复习满分突破考点题型专练 (2份打包,原卷版+解析版)
中考数学一轮复习满分突破考点题型专练专题09 二元一次方程组(2份打包,原卷版+解析版)
展开
这是一份中考数学一轮复习满分突破考点题型专练专题09 二元一次方程组(2份打包,原卷版+解析版),文件包含中考数学一轮复习满分突破考点题型专练专题09二元一次方程组原卷版doc、中考数学一轮复习满分突破考点题型专练专题09二元一次方程组解析版doc等2份试卷配套教学资源,其中试卷共55页, 欢迎下载使用。
【知识要点】
知识点一 二元一次方程(组)有关概念
二元一次方程的概念:含有两个未知数,并且未知数的项的次数都是1,像这样的方程叫做二元一次方程。
【注意】1) 二元:含有两个未知数;
2)一次:所含未知数的项的次数都是1。例如:xy=1,xy的次数是二,属于二元二次方程。
3) 方程:方程的左右两边必须都是整式(分母不能出现未知数)。
二元一次方程的解:一般地,使二元一次方程两边的值相等的两个未知数的值,叫做二元一次方程的解。
【易错点】二元一次方程有无数个解,满足二元一次方程使得方程左右相等都是这个方程的解,但并不是说任意一对数值就是它的解。
【解题技巧】在二元一次方程中,给定其中一个未知数的值,就可以通过解一元一次方程的方法求出另一个未知数的值。
二元一次方程组的概念:把具有相同未知数的两个二元一次方程合在一起,叫做二元一次方程组.
【补充说明】
1)二元一次方程组的“二元”和“一次”都是针对整个方程组而言的,组成方程组的各个方程不必同时含有两个未知数,如eq \b\lc\{\rc\ (\a\vs4\al\c1(2x+1=0,,x+2y=2))也是二元一次方程组。这两个一次方程不一定都是二元一次方程,但这两个一次方程必须只含有两个未知数。
方程组中的各个方程中,相同字母必须代表同一未知量。
3)二元一次方程组中的各个方程都是是整式方程。
二元一次方程组的解:一般地,二元一次方程组的两个方程的公共解,叫做二元一次方程组的解。
【注意】1)二元一次方程组的解是方程中每个方程的解。
2)一般情况下二元一次方程组的解是唯一的,但是有的方程组有无数个解或无解。
如:eq \b\lc\{\rc\ (\a\vs4\al\c1(x+y=5,,4x+4y=20.))(无数解),如:eq \b\lc\{\rc\ (\a\vs4\al\c1(x+y=5,,x+y=2.))(无解)
考查题型一 理解二元一次方程(组)的相关概念
题型1.(2022·浙江杭州·中考真题)某体育比赛的门票分A票和B票两种,A票每张x元,B票每张y元.已知10张A票的总价与19张B票的总价相差320元,则( )
A. SKIPIF 1 < 0 B. SKIPIF 1 < 0
C. SKIPIF 1 < 0 D. SKIPIF 1 < 0
【答案】C
【提示】根据题中数量关系列出方程即可解题;
【详解】解:由10张A票的总价与19张B票的总价相差320元可知,
SKIPIF 1 < 0 或 SKIPIF 1 < 0 ,
∴ SKIPIF 1 < 0 ,
故选:C.
【名师点拨】本题主要考查二元一次方程的应用,解题的关键在于能根据实际情况对题目全面提示.
题型1-1.(2022·黑龙江·中考真题)国家“双减”政策实施后,某校开展了丰富多彩的社团活动.某班同学报名参加书法和围棋两个社团,班长为参加社团的同学去商场购买毛笔和围棋(两种都购买)共花费360元.其中毛笔每支15元,围棋每副20元,共有多少种购买方案?( )
A.5B.6C.7D.8
【答案】A
【提示】设设购买毛笔x支,围棋y副,根据总价=单价×数量,即可得出关于x,y的二元一次方程,结合x,y均为正整数即可得出购买方案的数量.
【详解】解:设购买毛笔x支,围棋y副,根据题意得,
15x+20y=360,即3x+4y=72,
∴y=18- SKIPIF 1 < 0 x.
又∵x,y均为正整数,
∴ SKIPIF 1 < 0 或 SKIPIF 1 < 0 或 SKIPIF 1 < 0 或 SKIPIF 1 < 0 或 SKIPIF 1 < 0 ,
∴班长有5种购买方案.
故选:A.
【名师点拨】本题考查了二元一次方程的应用,找准等量关系“共花费360元”,列出二元一次方程是解题的关键.
题型1-2.(2022·四川雅安·中考真题)已知 SKIPIF 1 < 0 是方程ax+by=3的解,则代数式2a+4b﹣5的值为 _____.
【答案】1
【提示】把 SKIPIF 1 < 0 代入ax+by=3可得 SKIPIF 1 < 0 ,而2a+4b﹣5 SKIPIF 1 < 0 ,再整体代入求值即可.
【详解】解:把 SKIPIF 1 < 0 代入ax+by=3可得:
SKIPIF 1 < 0 ,
SKIPIF 1 < 0 2a+4b﹣5
SKIPIF 1 < 0
SKIPIF 1 < 0 .
故答案为:1
【名师点拨】本题考查的是二元一次方程的解,利用整体代入法求解代数式的值,掌握“方程的解的含义及整体代入的方法”是解本题的关键.
题型1-3.(2022·黑龙江绥化·中考真题)某班为奖励在数学竞赛中成绩优异的同学,花费48元钱购买了甲、乙两种奖品,每种奖品至少购买1件,其中甲种奖品每件4元,乙种奖品每件3元,则有______种购买方案.
【答案】3##三
【提示】设购买甲种奖品x件,乙种奖品y件,列出关系式,并求出 SKIPIF 1 < 0 ,由于 SKIPIF 1 < 0 , SKIPIF 1 < 0 且x,y都是正整数,所以y是4的整数倍,由此计算即可.
【详解】解:设:购买甲种奖品x件,乙种奖品y件,
SKIPIF 1 < 0 ,解得 SKIPIF 1 < 0 ,
∵ SKIPIF 1 < 0 , SKIPIF 1 < 0 且x,y都是正整数,
∴y是4的整数倍,
∴ SKIPIF 1 < 0 时, SKIPIF 1 < 0 ,
SKIPIF 1 < 0 时, SKIPIF 1 < 0 ,
SKIPIF 1 < 0 时, SKIPIF 1 < 0 ,
SKIPIF 1 < 0 时, SKIPIF 1 < 0 ,不符合题意,
故有3种购买方案,
故答案为:3.
【名师点拨】本题考查列关系式,根据题意判断出y是4的整数倍是解答本题的关键.
题型1-4.(2021·四川广安·中考真题)若 SKIPIF 1 < 0 、 SKIPIF 1 < 0 满足 SKIPIF 1 < 0 ,则代数式 SKIPIF 1 < 0 的值为______.
【答案】-6
【提示】根据方程组中x+2y和x-2y的值,将代数式利用平方差公式分解,再代入计算即可.
【详解】解:∵x-2y=-2,x+2y=3,
∴x2-4y2=(x+2y)(x-2y)=3×(-2)=-6,
故答案为:-6.
【名师点拨】本题主要考查方程组的解及代数式的求值,观察待求代数式的特点与方程组中两方程的联系是解题关键.
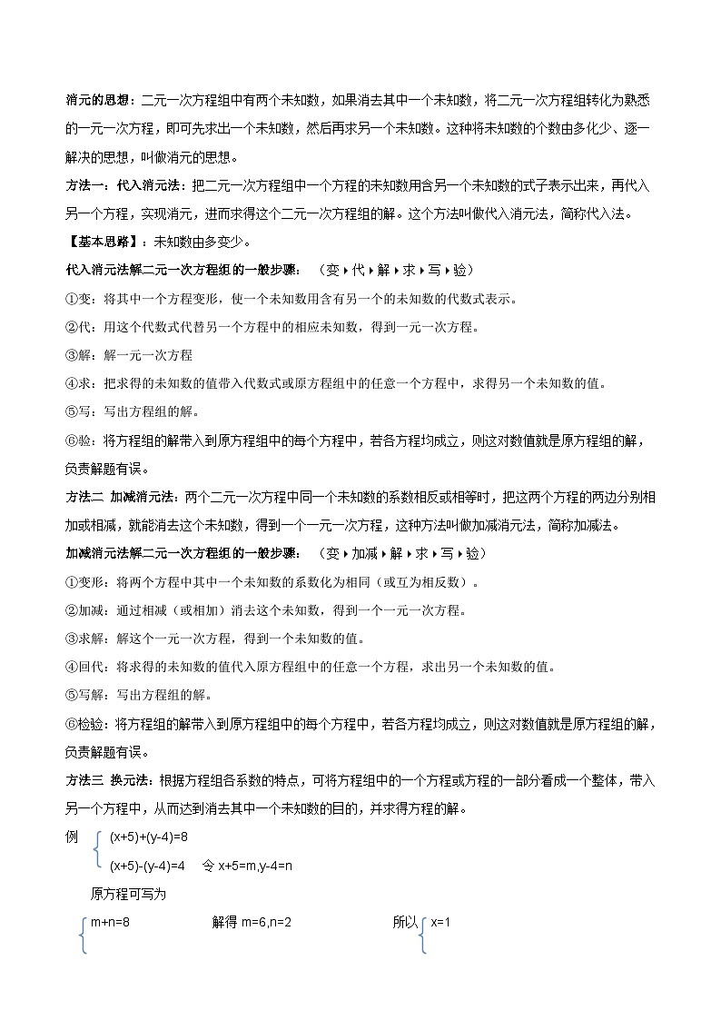
知识点二 解二元一次方程组
消元的思想:二元一次方程组中有两个未知数,如果消去其中一个未知数,将二元一次方程组转化为熟悉的一元一次方程,即可先求出一个未知数,然后再求另一个未知数。这种将未知数的个数由多化少、逐一解决的思想,叫做消元的思想。
方法一:代入消元法:把二元一次方程组中一个方程的未知数用含另一个未知数的式子表示出来,再代入另一个方程,实现消元,进而求得这个二元一次方程组的解。这个方法叫做代入消元法,简称代入法。
【基本思路】:未知数由多变少。
代入消元法解二元一次方程组的一般步骤: (变代解求写验)
①变:将其中一个方程变形,使一个未知数用含有另一个的未知数的代数式表示。
②代:用这个代数式代替另一个方程中的相应未知数,得到一元一次方程。
③解:解一元一次方程
④求:把求得的未知数的值带入代数式或原方程组中的任意一个方程中,求得另一个未知数的值。
⑤写:写出方程组的解。
⑥验:将方程组的解带入到原方程组中的每个方程中,若各方程均成立,则这对数值就是原方程组的解,负责解题有误。
方法二 加减消元法:两个二元一次方程中同一个未知数的系数相反或相等时,把这两个方程的两边分别相加或相减,就能消去这个未知数,得到一个一元一次方程,这种方法叫做加减消元法,简称加减法。
加减消元法解二元一次方程组的一般步骤: (变加减解求写验)
①变形:将两个方程中其中一个未知数的系数化为相同(或互为相反数)。
②加减:通过相减(或相加)消去这个未知数,得到一个一元一次方程。
③求解:解这个一元一次方程,得到一个未知数的值。
④回代:将求得的未知数的值代入原方程组中的任意一个方程,求出另一个未知数的值。
⑤写解:写出方程组的解。
⑥检验:将方程组的解带入到原方程组中的每个方程中,若各方程均成立,则这对数值就是原方程组的解,负责解题有误。
方法三 换元法:根据方程组各系数的特点,可将方程组中的一个方程或方程的一部分看成一个整体,带入另一个方程中,从而达到消去其中一个未知数的目的,并求得方程的解。
例 (x+5)+(y-4)=8
(x+5)-(y-4)=4 令x+5=m,y-4=n
原方程可写为
m+n=8 解得m=6,n=2 所以 x=1
m-n=4 所以x+5=6,y-4=2 y=6
特点:两方程中都含有相同的代数式,如题中的x+5,y-4之类,换元后可简化方程也是主要原因。
解二元一次方程的基本步骤:1.消元 2.求解 3.回代 4.写解 5.检验(重要)
解三元一次方程的基本步骤:
1.变形(变三元一次为二元一次)
2.求解:解二元一次方程组
3.回代:将求得的未知数的值代入原方程组的一个适当的方程中,得到一个一元一次方程
4.求解:解一元一次方程,求出第三个未知数
5.写解:用大括号将所求的的三个未知数的值联立起来,即得原方程组的解。
考查题型二 解二元一次方程组
题型2.(2022·湖南株洲·中考真题)对于二元一次方程组 SKIPIF 1 < 0 ,将①式代入②式,消去 SKIPIF 1 < 0 可以得到( )
A. SKIPIF 1 < 0 B. SKIPIF 1 < 0
C. SKIPIF 1 < 0 D. SKIPIF 1 < 0
【答案】B
【提示】将①式代入②式消去去括号即可求得结果.
【详解】解:将①式代入②式得,
SKIPIF 1 < 0 ,
故选B.
【名师点拨】本题考查了代入消元法求解二元一次方程组,熟练掌握代入消元法是解题的关键.
题型2-1.(2022·辽宁沈阳·中考真题)二元一次方程组 SKIPIF 1 < 0 的解是______.
【答案】 SKIPIF 1 < 0 ## SKIPIF 1 < 0
【提示】利用代入消元法进行求解方程组的解即可.
【详解】解: SKIPIF 1 < 0
把②代入①得: SKIPIF 1 < 0 ,解得: SKIPIF 1 < 0 ,
把 SKIPIF 1 < 0 代入②得: SKIPIF 1 < 0 ;
∴原方程组的解为 SKIPIF 1 < 0 ;
故答案为 SKIPIF 1 < 0 .
【名师点拨】本题主要考查二元一次方程组的解法,熟练掌握二元一次方程组的解法是解题的关键.
题型2-2.(2022·江苏无锡·中考真题)二元一次方程组 SKIPIF 1 < 0 的解为________.
【答案】 SKIPIF 1 < 0
【提示】方程组利用加减消元法求出解即可.
【详解】解: SKIPIF 1 < 0 .
①+②×2得:7x=14,
解得:x=2,
把x=2代入②得:2×2-y=1
解得:y=3,
所以,方程组的解为 SKIPIF 1 < 0 ,
故答案为: SKIPIF 1 < 0 .
【名师点拨】此题考查了解二元一次方程组,利用了消元的思想,消元的方法有:代入消元法与加减消元法.
题型2-3.(2022·广西贺州·中考真题)若实数m,n满足 SKIPIF 1 < 0 ,则 SKIPIF 1 < 0 __________.
【答案】7
【提示】根据非负数的性质可求出m、n的值,进而代入数值可求解.
【详解】解:由题意知,m,n满足 SKIPIF 1 < 0 ,
∴m-n-5=0,2m+n−4=0,
∴m=3,n=-2,
∴ SKIPIF 1 < 0 ,
故答案为:7.
【名师点拨】此题主要考查了非负数的性质,初中阶段有三种类型的非负数:(1)绝对值;(2)偶次方;(3)二次根式(算术平方根).当它们相加和为0时,必须满足其中的每一项都等于0.根据这个结论可以求解这类题目.
题型2-4.(2022·山东潍坊·中考真题)方程组 SKIPIF 1 < 0 的解为___________.
【答案】 SKIPIF 1 < 0
【提示】用①×2+②×3,可消去未知数y,求出未知数x,再把x的值代入②求出y即可.
【详解】解: SKIPIF 1 < 0 ,
①×2+②×3,得13x=26,
解得:x=2,
把x=2代入②,得6-2y=0,
解得y=3,
故方程组的解为 SKIPIF 1 < 0 .
故答案为: SKIPIF 1 < 0 .
【名师点拨】本题考查了二元一次方程组的解法,解二元一次方程组的基本思路是消元,把二元方程转化为一元方程是解题的关键.
题型2-5.(2022·湖北随州·中考真题)已知二元一次方程组 SKIPIF 1 < 0 ,则 SKIPIF 1 < 0 的值为______.
【答案】1
【提示】直接由②-①即可得出答案.
【详解】原方程组为 SKIPIF 1 < 0 ,
由②-①得 SKIPIF 1 < 0 .
故答案为:1.
【名师点拨】本题考查二元一次方程组的特殊解法,解题的关键是学会观察,并用整体法求解.
题型2-6.(2022·内蒙古呼和浩特·中考真题)计算求解:
(1)计算 SKIPIF 1 < 0
(2)解方程组 SKIPIF 1 < 0
【答案】(1) SKIPIF 1 < 0 5
(2) SKIPIF 1 < 0
【提示】(1)先去绝对值,算负整数指数幂,将特殊角三角函数值代入,再计算即可;
(2)直接解二元一次方程组即可.
(1)原式=2 SKIPIF 1 < 0 + SKIPIF 1 < 0 3
SKIPIF 1 < 0 5;
(2)整理方程组得: SKIPIF 1 < 0 ,
由①得:y=5-4x③,
将③代入②得:-5x=5,
解得:x=-1,
将x=-1代入③得:y=9,
则方程组得解为: SKIPIF 1 < 0 .
【名师点拨】本题考查实数运算和解二元一次方程组,解答本题的关键是掌握各知识点的运算法则.
题型2-7.(2022·湖北荆州·中考真题)已知方程组 SKIPIF 1 < 0 的解满足 SKIPIF 1 < 0 ,求k的取值范围.
【答案】 SKIPIF 1 < 0
【提示】先求出二元一次方程组的解,代入 SKIPIF 1 < 0 中即可求k;
【详解】解:令①+②得, SKIPIF 1 < 0 ,
解得: SKIPIF 1 < 0 ,
将 SKIPIF 1 < 0 代入①中得, SKIPIF 1 < 0 ,
解得: SKIPIF 1 < 0 ,
将 SKIPIF 1 < 0 , SKIPIF 1 < 0 代入 SKIPIF 1 < 0 得, SKIPIF 1 < 0 ,
解得: SKIPIF 1 < 0 .
【名师点拨】本题主要考查解二元一次方程组、解一元一次不等式,掌握相关运算法则和方法是解本题的关键.
题型2-8.(2022·山东淄博·中考真题)解方程组: SKIPIF 1 < 0
【答案】 SKIPIF 1 < 0
【提示】整理方程组得 SKIPIF 1 < 0 ,继而根据加减消元法解二元一次方程组即可求解.
【详解】解:整理方程组得 SKIPIF 1 < 0 ,
SKIPIF 1 < 0 得 SKIPIF 1 < 0 ,
y=1,
把y=1代入①得 SKIPIF 1 < 0 ,
解得x=5,
∴方程组的解为 SKIPIF 1 < 0 .
【名师点拨】本题考查了解二元一次方程组,正确的计算是解题的关键.
考查题型三 解三元一次方程组
题型3.(2022·重庆·中考真题)特产专卖店销售桃片、米花糖、麻花三种特产,其中每包桃片的成本是麻花的2倍,每包桃片、米花糖、麻花的售价分别比其成本高20%、30%、20%.该店五月份销售桃片、米花糖、麻花的数量之比为1∶3∶2,三种特产的总利润是总成本的25%,则每包米花糖与每包麻花的成本之比为_________.
【答案】4:3
【提示】设每包麻花的成本为x元,每包米花糖的成本为y元,桃片的销售量为m包,则每包桃片的成本为2x元,米花糖的销售量为3m包,麻花的销售量为2m包,根据三种特产的总利润是总成本的25%列得 SKIPIF 1 < 0 ,计算可得.
【详解】解:设每包麻花的成本为x元,每包米花糖的成本为y元,桃片的销售量为m包,则每包桃片的成本为2x元,米花糖的销售量为3m包,麻花的销售量为2m包,由题意得
SKIPIF 1 < 0 ,
解得3y=4x,
∴y:x=4:3,
故答案为:4:3.
【名师点拨】此题考查了三元一次方程的实际应用,正确理解题意确定等量关系是解题的关键.
题型3-1.(2021·重庆·中考真题)盲盒为消费市场注入了活力,既能够营造消费者购物过程中的趣味体验,也为商家实现销售额提升拓展了途径.某商家将蓝牙耳机、多接口优盘、迷你音箱共22个,搭配为A,B,C三种盲盒各一个,其中A盒中有2个蓝牙耳机,3个多接口优盘,1个迷你音箱;B盒中蓝牙耳机与迷你音箱的数量之和等于多接口优盘的数量,蓝牙耳机与迷你音箱的数量之比为3:2;C盒中有1个蓝牙耳机,3个多接口优盘,2个迷你音箱.经核算,A盒的成本为145元,B盒的成本为245元(每种盲盒的成本为该盒中蓝牙耳机、多接口优盘、迷你音箱的成本之和),则C盒的成本为__________元.
【答案】155
【提示】设B盒中蓝牙耳机3a个,迷你音箱2a个,列方程求出B盒中各种设备的数量,再设蓝牙耳机、多接口优盘、迷你音箱的成本分别为x、y、z元,根据题意列出方程组,再整体求出 SKIPIF 1 < 0 的值即可.
【详解】解:根据题意,设B盒中蓝牙耳机3a个,迷你音箱2a个,优盘的数量为3a+2a=5 a个,则 SKIPIF 1 < 0 ,解得,a=1;
设蓝牙耳机、多接口优盘、迷你音箱的成本分别为x、y、z元,根据题意列方程组得, SKIPIF 1 < 0
②-①得, SKIPIF 1 < 0 ,
③×3-①得, SKIPIF 1 < 0 ,
故答案为:155.
【名师点拨】本题考查了三元一次方程组和一元一次方程的应用,解题关键是找准题目中的等量关系列出方程(组),熟练运用等式的性质进行方程变形,整体求值.
知识点三 列二元一次方程组解应用题
列二元一次方程组解应用题的一般步骤:
审:审题,明确各数量之间的关系。
设:设未知数
找:找题中的等量关系
列:根据等量关系列出两个方程,组成方程组
解:解方程组,求出未知数的值
答:检验方程组的解是否符合题意,写出答案。
常见利用方程解决实际问题等量关系:
销售中盈亏问题:
1)成本价:俗称进价,是商家进货时的价格;
2)标价:商家出售时标注的价格;
3)打折:打折就是以标价为基础,按一定比例降价出售。如:打9折,就是按标价的90℅出售。
4)利润=售价-进价,利润>0时盈利,利润0,
∴W随m的减小而减小,
∴当m=6时,W有最小值,
∴W=5×6+300=330元
则在购买方案中最少费用是330元.
故答案为:330.
【名师点拨】本题考查了二元一次方程组的应用、一元一次不等式的应用以及一次函数的应用,解题的关键是:找准等量关系,正确列出二元一次方程组;根据各数量之间的关系,正确列出一元一次不等式与一次函数.
题型4-5.(2021·四川泸州·中考真题)某运输公司有A、B两种货车,3辆A货车与2辆B货车一次可以运货90吨,5辆A货车与4辆B货车一次可以运货160吨.
(1)请问1辆A货车和1辆B货车一次可以分别运货多少吨?
(2)目前有190吨货物需要运输,该运输公司计划安排A、B两种货车将全部货物一次运完(A、B两种货车均满载),其中每辆A货车一次运货花费500元,每辆B货车一次运货花费400元.请你列出所有的运输方案,并指出哪种运输方案费用最少.
【答案】(1)1辆A货车和1辆B货车一次可以分别运货20吨和15吨;(2)共有3种租车方案,方案1:租用A型车8辆,B型车2辆;方案2:租用A型车5辆,B型车6辆;方案3:租用A型车2辆,B型车10辆;租用A型车8辆,B型车2辆最少.
【提示】(1)设1辆A货车和1辆B货车一次可以分别运货x吨和y吨,根据“3辆A货车与2辆B货车一次可以运货90吨,5辆A货车与4辆B货车一次可以运货160吨”列方程组求解可得;
(2)设货运公司安排A货车m辆,则安排B货车n辆.根据“共有190吨货物”列出二元一次方程组,结合m,n均为正整数,即可得出各运输方案.再根据方案计算比较得出费用最小的数据.
【详解】解:(1)1辆A货车和1辆B货车一次可以分别运货x吨和y吨,
根据题意可得: SKIPIF 1 < 0 ,
解得: SKIPIF 1 < 0 ,
答:1辆A货车和1辆B货车一次可以分别运货20吨和15吨;
(2)设安排A型车m辆,B型车n辆,
依题意得:20m+15n=190,即 SKIPIF 1 < 0 ,
又∵m,n均为正整数,
∴ SKIPIF 1 < 0 或 SKIPIF 1 < 0 或 SKIPIF 1 < 0 ,
∴共有3种运输方案,
方案1:安排A型车8辆,B型车2辆;
方案2:安排A型车5辆,B型车6辆;
方案3:安排A型车2辆,B型车10辆.
方案1所需费用:500 SKIPIF 1 < 0 8+400 SKIPIF 1 < 0 2=4800(元);
方案2所需费用:500 SKIPIF 1 < 0 5+400 SKIPIF 1 < 0 6=4900(元);
方案3所需费用:500 SKIPIF 1 < 0 2+400 SKIPIF 1 < 0 10=5000(元);
∵4800<4900<5000,
∴安排A型车8辆,B型车2辆最省钱,最省钱的运输费用为4800元.
【名师点拨】本题考查了二元一次方程组的应用以及二元一次方程的应用,解题的关键是:(1)找准等量关系,正确列出二元一次方程组;(2)找准等量关系,正确列出二元一次方程;根据据总费用=500×安排A型车的辆数+400×B型车的辆数分别求出三种运输方案的总费用.
考查题型五 利用二元一次方程组解决分配问题
题型5.(2021·贵州黔西·中考真题)有大小两种货车,2辆大货车与3辆小货车一次可以运货 SKIPIF 1 < 0 ,5辆大货车与6辆小货车一次可以运货 SKIPIF 1 < 0 ,则3辆大货车与2辆小货车一次可以运货______ SKIPIF 1 < 0 .
【答案】17
【提示】设每辆大货车一次可以运货x吨,每辆小货车一次可以运货y吨,由题意:2辆大货车与3辆小货车一次可以运货15.5t,5辆大货车与6辆小货车一次可以运货35t,列出方程组,解方程组,即可求解.
【详解】解:设每辆大货车一次可以运货 SKIPIF 1 < 0 吨,每辆小货车一次可以运货 SKIPIF 1 < 0 吨,
由题意,得: SKIPIF 1 < 0 ,
解得: SKIPIF 1 < 0 ,
则 SKIPIF 1 < 0 ,
即3辆大货车与2辆小货车一次可以运货 SKIPIF 1 < 0 ,
故答案为:17.
【名师点拨】本题考查了二元一次方程组的应用,找准等量关系,列出二元一次方程组是解题的关键.
题型5-1.(2022·福建·中考真题)在学校开展“劳动创造美好生活”主题系列活动中,八年级(1)班负责校园某绿化角的设计、种植与养护.同学们约定每人养护一盆绿植,计划购买绿萝和吊兰两种绿植共46盆,且绿萝盆数不少于吊兰盆数的2倍.已知绿萝每盆9元,吊兰每盆6元.
(1)采购组计划将预算经费390元全部用于购买绿萝和吊兰,问可购买绿萝和吊兰各多少盆?
(2)规划组认为有比390元更省钱的购买方案,请求出购买两种绿植总费用的最小值.
【答案】(1)购买绿萝38盆,吊兰8盆
(2)369元
【提示】(1)设购买绿萝 SKIPIF 1 < 0 盆,购买吊兰 SKIPIF 1 < 0 盆,根据题意建立方程组 SKIPIF 1 < 0 ,解方程组即可得到答案;
(2)设购买绿萝 SKIPIF 1 < 0 盆,购买吊兰 SKIPIF 1 < 0 盆,总费用为 SKIPIF 1 < 0 ,得到关于 SKIPIF 1 < 0 的一次函数 SKIPIF 1 < 0 ,再建立关于 SKIPIF 1 < 0 的不等式组,解出 SKIPIF 1 < 0 的取值范围,从而求得 SKIPIF 1 < 0 的最小值.
(1)
设购买绿萝 SKIPIF 1 < 0 盆,购买吊兰 SKIPIF 1 < 0 盆
∵计划购买绿萝和吊兰两种绿植共46盆
∴ SKIPIF 1 < 0
∵采购组计划将预算经费390元全部用于购买绿萝和吊兰,绿萝每盆9元,吊兰每盆6元
∴ SKIPIF 1 < 0
得方程组 SKIPIF 1 < 0
解方程组得 SKIPIF 1 < 0
∵38>2×8,符合题意
∴购买绿萝38盆,吊兰8盆;
(2)
设购买绿萝 SKIPIF 1 < 0 盆,购买吊兰吊 SKIPIF 1 < 0 盆,总费用为 SKIPIF 1 < 0
∴ SKIPIF 1 < 0 , SKIPIF 1 < 0
∴ SKIPIF 1 < 0
∵总费用要低于过390元,绿萝盆数不少于吊兰盆数的2倍
∴ SKIPIF 1 < 0
将 SKIPIF 1 < 0 代入不等式组得 SKIPIF 1 < 0
∴ SKIPIF 1 < 0
∴ SKIPIF 1 < 0 的最大值为15
∵ SKIPIF 1 < 0 为一次函数,随 SKIPIF 1 < 0 值增大而减小
∴ SKIPIF 1 < 0 时, SKIPIF 1 < 0 最小
∴ SKIPIF 1 < 0
∴ SKIPIF 1 < 0 元
故购买两种绿植最少花费为 SKIPIF 1 < 0 元.
【名师点拨】本题考查二元一次方程组、一次函数、不等式组的性质,解题的关键是数量掌握二元一次方程组、一次函数、不等式组的相关知识.
题型5-2.(2022·黑龙江哈尔滨·中考真题)绍云中学计划为绘画小组购买某种品牌的A、B两种型号的颜料,若购买1盒A种型号的颜料和2盒B种型号的颜料需用56元;若购买2盒A种型号的颜料和1盒B种型号的颜料需用64元.
(1)求每盒A种型号的颜料和每盒B种型号的颜料各多少元;
(2)绍云中学决定购买以上两种型号的颜料共200盒,总费用不超过3920元,那么该中学最多可以购买多少盒A种型号的颜料?
【答案】(1)每盒A种型号的颜料24元,每盒B种型号的颜料16元
(2)该中学最多可以购买90盒A种型号的颜料
【提示】(1)设每盒A种型号的颜料x元,每盒B种型号的颜料y元,根据题意,可列出关于 SKIPIF 1 < 0 , SKIPIF 1 < 0 的二元一次方程组,解之即可;
(2)设该中学可以购买a盒A种型号的颜料,则可以购买 SKIPIF 1 < 0 盒B种型号的颜料,根据总费用不超过3920元,列出不等式求解即可.
(1)
解:设每盒A种型号的颜料x元,每盒B种型号的颜料y元.
根据题意得 SKIPIF 1 < 0 ,
解得 SKIPIF 1 < 0
∴每盒A种型号的颜料24元,每盒B种型号的颜料16元.
(2)
解:设该中学可以购买a盒A种型号的颜料,
根据题意得 SKIPIF 1 < 0
解得 SKIPIF 1 < 0
∴该中学最多可以购买90盒A种型号的颜料.
【名师点拨】本题考查了二元一次方程组的应用、一元一次不等式的应用,关键是(1)根据题意找出对应关系,正确列出二元一次方程组;(2)根据数量关系正确列出一元一次不等式.
题型5-3.(2021·辽宁大连·中考真题)某校为实现垃圾分类投放,准备在校园内摆放大、小两种垃圾桶购买2个大垃圾桶和4个小垃圾桶共需600元;购买6个大垃圾桶和8个小垃圾桶共需1560元.
(1)求大、小两种垃圾桶的单价;
(2)该校购买8个大垃圾桶和24个小垃圾桶共需多少元?
【答案】(1)大垃圾桶单价为180元,小垃圾桶的单价为60元;(2)2880.
【提示】(1)根据题意列出二元一次方程组求解即可.
(2)根据第(1)问求得的大小垃圾桶的单价计算即可.
【详解】(1)设大垃圾桶的单价为x元,小垃圾桶的单价为y元,
由题意列方程得 SKIPIF 1 < 0 ,
解得 SKIPIF 1 < 0 ,
答:大垃圾桶的单价为180元,小垃圾桶的单价为60元.
(2) SKIPIF 1 < 0 .
答:该校购买8个大垃圾桶和24个小垃圾桶共需2880元.
【名师点拨】此题考查了二元一次方程组应用题,解题的关键是提示出题目中的等量关系.
考查题型六 利用二元一次方程组解决销售、利润问题
题型6.(2022·江苏苏州·中考真题)某水果店经销甲、乙两种水果,两次购进水果的情况如下表所示:
(1)求甲、乙两种水果的进价;
(2)销售完前两次购进的水果后,该水果店决定回馈顾客,开展促销活动.第三次购进甲、乙两种水果共200千克,且投入的资金不超过3360元.将其中的m千克甲种水果和3m千克乙种水果按进价销售,剩余的甲种水果以每千克17元、乙种水果以每千克30元的价格销售.若第三次购进的200千克水果全部售出后,获得的最大利润不低于800元,求正整数m的最大值.
【答案】(1)甲种水果的进价为每千克12元,乙种水果的进价为每千克20元
(2)正整数m的最大值为22
【提示】(1)设甲种水果的进价为每千克a元,乙种水果的进价为每千克b元,根据总费用列方程组即可;
(2)设水果店第三次购进x千克甲种水果,根据题意先求出x的取值范围,再表示出总利润w与x的关系式,根据一次函数的性质判断即可.
(1)
设甲种水果的进价为每千克a元,乙种水果的进价为每千克b元.
根据题意,得 SKIPIF 1 < 0
解方程组,得 SKIPIF 1 < 0
答:甲种水果的进价为每千克12元,乙种水果的进价为每千克20元.
(2)
设水果店第三次购进x千克甲种水果,则购进 SKIPIF 1 < 0 千克乙种水果,
根据题意,得 SKIPIF 1 < 0 .
解这个不等式,得 SKIPIF 1 < 0 .
设获得的利润为w元,
根据题意,得
SKIPIF 1 < 0 .
∵ SKIPIF 1 < 0 ,
∴w随x的增大而减小.
∴当 SKIPIF 1 < 0 时,w的最大值为 SKIPIF 1 < 0 .
根据题意,得 SKIPIF 1 < 0 .
解这个不等式,得 SKIPIF 1 < 0 .
∴正整数m的最大值为22.
【名师点拨】本题考查一次函数的应用、二元一次方程组的应用、解一元一次不等式,解答本题的关键是明确题意,找出等量关系,列出相应的二元一次方程,写出相应的函数解析式,利用一次函数的性质求最值.
题型6-1.(2022·安徽·中考真题)某地区2020年进出口总额为520亿元.2021年进出口总额比2020年有所增加,其中进口额增加了25%,出口额增加了30%.注:进出口总额=进口额+出口额.
(1)设2020年进口额为x亿元,出口额为y亿元,请用含x,y的代数式填表:
(2)已知2021年进出口总额比2020年增加了140亿元,求2021年进口额和出口额度分别是多少亿元?
【答案】(1)1.25x+1.3y
(2)2021年进口额 SKIPIF 1 < 0 亿元,出口额 SKIPIF 1 < 0 亿元.
【提示】(1)根据进出口总额=进口额+出口额计算即可;
(2)根据2021年进出口总额比2020年增加了140亿元,列方程1.25x+1.3y=520+140,然后联立方程组 SKIPIF 1 < 0 ,解方程组即可.
(1)
解:
故答案为:1.25x+1.3y;
(2)
解:根据题意1.25x+1.3y=520+140,
∴ SKIPIF 1 < 0 ,
解得: SKIPIF 1 < 0 ,
2021年进口额1.25x= SKIPIF 1 < 0 亿元,2021年出口额是 SKIPIF 1 < 0 亿元.
【名师点拨】本题考查列二元一次方程组解应用题,列代数式,掌握列二元一次方程组解应用题的方法与步骤是解题关键.
题型6-2.(2022·四川泸州·中考真题)某经销商计划购进 SKIPIF 1 < 0 , SKIPIF 1 < 0 两种农产品.已知购进 SKIPIF 1 < 0 种农产品2件, SKIPIF 1 < 0 种农产品3件,共需690元;购进 SKIPIF 1 < 0 种农产品1件, SKIPIF 1 < 0 种农产品4件,共需720元.
(1) SKIPIF 1 < 0 , SKIPIF 1 < 0 两种农产品每件的价格分别是多少元?
(2)该经销商计划用不超过5400元购进 SKIPIF 1 < 0 , SKIPIF 1 < 0 两种农产品共40件,且 SKIPIF 1 < 0 种农产品的件数不超过B种农产品件数的3倍.如果该经销商将购进的农产品按照 SKIPIF 1 < 0 种每件160元, SKIPIF 1 < 0 种每件200元的价格全部售出,那么购进 SKIPIF 1 < 0 , SKIPIF 1 < 0 两种农产品各多少件时获利最多?
【答案】(1)A每件进价120元,B每件进价150元;
(2)A农产品进20件,B农产品进20件,最大利润是1800元.
【提示】(1)根据“购进 SKIPIF 1 < 0 种农产品2件, SKIPIF 1 < 0 种农产品3件,共需690元;购进 SKIPIF 1 < 0 种农产品1件, SKIPIF 1 < 0 种农产品4件,共需720元”可以列出相应的方程组,从而可以求得A、B两种农产品每件的价格分别是多少元;
(2)根据题意可以得到利润与购买甲种商品的函数关系式,从而可以解答本题.
(1)
设A每件进价x元,B每件进价y元,
由题意得 SKIPIF 1 < 0 ,
解得: SKIPIF 1 < 0 ,
答:A每件进价120元,B每件进价150元;
(2)
设A农产品进a件,B农产品(40-a)件,由题意得,
SKIPIF 1 < 0
解得 SKIPIF 1 < 0 ,
设利润为y元,则 SKIPIF 1 < 0 ,
∵y随a的增大而减小,
∴当a=20时,y最大, 最大值y=2000-10×20=1800,
答:A农产品进20件,B农产品进20件,最大利润是1800元.
【名师点拨】本题考查一次函数的应用、二元一次方程组的应用、一元一次不等式的应用,解答本题的关键是明确题意,利用一次函数的性质和不等式的性质解答.
题型6-3.(2022·山东济南·中考真题)为增加校园绿化面积,某校计划购买甲、乙两种树苗.已知购买20棵甲种树苗和16棵乙种树苗共花费1280元,购买1棵甲种树苗比1棵乙种树苗多花费10元.
(1)求甲、乙两种树苗每棵的价格分别是多少元?
(2)若购买甲、乙两种树苗共100棵,且购买乙种树苗的数量不超过甲种树苗的3倍,则购买甲、乙两种树苗各多少棵时花费最少?请说明理由.
【答案】(1)甲种树苗每棵40元,乙种树苗每棵30元
(2)当购买甲种树苗25棵,乙种树苗75棵时,花费最少,理由见解析
【提示】(1)设每棵甲种树苗的价格为x元,每棵乙种树苗的价格y元,由“购买20棵甲种树苗和16棵乙种树苗共花费1280元,购买1棵甲种树苗比1棵乙种树苗多花费10元”列出方程组,求解即可;
(2)设购买甲种树苗 SKIPIF 1 < 0 棵,则购买乙种树苗 SKIPIF 1 < 0 棵,购买两种树苗总费用为 SKIPIF 1 < 0 元得出一次函数,根据一次函数的性质求解即可.
【详解】(1)设甲种树苗每棵 SKIPIF 1 < 0 元,乙种树苗每棵 SKIPIF 1 < 0 元.
由题意得, SKIPIF 1 < 0 ,解得 SKIPIF 1 < 0 ,
答:甲种树苗每棵40元,乙种树苗每棵30元.
(2)设购买甲种树苗 SKIPIF 1 < 0 棵,则购买乙种树苗 SKIPIF 1 < 0 棵,购买两种树苗总费用为 SKIPIF 1 < 0 元,
由题意得 SKIPIF 1 < 0 , SKIPIF 1 < 0 ,
由题意得 SKIPIF 1 < 0 ,解得 SKIPIF 1 < 0 ,
因为 SKIPIF 1 < 0 随 SKIPIF 1 < 0 的增大而增大,所以当 SKIPIF 1 < 0 时 SKIPIF 1 < 0 取得最小值.
答:当购买甲种树苗25棵,乙种树苗75棵时,花费最少.
【名师点拨】本题考查了一次函数的应用,二元一次方程组的应用,找到正确的数量关系是本题的关键.
题型6-4.(2022·辽宁大连·中考真题)2022年北京冬奥会吉祥物冰墩墩和冬残奥会吉祥物雪容融深受大家喜爱.已知购买1个冰墩墩毛绒玩具和2个雪容融毛绒玩具用了400元,购买3个冰墩墩毛绒玩具和4个雪容融毛绒玩具用了1000元.这两种毛绒玩具的单价各是多少元?
【答案】冰墩墩毛绒玩具和雪容融毛绒玩具的单价分别为每个200元,100元.
【提示】设冰墩墩毛绒玩具和雪容融毛绒玩具的单价分别为每个 SKIPIF 1 < 0 元,y元,再根据购买1个冰墩墩毛绒玩具和2个雪容融毛绒玩具用了400元,购买3个冰墩墩毛绒玩具和4个雪容融毛绒玩具用了1000元,列方程组,再解方程组即可.
【详解】解:设冰墩墩毛绒玩具和雪容融毛绒玩具的单价分别为每个 SKIPIF 1 < 0 元,y元,则
SKIPIF 1 < 0
②-① SKIPIF 1 < 0 得 SKIPIF 1 < 0
把 SKIPIF 1 < 0 代入①得: SKIPIF 1 < 0
解得: SKIPIF 1 < 0
答:冰墩墩毛绒玩具和雪容融毛绒玩具的单价分别为每个200元,100元.
【名师点拨】本题考查的是二元一次方程组的应用,理解题意,确定相等关系是解本题的关键.
题型6-5.(2022·辽宁阜新·中考真题)某公司引入一条新生产线生产A,B两种产品,其中A产品每件成本为 SKIPIF 1 < 0 元,销售价格为 SKIPIF 1 < 0 元,B产品每件成本为 SKIPIF 1 < 0 元,销售价格为 SKIPIF 1 < 0 元,A,B两种产品均能在生产当月全部售出.
(1)第一个月该公司生产的A,B两种产品的总成本为 SKIPIF 1 < 0 元,销售总利润为 SKIPIF 1 < 0 元,求这个月生产A,B两种产品各多少件?
(2)下个月该公司计划生产A,B两种产品共 SKIPIF 1 < 0 件,且使总利润不低于 SKIPIF 1 < 0 元,则B产品至少要生产多少件?
【答案】(1)这个月生产 SKIPIF 1 < 0 产品 SKIPIF 1 < 0 件, SKIPIF 1 < 0 产品 SKIPIF 1 < 0 件
(2)140件
【提示】(1)设生产 SKIPIF 1 < 0 产品 SKIPIF 1 < 0 件, SKIPIF 1 < 0 产品 SKIPIF 1 < 0 件,根据题意列出方程组,求出即可;
(2)设 SKIPIF 1 < 0 产品生产 SKIPIF 1 < 0 件,则 SKIPIF 1 < 0 产品生产 SKIPIF 1 < 0 件,根据题意列出不等式组,求出即可.
(1解:设生产 SKIPIF 1 < 0 产品 SKIPIF 1 < 0 件, SKIPIF 1 < 0 产品 SKIPIF 1 < 0 件,
根据题意,得 SKIPIF 1 < 0 解得 SKIPIF 1 < 0 ,
∴这个月生产 SKIPIF 1 < 0 产品 SKIPIF 1 < 0 件, SKIPIF 1 < 0 产品 SKIPIF 1 < 0 件,
答:这个月生产 SKIPIF 1 < 0 产品 SKIPIF 1 < 0 件, SKIPIF 1 < 0 产品 SKIPIF 1 < 0 件;
(2)解:设 SKIPIF 1 < 0 产品生产 SKIPIF 1 < 0 件,则 SKIPIF 1 < 0 产品生产 SKIPIF 1 < 0 件,
根据题意,得 SKIPIF 1 < 0 ,
解这个不等式,得 SKIPIF 1 < 0 .
∴ SKIPIF 1 < 0 产品至少生产 SKIPIF 1 < 0 件,
答: SKIPIF 1 < 0 产品至少生产 SKIPIF 1 < 0 件.
【名师点拨】本题考查了二元一次方程组和一元一次不等式的应用,能根据题意列出方程组和不等式是解此题的关键.
题型6-6.(2022·内蒙古内蒙古·中考真题)某商店决定购进A、B两种北京冬奥会纪念品.若购进A种纪念品10件,B种纪念品5件,需要1000元;若购进A种纪念品5件,B种纪念品3件,需要550元.
(1)求购进A、B两种纪念品的单价;
(2)若该商店决定拿出1万元全部用来购进这两种纪念品,考虑市场需求,要求购进A种纪念品的数量不少于B种纪念品数量的6倍,且购进B种纪念品数量不少于20件,那么该商店共有几种进货方案?
(3)若销售每件A种纪念品可获利润20元,每件B种纪念品可获利润30元,在第(2)问的各种进货方案中,哪一种方案获利最大?求出最大利润.
【答案】(1)购进A、B两种纪念品的单价分别为50元、100元
(2)共有6种进货方案
(3)当购进A种纪念品160件B种纪念品20件时,可获得最大利润,最大利润是3800元
【提示】(1)根据题意列出二元一次方程组进行求解即可;
(2)根据题意列出一元一次不等式组进行求解即可;
(3)设总利润为W元,求出W和x之间的函数关系式,利用一次函数的性质进行求解即可.
(1)
设A种纪念品单价为a元,B种纪念品单价为b元
根据题意,得 SKIPIF 1 < 0 解得 SKIPIF 1 < 0
∴购进A、B两种纪念品的单价分别为50元、100元.
(2)
设该商店购进A种纪念品x个,购进B种纪念品y个
根据题意,得 SKIPIF 1 < 0
变形得 SKIPIF 1 < 0
由题意得: SKIPIF 1 < 0
由①得: SKIPIF 1 < 0
由②得: SKIPIF 1 < 0
∴ SKIPIF 1 < 0
∵x,y均为正整数
∴x可取的正整数值是150,152,154,156,158,160
与x相对应的y可取的正整数值是25,24,23,22,21,20
∴共有6种进货方案.
(3)
设总利润为W元
则 SKIPIF 1 < 0
∵ SKIPIF 1 < 0
∴W随x的增大而增大
∴当 SKIPIF 1 < 0 时,W有最大值: SKIPIF 1 < 0 (元)
∴当购进A种纪念品160件,B种纪念品20件时,可获得最大利润,最大利润是3800元.
【名师点拨】本题考查二元一次方程组、一元一次不等式组和一次函数的实际应用.根据题意正确的列出二元一次方程组,一元一次不等式组,根据一次函数的性质进行求解,是解题的关键.
考查题型七 利用二元一次方程组解决和差倍分问题
题型7.(2021·北京·中考真题)某企业有 SKIPIF 1 < 0 两条加工相同原材料的生产线.在一天内, SKIPIF 1 < 0 生产线共加工 SKIPIF 1 < 0 吨原材料,加工时间为 SKIPIF 1 < 0 小时;在一天内, SKIPIF 1 < 0 生产线共加工 SKIPIF 1 < 0 吨原材料,加工时间为 SKIPIF 1 < 0 小时.第一天,该企业将5吨原材料分配到 SKIPIF 1 < 0 两条生产线,两条生产线都在一天内完成了加工,且加工时间相同,则分配到 SKIPIF 1 < 0 生产线的吨数与分配到 SKIPIF 1 < 0 生产线的吨数的比为______________.第二天开工前,该企业按第一天的分配结果分配了5吨原材料后,又给 SKIPIF 1 < 0 生产线分配了 SKIPIF 1 < 0 吨原材料,给 SKIPIF 1 < 0 生产线分配了 SKIPIF 1 < 0 吨原材料.若两条生产线都能在一天内加工完各自分配到的所有原材料,且加工时间相同,则 SKIPIF 1 < 0 的值为______________.
【答案】 2∶3 SKIPIF 1 < 0
【提示】设分配到 SKIPIF 1 < 0 生产线的吨数为x吨,则分配到B生产线的吨数为(5-x)吨,依题意可得 SKIPIF 1 < 0 ,然后求解即可,由题意可得第二天开工时,由上一问可得方程为 SKIPIF 1 < 0 ,进而求解即可得出答案.
【详解】解:设分配到 SKIPIF 1 < 0 生产线的吨数为x吨,则分配到B生产线的吨数为(5-x)吨,依题意可得:
SKIPIF 1 < 0 ,解得: SKIPIF 1 < 0 ,
∴分配到B生产线的吨数为5-2=3(吨),
∴分配到 SKIPIF 1 < 0 生产线的吨数与分配到 SKIPIF 1 < 0 生产线的吨数的比为2∶3;
∴第二天开工时,给 SKIPIF 1 < 0 生产线分配了 SKIPIF 1 < 0 吨原材料,给 SKIPIF 1 < 0 生产线分配了 SKIPIF 1 < 0 吨原材料,
∵加工时间相同,
∴ SKIPIF 1 < 0 ,
解得: SKIPIF 1 < 0 ,
∴ SKIPIF 1 < 0 ;
故答案为 SKIPIF 1 < 0 , SKIPIF 1 < 0 .
【名师点拨】本题主要考查一元一次方程、二元一次方程的应用及比例的基本性质,熟练掌握一元一次方程的应用及比例的基本性质是解题的关键.
题型7-1.(2022·湖南衡阳·中考真题)冰墩墩(Bing Dwen Dwen)、雪容融(Shuey Rhn Rhn)分别是2022年北京冬奥会、冬残奥会的吉祥物.冬奥会来临之际,冰墩墩、雪容融玩偶畅销全国.小雅在某网店选中两种玩偶,决定从该网店进货并销售,第一次小雅用1400元购进了冰墩墩玩偶15个和雪容融玩偶5个,已知购进1个冰墩墩玩偶和1个雪容融玩偶共需136元,销售时每个冰墩墩玩偶可获利28元,每个雪容融玩偶可获利20元.
(1)求两种玩偶的进货价分别是多少?
(2)第二次小雅进货时,网店规定冰墩墩玩偶进货数量不得超过雪容融玩偶进货数量的1.5倍.小雅计划购进两种玩偶共40个,应如何设计进货方案才能获得最大利润,最大利润是多少元?
【答案】(1)冰墩墩进价为72元/个,雪容融进价为64元/个
(2)冰墩墩进货24个,雪容融进货16个时,利润取得最大值为992元
【提示】(1)设冰墩墩进价为 SKIPIF 1 < 0 元,雪容融进价为 SKIPIF 1 < 0 元,列二元一次方程组求解;
(2)设冰墩墩进货 SKIPIF 1 < 0 个,雪容融进货 SKIPIF 1 < 0 个,利润为 SKIPIF 1 < 0 元,列出 SKIPIF 1 < 0 与 SKIPIF 1 < 0 的函数关系式,并提示 SKIPIF 1 < 0 的取值范围,从而求出 SKIPIF 1 < 0 的最大值.
(1)解:设冰墩墩进价为 SKIPIF 1 < 0 元/个,雪容融进价为 SKIPIF 1 < 0 元/个.得 SKIPIF 1 < 0 ,解得 SKIPIF 1 < 0 .∴冰墩墩进价为72元/个,雪容融进价为64元/个.
(2)设冰墩墩进货 SKIPIF 1 < 0 个,雪容融进货 SKIPIF 1 < 0 个,利润为 SKIPIF 1 < 0 元,则 SKIPIF 1 < 0 ,∵ SKIPIF 1 < 0 ,所以 SKIPIF 1 < 0 随 SKIPIF 1 < 0 增大而增大,又因为冰墩墩进货量不能超过雪容融进货量的1.5倍,得 SKIPIF 1 < 0 ,解得 SKIPIF 1 < 0 .∴当 SKIPIF 1 < 0 时, SKIPIF 1 < 0 最大,此时 SKIPIF 1 < 0 , SKIPIF 1 < 0 .答:冰墩墩进货 SKIPIF 1 < 0 个,雪容融进货 SKIPIF 1 < 0 个时,获得最大利润,最大利润为 SKIPIF 1 < 0 元.
【名师点拨】本题考查二元一次方程组的应用,一次函数的应用,一元一次不等式的应用,熟练掌握相关知识是解题的关键.
考查题型八 利用二元一次方程组解决古代程问题
题型8.(2022·湖北武汉·中考真题)幻方是古老的数学问题,我国古代的《洛书》中记载了最早的幻方——九宫格.将9个数填入幻方的空格中,要求每一横行、每一竖列以及两条对角线上的3个数之和相等,例如图(1)就是一个幻方.图(2)是一个未完成的幻方,则 SKIPIF 1 < 0 与 SKIPIF 1 < 0 的和是( )
A.9B.10C.11D.12
【答案】D
【提示】根据题意设出相应未知数,然后列出等式化简求值即可.
【详解】解:设如图表所示:
根据题意可得:x+6+20=22+z+y,
整理得:x-y=-4+z,
x+22+n=20+z+n,20+y+m=x+z+m,
整理得:x=-2+z,y=2z-22,
∴x-y=-2+z-(2z-22)=-4+z,
解得:z=12,
∴x+y
=3z-24
=12
故选:D.
【名师点拨】题目主要考查方程的应用及有理数加法的应用,理解题意,列出相应方程等式然后化简求值是解题关键.
题型8-1.(2022·四川成都·中考真题)中国古代数学著作《算法统宗》中记载了这样一个题目:九百九十九文钱,甜果苦果买一千,四文钱买苦果七,十一文钱九个甜,甜苦两果各几个?其大意是:用九百九十九文钱共买了一千个苦果和甜果,其中四文钱可以买苦果七个,十一文钱可以买甜果九个.问:苦、甜果各有几个?设苦果有 SKIPIF 1 < 0 个,甜果有 SKIPIF 1 < 0 个,则可列方程组为( )
A. SKIPIF 1 < 0 B. SKIPIF 1 < 0 C. SKIPIF 1 < 0 D. SKIPIF 1 < 0
【答案】A
【提示】根据题意可以列出相应的方程组,从而可以解答本题.
【详解】解:设苦果有 SKIPIF 1 < 0 个,甜果有 SKIPIF 1 < 0 个,由题意可得,
SKIPIF 1 < 0
故选:A.
【名师点拨】本题考查了由实际问题抽象出二元一次方程组的有关知识,正确找到相等关系是解决本题的关键.
题型8-2.(2022·四川达州·中考真题)中国清代算书《御制数理精蕴》中有这样一题:“马四匹、牛六头,共价四十八两(‘两’为我国古代货币单位);马二匹、牛五头,共价三十八两,阀马、牛各价几何?”设马每匹x两,牛每头y两,根据题意可列方程组为( )
A. SKIPIF 1 < 0 B. SKIPIF 1 < 0 C. SKIPIF 1 < 0 D. SKIPIF 1 < 0
【答案】B
【提示】设马每匹x两,牛每头y两,由“马四匹、牛六头,共价四十八两”可得 SKIPIF 1 < 0 ,根据“马二匹、牛五头,共价三十八两,”可得 SKIPIF 1 < 0 ,即可求解.
【详解】解:设马每匹x两,牛每头y两,根据题意可得
SKIPIF 1 < 0
故选B
【名师点拨】本题考查了列二元一次方程组,理解题意列出方程组是解题的关键.
题型8-3.(2022·四川眉山·中考真题)我国古代数学名著《九章算术》记载:“今有牛五、羊二,直金十九两;牛二、羊三,直金十二两.问牛、羊各直金几何?”题目大意是:5头牛、2只羊共19两银子;2头牛、3只羊共12两银子,每头牛、每只羊各多少两银子?设1头牛 SKIPIF 1 < 0 两银子,1只羊 SKIPIF 1 < 0 两银子,则可列方程组为( )
A. SKIPIF 1 < 0 B. SKIPIF 1 < 0 C. SKIPIF 1 < 0 D. SKIPIF 1 < 0
【答案】A
【提示】根据“5头牛、2只羊共19两银子;2头牛、3只羊共12两银子”,得到两个等量关系,即可列出方程组.
【详解】解:设1头牛 SKIPIF 1 < 0 两银子,1只羊 SKIPIF 1 < 0 两银子,
由题意可得: SKIPIF 1 < 0 ,
故选:A.
【名师点拨】本题考查由实际问题抽象初二元一次方程组,解答本题的关键是明确题意,列出相应的方程组.
题型8-4.(2022·贵州贵阳·中考真题)“方程”二字最早见于我国《九章算术》这部经典著作中,该书的第八章名为“方程”如: 从左到右列出的算筹数分别表示方程中未知数 SKIPIF 1 < 0 , SKIPIF 1 < 0 的系数与相应的常数项,即可表示方程 SKIPIF 1 < 0 ,则 表示的方程是_______.
【答案】 SKIPIF 1 < 0
【提示】根据横着的算筹为10,竖放的算筹为1,依次表示 SKIPIF 1 < 0 的系数与等式后面的数字,即可求解.
【详解】解: 表示的方程是 SKIPIF 1 < 0
故答案为: SKIPIF 1 < 0
【名师点拨】本题考查了列二元一次方程组,理解题意是解题的关键.
题型8-5.(2022·江苏徐州·中考真题)《孙子算经》是中国古代重要的数学著作,该书第三卷记载:“今有兽六首四足,禽四首二足,上有七十六首,下有四十六足,问禽、兽各几何?”译文:今有一种6头4脚的兽与一种4头2脚的鸟,若兽与鸟共有76个头与46只脚.问兽、鸟各有多少?
根据译文,解决下列问题:
(1)设兽有x个,鸟有y只,可列方程组为 ;
(2)求兽、鸟各有多少.
【答案】(1) SKIPIF 1 < 0
(2)兽有8只,鸟有7只.
【提示】(1)根据“兽与鸟共有76个头与46只脚”,即可得出关于x、y的二元一次方程组;
(2)解方程组,即可得出结论.
(1)
解:∵兽与鸟共有76个头,
∴6x+4y=76;
∵兽与鸟共有46只脚,
∴4x+2y=46.
∴可列方程组为 SKIPIF 1 < 0 .
故答案为: SKIPIF 1 < 0 ;
(2)
解:原方程组可化简为 SKIPIF 1 < 0 ,
由②可得y=23-2x③,
将③代入①得3x+2(23-2x)=38,
解得x=8,
∴y=23-2x=23-2×8=7.
答:兽有8只,鸟有7只.
【名师点拨】本题考查了二元一次方程组的应用,找准等量关系,正确列出二元一次方程组是解题的关键.
考查题型九 利用二元一次方程组解决其它问题
题型9.(2022·浙江舟山·中考真题)上学期某班的学生都是双人同桌,其中 SKIPIF 1 < 0 男生与女生同桌,这些女生占全班女生的 SKIPIF 1 < 0 ,本学期该班新转入4个男生后,男女生刚好一样多,设上学期该班有男生x人,女生y人,根据题意可得方程组为( )
A. SKIPIF 1 < 0 B. SKIPIF 1 < 0 C. SKIPIF 1 < 0 D. SKIPIF 1 < 0
【答案】A
【提示】设上学期该班有男生x人,女生y人,则本学期男生有(x+4)人,根据题意,列出方程组,即可求解.
【详解】解:设上学期该班有男生x人,女生y人,则本学期男生有(x+4)人,根据题意得:
SKIPIF 1 < 0 .
故选:A
【名师点拨】本题主要考查了二元一次方程组的应用,明确题意,准确得到等量关系是解题的关键.
题型9-1.(2022·广东深圳·中考真题)张三经营了一家草场,草场里面种植上等草和下等草.他卖五捆上等草的根数减去11根,就等于七捆下等草的根数;卖七捆上等草的根数减去25根,就等于五捆下等草的根数.设上等草一捆为 SKIPIF 1 < 0 根,下等草一捆为 SKIPIF 1 < 0 根,则下列方程正确的是( )
A. SKIPIF 1 < 0 B. SKIPIF 1 < 0 C. SKIPIF 1 < 0 D. SKIPIF 1 < 0
【答案】C
【提示】设上等草一捆为 SKIPIF 1 < 0 根,下等草一捆为 SKIPIF 1 < 0 根,根据“卖五捆上等草的根数减去11根,就等于七捆下等草的根数;卖七捆上等草的根数减去25根,就等于五捆下等草的根数.”列出方程组,即可求解.
【详解】解:设上等草一捆为 SKIPIF 1 < 0 根,下等草一捆为 SKIPIF 1 < 0 根,根据题意得:
SKIPIF 1 < 0 .
故选:C
【名师点拨】本题主要考查了二元一次方程组的应用,明确题意,准确得到等量关系是解题的关键.
题型9-2.(2022·浙江衢州·中考真题)某班环保小组收集废旧电池,数据统计如下表.问1节5号电池和1节7号电池的质量分别是多少?设1节5号电池的质量为 SKIPIF 1 < 0 克,1节7号电池的质量为 SKIPIF 1 < 0 克,列方程组,由消元法可得 SKIPIF 1 < 0 的值为( )
A.12B.16C.24D.26
【答案】C
【提示】根据表格建立二元一次方程组,用消元法即可得到答案.
【详解】解:设1节5号电池的质量为 SKIPIF 1 < 0 克,1节7号电池的质量为 SKIPIF 1 < 0 克,
根据表格得 SKIPIF 1 < 0 ,
由 SKIPIF 1 < 0 - SKIPIF 1 < 0 得 SKIPIF 1 < 0 ,
故选:C.
【名师点拨】本题考查二元一次方程组的应用,根据题意建立方程组是解本题的关键.
题型9-3.(2022·湖北恩施·中考真题)某校计划租用甲、乙两种客车送180名师生去研学基地开展综合实践活动.已知租用一辆甲型客车和一辆乙型客车共需500元,租用2辆甲型客车和3辆乙型客车共需1300元.甲型客车每辆可坐15名师生,乙型客车每辆可坐25名师生.
(1)租用甲、乙两种客车每辆各多少元?
(2)若学校计划租用8辆客车,怎样租车可使总费用最少?
【答案】(1)甲种客车每辆 SKIPIF 1 < 0 元,乙种客车每辆 SKIPIF 1 < 0 元
(2)租用甲种客车2辆,乙种客车6辆,租车费用最低为2200元
【提示】(1)可设甲种客车每辆 SKIPIF 1 < 0 元,乙种客车每辆 SKIPIF 1 < 0 元,根据等量关系:一辆甲型客车和一辆乙型客车共需500元,租用2辆甲型客车和3辆乙型客车共需1300元,列出方程组求解即可;
(2)设租车费用为 SKIPIF 1 < 0 元,租用甲种客车 SKIPIF 1 < 0 辆,根据题意列出不等式组,求出 SKIPIF 1 < 0 的取值范围,进而列出 SKIPIF 1 < 0 关于 SKIPIF 1 < 0 的函数关系式,根据一次函数的性质求解即可.
(1)
解:设甲种客车每辆 SKIPIF 1 < 0 元,乙种客车每辆 SKIPIF 1 < 0 元,依题意知,
SKIPIF 1 < 0 ,解得 SKIPIF 1 < 0 ,
答:甲种客车每辆 SKIPIF 1 < 0 元,乙种客车每辆 SKIPIF 1 < 0 元;
(2)
解:设租车费用为 SKIPIF 1 < 0 元,租用甲种客车 SKIPIF 1 < 0 辆,则乙种客车 SKIPIF 1 < 0 辆,
SKIPIF 1 < 0 ,
解得: SKIPIF 1 < 0 ,
SKIPIF 1 < 0 ,
SKIPIF 1 < 0 ,
SKIPIF 1 < 0 随 SKIPIF 1 < 0 的增大而减小,
SKIPIF 1 < 0 取整数,
SKIPIF 1 < 0 最大为2,
SKIPIF 1 < 0 时,费用最低为 SKIPIF 1 < 0 (元 SKIPIF 1 < 0 ,
SKIPIF 1 < 0 (辆 SKIPIF 1 < 0 .
答:租用甲种客车2辆,乙种客车6辆,租车费用最低为2200元.
【名师点拨】本题考查一次函数的应用,一元一次不等式组及二元一次方程组的应用,解决本题的关键是读懂题意,找到符合题意的不等关系式及所求量的等量关系.
题型9-4.(2022·海南·中考真题)我省某村委会根据“十四五”规划的要求,打造乡村品牌,推销有机黑胡椒和有机白胡椒.已知每千克有机黑胡椒比每千克有机白胡椒的售价便宜10元,购买2千克有机黑胡椒和3千克有机白胡椒需付280元,求每千克有机黑胡椒和每千克有机白胡椒的售价.
【答案】每千克有机黑胡椒售价为50元,每千克有机白胡椒售价为60元
【提示】设每千克有机黑胡椒售价为x元,每千克有机白胡椒售价为y元,根据题意列出关于x,y的二元一次方程组,解之即可得出结论;
【详解】解:设每千克有机黑胡椒售价为x元,每千克有机白胡椒售价为y元.
根据题意,得 SKIPIF 1 < 0
解得 SKIPIF 1 < 0
答:每千克有机黑胡椒售价为50元,每千克有机白胡椒售价为60元.
【名师点拨】本题考查了二元一次方程组的应用,解题的关键是找准等量关系,正确列出二元一次方程组.
题型9-5.(2022·广西玉林·中考真题)我市某乡村振兴果蔬加工公司先后两次购买龙眼共21吨,第一次购买龙眼的价格为0.4万元/吨:因龙眼大量上市,价格下跌,第二次购买龙眼的价格为0.3万元/吨,两次购买龙眼共用了7万元.
(1)求两次购买龙眼各是多少吨?
(2)公司把两次购买的龙眼加工成桂圆肉和龙眼干,1吨龙眼可加工成桂圆肉0.2吨或龙眼干0.5吨,桂圆肉和龙眼干的销售价格分别是10万元/吨和3万元/吨,若全部的销售额不少于39万元,则至少需要把多少吨龙眼加工成桂圆肉?
【答案】(1)第一次购买了7吨龙眼,第二次购买了14吨龙眼
(2)至少要把15吨龙眼加工成桂圆肉
【提示】(1)设第一次购买龙眼x吨,第二次购买龙眼y吨,根据题意列出二元一次方程组即可求解;
(2)设将a吨龙眼加工成桂圆肉,则(21-a)吨龙眼加工成龙眼干,则总的销售额为: SKIPIF 1 < 0 ,则根据题意有不等式 SKIPIF 1 < 0 ,解该不等式即可求解.
(1)
设第一次购买龙眼x吨,第二次购买龙眼y吨,
根据题意有:
SKIPIF 1 < 0 ,解得: SKIPIF 1 < 0 ,
即第一次购买龙眼7吨,第二次购买龙眼14吨;
(2)
设将a吨龙眼加工成桂圆肉,则(21-a)吨龙眼加工成龙眼干,
则总的销售额为: SKIPIF 1 < 0 ,
则根据题意有: SKIPIF 1 < 0 ,
解得: SKIPIF 1 < 0 ,
即至少要把15吨龙眼加工成桂圆肉.
【名师点拨】本题考查了二元一次方程组即一元一次不等式的应用,明确题意列出二元一次方程组即一元一次不等式是解答本题的关键.
题型9-6.(2022·广西河池·中考真题)为改善村容村貌,阳光村计划购买一批桂花树和芒果树.已知桂花树的单价比芒果树的单价多40元,购买3棵桂花树和2棵芒果树共需370元.
(1)桂花树和芒果树的单价各是多少元?
(2)若该村一次性购买这两种树共60棵,且桂花树不少于35棵.设购买桂花树的棵数为n,总费用为w元,求w关于n的函数关系式,并求出该村按怎样的方案购买时,费用最低?最低费用为多少元?
【答案】(1)桂花树单价90元/棵,芒果树的单价50元/棵;
(2) SKIPIF 1 < 0 ;当购买35棵挂花树,25棵芒果树时,费用最低,最低费用为4400元.
【提示】(1)设桂花树单价x元/棵,芒果树的单价y元/棵,根据桂花树的单价比芒果树的单价多40元,购买3棵桂花树和2棵芒果树共需370元,列出二元一次方程组解出即可;
(2)设购买挂花树n棵,则芒果树为 SKIPIF 1 < 0 棵,根据题意求出w关于n的函数关系式,然后根据桂花树不少于35棵求出n的取值范围,再根据n是正整数确定出购买方案及最低费用.
(1)
解:设桂花树单价x元/棵,芒果树的单价y元/棵,
根据题意得: SKIPIF 1 < 0 ,
解得: SKIPIF 1 < 0 ,
答:桂花树单价90元/棵,芒果树的单价50元/棵;
(2)
设购买桂花树的棵数为n,则购买芒果树的棵数为 SKIPIF 1 < 0 棵,
根据题意得 SKIPIF 1 < 0 ,
SKIPIF 1 < 0 ,
∴w随n的增大而增大,
∴当 SKIPIF 1 < 0 时, SKIPIF 1 < 0 (元),
此时 SKIPIF 1 < 0 ,
∴当购买35棵挂花树,25棵芒果树时,费用最低,最低费用为4400元.
【名师点拨】本题考查了一次函数的应用,二元一次方程组的应用,一元一次不等式的应用,解决问题的关键是读懂题意,找到关键描述语,进而找到所求的量的等量关系和不等关系.
包裹编号
I号产品重量/吨
II号产品重量/吨
包裹的重量/吨
A
5
1
6
B
3
2
5
C
2
3
5
D
4
3
7
E
3
5
8
进货批次
甲种水果质量(单位:千克)
乙种水果质量(单位:千克)
总费用(单位:元)
第一次
60
40
1520
第二次
30
50
1360
年份
进口额/亿元
出口额/亿元
进出口总额/亿元
2020
x
y
520
2021
1.25x
1.3y
年份
进口额/亿元
出口额/亿元
进出口总额/亿元
2020
x
y
520
2021
1.25x
1.3y
1.25x+1.3y
5号电池(节)
7号电池(节)
总质量(克)
第一天
2
2
72
第二天
3
2
96
相关试卷
这是一份中考数学一轮复习满分突破考点题型专练专题08 一元一次方程(2份打包,原卷版+解析版),文件包含中考数学一轮复习满分突破考点题型专练专题08一元一次方程原卷版doc、中考数学一轮复习满分突破考点题型专练专题08一元一次方程解析版doc等2份试卷配套教学资源,其中试卷共45页, 欢迎下载使用。
这是一份中考数学一轮复习满分突破考点题型专练专题07 不等式(组)(2份打包,原卷版+解析版),文件包含中考数学一轮复习满分突破考点题型专练专题07不等式组原卷版doc、中考数学一轮复习满分突破考点题型专练专题07不等式组解析版doc等2份试卷配套教学资源,其中试卷共61页, 欢迎下载使用。
这是一份中考数学一轮复习满分突破考点题型专练专题06 分式(2份打包,原卷版+解析版),文件包含中考数学一轮复习满分突破考点题型专练专题06分式原卷版doc、中考数学一轮复习满分突破考点题型专练专题06分式解析版doc等2份试卷配套教学资源,其中试卷共45页, 欢迎下载使用。

