教科版 (2017)五年级下册3.珍惜水资源教学设计
展开授课时间:______________累计____1____课时
课题
珍惜水资源
课型
新授课
教学目标
科学知识目标
1.知道地球上的水很多,但可供利用的淡水资源却很紧缺。
2.知道我国人均水资源占有量不多。
3.知道新技术帮我们节约用水和防治水污染。
科学探究目标
1.通过查阅资料获取有关水资源的信息,通过比较、分析明确我国水资源的状况。
2.调查家庭一个月的生活用水,并利用图表进行比较、分析。
3.设计、制作简易的滴灌装置。
科学态度目标
感受水资源的珍贵,关注水资源紧缺、水污染问题。
科学、技术、社会与环境目标
体会到滴灌装置技术能节约水资源。
教学重难点
重点:调查家庭一个月的生活用水,培养节约用水的意识。
难点:阅读、计算、比较我们的人均水资源占有量。
教学准备
为学生准备:制作简易滴灌系统的材料。
教师准备:所在地区的人均月用水量数据、滴灌技术相关视频、教学课件。
流程
教学设计
二次备课
聚焦
1.引入:地球是一颗“水的星球”,其表面有约四分之三的面积被水覆盖,但许多地方却严重缺水。(教学提示:出示干旱地区人们排队取水、某些庄稼因缺水而干枯等图片。)
2.揭题:为什么许多地方的水资源会紧缺呢?我们应该如何珍惜和利用水资源?今天,我们就来探讨如何珍惜水资源。(板书:珍惜水资源)
【设计意图】首先介绍地球是一颗“水的星球”,然后用图片介绍世界性水资源的紧缺状况,引发学生的认知冲突,从而聚焦本课的核心问题。
探索与研讨
探索一:认识水资源是宝贵的
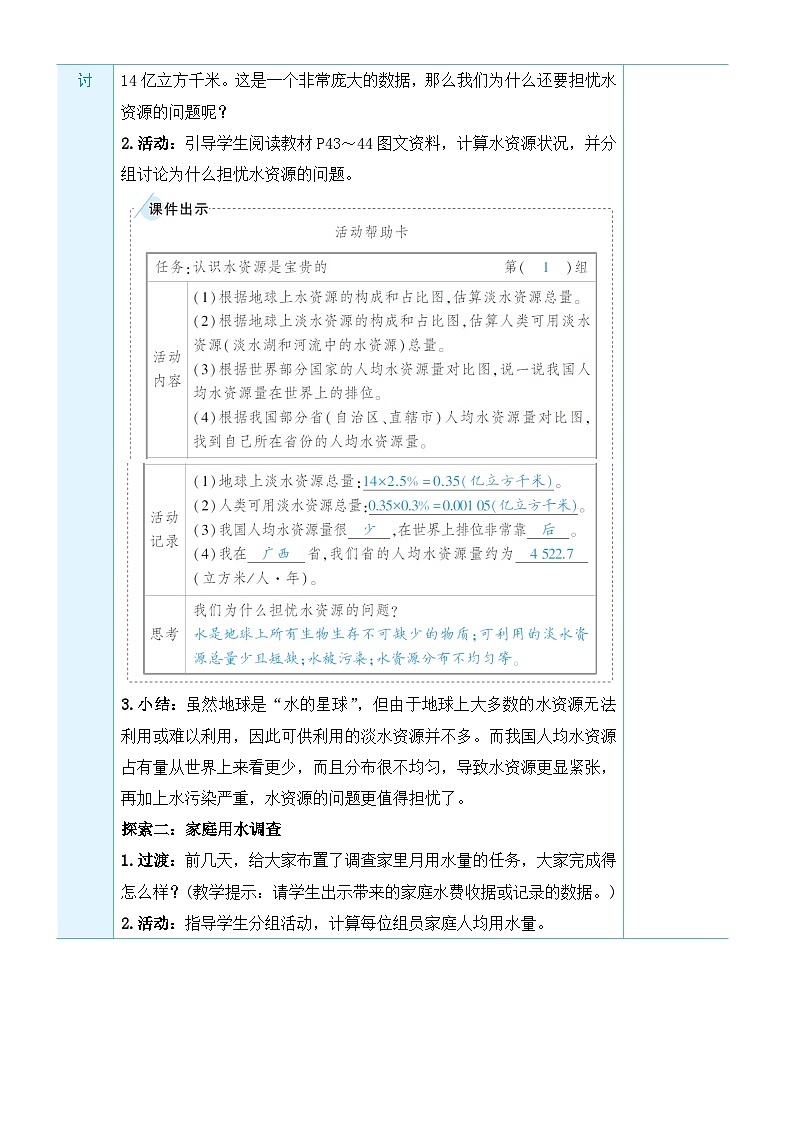
1.过渡:来自联合国环境规划署的资料显示,地球上水资源总量大约是14亿立方千米。这是一个非常庞大的数据,那么我们为什么还要担忧水资源的问题呢?
2.活动:引导学生阅读教材P43~44图文资料,计算水资源状况,并分组讨论为什么担忧水资源的问题。
3.小结:虽然地球是“水的星球”,但由于地球上大多数的水资源无法利用或难以利用,因此可供利用的淡水资源并不多。而我国人均水资源占有量从世界上来看更少,而且分布很不均匀,导致水资源更显紧张,再加上水污染严重,水资源的问题更值得担忧了。
探索二:家庭用水调查
1.过渡:前几天,给大家布置了调查家里月用水量的任务,大家完成得怎么样?(教学提示:请学生出示带来的家庭水费收据或记录的数据。)
2.活动:指导学生分组活动,计算每位组员家庭人均用水量。
3.展示:将各组统计、计算的数据汇总到班级记录表,并请学生估算班级每人每月的平均用水量。
4.提问:(教学提示:出示所在地区的人均月用水量数据。)你们计算出的人均月用水量与自己预计的相比如何?与本地的人均月用水量相比如何?(预设:比自己预计的要大,比本地的人均月用水量也大。)
5.小结:我国淡水资源总量虽然相对较多,但由于人口多,我国人均淡水资源占有只有世界人均水平的四分之一。再加上淡水资源分布不均,很多城市、农村都存在缺水状况,所以我们要珍惜水资源。
探索三:了解正在采取的主要解决措施
1.过渡:水资源如此珍贵且短缺,我们应该积极采取解决措施。大家认为我们应该从哪些方面入手呢?(预设:水污染防治、节约用水等。)
2.讲解:关于水污染防治,2017年6月新修订的《中华人民共和国水污染防治法》指出,要优先保护饮用水水源,严格控制工业污染、城镇生活污染,防治农业污染,积极推进生态治理工程建设,预防、控制和减少水环境污染和生态破坏;节水方面,现已在全社会大力推进节水措施;农业方面,倡导采用先进的农业灌溉技术,例如滴灌、喷灌、雾灌等,其中,滴灌是目前农业灌溉技术中最为节水的灌溉技术之一。
3.活动:播放滴灌视频,并引导学生阅读教材P45滴灌相关资料,让学生了解当前先进的农业灌溉节水技术。
探索四:我们能够做些什么来节约用水
1.过渡:我们的生活离不开水,为了节约水资源我们可以做哪些力所能及的事?
2.活动:引导学生阅读教材P45黄色标签资料,并分组讨论生活中更多节约用水的方法。
【设计意图】通过阅读资料,调查家庭用水量,并计算、分析、对比,帮助学生理解为什么担忧水资源的问题;通过介绍当今社会的节水、防污措施,引导学生讨论在生活中如何节约用水,促进学生建立节水意识,培养节水习惯。
研讨汇报
拓展与小结
1.小结:解决水资源有限和用水需求的矛盾,需要我们持续关注水资源短缺和水污染的环境问题,并利用新技术帮助我们节约用水。
2.拓展:请大家设计制作一个给盆栽植物浇水的简易滴灌装置,要求每分钟滴的水不超过35毫升。
板书设计
3.3珍惜水资源
地球上的水资源状况:淡水资源少,可利用的淡水资源更少
水资源短缺的原因:人口多且水资源分布不均匀
珍惜水资源:防治水污染,推进节水措施,采用先进的农业灌溉技术等
教学反思
最后的拓展环节——设计制作一个给盆栽植物浇水的简易滴灌装置,课堂时间可能不够,需要学生在课后完成,所以教师在课堂上提供的制作方法越详细越好,并鼓励学生大胆创新。还可以给学生提供针对功能性、方便性、创新性、美观度、综合性等方面的评价表,这样学生课后设计制作时思路会更加清晰。
科学五年级下册3.珍惜水资源教案: 这是一份科学五年级下册<a href="/kx/tb_c161798_t8/?tag_id=27" target="_blank">3.珍惜水资源教案</a>,共4页。教案主要包含了聚焦,探索等内容,欢迎下载使用。
小学科学教科版 (2017)五年级下册3.珍惜水资源教案: 这是一份小学科学教科版 (2017)五年级下册3.珍惜水资源教案,共4页。
教科版 (2017)五年级下册3.珍惜水资源教案及反思: 这是一份教科版 (2017)五年级下册3.珍惜水资源教案及反思,共3页。教案主要包含了教学目标,教学重难点,教学准备,教学过程等内容,欢迎下载使用。

