


所属成套资源:2024邯郸高三上学期第一次调研监测试题(新)及答案(九科)
2024邯郸高三上学期第一次调研监测试题地理含解析
展开
这是一份2024邯郸高三上学期第一次调研监测试题地理含解析,共19页。试卷主要包含了答卷前,考生务必将自己的姓名等内容,欢迎下载使用。
本试卷共8页,满分100分、考试用时75分钟。
注意事项:
1、答卷前,考生务必将自己的姓名、班级、考场号、座位号、考生号填写在答题卡上。
2.回答选择题时,选出每小题答案后,用铅笔把答题卡上对应题目的答案标号涂黑。如需改动,用橡皮擦干净后,再选涂其他答案标号。回答非选择题时,将答案写在答题卡上。写在本试卷上无效。
3.考试结束后,将本试卷和答题卡一并交回。
一、单项选择题:本题共16小题,每小题3分,共48分。在每小题给出的四个选项中,只有一项是符合题目要求的。
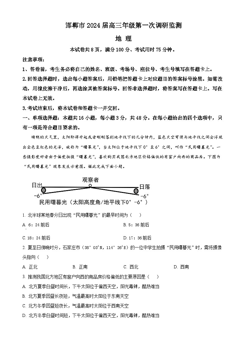
晴朗的天气里,太阳即将升起或者刚刚落到地平线下的几分钟内,蓝色天空穹顶与地平线之间会浮现出金色至红色的光泽,被称为“曙幕光”,当太阳位于地平线下0°至6°之间,叫作“民用曙暮光”。一些摄影爱好者由于偏爱拍摄“曙暮光”,喜欢购买我国北方地区价格偏低的有窗户向西的商品房。下图为“民用曙暮光”现象发生示意图。据此完成下面小题。
1. 北半球某地春分日出现“民用曙暮光”的最早时间为( )
A 6:24前后B. 5:36前后
C. 18:24前后D. 17:36前后
2. 夏至日傍晚时分,石家庄市(38°03'N,114°26'E)的一位中学生拍摄“民用曙暮光”时,需将摄像头指向( )
A. 正北B. 正南C. 西北D. 西南
3. 推测我国北方地区有窗户向西的商品房价格偏低的主要原因是( )
A. 北方夏季白昼时间长,下午太阳位于偏西天空,阳光毒辣,酷热难当
B. 北方夏季因昼长夜短,气温最高时太阳位于东南天空
C. 北方冬季因昼短夜长,气温最高时太阳位于西南天空
D. 北方冬季白昼时间短,下午太阳位于偏西天空,阳光毒辣,酷热难当
埃塞俄比亚有悠久的棉花种植历史,棉花种植面积超过260万公顷,主要出口非洲、亚洲和欧洲,仅亚洲就占其棉花总出口的67%。从1940年到1970年,埃塞俄比亚一直进口原棉以满足其国内纺织工厂的需求。1970年后,该国建立了国有农场和大型私人农场,之后开始出口棉花。但该国在2010年颁布了棉花出口禁令。下图示意埃塞俄比亚主要交通线和棉花种植区分布。据此完成下面小题。
4. 埃塞俄比亚棉花出口亚洲的主要交通运输方式为( )
A. 航空B. 公路C. 铁路D. 海运
5. 2010年,埃塞俄比亚颁布棉花出口禁令的主要目的是( )
A. 保护国内纺织企业,免受国际棉价上涨影响
B. 国内棉花产量有限,出口导致棉花总量减少
C. 棉花出口价格较低,不能获得较高的附加值
D. 保证非洲纺织企业原料供应,降低生产成本
浮游生物种多、量大,是海洋生物的主要成员,其研究对渔业生产和海洋科学基础理论都有重要意义。因此,确定海洋浮游生物的分布区域是海洋浮游生态学研究的首要任务之一。下图示意海洋浮游生物地理分布的九带式格局。据此完成下面小题。
注:EQ:赤道条带;CN;中心区条带;SA:亚极区条带;TR:过渡区条带;A:极区条带;EQ(ETP):赤道区的热带东太平洋亚区
6. 影响海洋浮游生物地理分布格局的主要因素为( )
A. 降水B. 盐度C. 洋流D. 纬度
7. 浮游生物对渔业发展具有重大意义,主要表现有( )
①是很多鱼类饵料基础
②监测水质,帮助渔民更好地选择养殖场所
③为渔业资源的评估和渔场渔汛变动的预警预报提供依据
④具有药用价值,还可作为工业原料
A. ①②④B. ①③④C. ①②③D. ②③④
总部经济是一种经济形态,指的是地方通过吸引企业将总部集聚在特定区域,同时在周边地区布局生产制造基地,通过不同区域间的协作和合作,实现企业、产业与城市、区域的共赢。近年来,新一线城市郑州实施“引进来”和“长起来”政策,与上海、深圳等城市争抢总部企业,竞争激烈。“引进来”是通过政策积极引进国内外大企业集团在郑州设立企业总部或区域总部。“长起来”则是培育本地优势企业成长为具备竞争力和影响力的区域性、全国性乃至全球性总部企业。据此完成下面小题。
8. 与深圳相比,郑州发展总部经济采取“引进来”政策的区位优势是( )
A. 企业的运营成本较低B. 经济发展活力较强
C. 海陆空交通网络密集D. 基础服务设施完善
9. 郑州采取“长起来”政策对区域发展的影响有( )
①推动本地企业积极升级和转型 ②减少周边城市的就业岗位
③为城市的多元化发展提供动力 ④增大与周边区域的发展差异
A ①②B. ③④C. ①③D. ②④
土壤有机碳是通过微生物作用所形成的腐殖质、动植物残体和微生物体的合称。河北某中学地理科学小组对祁连山北坡垂直带山地草原、森林、高山灌丛土壤有机碳的分布特征进行了研究,结果显示:土壤有机碳含量山地草原<山地森林<高山灌丛,海拔3100m以上土壤碳含量显著高于3100m以下土壤碳含量;山地土壤有机碳在土壤剖面中的垂直分布大多表现为0~10cm含量高于10cm以下各层次的含量。据此完成下面小题。
10. 祁连山北坡海拔3100m以上与3100m以下土壤有机碳含量差异的主要影响因素为( )
A. 热量B. 降水C. 生物D. 地形
11. 祁连山山地土壤有机碳在土壤剖面垂直分布特征的主要原因为( )
A. 成土母质的垂直变化B. 土壤生物量的垂直差异
C. 植被类型的水平变化D. 降水量造成的淋溶差异
黄水沟发源于中天山的天格尔山南坡,自北向南流入焉耆盆地西北部,黄水沟出山口以上河长110km,为产流区,盆地内河长52km,山前形成流域冲(洪)积扇。河流发育以后,在山前形成一条东西向隆起带,进而影响了区域水文水系与山前冲(洪)积扇的演化。黄水沟径流年际变化和年内变化都很大,汛期6—9月径流量占年径流量的66.7%。下图中左图为黄水沟区域分布图,右图为演化后的山前冲(洪)积扇分布图。据此完成下面小题。
12. 黄水沟流域的主要补给水源为( )
A. 湖泊水和高山冰雪融水B. 季节性积雪融水和地下水
C. 冰川积雪融水和地下水D. 山地降水和冰川积雪融水
13. 图示四地中地下水资源最为丰富可能是( )
A. 甲B. 乙C. 丙D. 丁
14. 黄水沟流域发育多级冲(洪)积扇的主要地质作用有( )
①风力沉积 ②流水侵蚀 ③地壳抬升 ④地壳下沉
A. ①②B. ③④C. ①④D. ②③
昭苏县为中亚内陆腹地的一个山间盆地,气候为温带山区半干旱半湿润冷凉气候,适合春油菜生长,每年油菜花开放季节,游客络绎不绝。2002年至今,昭苏县油菜生产由常规品种转向杂交品种,种植面积超过小麦,成为该县第一大作物。2013年9月10日,中华人民共和国农业部(现为中华人民共和国农业农村部)正式批准对“昭苏油菜”实施农产品地理标志登记保护。据此完成下面小题。
15. 2002年以来,昭苏县油菜成为全县第一大作物的主导因素为( )
A 政策B. 地形C. 经济D. 劳动力
16. 昭苏油菜花的最佳观赏时节为( )
A. 春季B. 夏季C. 秋季D. 冬季
二、非选择题:本题共3小题,共52分。
17. 阅读图文材料,完成下列要求。
虚拟土是指在商品和服务生产过程中所需要的土地资源数量。虚拟土战略是指土地贫乏的国家或地区通过贸易的方式从土地富足的国家或地区购买土地资源密集型农产品(尤其是粮食等大宗土地密集型产品)来获得土地和粮食的安全。近十几年,中国成为虚拟土的净进口国,大豆、水稻等主要粮食的虚拟土净进口量总体呈上升趋势。下图示意2000—2020年中俄部分农作物虚拟土含量变化。
(1)据图分析中国和俄罗斯农业发展水平的差异。
(2)据图分析我国水果虚拟土含量变化趋势及其形成的主要原因。
(3)近十几年,中国大豆、水稻等主要粮食的虚拟土净进口量总体呈上升趋势。就此作出合理解释。
18. 阅读图文材料,完成下列要求。
我国是受台风影响最为严重的国家之一,每年6月至9月,台风季的到来都会让气象部门和公众高度警戒,台风的路径和强度预报一直是台风专家们研究的重中之重。影响我国的台风大多数生成于西北太平洋,且大多数产生于副高的南缘,沿着副高的外围移动,典型移动路径有三种(如下图)。2023年7月29日—8月2日,台风“杜苏芮”环流北上的速度减缓,在华北、黄淮一带持续时间较长,京津冀地区遭遇强降雨天气。下图为侵入我国的台风移动路径图。
(1)副高的强弱与台风的移动路径密切相关。从副高强弱角度说明台风三种路径的形成过程。
(2)推测2023年7月29日—8月2日京津冀地区遭遇强降雨天气的原因。
(3)受台风“杜苏芮”影响,北京西南部、河北西部、山西东部等太行山区自然灾害风险高。分析该时期上述区域需重点防范的自然灾害。
19. 阅读图文材料,完成下列要求。
泰顺县位于浙江南部,多山近海,区位独特,县域森林覆盖率76.9%。泰顺药发木偶是宝贵的文化遗产,在浙江省民俗文化中占有重要地位。药发木偶制作工艺复杂且技艺要求高,主要原料为竹子和火药,制作的基本单位为“树”,它的一切活动是在一根长度为13至15米的毛竹竿上完成的。药发木偶的表演时间受天气限制,艺人将戏曲人物、神话人物等木偶造型混于烟花之中燃放,在烟花的带动下,焰光中木偶凌空飞舞,五彩纷呈、栩栩如生,它往往在庙会、祭祀、民间节日等活动中表演。如今,传统的药发木偶赖以生存的环境已经发生了巨大变化,民间的许多风俗已悄然隐退。近十几年来,药发木偶的演出市场一直在缩小。下图为药发木偶表演时的景观图。
(1)说明泰顺县制作药发木偶的优势区位条件。
(2)当地人说在晴朗的夜晚观看药发木偶表演的效果最佳,请说明理由。
(3)分析近十几年来,药发木偶的演出市场一直缩小的原因。邯郸市2024届高三年级第一次调研监测地理
本试卷共8页,满分100分、考试用时75分钟。
注意事项:
1、答卷前,考生务必将自己的姓名、班级、考场号、座位号、考生号填写在答题卡上。
2.回答选择题时,选出每小题答案后,用铅笔把答题卡上对应题目的答案标号涂黑。如需改动,用橡皮擦干净后,再选涂其他答案标号。回答非选择题时,将答案写在答题卡上。写在本试卷上无效。
3.考试结束后,将本试卷和答题卡一并交回。
一、单项选择题:本题共16小题,每小题3分,共48分。在每小题给出的四个选项中,只有一项是符合题目要求的。
晴朗的天气里,太阳即将升起或者刚刚落到地平线下的几分钟内,蓝色天空穹顶与地平线之间会浮现出金色至红色的光泽,被称为“曙幕光”,当太阳位于地平线下0°至6°之间,叫作“民用曙暮光”。一些摄影爱好者由于偏爱拍摄“曙暮光”,喜欢购买我国北方地区价格偏低的有窗户向西的商品房。下图为“民用曙暮光”现象发生示意图。据此完成下面小题。
1. 北半球某地春分日出现“民用曙暮光”的最早时间为( )
A. 6:24前后B. 5:36前后
C. 18:24前后D. 17:36前后
2. 夏至日傍晚时分,石家庄市(38°03'N,114°26'E)的一位中学生拍摄“民用曙暮光”时,需将摄像头指向( )
A. 正北B. 正南C. 西北D. 西南
3. 推测我国北方地区有窗户向西的商品房价格偏低的主要原因是( )
A. 北方夏季白昼时间长,下午太阳位于偏西天空,阳光毒辣,酷热难当
B. 北方夏季因昼长夜短,气温最高时太阳位于东南天空
C. 北方冬季因昼短夜长,气温最高时太阳位于西南天空
D. 北方冬季白昼时间短,下午太阳位于偏西天空,阳光毒辣,酷热难当
【答案】1. B 2. C 3. A
【解析】
【1题详解】
根据材料,当太阳位于地平线下0°至6°之间,叫作“民用曙暮光”,昼夜交替的周期是24小时,每小时转15°,每转1°需要4分钟,太阳即将升在地平线下6°时是出现“民用曙暮光”的最早时间,此时距离日出还需要24分钟的时间,春分日全球昼夜等长,6点日出,18点日落,故北半球某地春分日出现“民用曙暮光”的最早时间为日出前24分钟,为5:36前后,B正确,ACD错误; 故选B。
【2题详解】
根据所学知识,夏至日时,太阳直射点在北半球,北半球东北日出,西北日落,夏至日傍晚时分石家庄市拍摄“民用曙暮光”时,需将摄像头指向西北,C正确。ABD错误,故选C。
【3题详解】
北方位于北温带,夏季白昼时间长,下午太阳位于偏西天空,阳光毒辣,酷热难当,A正确; 一天中,最高气温出现在午后2时左右,这时北方太阳位于西南方向,B错误;北方冬季因昼短夜长,气温最高时为下午2点左右,太阳位于西南天空向西的窗户利于屋内采光取暖,不是商品房价格低的原因,C错误;北方冬季不会阳光毒辣,酷热难当,D错误,故选A。
【点睛】太阳直射点位于北半球时,太阳东北方向日出,正午位于正南方向,在西北日落,太阳直射点位于南半球时,太阳在东南方向日出,正午位于正南方向,在西南日落。
埃塞俄比亚有悠久的棉花种植历史,棉花种植面积超过260万公顷,主要出口非洲、亚洲和欧洲,仅亚洲就占其棉花总出口的67%。从1940年到1970年,埃塞俄比亚一直进口原棉以满足其国内纺织工厂的需求。1970年后,该国建立了国有农场和大型私人农场,之后开始出口棉花。但该国在2010年颁布了棉花出口禁令。下图示意埃塞俄比亚主要交通线和棉花种植区分布。据此完成下面小题。
4. 埃塞俄比亚棉花出口亚洲的主要交通运输方式为( )
A. 航空B. 公路C. 铁路D. 海运
5. 2010年,埃塞俄比亚颁布棉花出口禁令的主要目的是( )
A. 保护国内纺织企业,免受国际棉价上涨影响
B. 国内棉花产量有限,出口导致棉花总量减少
C. 棉花出口价格较低,不能获得较高的附加值
D. 保证非洲纺织企业原料供应,降低生产成本
【答案】4. D 5. A
【解析】
【4题详解】
依据材料及所学知识,非洲与亚洲主要通过海运,D正确;排除ABC;故选D。
【5题详解】
依据材料及所学知识,埃塞俄比亚一直进口原棉以满足其国内纺织工厂的需求,埃塞俄比亚于2010年颁布棉花出口禁令主要是为了保护本国纺织企业,免受国际棉价上涨的影响,A正确,排除D;1970年后,该国建立了国有农场和大型私人农场,开始出口棉花,排除B;附加值是对产品加工所产生的,棉花作为初级农产品,附加值较小,排除C;故选A。
【点睛】铁路运输载运量大,连续性强,行驶速度较高,运费较低,运行一般不受气候、地形等自然条件的影响,适合于中长途客货运输;公路运输虽载运量较小,运输成本较高,但机动灵活性较大,连续性较强,适合于中、短途客运和高档工农业产品的运输;水运(包括内河和海上运输)具有载运量大、运输成本低、投资省、运行速度较慢、灵活性和连续性较差等特点,适于大宗、低值和多种散装货物的运输;航空运输具有速度快、投资少、不受地方地形条件限制、能进行长距离运输等优点,也存在载运量小、运输成本高、易受气候条件影响等缺点,适合于远程客运及高档、外贸货物与急需货物的运输;管道运输具有运量大、运输成本低、灵活性较差等特点,适合于输送量大、货源比较稳定的原油、成品油、天然气和其他液态、气态物资。
浮游生物种多、量大,是海洋生物的主要成员,其研究对渔业生产和海洋科学基础理论都有重要意义。因此,确定海洋浮游生物的分布区域是海洋浮游生态学研究的首要任务之一。下图示意海洋浮游生物地理分布的九带式格局。据此完成下面小题。
注:EQ:赤道条带;CN;中心区条带;SA:亚极区条带;TR:过渡区条带;A:极区条带;EQ(ETP):赤道区的热带东太平洋亚区
6. 影响海洋浮游生物地理分布格局的主要因素为( )
A. 降水B. 盐度C. 洋流D. 纬度
7. 浮游生物对渔业发展具有重大意义,主要表现有( )
①是很多鱼类的饵料基础
②监测水质,帮助渔民更好地选择养殖场所
③为渔业资源的评估和渔场渔汛变动的预警预报提供依据
④具有药用价值,还可作为工业原料
A. ①②④B. ①③④C. ①②③D. ②③④
【答案】6 D 7. C
【解析】
【6题详解】
根据图示信息可知,海洋浮游生物地理分布的九带式格局大致在东西方向上延伸,在南北方向上更替,说明主要影响因素是热量,即纬度位置,D正确;降水、盐度、洋流对不会导致海洋浮游生物地理分布在东西方向上延伸,南北方向上更替,ABC错误。所以选D。
【7题详解】
根据所学知识可知,浮游生物可以为鱼类提供饵料,①正确;水温,光照,溶氧量,食物等对于浮游生物的繁殖和生长具有加大影响,浮游生物可以帮助渔民监测水质,帮助渔民选择养殖场所,②正确;浮游生物的变化,能够反映海水性质的变化,为渔业资源的评估和渔场渔汛变动的预警预报提供依据,③正确;浮游生物的药用价值较低,可作为工业原料的种类较少,④错误。①②③正确,所以选C。
【点睛】浮游生物多种多样,特别是动物,几乎可以见到全部动物类群:体型微小的原生动物、藻类,也包括某些甲壳类、软体动物和某些动物的幼体。它们没有或仅有微弱的游泳能力。可分为浮游植物和浮游动物。
总部经济是一种经济形态,指的是地方通过吸引企业将总部集聚在特定区域,同时在周边地区布局生产制造基地,通过不同区域间的协作和合作,实现企业、产业与城市、区域的共赢。近年来,新一线城市郑州实施“引进来”和“长起来”政策,与上海、深圳等城市争抢总部企业,竞争激烈。“引进来”是通过政策积极引进国内外大企业集团在郑州设立企业总部或区域总部。“长起来”则是培育本地优势企业成长为具备竞争力和影响力的区域性、全国性乃至全球性总部企业。据此完成下面小题。
8. 与深圳相比,郑州发展总部经济采取“引进来”政策的区位优势是( )
A. 企业的运营成本较低B. 经济发展活力较强
C. 海陆空交通网络密集D. 基础服务设施完善
9. 郑州采取“长起来”政策对区域发展的影响有( )
①推动本地企业积极升级和转型 ②减少周边城市的就业岗位
③为城市的多元化发展提供动力 ④增大与周边区域的发展差异
A. ①②B. ③④C. ①③D. ②④
【答案】8. A 9. C
【解析】
8题详解】
与深圳相比,郑州的经济发展水平较低,劳动力工资水平较低,为了吸引国内外大企业集团在郑州设立企业总部,郑州推出了众多的优惠政策,降低企业的运营成本,A正确。深圳位于东南沿海,对外开放程度较高,经济更发达,经济发展活力更强,B错误。深圳是沿海城市,海运发达,郑州是内陆城市,无法直接发展海运,C错误。深圳经济实力更强,基础设施更为完善,D错误,故选A。
【9题详解】
郑州采取长起来政策,培育更多的本地总部企业,有利于推动本地企业的升级与转型,①正确。郑州产业的发展会带动周边地区相关产业的发展,增加周边城市的就业岗位,②错误。郑州采取长起来政策,培育总部企业,为郑州市的发展提供了更多的发展方向,③正确。郑州采取长起来政策后,郑州的经济得以迅速发展,对周边地区的辐射带动作用增强,区域差异缩小,④错误,C正确,ABD错误,故选C。
【点睛】郑州作为北方地区的交通枢纽,铁路、航空发达,但是由于其地处内陆,海运不便,限制了某些产业的发展。
土壤有机碳是通过微生物作用所形成的腐殖质、动植物残体和微生物体的合称。河北某中学地理科学小组对祁连山北坡垂直带山地草原、森林、高山灌丛土壤有机碳的分布特征进行了研究,结果显示:土壤有机碳含量山地草原<山地森林<高山灌丛,海拔3100m以上土壤碳含量显著高于3100m以下土壤碳含量;山地土壤有机碳在土壤剖面中的垂直分布大多表现为0~10cm含量高于10cm以下各层次的含量。据此完成下面小题。
10. 祁连山北坡海拔3100m以上与3100m以下土壤有机碳含量差异的主要影响因素为( )
A. 热量B. 降水C. 生物D. 地形
11. 祁连山山地土壤有机碳在土壤剖面垂直分布特征的主要原因为( )
A. 成土母质的垂直变化B. 土壤生物量的垂直差异
C. 植被类型的水平变化D. 降水量造成的淋溶差异
【答案】10. C 11. D
【解析】
【10题详解】
根据材料信息“土壤有机碳含量山地草原<山地森林<高山灌丛,海拔3100m以上土壤碳含量显著高于3100m以下土壤碳含量”可知,不同植被类型条件下,土壤有机碳含量不同,导致祁连山北坡海拔3100m以上与3100m以下土壤有机碳含量差异的主要影响因素应是生物,C正确;随着海拔高度的增加,热量条件会变差,A错误;祁连山北坡海拔3100m以上与3100m以下降水条件差异较小,B错误;无法判断祁连山北坡地形的相关信息,D错误。所以选C。
【11题详解】
成土母质对于土壤有机碳含量影响较小,A错误;土壤生物量在浅层含量较高,深层含量较低,B错误;植被类型的水平变化对于土壤有机碳垂直分布影响较小,C错误;降水量造成的淋溶作用的强弱,会导致土壤剖面垂直方向上有机碳分布特征出现差异。祁连山山地降水较少,淋溶作用弱,浅层有机碳含量多,深层有机碳含量少,D正确。所以选D。
【点睛】土壤有机碳是指土壤中各种正价态的含碳有机化合物,是指通过微生物作用所形成的腐殖质、动植物残体和微生物体的合称,是土壤极其重要的组成部分,不仅与土壤肥力密切相关,而且对地球碳循环有巨大的影响,既是温室气体“源”,也是其重要的“汇”。
黄水沟发源于中天山的天格尔山南坡,自北向南流入焉耆盆地西北部,黄水沟出山口以上河长110km,为产流区,盆地内河长52km,山前形成流域冲(洪)积扇。河流发育以后,在山前形成一条东西向隆起带,进而影响了区域水文水系与山前冲(洪)积扇的演化。黄水沟径流年际变化和年内变化都很大,汛期6—9月径流量占年径流量的66.7%。下图中左图为黄水沟区域分布图,右图为演化后的山前冲(洪)积扇分布图。据此完成下面小题。
12. 黄水沟流域的主要补给水源为( )
A. 湖泊水和高山冰雪融水B. 季节性积雪融水和地下水
C. 冰川积雪融水和地下水D. 山地降水和冰川积雪融水
13. 图示四地中地下水资源最为丰富的可能是( )
A. 甲B. 乙C. 丙D. 丁
14. 黄水沟流域发育多级冲(洪)积扇的主要地质作用有( )
①风力沉积 ②流水侵蚀 ③地壳抬升 ④地壳下沉
A. ①②B. ③④C. ①④D. ②③
【答案】12. D 13. C 14. D
【解析】
【12题详解】
由材料可知,黄水沟发源于中天山的天格尔山南坡,位于盛行西风的迎风坡,多地形雨,故补给类型有山地降水,汛期6—9月径流量占年径流量的66.7%,此时气温高,天山的冰川积雪融水量大,故黄水沟流域的主要补给水源为山地降水和冰川积雪融水,D正确,ABC错误。故选D。
【13题详解】
甲地位于河流上游、天山山地,地下水不如下游丰富,A错误。乙地以上支流少、流程短,地下水不丰富,B错误。地下水资源丰富的区域,河流水量相对较大,读图可知,丙地以上河流较多,且海拔较低,利于地下水汇集,地下水最丰富;丁地支流少,地下水不如丙丰富。C正确,D错误。故选C。
【14题详解】
冲积扇是河流出山口处的扇形堆积体。当河流流出谷口时,摆脱了侧向约束,其携带物质便铺散沉积下来。黄水沟流域发育多级冲(洪)积扇的主要地质作用有地壳抬升和流水侵蚀,地壳抬升导致落差变大,流水侵蚀加强,流水携带的泥沙在出山口沉积。若多次抬升会形成 多级冲(洪)积扇,②③正确。D正确。故选D。
【点睛】冲积扇大小主要与沉积物供给量、气候因素、物质来源区与堆积区的地形条件有关。在温带或湿润地区,降雨和洪流频率高,侵蚀作用阻碍了冲积扇的增长,湿润区统贯冲积扇的水流把沉积物多半都搬运到冲积扇范围以外去,也阻碍了大冲积扇的发育。
昭苏县为中亚内陆腹地的一个山间盆地,气候为温带山区半干旱半湿润冷凉气候,适合春油菜生长,每年油菜花开放季节,游客络绎不绝。2002年至今,昭苏县油菜生产由常规品种转向杂交品种,种植面积超过小麦,成为该县第一大作物。2013年9月10日,中华人民共和国农业部(现为中华人民共和国农业农村部)正式批准对“昭苏油菜”实施农产品地理标志登记保护。据此完成下面小题。
15. 2002年以来,昭苏县油菜成为全县第一大作物的主导因素为( )
A. 政策B. 地形C. 经济D. 劳动力
16. 昭苏油菜花的最佳观赏时节为( )
A. 春季B. 夏季C. 秋季D. 冬季
【答案】15. C 16. B
【解析】
【15题详解】
根据“2002年至今,昭苏县油菜生产由常规品种转向杂交品种,种植面积超过小麦,成为该县第一大作物”可知,昭苏县油菜成为全县第一大作物的归功于品种的改良,单产面积提高,经济收益高,C对;政策为2013年后才提出的,A错;地形是其生长环境,B错;劳动力未提及,排除D;故选C。
【16题详解】
结合所学知识可知,春油菜花开花季节主要为春季,但是该区域位于山间盆地,海拔较高,气温较低,开花较晚,故推迟为夏季,排除ACD,故选B。
【点睛】知识拓展;2-3月,为冬末春初时节,滇、桂、黔三省(区)结合部地处北纬24°31'~25°25’之间纬度较低,气温回升较早,暖春较早;雨季没有到来,降水较少,多晴朗天气,能见度高,花海尽收眼底;滇、桂、黔三省(区)结合部地处云贵高原,太阳辐射强,光照好,花色艳丽;喀斯特地形,山地、丘陵、平坝交错分布,地形起伏大,花海层次分明,增加了观赏性,是到罗平观赏油菜花的最佳时节。
二、非选择题:本题共3小题,共52分。
17. 阅读图文材料,完成下列要求。
虚拟土是指在商品和服务生产过程中所需要的土地资源数量。虚拟土战略是指土地贫乏的国家或地区通过贸易的方式从土地富足的国家或地区购买土地资源密集型农产品(尤其是粮食等大宗土地密集型产品)来获得土地和粮食的安全。近十几年,中国成为虚拟土的净进口国,大豆、水稻等主要粮食的虚拟土净进口量总体呈上升趋势。下图示意2000—2020年中俄部分农作物虚拟土含量变化。
(1)据图分析中国和俄罗斯农业发展水平的差异。
(2)据图分析我国水果虚拟土含量变化趋势及其形成的主要原因。
(3)近十几年,中国大豆、水稻等主要粮食的虚拟土净进口量总体呈上升趋势。就此作出合理解释。
【答案】(1)中国整体上虚拟土小于俄罗斯;中国的农业发展水平高于俄罗斯;
(2)呈下降趋势。原因:不断扩大各种水果种植面积;我国地域广袤,气候多样,适合多种水果生长,通过引进各种国外水果进行种植,降低了对国外水果的需求;加大科技投入,提高了国内水果产量;
(3)原因:国土资源有限,大豆种植面积小;传统大豆产量低,市场需求量大,所以需要大量进口;工业发展对大豆的需求量增加;水稻净进口量的增加是为了保证我国的粮食安全;丰富人们的饮食结构;养殖业的增加多粮食的需求量增大;工业发展对粮食的需求增加。
【解析】
【分析】本题以虚拟土为材料设置试题, 下设3个小问,涉及农业区域发展、促进农业发展的措施等相关知识,考查学生综合应用能力,地理实践力和综合思维素养。
【小问1详解】
依据图文材料,虚拟土是指在商品和服务生产过程中所需要的土地资源数量,虚拟数越大,代表该国进口农产品数量越多,本国农业发展水平越低。从图上可以看出,整体上中国虚拟土低于俄罗斯虚拟土,代表者中国相关农产品的农业发展水平高于俄罗斯。
【小问2详解】
依据图示;中国的水果虚拟土呈下降趋势。原因是中国农业科技水平的提高,科学技术的投入,提高了国内各种水果的产量和品质;我国国土面积广阔,气候多样,适宜多种水果生长,可以从国外引进各种水果进行栽培;中国水果种植面积的提高也减少了对国外水果的需求。
【小问3详解】
大豆呈现上升趋势,原因是本土大豆产量较低,我国本土大豆种植面积较小,工业发展对大豆的需求量加大,造成大豆的进口量增大。水稻虚拟土呈上升趋势的原因是我国工业发展对粮食需求增大,我国养殖业的发展也加大了对粮食饲料的需求,我国经济发展,人口对于粮食的口感、种类和品质需求提高,造成水稻的进口量增大。
18. 阅读图文材料,完成下列要求。
我国是受台风影响最为严重的国家之一,每年6月至9月,台风季的到来都会让气象部门和公众高度警戒,台风的路径和强度预报一直是台风专家们研究的重中之重。影响我国的台风大多数生成于西北太平洋,且大多数产生于副高的南缘,沿着副高的外围移动,典型移动路径有三种(如下图)。2023年7月29日—8月2日,台风“杜苏芮”环流北上的速度减缓,在华北、黄淮一带持续时间较长,京津冀地区遭遇强降雨天气。下图为侵入我国的台风移动路径图。
(1)副高的强弱与台风的移动路径密切相关。从副高强弱角度说明台风三种路径的形成过程。
(2)推测2023年7月29日—8月2日京津冀地区遭遇强降雨天气的原因。
(3)受台风“杜苏芮”影响,北京西南部、河北西部、山西东部等太行山区自然灾害风险高。分析该时期上述区域需重点防范的自然灾害。
【答案】(1)高压强大且脊线呈东西向时,台风稳定西行;高压脊线呈西北—东南向时,台风容易向西北移动,并在中国登陆;若高压减弱和断裂,则台风往往北上登陆或转向。
(2)台风“杜苏芮”带来充沛水汽;台风“杜苏芮”在京津地区停留时间较长;在太行山区东侧山前抬升,形成地形雨,
(3)滑坡、泥石流、洪涝等。
【解析】
【分析】本题以侵入我国的台风移动路径图为材料,涉及大气环流、降水以及自然灾害的相关知识,考查学生材料信息提取能力、地理知识调用分析能力,体现了区域认知、综合思维以及地理实践力的地理学科核心素养。
【小问1详解】
当副热带高气压带势力较强,且呈稳定的东西走向时,台风受到向西的力,台风稳定西移,位于西移路径上;副热带高气压带势力较强,且呈西北——东南走向时,台风受到向西北的力,台风容易向西北移动,并在我国登陆,为西北路径;当副热带高气压带势力较弱时,台风受到向北的力,往往北上登陆或者转向,为转弯路径。
【小问2详解】
根据材料信息可知,7月29日—8月2日,台风“杜苏芮”环流北上的速度减缓,在华北、黄淮一带持续时间较长,长时间影响 京津冀地区;台风“杜苏芮”势力较强,自海洋上带来大量水汽;水汽受到太行山的阻碍,抬升过程中凝结,形成地形雨,降水较多。
【小问3详解】
强降水会诱发滑坡、泥石流等地质灾害;短时间强降水可能会诱发洪涝灾害等。
19. 阅读图文材料,完成下列要求。
泰顺县位于浙江南部,多山近海,区位独特,县域森林覆盖率76.9%。泰顺药发木偶是宝贵的文化遗产,在浙江省民俗文化中占有重要地位。药发木偶制作工艺复杂且技艺要求高,主要原料为竹子和火药,制作的基本单位为“树”,它的一切活动是在一根长度为13至15米的毛竹竿上完成的。药发木偶的表演时间受天气限制,艺人将戏曲人物、神话人物等木偶造型混于烟花之中燃放,在烟花的带动下,焰光中木偶凌空飞舞,五彩纷呈、栩栩如生,它往往在庙会、祭祀、民间节日等活动中表演。如今,传统的药发木偶赖以生存的环境已经发生了巨大变化,民间的许多风俗已悄然隐退。近十几年来,药发木偶的演出市场一直在缩小。下图为药发木偶表演时的景观图。
(1)说明泰顺县制作药发木偶的优势区位条件。
(2)当地人说在晴朗的夜晚观看药发木偶表演的效果最佳,请说明理由。
(3)分析近十几年来,药发木偶的演出市场一直缩小的原因。
【答案】(1)泰顺县位于浙江,属于亚热带季风气候,森林覆盖率高,适宜竹子生长,原料丰富;泰顺药发木偶是浙江省民俗文化,历史悠久,技术成熟;民俗活动多,市场需求大;
(2)大气透明度高,火光观测清晰;夜晚光线较暗,药发木偶的火光对比强烈;
(3)制作工艺要求高;产量下降;传统民俗活动逐渐废弛;现代烟花产品的冲击;国家禁止燃放烟花爆竹政策
【解析】
【分析】本题以泰顺药发木偶为材料设置试题, 下设3个小问,涉及工业区位因素及产业转型等相关知识,考查学生综合应用能力,地理实践力和综合思维素养。
小问1详解】
依据材料及所学知识,泰顺县制作药发木偶的优势区位条件是当地位于浙江,属于亚热带季风气候,适宜竹子生长,原料丰富;作为浙江民俗文化,历史悠久,技术成熟;当地民俗活动多,对药发木偶需求量较大。
【小问2详解】
依据材料及所学知识,晴朗的夜晚观看药发木偶表演的效果最佳的原因是晚上光线暗,药发木偶的火光在夜晚和环境的对比较为强烈;晴朗的夜晚大气透明度较高,便于对药发木偶产生的火光的观看
【小问3详解】
依据材料及所学知识,药发木偶的演出市场一直缩小的原因是现代烟花产品的冲击,药发木偶制作工艺要求高,生产效率低,产量小,随着经济发展,人口聚集在城市畅通民族活动逐渐减少或消失,市场对药发木偶的需求量减少,国家禁止燃放烟花爆竹政策的影响
相关试卷
这是一份河北省邯郸市2024届高三上学期第一次调研监测地理试卷(Word版附解析),共19页。试卷主要包含了答卷前,考生务必将自己的姓名等内容,欢迎下载使用。
这是一份河北省邯郸市2024届高三上学期第二次调研监测地理,文件包含河北省邯郸市2023-2024学年高三上学期第二次调研监测地理试题无答案docx、地理参考答案3pdf等2份试卷配套教学资源,其中试卷共9页, 欢迎下载使用。
这是一份2024邯郸高三上学期第二次调研监测试题地理PDF版含解析,文件包含河北省邯郸市2024届高三年级上学期第二次调研监测地理pdf、河北省邯郸市2024届高三年级上学期第二次调研监测地理答案pdf等2份试卷配套教学资源,其中试卷共9页, 欢迎下载使用。