高中数学人教A版 (2019)选择性必修 第三册8.3 分类变量与列联表巩固练习
展开任意抽取某市的一名学生,记A:喜欢长跑;B:是女生.
(1)你能得出P(A),P(B),P(AB)这三者的准确值吗?
(2)如果要判断A与B是否独立,该怎么办?
知识点1 数值变量与分类变量
数值变量:数值变量的取值为实数,其大小和运算都有实际含义.
分类变量:这里所说的变量和值不一定是具体的数值,例如:性别变量,其取值为男和女两种,我们经常会使用一种特殊的随机变量,以区别不同的现象或性质,这类随机变量称为分类变量,分类变量的取值可以用实数表示.
知识点2 列联表与等高堆积条形图
(1)2×2列联表
①定义:列出的两个分类变量的频数表,称为列联表.
②2×2列联表,一般地,假设有两个分类变量X和Y,它们的取值分别为{0,1},其样本频数列联表为:
最后一行的前两个数分别是事件{Y=0}和{Y=1}的频数;最后一列的前两个数分别是事件{X=0}和{X=1}的频数;中间的四个数a,b,c,d是事件{X=x,Y=y}(x,y=0,1)的频数;右下角格中的数n为样本容量.
(2)等高堆积条形图
等高堆积条形图和表格相比,更能直观地反映出两个分类变量间是否相互影响,常用等高堆积条形图展示列联表数据的频率特征,依据频率稳定于概率的原理,我们可以推断结果.
2×2列联表用于研究两类变量之间是否相互独立,它适用于分析两类变量之间的关系,是对两类变量进行独立性检验的基础.
知识点3 独立性检验
(1)零假设:设X和Y为定义在Ω上,取值于{0,1}的成对分类变量.由于{X=0}和{X=1},{Y=0}和{Y=1}都是互为对立事件,故要判断事件{X=1}和{Y=1)之间是否有关联,需要判断假定关系H0:P(Y=1|X=0)=P(Y=1|X=1)是否成立.
(2)独立性检验的公式
χ2=,其中n=a+b+c+d,用随机变量χ2取值的大小作为判断零假设H0是否成立的依据,当它比较大时推断H0不成立,否则认为H0成立.
(3)临界值:对任何小概率值α,可以找到相应的正实数xα,使P(χ2≥xα)=α.称xα为α的临界值.临界值可作为判断χ2大小的标准.概率值α越小,临界值xα越大.
(4)小概率值α的检验规则:当χ2≥xα时,推断H0不成立,即认为X和Y不独立,该推断犯错误的概率不超过α.
当χ2
1.思考辨析(正确的画“√”,错误的画“×”)
(1)分类变量中的变量与函数中的变量是同一概念.( )
(2)列联表中的数据是两个分类变量的频数.( )
(3)列联表、频率分析法、等高堆积条形图都可初步分析两个分类变量是否有关系.
( )
(4)在独立性检验中,若χ2越大,则两个分类变量有关系的可能性越大.( )
(5)2×2列联表是借助两个分类变量之间频率大小差异说明两个变量之间是否有关联关系.( )
(6)应用独立性检验的基本思想对两个变量间的关系作出的推断一定是正确的.
( )
[答案] (1)× (2)√ (3)√ (4)√ (5)√ (6)×
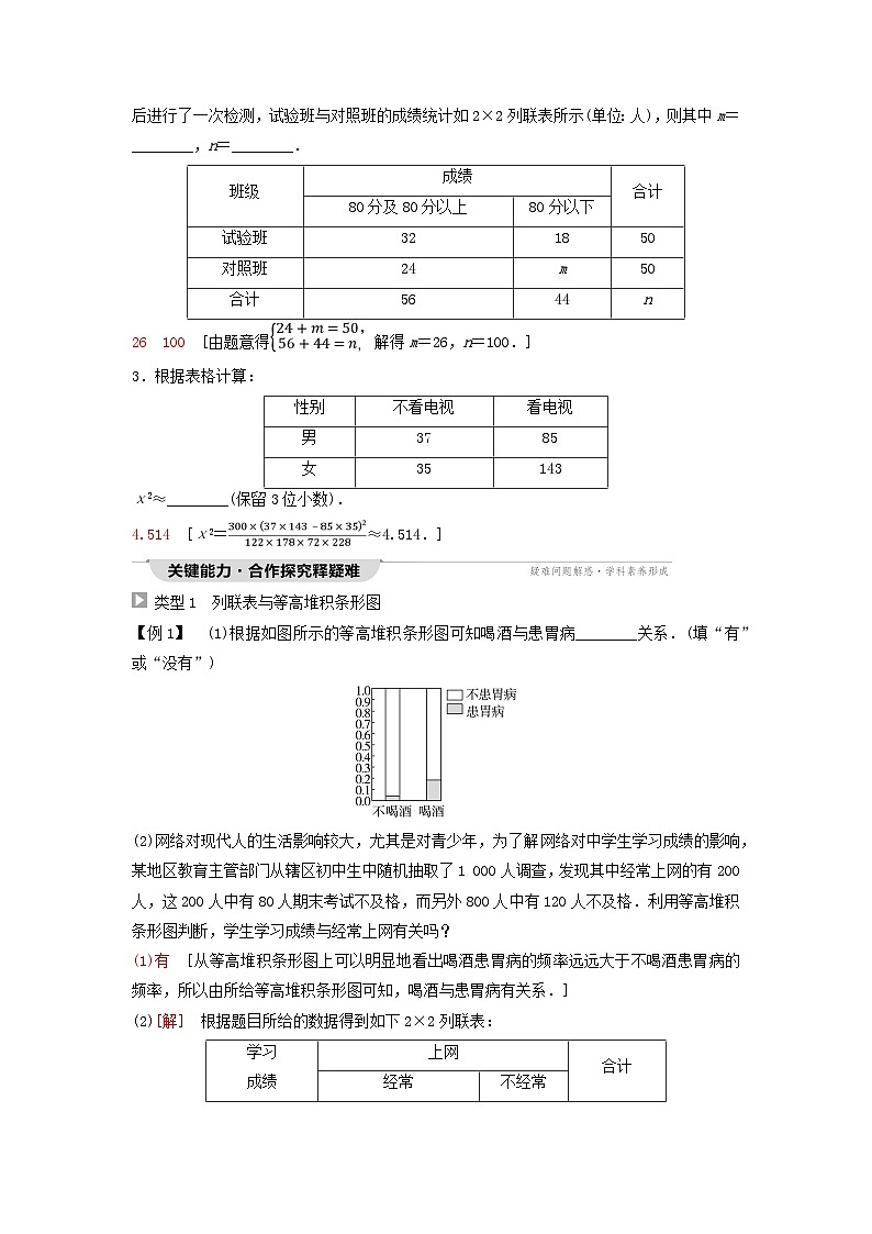
2.某校为了检验高中数学新课程改革的成果,在两个班进行教学方式的对比试验,两个月后进行了一次检测,试验班与对照班的成绩统计如2×2列联表所示(单位:人),则其中m=________,n=________.
26 100 [由题意得解得m=26,n=100.]
3.根据表格计算:
χ2≈________(保留3位小数).
4.514 [χ2=≈4.514.]
类型1 列联表与等高堆积条形图
【例1】 (1)根据如图所示的等高堆积条形图可知喝酒与患胃病________关系.(填“有”或“没有”)
(2)网络对现代人的生活影响较大,尤其是对青少年,为了解网络对中学生学习成绩的影响,某地区教育主管部门从辖区初中生中随机抽取了1 000人调查,发现其中经常上网的有200人,这200人中有80人期末考试不及格,而另外800人中有120人不及格.利用等高堆积条形图判断,学生学习成绩与经常上网有关吗?
(1)有 [从等高堆积条形图上可以明显地看出喝酒患胃病的频率远远大于不喝酒患胃病的频率,所以由所给等高堆积条形图可知,喝酒与患胃病有关系.]
(2)[解] 根据题目所给的数据得到如下2×2列联表:
得出等高堆积条形图如图所示:
比较图中阴影部分高可以发现经常上网不及格的频率明显高于经常上网及格的频率,因此可以认为学习成绩与经常上网有关.
1.利用2×2列联表分析两变量间关系的步骤
(1)根据题中数据获得2×2列联表;
(2)根据频率特征,即将与的值相比,直观地反映出两个分类变量间是否相互影响.
2.利用等高堆积条形图判断两个分类变量是否相关的步骤:
[跟进训练]
1.某学校对高三学生作了一项调查,发现:在平时的模拟考试中,性格内向的学生426人中有332人在考前心情紧张,性格外向的学生594人中有213人在考前心情紧张.作出等高堆积条形图,利用图形判断考前心情紧张与性格类别是否有关系.
[解] 作列联表如下:
相应的等高堆积条形图如图所示.
图中阴影部分表示考前心情紧张与考前心情不紧张中性格内向的比例.
从图中可以看出考前心情紧张的样本中性格内向占的比例比考前心情不紧张样本中性格内向占的比例高,可以认为考前心情紧张与性格类别有关.
类型2 由χ2进行独立性检验
分类变量“相关的检验”
【例2】 (源自湘教版教材)为了考察某种新疫苗预防疾病的作用,科学家对动物进行试验,所得数据(单位:只)如下表所示:
能否作出接种疫苗与预防疾病有关的结论?
[解] 提出统计假设H0:接种疫苗与预防疾病无关.
根据列联表中的数据,可以求得
χ2=≈5.059,
由于5.024<5.059<6.635,查临界值表可知,我们至少有97.5%的把握认为接种疫苗与预防疾病有关,即疫苗有效.
用χ2进行“相关的检验”步骤
(1)零假设:即先假设两变量间没关系.
(2)计算χ2:套用χ2的公式求得χ2值.
(3)查临界值:结合所给小概率值α查得相应的临界值xα.
(4)下结论:比较χ2与xα的大小,并作出结论.
[跟进训练]
2.在某医院,因为患心脏病而住院的600名男性病人中,有200人秃顶,而另外750名不是因为患心脏病而住院的男性病人中有150人秃顶.
(1)填写下列秃顶与患心脏病列联表:
据表中数据估计秃顶病患中患心脏病的概率P1和不秃顶病患中患心脏病的概率P2,并用两个估计概率判断秃顶与患心脏病是否有关;
(2)依据α=0.001的独立性检验,分析秃顶与患心脏病有关吗?请说明理由.
注:χ2=.
[解] (1)
P1==,P2==.
由于P1远大于P2,所以判断秃顶与患心脏病有关.
(2)零假设为H0:秃顶与患心脏病无关.
由题可知
χ2=≈30.86>10.828=x0.001,
所以依据小概率值α=0.001的独立性检验,我们推断H0不成立,即认为秃顶与患心脏病有关.
分类变量“无关的检验”
【例3】 某省进行高中新课程改革,为了解教师对新课程教学模式的使用情况,某教育机构对某学校的教师关于新课程教学模式的使用情况进行了问卷调查,共调查了50人,其中有老教师20人,青年教师30人.老教师对新课程教学模式赞同的有10人,不赞同的有10人;青年教师对新课程教学模式赞同的有24人,不赞同的有6人.
(1)根据以上数据建立一个2×2列联表;
(2)试根据小概率值α=0.01的独立性检验,分析对新课程教学模式的赞同情况与教师年龄是否有关系.
附:
χ2=
[解] (1)2×2列联表如表所示:
(2)零假设为H0:对新课程教学模式的赞同情况与教师年龄无关.
由题可知
χ2=≈4.963<6.635=x0.01,
根据小概率值α=0.01的独立性检验,没有充分证据推断H0不成立,因此可以以为H0成立,即认为对新课程教学模式的赞同情况与教师年龄无关.
独立性检验的关注点
(1)χ2计算公式较复杂,一是公式要清楚;二是代入数值时不能张冠李戴;三是计算时要细心.
(2)判断时把计算结果与临界值比较,其值越大,有关的可信度越高.
[跟进训练]
3.为了解某挑战赛中是否接受挑战与受邀者的性别是否有关系(假设每个人是否接受挑战互不影响),某机构进行了随机抽样调查,得到如下调查数据(单位:人):
试根据小概率值α=0.1的独立性检验,分析比赛中是否接受挑战与受邀者的性别是否有关.
附:χ2=.
[解] 零假设H0:是否接受挑战与受邀者的性别无关.
根据列联表中的数据,可以求得
χ2=≈1.786.
因为1.786<2.706,所以没有充分的证据显示比赛中是否接受挑战与受邀者的性别有关.
类型3 独立性检验的综合应用
【例4】 第24届冬奥会已于2022年2月4日至2月22日在北京市和河北省张家口市联合举行,这是中国历史上第一次举办冬季奥运会.为了宣传冬奥会,让更多的人了解喜爱冰雪项目,某校高三年级举办了冬奥会知识竞赛(总分:100分),并随机抽取了n名中学生的成绩,绘制成如图所示的频率分布直方图.已知前三组的频率成等差数列,第一组和第五组的频率相同.
(1)求实数a,b的值,并估计这n名中学生的成绩的平均值;(同一组中的数据用该组区间的中点值作代表)
(2)已知抽取的n名中学生中,男、女生人数相等,男生喜欢花样滑冰的人数占男生人数的,女生喜欢花样滑冰的人数占女生人数的,且在犯错误的概率不大于0.05的前提下,认为中学生喜欢花样滑冰与性别有关,求n的最小值.
参考数据及公式如下:
χ2=,n=a+b+c+d.
[思路导引] (1)
(2)—
[解] (1)由题意知得
则各组频率依次为0.05,0.25,0.45,0.2,0.05.
∴=0.05×50+0.25×60+0.45×70+0.2×80+0.05×90=69.5(分).
(2)设男生人数为x,依题意可得2×2列联表如下:
χ2==x>3.841,
∴x≥29.
又x=4k,k∈N*,且各组的频数为正整数,
故xmin=32,nmin=64.
独立性检验综合应用的方法策略
(1)独立性检验在实际中有着广泛的应用,是对实际生活中数据进行分析的一种方法,通过这种分析得出的结论对实际生活有着重要的指导作用.
(2)近几年高考中较少单独考查独立性检验,经常与统计、概率、频率分布表、频率分布直方图等知识融合在一起考查.一般需要根据条件列出2×2列联表,计算χ2值,从而解决问题.
[跟进训练]
4.某学校研究性学习小组对该校高三学生视力情况进行调查,在高三的全体1 000名学生中随机抽取了100名学生的体检表,并得到如图所示的频率分布直方图.
(1)若频率分布直方图中后四组的频数成等差数列,试估计全年级视力在5.0以下的人数;
(2)学习小组成员发现,学习成绩突出的学生,近视的比较多,为了研究学生的视力与学习成绩是否有关系,对年级名次在1~50名和951~1 000名的学生进行了调查,得到下面的2×2列联表,根据小概率值α=0.05的独立性检验,能否认为视力与学习成绩有关联?
(3)在(2)中调查的100名学生中,按照分层抽样在不近视的学生中抽取了6人,进一步调查他们良好的护眼习惯,并且在这6人中任取2人,求抽取的2人中,恰有1人年级名次在1~50名的概率.
附:χ2=.
[解] (1)由图可知第一组有3人,第二组有7人,第三组有27人.
因为后四组的频数成等差数列,且它们的和为90,公差小于0,
所以后四组的频数依次为27,24,21,18.
所以视力在5.0以下的人数为3+7+27+24+21=82(或者100-18=82),故全年级视力在5.0以下的人数约为1 000×=820.
(2)零假设H0:视力与学习成绩相互独立,即视力与学习成绩无关.
根据2×2列联表中的数据可得
χ2=≈4.110>3.841=x0.05.
根据小概率值α=0.05的独立性检验,我们推断H0不成立,即认为视力与学习成绩有关系,此推断犯错误的概率不大于0.05.
(3)依题意得,6人中年级名次在1~50名的有2人,年级名次在951~1 000名的有4人,则从6人中任取2人的情况有=15种,
恰有1人年级名次在1~50名的有=8种,所以所求概率为.
1.下列不是分类变量的是( )
A.近视 B.成绩 C.血压 D.饮酒
B [近视变量有近视与不近视两种类别,血压变量有异常、正常两种类别,
饮酒变量有饮酒与不饮酒两种类别,
成绩不是分类变量,它的取值不一定有两种.]
2.假设有两个分类变量X与Y,它们的可能取值分别为{0,1},其2×2列联表为
当m取下面何值时,X与Y的关系最弱( )
A.8B.9
C.14D.19
C [由10×26=18m,解得m≈14.4,所以当m=14时,X与Y的关系最弱.]
3.某校期中考试后,按照甲、乙两个班学生的数学成绩优秀和良好统计人数后,得到如下列联表:
则χ2约为( )
A.0.600B.0.828
C.2.712D.6.004
A [根据列联表中的数据,
可得χ2=≈0.600.]
4.下表是某校某届本科志愿报名时,对其中304名学生进入高校时是否知道想学专业的调查表:
根据表中数据,则下列说法正确的是_______________.
(填序号)
①性别与知道想学专业有关;
②性别与知道想学专业无关;
③女生比男生更易知道想学专业.
② [零假设为H0:性别与知道想学专业无关,由表中数据得χ2=≈0.041<2.706=x0.1,依据α=0.1的独立性检验,没有充分证据推断H0不成立,因此可以认为H0成立,即认为性别与知道想学专业无关.]
回顾本节知识,自主完成以下问题:
1.在χ2运算后,得到χ2的值为29.78,在判断变量相关时,P(χ2≥6.635)≈0.01和P(χ2≥7.879)≈0.005,哪种说法是正确的?
[提示] 两种说法均正确.P(χ2≥6.635)≈0.01的含义是在犯错误的概率不超过0.01的前提下认为两个变量相关;而P(χ2≥7.879)≈0.005的含义是在犯错误的概率不超过0.005的前提下认为两个变量相关.
2.利用小概率值α独立性检验的依据是什么?
[提示] 如果χ2≥xα我们推断H0不成立.即认为两个分类变量不独立,且该推断犯错误的概率不超过α.如果χ2<xα就认为两个分类变量独立.
课时分层作业(二十二) 列联表与独立性检验
一、选择题
1.为了解某高校学生使用手机支付和现金支付的情况,抽取了部分学生作为样本,统计其喜欢的支付方式,并制作出如图所示的等高堆积条形图,根据图中的信息,下列结论中不正确的是( )
A.样本中的男生人数多于女生人数
B.样本中喜欢手机支付的人数多于喜欢现金支付的人数
C.样本中多数男生喜欢现金支付
D.样本中多数女生喜欢手机支付
C [对于A,由题中左图可知,样本中的男生人数多于女生人数,所以A中结论正确;
对于B,由题中右图可知,样本中喜欢手机支付的人数多于喜欢现金支付的人数,所以B中结论正确;
对于C,由题中右图可知,样本中多数男生喜欢手机支付,所以C中结论错误;
对于D,由题中右图可知,样本中多数女生喜欢手机支付,所以D中结论正确.
故选C.]
2.(多选)下列说法正确的是( )
A.事件A与B独立,即两个事件互不影响
B.事件A与B关系越密切,则χ2就越大
C.χ2的大小是判定事件A与B是否相关的唯一根据
D.若判定两事件A与B相关,则A发生B一定发生
AB [由事件的独立性知,A选项正确;
由独立性检验的意义知,B选项正确;
χ2的大小是判定事件A与B是否相关的一种方法,不是唯一依据,C选项不正确;
若事件A与B相关,则A发生B可能发生,也可能不发生,D选项不正确.]
3.已知两个分类变量的列联表如下:
最后发现,这两个分类变量没有任何关系,则a的值可能是( )
A.200 B.720 C.100 D.180
B [由于A和B没有任何关系,
根据列联表可知和基本相等,
检验可知,B满足条件.]
4.某机构进行抽样调查,利用2×2列联表和χ2统计量研究患肺病是否与吸烟有关,计算得χ2=3.305,经查对临界值表知P(χ2≥2.706)=0.10,P(χ2≥3.841)=0.05,现给出四个结论,其中正确的是( )
A.因为χ2>2.706,所以有90%的把握认为患肺病与吸烟有关
B.因为χ2<3.841,所以有95%的把握认为患肺病与吸烟有关
C.因为χ2>2.706,所以有90%的把握认为患肺病与吸烟无关
D.因为χ2<3.841,所以有95%的把握认为患肺病与吸烟无关
A [∵2.706<χ2=3.305<3.841,
∴有90%的把握认为患肺病与吸烟有关,没有95%的把握认为患肺病与吸烟有关.故选A.]
5.某学校食堂对30名高三学生偏爱蔬菜还是偏爱肉类进行了一次调查,将统计数据制成如下表格(单位:人):
则认为偏爱蔬菜还是偏爱肉类与性别有关的把握至少有( )
附:χ2=,n=a+b+c+d.
A.95%B.99%
C.99.5%D.99.9%
C [由已知得,2×2列联表为
则χ2==10>7.879=x0.005,故至少有99.5%的把握认为偏爱蔬菜还是偏爱肉类与性别有关,故选C.]
二、填空题
6.下表是不完整的2×2列联表,其中3a=c,b=2d,则a=________.
15 [由题意得
又3a=c,b=2d,
所以解得a=15.]
7.某校为了研究学生的性别和对待某一活动的态度(支持和不支持两种态度)的关系,运用2×2列联表进行独立性检验,经计算得χ2=7.069,则至少有________的把握认为学生的性别与是否支持该活动有关系.
附表:
99% [6.635<χ2=7.069<7.879,结合题中附表的数据,可得至少有99%的把握认为学生的性别与是否支持该活动有关系.]
8.利用独立性检验来考虑两个分类变量X与Y是否有关系时,通过查阅下表来确定“X和Y有关系”的可信度.如果χ2的值χ2>5.024,那么在犯错误的概率不超过________的前提下认为“X和Y有关系”.
0.025 [因为χ2的值χ2>5.024,而在临界值表中对应于5.024的是0.025,所以可以在犯错误的概率不超过0.025的前提下认为“X和Y有关系”.]
三、解答题
9.当某矿石粉厂生产一种矿石粉时,在数天内就有部分工人患职业性皮肤炎.在生产季节期间,随机抽取车间工人抽血化验,75名穿新防护服的车间工人中5例阳性,70例阴性,28名穿旧防护服的车间工人中10例阳性,18例阴性,请用图形判定这种新防护服对预防工人职业性皮肤炎是否有效.(注:显阴性即未患皮肤炎)
[解] 由题目所给的数据得2×2列联表:
相应的等高堆积条形图如图所示.
图中两个深色条的高分别表示穿新、旧防护服样本中呈阳性的频率,从图中可以看出,穿旧防护服呈阳性的频率高于穿新防护服呈阳性的频率.因此,可以认为新防护服比旧防护服对预防这种皮肤炎有效.
10.在2×2列联表中,两个比值相差越大,两个分类变量有关系的可能性就越大,那么这两个比值为( )
A.与B.与
C.与D.与
A [由题意,得
==,因为|ad-bc|的值越大,两个分类变量有关系的可能性就越大,故选A.]
11.(多选)随着我国经济结构调整和方式转变,社会对高质量人才的需求越来越大,因此考研现象在我国不断升温.某大学一学院甲、乙两个本科专业,研究生的报考和录取情况如表,则( )
A.甲专业比乙专业的录取率高
B.乙专业比甲专业的录取率高
C.男生比女生的录取率高
D.女生比男生的录取率高
BC [由题意可得甲专业录取了男生25人,女生90人,乙专业录取了男生180人,女生50人.
甲专业的录取率为=28.75%,
乙专业的录取率为=46%,
所以乙专业比甲专业的录取率高.男生的录取率为=41%,
女生的录取率为=35%,所以男生比女生的录取率高.]
12.(多选)在一次恶劣气候的飞行航程中,调查男女乘客在机上晕机的情况,如下表所示:
附:参考公式:χ2=,其中n=a+b+c+d.
则下列说法中正确的是( )
A.>
B.χ2<2.706
C.在犯错误的概率不超过0.1的前提下,认为在恶劣气候飞行中,晕机与否跟性别有关
D.没有理由认为在恶劣气候飞行中,晕机与否跟性别有关
ABD [由列联表数据
得n22=28-15=13,
n23=6+13=19,n13=46-19=27,
n11=27-15=12,n31=12+6=18.
填表如下:
所以===,
>,所以A正确;
计算χ2=≈0.775<2.706,即B正确;
且没有理由认为,在恶劣气候飞行中,晕机与否跟性别有关联,即D正确;故选ABD.]
13.世界杯期间,某一电视台对年龄高于40岁和不高于40岁的人是否喜欢西班牙队进行调查,对高于40岁的调查了50人,不高于40岁的调查了50人,所得数据制成如下列联表:
若工作人员从所有统计结果中任取一个,取到喜欢西班牙队的人的概率为,则在犯错误的概率不超过________的前提下认为年龄与西班牙队的被喜欢程度有关.
附:χ2=.
5% [设“从所有人中任意抽取一个,取到喜欢西班牙队的人”为事件A,
由已知得P(A)==,
所以q=25,p=25,a=40,b=60.
χ2=≈4.167>3.841=x0.05,
依据小概率值α=0.05的独立性检验,认为年龄与西班牙队的被喜欢程度有关,以此推断犯错误的概率不大于5%.]
14.某校在高一部分学生中调查男、女同学对某项体育运动的喜好情况,调查结果的二维条形图如图所示:
(1)写出2×2列联表;
(2)依据α=0.01的独立性检验,分析喜欢这项体育运动是否与性别有关;
(3)在这次调查中,从喜欢这项体育运动的一名男生和两名女生中任选两人进行专业培训,求恰是一男一女的概率.
附表及公式:
χ2=,其中n=a+b+c+d.
[解] (1)观察题中二维条形图可得,
被调查的男生总共有45人,其中喜欢这项体育运动的有15人,不喜欢的有30人;
被调查的女生总共有45人,其中喜欢这项体育运动的有5人,不喜欢的有40人.
由此写出2×2列联表如下:
(2)零假设为H0:喜欢这项体育运动与性别无关.
计算可得χ2=≈6.429<6.635=x0.01,
所以依据α=0.01的独立性检验,没有充分证据推断H0不成立,因此可以认为H0成立,即认为喜欢这项体育运动与性别无关.
(3)设喜欢这项体育运动的一名男生和两名女生分别为A,B,C.
任选两人的情况有(A,B),(A,C),(B,C),
选一名男生和一名女生的情况有(A,B),(A,C),所以恰是一男一女的概率P=.
15.国家创新指数是反映一个国家科学技术和创新竞争力的综合指数.工作人员对国家创新指数得分排名前40的国家的有关数据进行收集、整理、描述和分析.下面给出了部分信息:
①国家创新指数得分的频率分布直方图(数据分成7组:30≤x<40,40≤x<50,50≤x<60,60≤x<70,70≤x<80,80≤x<90,90≤x≤100).
②国家创新指数得分在60≤x<70这一组的是:
61.7,62.4,63.6,65.9,66.4,68.5,69.1,69.3,69.5.
③40个国家的人均国内生产总值(万美元)和国家创新指数得分情况统计图如下:
④中国的国家创新指数得分为69.5,人均国内生产总值为9 960美元.
(以上数据来源于《国家创新指数报告(2018)》)
根据以上信息,解答下列问题:
(1)中国的国家创新指数得分排名世界第几?
(2)根据α=0.001的独立性检验,能否认为“人均国内生产总值影响国家创新指数得分”?
[解] (1)由国家创新指数得分的频率分布直方图可得“国家创新指数得分”,在70≤x≤100的频率为(0.03+0.005+0.005)×10=0.4.因此,中国的国家创新指数得分排名为0.4×40+1=17.
(2)由40个国家的人均国内生产总值和国家创新指数得分情况统计图可得2×2列联表如下:
零假设为H0:人均国内生产总值与国家创新指数得分无关.
由2×2列联表可得χ2=≈14.43,
由于14.43>10.828,所以有理由推断H0不成立,即认为“人均国内生产总值影响国家创新指数得分”.学习
任务
1.了解2×2列联表、随机变量χ2的意义.(数学抽象)
2.理解独立性检验中P(χ2≥xα)的具体含义.(数学抽象)
3.掌握独立性检验的方法和步骤.(数据分析)
4.通过典型案例,学习统计方法,并能用这些方法解决一些实际问题.(数学建模、数据分析)
X
Y
合计
Y=0
Y=1
X=0
a
b
a+b
X=1
c
d
c+d
合计
a+c
b+d
n=a+b+c+d
α
0.1
0.05
0.01
0.005
0.001
xα
2.706
3.841
6.635
7.879
10.828
班级
成绩
合计
80分及80分以上
80分以下
试验班
32
18
50
对照班
24
m
50
合计
56
44
n
性别
不看电视
看电视
男
37
85
女
35
143
学习
成绩
上网
合计
经常
不经常
不及格
80
120
200
及格
120
680
800
合计
200
800
1 000
考前
心情
性格
合计
内向
外内
紧张
332
213
545
不紧张
94
381
475
合计
426
594
1 020
是否接种疫苗
发病
没发病
合计
接种疫苗
8
15
23
没接种疫苗
18
9
27
合计
26
24
50
是否
秃顶
患病
合计
患心脏病
患其他病
秃顶
不秃顶
合计
α
0.10
0.05
0.025
0.010
0.005
0.001
xα
2.706
3.841
5.024
6.635
7.879
10.828
是否
秃顶
患病
合计
患心脏病
患其他病
秃顶
200
150
350
不秃顶
400
600
1 000
合计
600
750
1 350
α
0.025
0.01
0.005
xα
5.024
6.635
7.879
教师年龄
对新课程教学模式
合计
赞同
不赞同
老教师
10
10
20
青年教师
24
6
30
合计
34
16
50
性别
挑战
合计
接受挑战
不接受挑战
男性
45
15
60
女性
25
15
40
合计
70
30
100
α
0.1
0.05
0.01
0.005
0.001
xα
2.706
3.841
6.635
7.879
10.828
α
0.05
0.01
0.001
xα
3.841
6.635
10.828
性别
花样滑冰
合计
喜欢
不喜欢
男
x
x
x
女
x
x
x
合计
x
x
2x
视力
学习成绩
合计
名次在1~50名
名次在951~1 000名
近视
41
32
73
不近视
9
18
27
合计
50
50
100
α
0.05
0.01
0.005
0.001
xα
3.841
6.635
7.879
10.828
X
Y
合计
Y=0
Y=1
X=0
10
18
28
X=1
m
26
m+26
合计
10+m
44
54+m
班级
成绩
合计
优秀
良好
甲班
11
34
45
乙班
8
37
45
合计
19
71
90
性别
想学专业
合计
知道想学专业
不知道想学专业
男生
63
117
180
女生
42
82
124
合计
105
199
304
变量
A
合计
B
200
800
1 000
180
a
180+a
合计
380
800+a
1 180+a
性别
偏爱种类
偏爱蔬菜
偏爱肉类
男生
4
8
女生
16
2
α
0.05
0.01
0.005
0.001
xα
3.841
6.635
7.879
10.828
性别
偏爱种类
合计
偏爱蔬菜
偏爱肉类
男生/人
4
8
12
女生/人
16
2
18
合计
20
10
30
x
y
合计
y1
y2
x1
a
b
55
x2
c
d
合计
120
α
0.1
0.05
0.01
0.005
0.001
xα
2.706
3.841
6.635
7.879
10.828
α
0.50
0.40
0.25
0.15
0.10
0.05
0.025
0.010
0.005
0.001
xα
0.455
0.708
1.323
2.072
2.706
3.841
5.024
6.635
7.879
10.828
穿防护服类别
职业性皮炎化验
合计
阳性例数
阴性例数
穿新防护服
5
70
75
穿旧防护服
10
18
28
合计
15
88
103
性别
甲专业
报考人数
乙专业
报考人数
性别
甲专业录取率
乙专业录取率
男
100
400
男
25%
45%
女
300
100
女
30%
50%
性别
恶劣气候
合计
晕机
不晕机
男
n11
15
n13
女
6
n22
n23
合计
n31
28
46
α
0.10
0.05
0.025
0.010
xα
2.706
3.841
5.024
6.635
性别
恶劣气候
合计
晕机
不晕机
男
12
15
27
女
6
13
19
合计
18
28
46
年龄
是否喜欢西班牙队
合计
不喜欢
喜欢
高于40岁
p
q
50
不高于40岁
15
35
50
合计
a
b
100
α
0.15
0.10
0.05
0.025
0.010
0.005
0.001
xα
2.072
2.706
3.841
5.024
6.635
7.879
10.828
α
0.1
0.05
0.01
0.005
0.001
xα
2.706
3.841
6.635
7.879
10.828
性别
是否喜欢某项体育
合计
喜欢
不喜欢
男
15
30
45
女
5
40
45
合计
20
70
90
α
0.050
0.010
0.001
xα
3.841
6.635
10.828
国家创新
指数得分
人均国内生产总值
合计
人均国内生产总值≤2
人均国内生产总值>2
国家创新指数得分≥65
2
20
22
国家创新指数得分<65
12
6
18
合计
14
26
40
数学选择性必修 第三册8.3 分类变量与列联表精品当堂达标检测题: 这是一份数学选择性必修 第三册<a href="/sx/tb_c4000365_t7/?tag_id=28" target="_blank">8.3 分类变量与列联表精品当堂达标检测题</a>,文件包含人教A版高中数学选择性必修三同步讲义第21讲83列联表与独立性检验831分类变量与列联表+832独立性检验原卷版doc、人教A版高中数学选择性必修三同步讲义第21讲83列联表与独立性检验831分类变量与列联表+832独立性检验教师版doc等2份试卷配套教学资源,其中试卷共64页, 欢迎下载使用。
人教A版 (2019)选择性必修 第三册8.3 分类变量与列联表课时训练: 这是一份人教A版 (2019)选择性必修 第三册<a href="/sx/tb_c4000365_t7/?tag_id=28" target="_blank">8.3 分类变量与列联表课时训练</a>,共7页。
高中数学人教A版 (2019)选择性必修 第三册8.3 分类变量与列联表课时练习: 这是一份高中数学人教A版 (2019)选择性必修 第三册<a href="/sx/tb_c4000365_t7/?tag_id=28" target="_blank">8.3 分类变量与列联表课时练习</a>,共7页。

