





所属成套资源:2024长沙麓山国际实验学校高一下学期第一次学情检测试题(新)及答案(九科)
2024长沙麓山国际实验学校高一下学期第一次学情检测生物试题含解析
展开
这是一份2024长沙麓山国际实验学校高一下学期第一次学情检测生物试题含解析,文件包含湖南省长沙市麓山国际实验学校2023-2024学年高一下学期第一次学情检测生物试题含解析docx、湖南省长沙市麓山国际实验学校2023-2024学年高一下学期第一次学情检测生物试题无答案docx等2份试卷配套教学资源,其中试卷共29页, 欢迎下载使用。
总分:100分 时量:75分钟
一、选择题:本题共12小题,每小题2分,共24分。在每小题给出的四个选项中,只有一项是符合题目要求的。
1. 脊髓灰质炎病毒已被科学家人工合成。该人工合成病毒能够引发小鼠脊髓灰质炎,但其毒性比天然病毒小得多。下列有关叙述正确的是( )
A. 该人工合成病毒的结构和功能与天然病毒的完全相同
B. 该人工合成病毒和原核细胞都有细胞膜,无细胞核
C. 该人工合成病毒和真核细胞都能进行细胞呼吸
D. 该人工合成病毒、大肠杆菌和酵母菌都含有相同的遗传物质
【答案】D
【解析】
【分析】病毒不具有细胞结构,结构简单,一般只有蛋白质和核酸,不能进行细胞呼吸,只能在宿主细胞中增殖。
【详解】A、人工合成的脊髓灰质炎病毒的毒性比天然病毒小得多,据此可推测二者在结构和功能上存在差异,A错误;
BC、病毒不具有细胞结构,无细胞膜,无细胞核,不能进行细胞呼吸,只能在宿主细胞中增殖,BC错误;
D、核酸是遗传物质,人工合成病毒、大肠杆菌和酵母菌都含有相同的遗传物质DNA,D正确。
故选D。
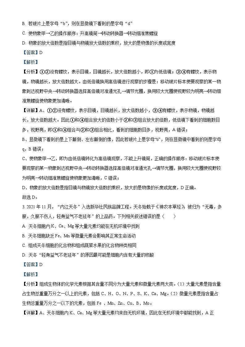
2. 科学的发现依赖于技术的进步,显微镜的出现使生物学的研究进入一个崭新领域,请根据下图判断选项中描述正确的是( )
A. ①和④组合与②和③组合相比,看到的细胞数目少,视野亮
B. 若玻片上是字母“b”,则在显微镜下看到的是字母“d”
C. 使物象甲→乙的操作顺序:升高镜筒→转动转换器→转动细准焦螺旋
D. 物象的放大倍数是指目镜与物镜放大倍数的乘积,放大的是物像的长度或宽度
【答案】D
【解析】
【分析】①②没有螺纹,表示目镜,目镜越长,放大倍数越小,即①为低倍镜;③④有螺纹,表示物镜,物镜越长,放大倍数越大。由低倍镜换用高倍镜进行观察的步骤是:移动玻片标本使要观察的某一物象到达视野中央→转动转换器选择高倍镜对准通光孔→调节光圈,换用较大光圈使视野较为明亮→转动细准焦螺旋使物象更加清晰。
【详解】A、①②没有螺纹,表示目镜,目镜越长,放大倍数越小,③④有螺纹,表示物镜,物镜越长,放大倍数越大。因此①和④组合放大的倍数小于②和③组合放大的倍数,低倍镜下看到的细胞数目多,视野亮,即①和④组合与②和③组合相比,看到的细胞数目多,视野亮,A错误;
B、显微镜下看到的是上下颠倒、左右颠倒的像,因此若玻片上是字母“b”,则在显微镜中看到的则是字母q,B错误;
C、使物象甲→乙,即为由低倍镜转化为高倍镜观察,不能上升镜筒,正确的操作顺序:移动玻片标本使要观察的某一物象到达视野中央→转动转换器选择高倍镜对准通光孔→调节光圈,换用较大光圈使视野较为明亮→转动细准焦螺旋使物象更加清晰,C错误;
D、物象的放大倍数是指目镜与物镜放大倍数的乘积,放大的是物像的长度或宽度,D正确。
故选D。
3. 2021年11月,“内江天冬”入选新华社民族品牌工程。天冬始载于《神农本草经》,被归为“无毒,多服,久服不伤人,轻身益气不老延年”的上品药。下列相关叙述错误的是( )
A. 天冬细胞内K、Ca、Mg等大量元素均能在无机环境中找到
B. 天冬细胞缺乏Fe、Mn等微量元素会影响其正常生命活动
C. 组成天冬细胞的化合物和组成蔬菜水果的化合物种类相同
D. 天冬“轻身益气不老延年”的原因最可能是细胞内含有大量的核酸
【答案】D
【解析】
【分析】组成生物体的化学元素根据其含量不同分为大量元素和微量元素两大类。(1)大量元素是指含量占生物总重量万分之一以上的元素,包括C、H、O、N、P、S、K、Ca、Mg。(2)微量元素是指含量占生物总重量万分之一以下的元素,包括Fe 、Mn、Zn、Cu、B、M。
【详解】A、天冬细胞内K、Ca、Mg等大量元素均来自无机环境,因此在无机环境中都能找到,A正确;
B、Fe、Mn属于微量元素,微量元素的含量虽然还少,但其作用非常重要,一旦缺乏就会影响正常的生命活动,B正确;
C、组成天冬细胞的化合物和组成蔬菜水果的化合物种类大体相同,C正确;
D、天冬细胞中所含核酸的量非常少,D错误。
故选D。
4. 某兴趣小组在野外发现一种果肉为白色的果实,欲鉴定其组织中的有机成分。下列对相关操作或实验结果的叙述正确的是( )
A. 加入碘液出现蓝色,说明果实中含葡萄糖
B. 苏丹Ⅲ染液鉴定脂肪时,染色后需用清水洗去浮色
C. 鉴定可溶性还原糖时,所用试剂为现配的斐林试剂
D. 鉴定蛋白质时,加入特定试剂A液和B液后还要水浴加热
【答案】C
【解析】
【分析】检测生物组织中的糖类、脂肪和蛋白质:
①可溶性还原糖+斐林试剂→砖红色沉淀(水浴加热);
②脂肪小颗粒+苏丹Ⅲ染液→橘黄色小颗粒(要显微镜观察);
③蛋白质+双缩脲试剂→紫色反应(要先加A液NaOH溶液,再加B液CuSO4溶液)。
【详解】A、加入碘液出现蓝色,说明果实中含淀粉,A错误;
B、用苏丹Ⅲ染液对野果切片进行脂肪鉴定,用体积分数50%的酒精洗去浮色,B错误;
C、鉴定还原糖要使用现配的斐林试剂,该试剂使用时需要50~65℃水浴加热,C正确;
D、进行蛋白质鉴定时先加双缩脲试剂A液1mL,再加4滴双缩脲试剂B液 ,该实验不需要水浴加热,D错误。
故选C。
5. 下列有关水的特性与水的生理功能相互对应关系的叙述,错误的是( )
A. 氢键是水分子间的一种弱的引力,氢键不稳定,使水具有流动性
B. 氢键的存在使水具有较高的比热容,对于维持生命系统的稳定性十分重要
C. 将种子烘干并用水浸泡后,可作为播种用的种子
D. 冬季对农田灌溉不利于农作物越冬
【答案】C
【解析】
【分析】1、自由水,细胞中绝大部分以自由水形式存在的,可以自由流动的水,其主要功能是:(1)细胞内良好的溶剂;(2)细胞内的生化反应需要水的参与;(3) 多细胞生物体的绝大部分细胞必须浸润在以水为基础的液体环境中;(4)运送营养物质和新陈代谢中产生的废物。
2、结合水:细胞内的一部分与其他物质相结合的水,它是组成细胞结构的重要成分。
3、代谢旺盛的细胞中,自由水所占比例增加。若细胞中结合水所占比例增大,有利于抵抗不良环境(高温、干旱、寒冷等)。
【详解】A、水分子间弱吸引力氢键不断地断裂,又不断地形成,这决定了其具有流动性,是物质运输所必需,A正确;
B、水具有较高的比热容,吸收相同的热量,温度变化小,有利于维持生命系统的稳定性,B正确;
C、将种子烘干后失去了结合水,已经失去活性,则用水浸泡后,也不能作为播种用的种子,C错误;
D、自由水在低温下结冰,冰晶会破坏细胞的结构,因此冬季对农田灌溉,植物细胞的自由水含量高,结冰后会破坏细胞结构,不利于农作物越冬,D正确。
故选C。
6. 下图是油菜种子在发育和萌发过程中,可溶性糖和脂肪的变化曲线。下列分析正确的是( )
A. 种子发育过程中,脂肪水解酶比脂肪合成酶活性高
B. 种子发育过程中,脂肪合成需要消耗较多的氮元素
C. 种子萌发过程中,脂肪氧化分解需要消耗较多氧元素
D. 油菜种子中,组成脂肪的脂肪酸链一般为饱和脂肪酸
【答案】C
【解析】
【分析】植物不同的生长期,其物质变化有所不同。油菜在开花后会结种子,此后会将植物合成的有机物储存在种子中,因此种子中脂肪和淀粉的含量均增加。而在种子萌发过程中,需要利用种子的有机物提供能量,因此脂肪和淀粉均要水解成小分子物质。
【详解】A、种子形成过程中,主要是可溶性糖转化为脂肪,脂肪水解酶比脂肪合成酶活性低,A错误;
B、种子形成过程中,脂肪和糖类的合成增加,而脂肪和糖类都不含N元素,因此种子形成过程中,脂肪合成不需要消耗的氮元素,B错误;
C、等质量的可溶性糖和脂肪相比,脂肪所含H比例高,氧化分解时消耗的氧气多,C正确;
D、油菜种子中,组成脂肪的脂肪酸链一般为不饱和脂肪酸,D错误。
故选C。
7. 如图所示为由一分子磷酸、一分子碱基和一分子化合物a构成的化合物b。下列相关叙述正确的有( )
①人体细胞中b的种类有8种
②SARS病毒中b的种类有4种
③若b为DNA的基本组成单位,则a为脱氧核糖
④组成化合物b的元素有C、H、O、N、P5种
⑤若m为腺嘌呤,则b一定为腺嘌呤脱氧核苷酸
⑥若a为核糖,则人体细胞内由b组成的核酸主要分布在细胞核中
A. 1项B. 2项C. 3项D. 4项
【答案】D
【解析】
【分析】根据题图分析可知:a是五碳糖,b是核苷酸,m是含氮碱基。据此分析作答。
【详解】①b是核苷酸,是构成核酸的基本单位,人体细胞中含有DNA和RNAL相中核酸,故b的种类有8种,①正确;
②SARS病毒中只有RNA一种核酸,故b的种类有4种,②正确;
③若b为DNA的基本组成单位,b为脱氧核苷酸,则a为脱氧核糖,③正确;
④b为核苷酸,由五碳糖、磷酸、含氮碱基组成,故组成化合物b的元素有C、H、O、N、P5种,④正确;
⑤若m为腺嘌呤,则b可能为腺嘌呤脱氧核苷酸,也可能为腺嘌呤核糖核苷酸,⑤错误;
⑥若a为核糖,则人体细胞内由b组成的核酸是RNA,主要分布在细胞质中,⑥错误。
ABC错误,D正确。
故选D。
8. 核孔结构复杂,至少由50种蛋白质构成,称为核孔复合体,是核内外物质转运的通道,结构如图所示。大分子物质与核孔复合体中的中央运输蛋白上的受体结合,从而实现“主动运输”过程。错误的是( )
A. 大分子物质进出核孔需要消耗能量
B. 核仁是产生核糖体、RNA和合成蛋白质的场所
C. 若中央运输蛋白的空间结构发生改变,可能会影响RNA运出细胞核
D. 大分子物质与中央运输蛋白的识别与转运,体现了核孔控制物质进出的选择性
【答案】B
【解析】
【分析】细胞核的结构:(1)核膜(双层膜),可将核内物质与细胞质分开;(2)核孔:实现细胞核与细胞质之间频繁的物质交换和信息交流;(3)核仁:与某种RNA的合成及核糖体的形成有关;(4)染色质(染色体):主要由DNA和蛋白质组成,是遗传物质DNA的主要载体。
【详解】A、核孔是一种选择透过性结构,大分子物质进出核孔需要消耗能量,A正确;
B、核仁与某种RNA的合成及核糖体的形成有关,合成蛋白质的场所为核糖体,B错误;
C、结构决定功能,中央运输蛋白的空间结构发生改变,会影响其功能,因此可能会影响RNA运出细胞核,C正确;
D、核孔复合体中的中央运输蛋白上的受体具有特异性,大分子物质与中央运输蛋白的识别与转运,体现了核孔控制物质进出的选择性,D正确。
故选B
9. 科学家用发绿色荧光的染料标记小鼠细胞表面的蛋白质分子,用发红色荧光的染料标记人细胞表面的蛋白质,将小鼠细胞和人细胞融合。刚融合时,融合细胞的一半发绿色荧光,另一半发红色荧光。在37℃下经过40min,两种颜色的荧光均匀分布。该实验说明了( )
A. 磷脂和蛋白质分子都可以运动
B. 两种细胞的膜蛋白种类相同
C. 膜蛋白可以起催化作用
D. 实验中的膜蛋白具有流动性
【答案】D
【解析】
【分析】两个细胞膜上的荧光蛋白最终能在融合的细胞中均匀分布,说明构成细胞膜的蛋白质分子是可以运动的,细胞膜具有一定的流动性。
【详解】两种荧光染料分别标记人和小鼠细胞表面的蛋白质分子,将这两种标记细胞进行融合。细胞刚发生融合时,两种荧光染料在融合细胞表面对等分布(即各占半边),最后在融合细胞表面均匀分布。这一现象说明构成细胞膜的蛋白质分子是可以运动的,体现细胞膜的流动性,D符合题意。
故选D。
10. 下列对“绿叶中色素的提取和分离”实验描述错误的是( )
A. 研磨叶片时加二氧化硅的目的是使研磨更加充分
B. 随层析液在滤纸条上扩散速度最快的色素是胡萝卜素
C. 最宽的一条色素带中的色素主要吸收蓝紫光
D. 实验应在通风条件下进行,实验结束后用肥皂将手洗干净
【答案】C
【解析】
【分析】叶绿体色素的提取和分离实验:
(1)提取色素原理:色素能溶解在酒精或丙酮等有机溶剂中,所以可用无水酒精等提取色素;
(2)分离色素原理:各色素随层析液在滤纸上扩散速度不同,从而分离色素.溶解度大,扩散速度快;溶解度小,扩散速度慢;
(3)各物质作用:无水乙醇或丙酮:提取色素;层析液:分离色素;二氧化硅:使研磨得充分;碳酸钙:防止研磨中色素被破坏;
(4)结果:滤纸条从上到下依次是:胡萝卜素(最窄)、叶黄素、叶绿素a(最宽)、叶绿素b(第2宽),色素带的宽窄与色素含量相关。
【详解】A、研磨叶片时加二氧化硅的目的是使研磨得充分,A正确;
B、胡萝卜素在层析液中溶解度最大,随层析液在滤纸条上扩散速度最快,B正确;
C、最宽的一条色素带是叶绿素a,主要吸收蓝紫光和红光,C错误;
D、由于层析液中含有对人体有毒的物质,因此,实验应在通风条件下进行,且实验结束后用肥皂将手洗干净,D正确。
故选C。
11. 医学上常采用骨髓移植的方法治疗白血病,移植成功的骨髓造血干细胞可在患者体内增殖分化产生多种血细胞。下列叙述错误的是( )
A. 造血干细胞分化为白细胞的过程是一种持久性的变化
B. 造血干细胞与其分化产生的白细胞遗传物质不相同
C. 分化产生的白细胞与红细胞遗传信息的表达情况不相同
D. 分化产生多种血细胞的过程不能体现细胞的全能性
【答案】B
【解析】
【分析】造血干细胞属于多能干细胞,能够分裂分化出各种血细胞,如红细胞、白细胞、血小板。细胞全能性指的是已经高度分化的细胞仍然具有发育成完整个体的潜能。细胞分化是基因选择性表达的结果。
【详解】A、细胞分化是一种持久性的变化,因此造血干细胞分化为白细胞的过程是一种持久性的变化,A正确;
B、分化过程细胞遗传物质不发生变化,因此造血干细胞与其分化产生的白细胞遗传物质相同,B错误;
C、分化产生的白细胞与红细胞形态、结构及功能都不同,故其遗传信息的表达情况不相同,C正确;
D、细胞全能性指的是已经高度分化的细胞仍然具有发育成完整有机体或分化成其他各种细胞的潜能和特性,而造血干细胞只能分化产生多种血细胞而不能分化成机体的各种细胞,该过程并没有体现细胞的全能性,D正确。
故选B。
12. 下列有关细胞衰老、死亡的叙述,错误的是( )
A. 在衰老的细胞内水分减少,细胞萎缩,体积变小
B. 衰老细胞的形态、结构和功能都发生了变化
C 细胞凋亡时,细胞内容物流出并引发炎症反应
D. 在个体发育过程中,特定部位的细胞会发生自然编程性死亡,这有利于器官的正常发育
【答案】C
【解析】
【分析】细胞衰老是指细胞在执行生命活动过程中,随着时间的推移,细胞增殖与分化能力和生理功能逐渐发生衰退的变化过程。细胞的生命历程都要经过未分化、分化、生长、成熟、衰老和死亡几个阶段。衰老死亡的细胞被机体的免疫系统清除,同时新生的细胞也不断从相应的组织器官生成,以弥补衰老死亡的细胞。细胞衰老死亡与新生细胞生长的动态平衡是维持机体正常生命活动的基础。
【详解】A、衰老的细胞水分减少、细胞萎缩、体积变小,代谢减慢,A正确;
B、衰老的细胞形态、结构和功能都发生了变化,相对于新生的细胞,功能减退,B正确;
C、细胞凋亡时,细胞内容物不会流出,不会引发炎症反应,细胞坏死会引发炎症反应,C错误;
D、特定部位细胞编程性死亡有利于器官的正常发育,如胚胎发育过程中尾的消失,D正确。
故选C。
二、选择题:本题共4小题,每小题4分,共16分。每小题备选答案中,有一个或一个以上符合题意的正确答案。每小题全部选对得4分,少选得2分,多选或错选、不选得0分。
13. 二硫键“—S—S—”是蛋质中连接两条肽链之间的一种化学键(形成过程可表示为:—SH + —SH→—S—S—)。如图是由280个氨基酸组成的某蛋白质的结构图,对其叙述正确的是( )
A. 该蛋白质完全水解需要277个水分子
B. 该蛋白质相对分子质量比氨基酸减少了5008
C. 该蛋白质含有2个羧基和2个氨基
D. 该蛋白质的功能由氨基酸的数量、种类、排列顺序三方面决定
【答案】B
【解析】
【分析】蛋白质结构多样性的原因:构成蛋白质的氨基酸的种类、数目、排列顺序和多肽盘曲折叠形成的方式以及其形成的空间结构有关。
【详解】A、由图示可知,该蛋白质是由280个氨基酸组成的2条链状肽和1条环状肽,其中含有的肽键数为280-2=278,,因此该蛋白质水解需要278个水分子,A错误;
B、该蛋白质是由280个氨基酸组成的2条链状肽和1条环状肽,则形成该蛋白质的过程中共形成280-2=278(个)肽键,即脱去了278个水分子,该蛋白质形成过程中相对分子质量比氨基酸减少了278×18=5004,同时还产生了两个二硫键,即该蛋白质形成过程中减少的相对分子量为5004+2×2=5008,B正确;
C、由图示可知,该蛋白质是由280个氨基酸组成的2条链状肽和1条环状肽,一条肽链至少含有1个游离的氨基和1个游离的羧基,因此该蛋白质至少有2个游离的氨基和2个游离的羧基,C错误;
D、蛋白质的结构决定其功能,故而该蛋白质的功能是由氨基酸的数量、种类、排列顺序和肽链的盘曲折叠方式及其形成的空间结构决定的,D错误。
故选B。
14. 下表是植物细胞在放入蔗糖溶液前及放入甲、乙、丙三种不同浓度的蔗糖溶液一段时间后细胞的形态。下列叙述正确的是( )
A. 若降低甲溶液的浓度,该细胞可能会因吸水而涨破
B. 浸泡在乙溶液中的细胞内外蔗糖浓度基本相等,水分子进出达到动态平衡
C. 浸泡在丙溶液中的细胞出现质壁分离时,细胞壁和细胞膜间充满蔗糖溶液
D. 若该细胞处于高浓度的尿素溶液中,不会出现质壁分离后自动复原的现象
【答案】CD
【解析】
【分析】题图分析:根据题图可知,甲溶液中植物细胞略有膨胀,说明此时细胞吸水,则细胞液浓度大于甲溶液浓度;乙溶液中植物细胞基本不变,说明此时水分子进出细胞处于动态平衡,则细胞液浓度基本等于乙溶液浓度;丙溶液中植物细胞的原生质层明显缩小,发生了质壁分离,说明细胞失水,则细胞液浓度小于丙溶液浓度。
【详解】A、根据题图可知,甲溶液中植物细胞略有膨胀,说明此时细胞吸水,则细胞液浓度大于甲溶液浓度。若降低甲溶液的浓度,植物细胞会继续吸水,但受细胞壁的限制,植物细胞不会涨破,A错误;
B、据图可知,乙溶液中植物细胞形态基本不变,说明此时细胞液浓度基本等于乙溶液浓度,即细胞的内外渗透压相等,细胞液浓度与乙溶液浓度相等,但细胞液浓度由各种细胞内溶物的浓度组成,因此细胞内外蔗糖浓度不相等,B错误;
C、浸泡在丙溶液中的细胞出现了质壁分离,细胞壁具有全透性,此时细胞壁与细胞膜的间隙内充满蔗糖溶液,C正确;
D、细胞处于高浓度的尿素溶液中,植物细胞会因失水过多而死亡,无法发生质壁分离后自动复原的现象,D正确。
故选CD。
15. ATP是细胞常用的直接能源物质,如图为ATP的结构简式。下列叙述正确的是( )
A. 腺苷三磷酸英文缩写中的字母“A”指的是图中的“A”
B. ②③均为特殊的化学键,其中都储存着大量的能量,其中③更容易断裂
C. 光合作用和呼吸作用都可以为生成③对应化学键供能
D. ATP参与主动运输时会将全部磷酸基团转移到载体蛋白上
【答案】BC
【解析】
【分析】ATP 是腺苷三磷酸的英文名称缩写。 ATP 分子的结构可以简写成 A - P ~ P ~ P ,其中 A 代表腺苷, P 代表磷酸基团,~代表一种特殊的化学键,由于两个相邻的磷酸基团都带负电荷而相互排斥等原因,使得这种化学键不稳定,末端磷酸基团有一种离开 ATP 们与其他分于结合的趋势,也就是具有较高的转移势能。
【详解】A、ATP中的“A”指的是由腺嘌呤和核糖组成的腺苷,而图中的“A”是指碱基腺嘌呤,二者不同,A错误;
B、腺苷三磷酸中含三个磷酸基团,其中一个磷酸基团通过普通化学键①与腺苷相连接,另外两个磷酸基团分别通过特殊化学键②③连接,其中③更容易断裂,B正确;
C、光合作用和呼吸作用过程中产生的能量可用于让ADP和Pi反应生成ATP,为生成③对应的化学键提供能量,C正确;
D、ATP参与主动运输时,末端的磷酸基团易从ATP分子脱离下来转移到载体蛋白上,这一过程伴随着能量的转移,D错误。
故选BC。
16. 慢跑属于有氧运动,骨骼肌主要靠有氧呼吸供能,如图是有氧呼吸某阶段示意图。短跑属于无氧运动,骨骼肌除进行有氧呼吸外,还会进行无氧呼吸。下列叙述正确的是( )
A. 慢跑时,人体消耗的O2用于与[H]结合生成水
B. 细胞质基质中的H+流回线粒体基质推动了ADP和Pi合成ATP
C. 短跑过程中消耗的O2量等于产生的CO2量
D. 短跑时,骨骼肌无氧呼吸消耗的葡萄糖中的能量大部分储存在乳酸中
【答案】ACD
【解析】
【分析】在剧烈运动时,人体同时进行有氧呼吸和无氧呼吸,以维持能量的供应,其中无氧呼吸的产物是乳酸。
【详解】A、慢跑时细胞进行有氧呼吸,细胞吸收的O2参用有氧呼吸第三阶段与[H]结合生成水,A正确;
B、线粒体是双层膜结构,据图可知,图中H+位于线粒体两层膜间及,H+沿线粒体内膜上的ATP合成酶、顺浓度梯度流回线粒体基质中,利用H+顺浓度梯度运输的势能将ADP和Pi合成ATP,B错误;
C、在短跑过程中,人体进行无氧呼吸产生乳酸,不产生CO2,有氧呼吸消耗的O2量等于产生的CO2量。因此,短跑过程中呼吸消耗的O2量等于产生的CO2量,C正确;
D、无氧呼吸释放的能量少,因此大部分能量还在乳酸中,D正确。
故选ACD。
三、非选择题:本题包括5小题,共60分。
17. 下图是高等动植物细胞的亚是微结构模式图,请据图回答问题。
(1)判断图甲为高等植物细胞的依据是甲具有___(填编号),而不具有___(填编号)。
(2)图甲和图乙细胞中都存在,且含有核酸的细胞器有④和___(填编号),图甲乙中都具有双层膜的细胞结构有___(填编号)。
(3)图中⑦的主要成分是___和果胶,⑧的功能包括:将细胞与周围环境区分开还有___。
(4)图乙中属于生物膜系统的结构有___(填编号)。
(5)常用的分离细胞器的方法称为___。
【答案】(1) ①. ⑤⑥⑦ ②. ⑨
(2) ①. ① ②. ①⑩
(3) ①. 纤维素 ②. 控制物质进出细胞、进行细胞间的信息交流
(4)①②③⑧⑩ (5)差速离心法
【解析】
【分析】1、分析甲图:甲细胞为植物细胞结构示意图,①为线粒体、②为高尔基体、③为内质网、④为核糖体、⑤为叶绿体、⑥为液泡、⑦为细胞壁、⑧为细胞膜、⑩为核膜。
2、分析乙图:乙细胞为动物细胞结构示意图,①为线粒体、②为高尔基体、③为内质网、④为核糖体、⑧为细胞膜、⑨为中心体、⑩为核膜。
小问1详解】
分析题图可知:⑤为叶绿体、⑥为液泡、⑦为细胞壁,判断图甲为高等植物细胞,⑨为中心体,而图甲结构示意图中不具有⑨中心体。
【小问2详解】
分析题图可知:①为线粒体,④为核糖体,⑩为核膜,图甲和图乙细胞中都存在,且含有核酸的细胞器有①线粒体(含有DNA和RNA)和④核糖体(含有RNA);图甲和图乙细胞中具有双层膜的细胞结构是①线粒体和⑩核膜。
【小问3详解】
分析题图可知:⑦为细胞壁,其主要成分是纤维素和果胶,⑧为细胞膜,其功能为将细胞与外界环境分隔开、控制物质进出细胞、进行细胞间的信息交流。
【小问4详解】
分析乙图:乙细胞为动物细胞结构示意图,①为线粒体、②为高尔基体、③为内质网、④为核糖体、⑧为细胞膜、⑨为中心体、⑩为核膜;生物膜是由细胞器膜、细胞膜和核膜共同构成的结构体系,在图乙中,构成生物膜系统的是①线粒体、②高尔基体、③内质网、⑧细胞膜、⑩核膜。
【小问5详解】
差速离心法是一种用于分离不同大小和密度颗粒的方法,不同细胞器的大小和密度有差别,分离细胞器的方法为差速离心法。
18. 图甲为在0℃和16℃条件下测定的大麦幼苗根吸收水分、Mg2+、NH4+的速度示意图;图乙表示O2浓度对大麦幼苗根吸收Mg2+、NH4+的速度的影响。请回答下列问题:
(1)图甲中,0°C时根吸收Mg2+、NH4+的速度有差异,原因是____________________。
(2)图甲中根对水分和矿质元素的吸收速度不同,说明________________________________。
(3)图乙中当O2浓度达到30%以后,根对Mg2+、NH4+的吸收速度不再发生改变,这主要是因为_________________________________________。
(4)由甲、乙两图分析可知,当温度或O2浓度相同时,根对Mg2+、NH4+的吸收速度不同,这说明细胞膜具有____________的特点,根对这两种离子的吸收方式的特点是________________(答出2点即可)。
【答案】(1)载体蛋白数量不同
(2)根对水分和矿质元素的吸收是两个相对独立的过程
(3)载体蛋白数量有限
(4) ①. 选择透过性 ②. 需要载体蛋白、逆浓度梯度、需要能量
【解析】
【分析】小分子物质跨膜运输的方式包括:自由扩散、协助扩散、主动运输。自由扩散高浓度到低浓度,不需要载体,不需要能量;协助扩散是从高浓度到低浓度,不需要能量,需要载体;主动运输从高浓度到低浓度,需要载体,需要能量。
大分子或颗粒物质进出细胞的方式是胞吞和胞吐,不需要载体,消耗能量。
【小问1详解】
根细胞吸收无机盐离子的方式是主动运输,需要载体和能量,分析图形,温度相同,说明细胞呼吸强度基本相同,根吸收Mg2+、NH4+的速率有差异,是因为根细胞膜上运输Mg2+、NH4+载体数量不同而导致的。
【小问2详解】
分析图甲,同一温度下,根的吸水速率和吸收矿质元素的速率不同,说明根对水分和矿质元素的吸收是两个相对独立的过程。
【小问3详解】
分析图乙,随着氧浓度升高,根对离子的吸收速率增强,但是氧浓度达到30%以后,Mg2+、NH4+的吸收速率不再增加,是因为膜上的载体数量是有限的。
【小问4详解】
分析图甲和图乙,同一植物的根对两种离子的吸收速率不同,说明细胞膜具有选择透过性;根对离子的吸收受温度和氧气浓度限制,推断运输方式为主动运输,主动运输为逆浓度梯度,需要载体蛋白的协助、还需要消耗能量。
19. 天然蜂蜜中的淀粉酶在70℃的条件下加热30min会完全失活,而人为掺有外源性淀粉类糖浆的蜂蜜,其部分淀粉酶在该条件下不会失活。为鉴定品牌A蜂蜜是否添加了外源性淀粉类糖浆,某实验小组设计了如下实验进行验证。回答下列问题:
注:表中“-”表示没有添加。高温处理条件为70℃加热30min。
(1)淀粉酶能催化淀粉的水解,而不能催化蔗糖的水解,体现了酶的_____性。酶催化特定化学反应的能力称为_____。
(2)该实验的自变量是_____。
(3)淀粉分解,形成糖浆,需要淀粉酶的参与,淀粉酶的作用机理是_____。
(4)预测结果及结论:
①若_____,则该品牌A蜂蜜_____。
②若_____,则该品牌A蜂蜜_____。
【答案】19. ①. 专一 ②. 酶活性
20. 添加蜂蜜的种类
21. 降低化学反应的活化能
22. ①. 1号试管溶液变蓝色,2号试管溶液不变蓝 ②. 添加了外源性淀粉类糖浆 ③. 1、2号试管溶液都变蓝 ④. 未添加外源性淀粉类糖浆
【解析】
【分析】酶是活细胞产生的具有生物催化能力的有机物,大多数是蛋白质,少数是RNA;酶的催化具有高效性(酶的催化效率远远高于无机催化剂)、专一性(一种酶只能催化一种或一类化学反应的进行)、需要适宜的温度和pH值(在最适条件下,酶的催化活性是最高的,低温可以抑制酶的活性,随着温度升高,酶的活性可以逐渐恢复,高温、过酸、过碱可以使酶的空间结构发生改变,使酶永久性的失活)。
【小问1详解】
酶的特异性指的是一种酶只能催化一种或一类化学反应的进行,因此淀粉酶能催化淀粉的水解,而不能催化蔗糖的水解,体现了酶的特异性。酶催化特定化学反应的能力称为酶活性。
【小问2详解】
实验目的是鉴定品牌A蜂蜜是否添加了外源性淀粉类糖浆,因此自变量是添加蜂蜜的种类,即天然蜂蜜和品牌A蜂蜜。
【小问3详解】
淀粉分解,形成糖浆,需要淀粉酶的参与,淀粉酶的作用机理是降低化学反应的活化能。
【小问4详解】
题干分析,外源性淀粉类糖浆中的淀粉酶在70℃的条件下加热30min部分不会失活,而天然蜂蜜中的淀粉酶在70℃的条件下加热30min会完全失活,因此若1号试管溶液变蓝色,2号试管溶液不变蓝,则该品牌A蜂蜜添加了外源性淀粉类糖浆;若1、2号试管溶液都变蓝,则该品牌A蜂蜜未添加外源性淀粉类糖浆。
20. 淀粉和蔗糖是光合作用的两种主要终产物,马铃薯下侧叶片合成的有机物主要运向块茎贮藏,红薯叶片合成的有机物主要运向块根储存。下图是马铃薯和红薯光合作用产物的形成及运输示意图。在一定浓度的CO2和30℃条件下(细胞呼吸最适温度为30℃,光合作用最适温度为25℃),测定马铃薯和红薯在不同光照条件下的光合速率,结果如下表。分析回答:
(1)马铃薯下侧叶片叶肉细胞中的叶绿体可将光能转化为_____,同时氧化H2O产生O2.
(2)为红薯叶片提供C18O2,块根中的淀粉会含18 O,请写出元素18 O转移的路径_____(用图中相关物质的名称及箭头表示)。
(3)在电子显微镜下观察,可看到叶绿体内部有一些颗粒,它们被看作是叶绿体的“脂质仓库”,其体积随叶绿体的生长而逐渐变小,可能的原因是______。
(4)为了验证光合作用产物以蔗糖的形式运输,研究人员将酵母菌蔗糖酶基因转入植物,该基因表达的蔗糖酶定位在叶肉细胞的细胞壁上。结果发现转基因植物出现严重的小根、小茎现象,其原因是______。研究发现蔗糖可直接进入液泡,该过程为逆浓度梯度运输,与该跨膜运输过程有关的细胞器有______。
(5)25℃条件下测得红薯光补偿点会_______(填“小于”“大于”或“等于”)1klx;30℃条件下,当光照强度为3klx时,红薯和马铃薯固定CO2量的差值为______。
【答案】(1)ATP和NADPH
(2)C18O2→C3→磷酸丙糖→蔗糖→淀粉
(3)颗粒中的脂质参与构成叶绿体中的膜结构
(4) ①. 叶肉细胞壁上的蔗糖酶水解蔗糖,导致进入韧皮部的蔗糖减少,根和茎得到的糖不足,生长缓慢 ②. 线粒体和核糖体
(5) ①. 小于 ②. 4mg/100cm2叶·小时
【解析】
【分析】据图可知:①是光合作用的暗反应阶段的CO2的固定阶段,②是暗反应中的C3的还原阶段。从图中可以看出,暗反应在叶绿体基质中进行,其产物磷酸丙糖可以在叶绿体基质中合成淀粉,也可以被运出叶绿体,在叶肉细胞中的细胞质基质中合成蔗糖,蔗糖可以进入液泡暂时储存起来;蔗糖也可以通过韧皮部被运至茎块细胞,在茎块细胞内合成淀粉。
【小问1详解】
叶肉细胞的叶绿体可将光能转化为ATP和NADPH,同时氧化H2O产生O2,发生这些过程的场所是叶绿体的类囊体薄膜。
【小问2详解】
为红薯叶片提供C18O2,可以参与光合作用过程暗反应中生成C3,被还原生成磷酸冰糖,进而形成蔗糖,蔗糖形成淀粉,即H218O→C18O2→C3→磷酸丙糖→蔗糖→淀粉。
【小问3详解】
在电子显微镜下观察,可看到叶绿体内部有一些颗粒,它们被看作是叶绿体的“脂质仓库”,其体积随叶绿体的生长而逐渐变小,可能的原因是颗粒中的脂质参与构成叶绿体中的膜结构。
【小问4详解】
蔗糖是由果糖和葡萄糖组成,转基因植物出现严重的小根、小茎现象,其原因叶肉细胞壁上的蔗糖酶水解蔗糖,导致进入韧皮部的蔗糖减少,根和茎得到的糖不足,生长缓慢。研究发现蔗糖可直接进入液泡,该过程可被呼吸抑制剂抑制,说明运输方式为主动运输,该过程所需要的条件为载体和能量(或载体和ATP),与该跨膜运输过程有关的细胞器有线粒体和核糖体。
【小问5详解】
表格中是30℃条件下测定的数据,即30℃条件下,红薯的光补偿点是1klx,此时呼吸作用最强,如果将温度降到25℃(光合作用最适温度),则光合作用增强,呼吸作用减弱,光补偿点是指光合速率等于呼吸速率,因此25℃时光补偿点小于1klx;当光照强度为3klx时,红薯固定的CO2为11+5=16mg/100cm2叶•小时,而马铃薯光合作用和呼吸作用相等,为12mg/100cm2叶•小时,所以二者相差4mg/100cm2叶•小时。
21. 如图甲中 a、b、c、d 表示某植物根尖的不同区域,图乙是用高倍显微镜观察到的该植物组织切片有丝分裂的模式图。图l表示细胞有丝分裂不同时期染色体数与核DNA数比的变化,AD表示间期:图2、图3分别表示高等动物甲、高等植物乙有丝分裂的某时期图像。请回答下列问题。
(1)观察根尖有丝分裂时应选择甲图____区细胞(填字母),该区细胞特点是____。观察细胞质壁分离时可选择____区细胞(填字母)。
(2)请按细胞有丝分裂过程排列图乙中细胞A、B、C、D____。细胞是独立分裂的,但不能选定一个细胞持续观察它的整个分裂过程,原因是____。
(3)图1中BC段细胞核内主要进行____,EF段形成的原因是____。
(4)图2、图3分别处于图1中的____(填字母)段。
【答案】(1) ①. b ②. 呈正方形,排列紧密 ③. d
(2) ①. B→A→D→C ②. 制作装片标本时细胞已经死亡
(3) ①. DNA复制 ②. 着丝粒分裂
(4)DE、FG
【解析】
【分析】题图分析:图甲中a是根冠,b是分生区,c是伸长区,d是成熟区;图乙中A处于有丝分裂中期,B处于前期,C处于末期,D处于后期。
【小问1详解】
观察根尖有丝分裂时应选择分生区细胞,此处细胞呈正方形,排列紧密,对应图中b处细胞,观察细胞质壁分离时可选择成熟区的细胞,即d处的细胞,因为该处的细胞具有中央大液泡,发生质壁分离效果明显。
【小问2详解】
图乙表示植物细胞有丝分裂过程,其中A处于有丝分裂中期,B处于有丝分裂前期,C处于有丝分裂末期,D处于有丝分裂后期,因此图示细胞有丝分裂过程排列正确顺序:B→A→D→C。由于在制作装片标本时,解离液已使细胞已经死亡,所以尽管细胞是独立分裂的,但也不能选定一个细胞持续观察它的整个分裂过程。
【小问3详解】
图1中BC段细胞核内主要进行DNA复制和有关蛋白质的合成,因此,该过程表现为染色体和DNA数目之比由1变成1/2,EF段染色体和DNA的数目比由1/2变成1,说明此时细胞中发生的是着丝粒分裂,染色体数目暂时加倍,此时细胞处于有丝分裂后期。
【小问4详解】实验处理
放入前
放入甲溶液
放入乙溶液
放入丙溶液
细胞的形态
试管编号
1%的淀粉溶液/mL
高温处理冷却后的天然蜂蜜/mL
高温处理冷却后的品牌A蜂蜜/mL
在适宜温度下保温适宜时间后,再加入1%碘液0.2mL,观察试管内的颜色变化
1
2
2
-
2
2
-
2
光合速率与呼吸速率相等时光照强度(klx)
光饱和时光照强度(klx)
光饱和时CO2吸收量(mg/100cm2叶·小时)
黑暗条件下CO2释放量(mg/100cm2叶·小时)
红薯
1
3
11
5
马铃薯
3
9
30
12
相关试卷
这是一份2024长沙麓山国际实验学校高一下学期第一次学情检测生物试题含解析,文件包含湖南省长沙市麓山国际实验学校2023-2024学年高一下学期第一次学情检测生物试题含解析docx、湖南省长沙市麓山国际实验学校2023-2024学年高一下学期第一次学情检测生物试题无答案docx等2份试卷配套教学资源,其中试卷共29页, 欢迎下载使用。
这是一份湖南省长沙市麓山国际实验学校2023-2024学年高一下学期第一次学情检测生物试卷(Word版附解析),文件包含湖南省长沙市麓山国际实验学校2023-2024学年高一下学期第一次学情检测生物试题Word版含解析docx、湖南省长沙市麓山国际实验学校2023-2024学年高一下学期第一次学情检测生物试题Word版无答案docx等2份试卷配套教学资源,其中试卷共29页, 欢迎下载使用。
这是一份麓山国际实验学校高二第一次月考生物考试说明,共1页。试卷主要包含了年级,题型,试卷难度,考试内容等内容,欢迎下载使用。
