


湖北省武汉市武昌区七校2023-2024学年上学期期中联考九年级道法历史试题
展开湖北省武汉市武昌区七校2023—2024学年七年级上学期期中历史试题(无答案): 这是一份湖北省武汉市武昌区七校2023—2024学年七年级上学期期中历史试题(无答案),共4页。试卷主要包含了选择题,非选择题等内容,欢迎下载使用。
湖北省武汉市武昌区拼搏联盟2023-2024学年上学期期中联考八年级道法历史试题: 这是一份湖北省武汉市武昌区拼搏联盟2023-2024学年上学期期中联考八年级道法历史试题,共7页。
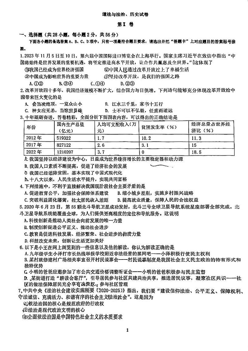
湖北省武汉市汉阳区2023-2024学年上学期期末七年级道法历史试题: 这是一份湖北省武汉市汉阳区2023-2024学年上学期期末七年级道法历史试题,共10页。