备战2025届高考生物一轮总复习第6单元遗传的分子基础课时规范练23DNA是主要的遗传物质
展开考点一 肺炎链球菌的转化实验
1.(2023·辽宁联考模拟)在肺炎链球菌的转化实验中,向培养有R型细菌的①②③④四支试管中(如图)依次加入去除绝大部分糖类、蛋白质和脂质的S型活细菌细胞提取物(简称提取物)、提取物和DNA酶、提取物和蛋白酶、提取物和酯酶,在适宜条件下培养,试管内只有R型细菌的是( )
A.③④ B.①
C.②③④D.②
2.(2024·广东广州统考)实验1:将S型细菌的DNA与R型细菌混合培养。实验2:将S型细菌的DNA用DNA酶处理后,所得物质与R型细菌混合培养。下列相关叙述正确的是( )
A.实验1的培养基上仅有S型细菌生长
B.实验2的培养基上有R型细菌和S型细菌生长
C.实验1、2可以证明DNA是主要的遗传物质
D.实验1与实验2形成对照
3.(2023·湖南模拟)1928年格里菲思和1944年艾弗里等人分别进行了肺炎链球菌的体内和体外转化实验,1952年赫尔希和蔡斯开展了噬菌体侵染细菌的实验,并进一步观察了子代噬菌体的放射性标记情况。经过近30年以及多位科学家的努力,证明了DNA就是遗传物质。下列有关说法正确的是( )
A.肺炎链球菌体内和体外转化实验都用到了自变量控制中的“减法原理”
B.噬菌体侵染细菌实验中用到的细菌也是肺炎链球菌
C.格里菲思体内转化实验证明了R型细菌转化成S型细菌是因为S型细菌的DNA
D.赫尔希和蔡斯的实验证明了DNA是噬菌体的遗传物质
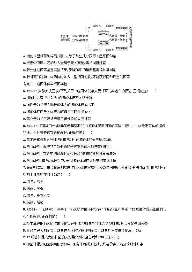
4.(2023·重庆模拟)下图表示艾弗里和他的同事研究“转化因子”实验的部分流程图。下列叙述错误的是( )
A.活的S型细菌破碎后,设法去除了某些成分获得S型细菌匀浆
B.步骤②中甲、乙的加入量属于无关变量,需相同且适宜
C.若要通过菌落鉴定实验结果,步骤④中的培养基需添加凝固剂
D.若将蛋白酶和DNA酶同时加入S型细菌匀浆,可能获得两种形态的菌落
考点二 噬菌体侵染细菌实验
5.(2023·安徽安庆三模)下列关于“噬菌体侵染大肠杆菌的实验”的叙述,正确的是( )
A.用同时含有32P和35S的噬菌体侵染大肠杆菌
B.搅拌是为了使大肠杆菌体内的噬菌体释放出来
C.噬菌体在自身RNA聚合酶作用下转录出RNA
D.离心是为了沉淀培养液中被侵染的大肠杆菌
6.(2023·海南海口一模)赫尔希和蔡斯的“噬菌体侵染细菌的实验”证明了DNA是噬菌体的遗传物质。下列有关该实验的叙述,正确的是( )
A.赫尔希和蔡斯分别用32P和35S标记噬菌体的蛋白质和DNA
B.32P标记组,沉淀物中新形成的子代噬菌体不都具有放射性
C.35S标记组,实验中的保温时间过长,沉淀物的放射性显著增强
D.32P标记组和35S标记组中,子代噬菌体蛋白质外壳的来源不同
7.在证明DNA是遗传物质的噬菌体侵染细菌实验中,侵染时间过短,分别会使32P标记组和35S标记组的上清液中放射性强度( )
A.增强、增强
B.减弱、减弱
C.增强、基本不变
D.减弱、增强
8.(2024·广东联考)下列关于“肺炎链球菌转化实验”和赫尔希和蔡斯“T2噬菌体侵染细菌的实验”的叙述,正确的是( )
A.格里菲思的肺炎链球菌转化实验中,R型细菌能转化为S型细菌,其实质是基因突变
B.艾弗里等人的肺炎链球菌体外转化实验证明肺炎链球菌的主要遗传物质是DNA
C.T2噬菌体侵染大肠杆菌的实验需分别对蛋白质和DNA进行标记
D.噬菌体侵染细菌的两组实验中,保温时间过短或过长均会导致上清液放射性升高
9.某研究人员分别进行了如下三组实验:①35S标记的T2噬菌体+不含放射性的大肠杆菌;②32P标记的T2噬菌体+不含放射性的大肠杆菌;③14C标记的T2噬菌体+不含放射性的大肠杆菌。下列相关分析正确的是( )
A.T2噬菌体在含35S、32P和14C的培养基中培养可获取含放射性标记的T2噬菌体
B.若第②组保温时间过短或过长,则离心后上清液中放射性均偏高
C.若第③组进行充分搅拌,则离心后沉淀物中没有放射性
D.①②组实验说明DNA是大肠杆菌的遗传物质
关键能力提升练
1.在进行T2噬菌体侵染细菌实验时,用含14C标记的尿嘧啶培养基培养细菌,待细菌裂解后,分离出含有14C的RNA。实验人员把该RNA分别与细菌的DNA和噬菌体的DNA杂交,发现RNA可与噬菌体的DNA形成稳定的DNA—RNA双链杂交分子,但不能与细菌的DNA形成杂交分子。下列叙述不正确的是( )
A.用含14C的胸腺嘧啶代替尿嘧啶进行实验,结果完全相同
B.含14C标记的RNA的模板是噬菌体的DNA分子
C.获得14C噬菌体,需先用含14C的培养基培养细菌,再用噬菌体侵染细菌
D.据结果推测,被噬菌体侵染的细菌体内合成的是噬菌体的蛋白质
2.(2023·广东深圳统考)朊病毒(PrPsc)是一类仅由蛋白质构成的具感染性的因子,朊病毒侵入牛体内后,可以诱导牛脑部组织细胞中的蛋白质PrPc的空间结构发生改变,成为PrPsc,实现朊病毒的增殖,最终引起疯牛病。为验证朊病毒是具有感染性的蛋白质,某小组进行了如下实验。下列相关叙述正确的是( )
A.增殖时,合成朊病毒核酸的核苷酸来自牛脑组织细胞
B.牛脑组织细胞中合成蛋白质PrPc的模板来自朊病毒
C.搅拌的目的是使未侵入细胞的朊病毒与细胞分成上层和下层
D.预期结果是a、b无放射性,d的放射性明显高于c
3.(2023·山东东营模拟)关于艾弗里等人的肺炎链球菌体外转化实验(证明DNA是遗传物质的实验),一些科学家认为“DNA可能只是在细胞表面起化学作用,形成荚膜,而不是起遗传作用”。同时代的生物学家哈赤基斯从S型肺炎链球菌中分离出了一种抗青霉素的突变型(记为抗-S,它能产生分解青霉素的酶),提取它的DNA,将DNA与对青霉素敏感的R型细菌(记为非抗-R)共同培养。结果发现,某些非抗-R型细菌被转化为抗-S型细菌并能稳定遗传,从而否定了一些科学家的错误认识。下列关于哈赤基斯实验的分析,不正确的是( )
A.抗-S型细菌的DNA中存在抗青霉素的基因和控制荚膜合成的基因
B.实验证明细菌中一些与荚膜形成无关的性状也能发生转化
C.若用青霉素筛选非抗-R型细菌,则培养基上会出现非抗-R型细菌菌落
D.实验结果表明艾弗里等人所得DNA是遗传物质的结论是正确的
4.(2024·陕西西安联考)科研人员将感染了烟草花叶病毒的烟草叶片的提取液分成甲、乙、丙、丁四组,甲组不做处理,乙组加入蛋白酶,丙组加入RNA酶,丁组加入DNA酶。然后分别接种到正常烟草叶片上一段时间,观察并记录烟叶上病斑的数量。下列结果正确的是( )
5.某科学工作者曾重复做了“肺炎链球菌转化实验”及“噬菌体侵染细菌的实验”。请回答下列有关问题。
Ⅰ.“肺炎链球菌转化实验”的步骤及结果如下:
(1)本实验中的对照组是 。
(2)加热杀死的S型细菌中的DNA仍有活性的原因可能是 。
Ⅱ.“噬菌体侵染细菌的实验”中他分别用同位素32P、35S、18O和14C对噬菌体以及大肠杆菌成分做了如下标记:
(3)“噬菌体侵染细菌的实验”与艾弗里等人的肺炎链球菌转化实验在设计思路上的共同点是 。
(4)第三组实验经过一段时间培养后离心,检测到放射性的主要分布部位是 。一般地说,第三组实验中,子代噬菌体的DNA中 (填“一定含有”“一定不含有”或“不一定含有”)14C。
(5)获得被35S标记的噬菌体的方法是 。
答案:
必备知识基础练
1.D 解析 分析题意,试管①(加入提取物)、③(加入提取物和蛋白酶)、④(加入提取物和酯酶)中,DNA均未被破坏,三支试管中的部分R型细菌会转化为S型活细菌,而试管②内的S型活细菌细胞提取物中的DNA被分解,因此不能发生R型细菌向S型活细菌的转化,该试管中只有R型细菌。
2.D 解析 实验1将S型细菌的DNA与R型细菌混合培养,S型细菌的DNA能进入R型活细菌,转化出S型活细菌,但由于转化率低,在其培养基上既有S型细菌生长也有R型细菌生长,A项错误;实验2将S型细菌的DNA用DNA酶处理后,S型细菌的DNA被水解,不能进行转化,故实验2的培养基上只有R型细菌生长,B项错误;实验1、2可以证明DNA是S型细菌的遗传物质,不能证明DNA是主要的遗传物质,C项错误;实验1和实验2的区别在于实验2加入了DNA酶,可以除去DNA,所以两组实验形成对照,D项正确。
3.D 解析 格里菲思的肺炎链球菌转化实验,将加热杀死的S型细菌与R型活细菌混合,用到了“加法原理”,艾弗里等人的肺炎链球菌体外转化实验中,用蛋白酶、RNA酶、DNA酶等处理细胞提取物,是人为地去除某种因素的影响,体现了“减法原理”,A项错误;噬菌体侵染细菌实验中用到的细菌是大肠杆菌,B项错误;格里菲思体内转化实验证明了R型细菌转化成S型细菌是因为S型细菌有转化因子,没有证明转化因子是DNA,C项错误;赫尔希和蔡斯对噬菌体进行不同元素的同位素标记实验,通过对比证明了DNA是噬菌体的遗传物质,D项正确。
4.D 解析 活的S型细菌破碎后,设法去除了细胞壁、细胞膜等成分获得S型细菌匀浆,A项正确;步骤②中甲、乙的加入量属于无关变量,为避免无关变量对实验的影响,无关变量需保持相同且适宜,B项正确;若要通过菌落鉴定实验结果,步骤④中的培养基需添加凝固剂,配制固体培养基,C项正确;若将蛋白酶和DNA酶同时加入S型细菌匀浆,DNA会被水解,不能发挥作用,则只能获得一种形态的菌落,D项错误。
5.D 解析 需用分别含有32P和35S的噬菌体侵染大肠杆菌,不能用同时含有32P和35S的噬菌体侵染大肠杆菌,否则无法判断放射性的来源,A项错误;搅拌是为了将吸附在大肠杆菌上的蛋白质外壳与大肠杆菌分开,B项错误;噬菌体在大肠杆菌RNA聚合酶作用下转录出RNA,C项错误;离心是为了沉淀培养液中被侵染的大肠杆菌,使噬菌体的蛋白质外壳分布到上清液中,D项正确。
6.B 解析 噬菌体蛋白质的元素组成是C、H、O、N、S,DNA的元素组成是C、H、O、N、P,赫尔希和蔡斯分别用32P和35S标记噬菌体的DNA和蛋白质,A项错误;32P标记组标记的是噬菌体的DNA,由于DNA分子的半保留复制,故沉淀物中新形成的子代噬菌体中只有少部分具有放射性,B项正确;35S标记组标记的是噬菌体的蛋白质,经离心后主要分布在上清液中,实验中的保温时间过长,沉淀物的放射性不会显著增强,C项错误;32P标记组和35S标记组中,子代噬菌体蛋白质外壳的来源相同,都在大肠杆菌中利用大肠杆菌内的氨基酸合成,D项错误。
7.C 解析 用32P标记的噬菌体侵染大肠杆菌,侵染时间过短,部分噬菌体没有侵染大肠杆菌,经离心后分布于上清液中,使上清液放射性增强;用35S标记的噬菌体侵染大肠杆菌,35S使蛋白质外壳带上放射性,不管侵染时间长短,其都会留在大肠杆菌外,不影响上清液放射性,即上清液放射性基本不变,C项正确。
8.C 解析 格里菲思的肺炎链球菌转化实验中,R型细菌能转化为S型细菌,其实质是基因重组,A项错误;艾弗里等人的肺炎链球菌体外转化实验证明肺炎链球菌的遗传物质是DNA,B项错误;T2噬菌体侵染大肠杆菌的实验需分别对噬菌体的蛋白质和DNA进行标记,C项正确;噬菌体侵染大肠杆菌的两组实验中,用32P标记的噬菌体侵染未标记的大肠杆菌实验中,保温时间过短或过长均会导致上清液放射性升高,而用35S标记的噬菌体侵染未标记的大肠杆菌实验中,保温时间的长短对实验结果无明显影响,D项错误。
9.B 解析 T2噬菌体是病毒,病毒只能在宿主细胞中增殖,在普通培养基中无法培养和标记,A项错误;若第②组保温时间过短或过长,T2噬菌体没有完全侵染大肠杆菌或子代T2噬菌体从大肠杆菌细胞中释放出来,经离心后会造成上清液中放射性偏高,B项正确;14C可标记DNA和蛋白质外壳,无论第③组是否充分搅拌,离心后上清液和沉淀物均有放射性,C项错误;对比两组实验,只能说明DNA是T2噬菌体的遗传物质,D项错误。
关键能力提升练
1.A 解析 用含14C的胸腺嘧啶代替尿嘧啶进行实验,提取RNA时,RNA因不含胸腺嘧啶,所以没有标记,实验失败,A项错误;噬菌体的DNA分子能与RNA形成稳定的DNA—RNA双链杂交分子,因此含14C标记的RNA的模板是噬菌体的DNA分子,B项正确;噬菌体是病毒,得先培养细菌,再标记病毒,C项正确;被噬菌体侵染的细菌体内合成的是噬菌体的蛋白质,是以噬菌体的DNA为模板控制合成的,D项正确。
2.D 解析 朊病毒是一类仅由蛋白质构成的具感染性的因子,不含核酸,A项错误。牛脑组织细胞中合成蛋白质PrPc的模板是由牛自身提供的,朊病毒可以诱导该蛋白质的空间结构发生改变而变成PrPsc,B项错误。搅拌的目的是使未侵入细胞的朊病毒与细胞分离,离心的目的是让溶液分层,C项错误。朊病毒的成分是蛋白质,而蛋白质一般含有S而不含P,则用放射性P培养朊病毒没有放射性,因此图中a、b均无放射性;而用放射性S培养朊病毒有放射性,由于大部分朊病毒侵入牛脑后进入了沉淀物,因此图中d的放射性明显高于c,D项正确。
3.C 解析 由题意可知,抗-S型细菌的DNA中存在抗青霉素的基因和控制荚膜合成的基因,A项正确;由非抗-R型细菌转化成的抗-S型细菌能产生分解青霉素的酶,说明与荚膜形成无关的性状也能发生转化,B项正确;非抗-R型细菌对青霉素敏感,在含青霉素的培养基上不会出现非抗-R型细菌菌落,C项错误;将抗-S型细菌的DNA与对青霉素敏感的R型细菌共同培养,结果发现,某些非抗-R型细菌被转化为抗-S型细菌并能稳定遗传,表明艾弗里等人所得DNA是遗传物质的结论是正确的,D项正确。
4.B 解析 烟草花叶病毒的遗传物质是RNA,在甲、乙、丙、丁四组实验中,只有丙组加入了RNA酶从而破坏了其遗传物质,故其接种后的子代病斑数量最少,甲、乙、丁三组实验均对烟草花叶病毒的遗传物质RNA无影响,故三组实验病斑数量多且数量应一致。
5.答案 (1)1、2、3组
(2)DNA热稳定性较高(或者冷却后DNA可恢复双螺旋结构)
(3)设法把DNA与蛋白质分开,单独地、直接地去观察DNA或蛋白质的作用
(4)沉淀物和上清液 不一定含有
(5)用含35S的培养基培养大肠杆菌,再用噬菌体侵染被35S标记的大肠杆菌
解析 (1)本实验为对照实验,1组、2组分别单独培养正常的R型细菌、S型细菌,它们都能正常繁殖,再将加热杀死的S型细菌单独培养则没有出现S型细菌,但将加热杀死的S型细菌与正常的R型细菌混合培养,则在培养基中既有R型细菌,又有S型细菌,1、2、3组与4组对照,从而得出推论:S型细菌中的某种物质(转化因子)能使R型细菌转化为S型细菌。故该实验中的对照组是1、2、3组。
(2)DNA热稳定性较高(或者冷却后DNA可恢复双螺旋结构),故加热杀死的S型细菌中的DNA仍有活性,仍能使R型细菌转化为S型细菌。
(3)“噬菌体侵染细菌的实验”与艾弗里等人的肺炎链球菌转化实验都设法把DNA与蛋白质分开,单独地、直接地去观察DNA或蛋白质的作用,这是两个实验的共同点。
(4)第三组实验用14C标记噬菌体,噬菌体的蛋白质、核酸等均会被标记,其蛋白质位于上清液中,其核酸进入大肠杆菌位于沉淀物中,故经过一段时间培养后离心,检测到放射性的主要分布部位是沉淀物和上清液。在此实验中,子代噬菌体的DNA中不一定含有14C,因为大肠杆菌未被标记,而噬菌体的遗传物质利用大肠杆菌的核苷酸合成自身核酸(DNA)。
(5)噬菌体为病毒,无细胞结构,若要获得被35S标记的噬菌体,必须先用含35S的培养基培养大肠杆菌,再用噬菌体侵染被35S标记的大肠杆菌。组别
第一组
第二组
第三组
噬菌体成分
用35S标记
未标记
用14C标记
大肠杆菌成分
用32P标记
用18O标记
未标记
2025高考生物一轮复习素养提升练习必修2第6单元遗传的分子基础第1讲DNA是主要的遗传物质: 这是一份2025高考生物一轮复习素养提升练习必修2第6单元遗传的分子基础第1讲DNA是主要的遗传物质,共3页。
2025版高考生物一轮总复习必修2第6单元遗传的分子基础第1讲DNA是主要的遗传物质提能训练: 这是一份2025版高考生物一轮总复习必修2第6单元遗传的分子基础第1讲DNA是主要的遗传物质提能训练,共8页。
备战2025届高考生物一轮总复习第6单元遗传的分子基础课时规范练26基因表达和性状的关系: 这是一份备战2025届高考生物一轮总复习第6单元遗传的分子基础课时规范练26基因表达和性状的关系,共8页。

