


2023-2024学年江苏省南京市六合区四年级上学期期末语文试卷(含答案)
展开
这是一份2023-2024学年江苏省南京市六合区四年级上学期期末语文试卷(含答案),共8页。试卷主要包含了抄写句子,要求书写正确,看拼音,写词语,选择正确的答案,填序号,按课文内容填空,阅读,习作等内容,欢迎下载使用。
ㅤㅤ人不可貌相,海水不可斗量。
二、看拼音,写词语(13分)(1-3题每字0.5分,第4题每字1分)
ㅤㅤ愉快的寒假即将来临!假期里,我打算对家乡六合来个深度了解,具体计划如下:
(1)游在家乡。我要欣赏石柱林qí guān ,探索火山爆发的à mì ;我要挑战金牛湖玻璃栈道,感受双腿fā chàn 的刺激。
(2)食在家乡。我要去竹镇老街的铁guō 边喝碗羊肉汤,感受冬日里的nuǎn yáng yáng ;我要去马鞍pǐn cháng 小肠牛肉面,给我的胃一个yú kuài
经验。
购在家乡。我要和家人去沪江商贸城采购年货,在年味的包围中yīn qiè qī dài
龙年的到来。
(4)
①yóu
其
如
②zhèn
地
为之一
三、选择正确的答案,填序号(10分)
1.(2分)下列加点字字音全对的一组是( )
A.宁可(níng) 签订(dìng) 家雀(què)儿
B.气氛(fēn) 潜(qiǎn)水 系(jì)鞋带
C.踮(diǎn)着脚 溺(nì)亡 霎时(shà)
D.笨拙(zhuō) 门框(kuāng) 降(jiàng)落
2.(2分)下列加点字的字形完全正确的一项是( )
A.幼儿 幻想 不动身色B.即使 既然 愤愤不平
C.严厉 自毫 重整旗鼓D.求饶 绕圈 横七坚八
3.(2分)“闹”在不同情境中意思不同,下列句子中解释有误的一项是( )
A.漳河没有发过大水,倒是年年闹旱灾。(喧哗,不安静)
B.邺县民不聊生,都是河神娶媳妇给闹的。(弄,搞)
C.哪吒大闹东海的故事很有趣。(扰乱)
D.没吃到热腾腾的饺子,他坐在那里闹情绪呢。(发泄感情)
4.(2分)小刚对四年级上册教材中描写声音、景物、神态、本领的词和短语进行归类梳理,你认为不准确的一项是( )
A.锣鼓喧天 闷雷滚动 人声鼎沸
B.细细的溪水 笔陡的石级 倾斜的隧道
C.垂头丧气 面如土色 热泪盈眶
D.未卜先知 无缘无故 刀枪不入
5.(2分)“在这次元旦晚会上,平日里害羞的孙明______地______,担任了主持人。横线上依次应填的词语是( )
A.开绿灯 挑大梁B.破天荒 挑大梁
C.破天荒 占上风D.开绿灯 占上风
四、按课文内容填空(4分+3分+4分+3分=14分)
(1)(默写诗句) ,万里长征人未还。但使龙城飞将在, 。——《出塞》
(2)(填序号)哦,阿妈,我们到溪边去吧。去 ,去 ,去 。
A.看看水塘里的月亮
B.看看我采过野花的地方
C.看看小水塘
(3)(填序号)古诗中有景有理有情:看到日暮时分江面美景,我不禁想起了白居易的诗句“ ”;苏轼的诗句“ ”告诉我们“当局者迷,旁观者清”的道理;李清照用诗句“ ”表达了她对生死的看法;高适的诗句“ ”达了对友人的鼓励与劝慰。
A.莫愁前路无知己,天下谁人不识君。
B.生当作人杰,死亦为鬼雄。
C.可怜九月初三夜,露似真珠月似弓。
D.至今思项羽,不肯过江东。
E.不识庐山真面目,只缘身在此山中。
F.一道残阳铺水中,半江瑟瑟半江红。
(4)(填序号)谚语格言给人启迪:我因看错时间错过了最擅长的击剑比赛,让自己的对手得了冠军,唉,正所谓“ ”;娜娜舞蹈跳得比我优美,但我歌唱得比她动听,这就叫“ ”;我答应好朋友的事再难也要做到,因为男子汉大丈夫“ ”。
A.一言既出,驷马难追。
B.机不可失,时不再来。
C.尺有所短,寸有所长。
D.比上不足,比下有余。
五、阅读(20分)
1.(14分)
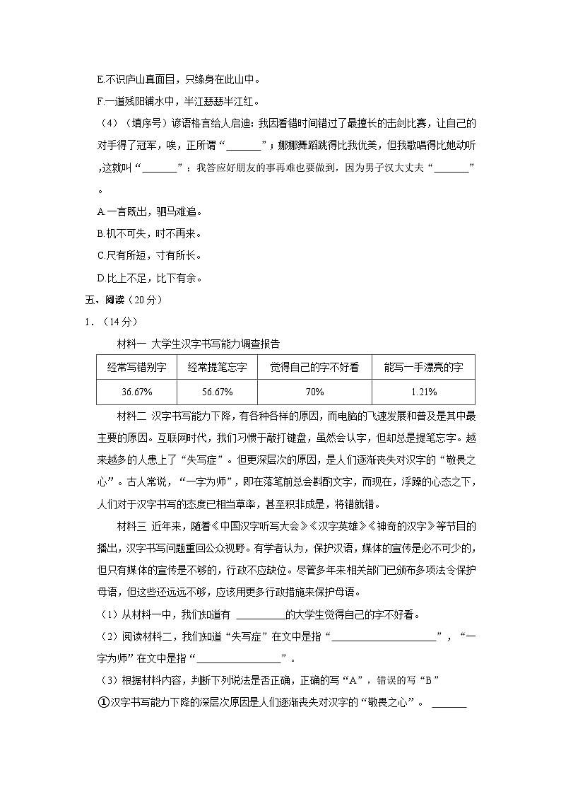
ㅤㅤ材料一 大学生汉字书写能力调查报告
ㅤㅤ材料二 汉字书写能力下降,有各种各样的原因,而电脑的飞速发展和普及是其中最主要的原因。互联网时代,我们习惯于敲打键盘,虽然会认字,但却总是提笔忘字。越来越多的人患上了“失写症”。但更深层次的原因,是人们逐渐丧失对汉字的“敬畏之心”。古人常说,“一字为师”,即在落笔前总会斟酌文字,而现在,浮躁的心态之下,人们对于汉字书写的态度已相当草率,甚至积非成是,将错就错。 ㅤㅤ
材料三 近年来,随着《中国汉字听写大会》《汉字英雄》《神奇的汉字》等节目的播出,汉字书写问题重回公众视野。有学者认为,保护汉语,媒体的宣传是必不可少的,但只有媒体的宣传是不够的,行政不应缺位。尽管多年来相关部门已颁布多项法令保护母语,但这些还远远不够,应该用更多行政措施来保护母语。
(1)从材料一中,我们知道有 的大学生觉得自己的字不好看。
(2)阅读材料二,我们知道“失写症”在文中是指“ ”,“一字为师”在文中是指“ ”。
(3)根据材料内容,判断下列说法是否正确,正确的写“A”,错误的写“B”
①汉字书写能力下降的深层次原因是人们逐渐丧失对汉字的“敬畏之心”。
②汉字书写能力的下降还因为人们热衷于娱乐生活,耽误了学习。
③《中国汉字听写大会》《汉字英雄》《神奇的汉字》等节目的播出,说明汉字书写能力下降的问题得到了广泛的关注。
(4)材料三中学者提出的保护汉语的举措是什么?请分条陈述。
(5)联系自己的学习经验,给大学生们提两条少写错别字的建议。
2.(16分)
吴刚伐桂(选文有改动)
ㅤㅤ①很久以前,咸宁出现了一场很大的瘟疫,死了很多人。有个小伙子叫吴刚,他母亲也被病痛折磨得卧床不起,他整日心急如焚。于是,孝顺的他每日登山采药救母。 (问题一:“心急如焚”是什么意思?吴刚为什么心急如焚?) ㅤㅤ
②一天,观音东游归来,正想要赶回西天过中秋佳节,路过此地,看见一位小伙子在悬崖上采药,非常危险,知道他是为了救母,被其感动。因此,观音夜间托梦给他,说月宫中的桂花树上开着一种金黄色的小花,只要用它泡水饮用,就能治好这种疫病,八月十五那天,挂榜山顶上有通向月宫的天梯。 ㅤㅤ
③这天晚上是八月初八,还有七天就是八月十五了。A.可到挂榜山顶要过七道深涧,爬七处悬崖,最少需要七天七夜。时间不等人,过了今年八月十五,又要等一年,吴刚下定决心去闯一闯,终于在八月十五晚上登上了挂榜山顶,爬上了通向月宫的天梯。
④吴刚顺着香气来到桂花树下,看着金灿灿的桂花,好不高兴!B.他拼命地摘呀摘,总想多摘一点回去,可摘多了他抱不了,于是他摇动着桂花树,让桂花纷纷飘落,落到了挂榜山下的河中。顿时,河面香气扑鼻,河水被染成了金黄色。人们喝着这河水,疫病全都好了。大家都说这哪是河水呀,这分明就是比金子还贵的救命水,因此乡亲们把这河取名为“淦河”。 ㅤㅤ
⑤这天正是神仙们八月十五大集会。桂花的香气冲到天上,惊动了神仙们,于是玉帝派差官调查。差官到月宫一看,见月宫神树桂花树上的桂花全都落到了人间的“淦河”里。于是,差官就把这件事报告给了玉帝。玉帝大怒,派天兵天将把吴刚抓来。 ㅤㅤ
⑥吴刚将实情告诉了玉帝,玉帝听完打心眼里敬佩这个年轻人。可吴刚毕竟犯了天规,不得不惩罚他。玉帝问他有什么要求,吴刚说他想把桂花树带到人间拯救大家。于是玉帝说,只要吴刚能把桂花树砍倒,就可以把它带走。这样,既惩罚了吴刚,又成全了他。 (问题二:故事中的玉帝原本大怒,可后来又成全了吴刚。这样写有什么好处?) ㅤㅤ⑦吴刚找来大斧大砍起来。谁知,玉帝施了法术,桂花树砍一刀长一刀。他长年累月地砍,砍了几千年,但是桂树却越长越高,桂花也越开越香。吴刚见砍树不倒,又思乡思母心切,因此每年中秋之夜都会丢下一枝桂花到挂榜山上,以寄托思乡之情。 ㅤㅤ
⑧年复一年,挂榜山上长满了桂花,乡亲们就用这桂花泡茶喝,咸宁再也没有了疫病。
(1)结合全文,用简洁语言概括“吴刚伐桂”的起因、经过和结果,完成思维导图。
(2)本篇神话故事充满着神奇的想象,你感受到的神奇之处有哪些?仿照例句用上“居然”一词写一处你觉得神奇的地方。
例:挂榜山顶上居然有通向月宫的天梯,这太神奇了!
(3)细读文章,完成下面的题目。
提问小贴士
第①类:针对文章内容提出的问题。
第②类:针对文章写法提出的问题。
第③类:联系生活经验提出的问题。
①文中问题一属于第 类问题,问题二属于第 类问题。
②为了加深对课文的理解,我也能试着提出一个有价值的问题:
(4)请在文中画“____”句中任选一句,结合句子中加点部分从表达的角度做批注。
我选择 (A或B)处,我的批注是:
(5)下列对文章的理解和分析不正确的一项是
A.为了救乡亲们,不管多么艰难,吴刚都坚持了下来,他真是一位有恒心、有毅力的人。
B.观音被吴刚登山采药救母的孝心感动了,所以托梦告诉他治好疫病的方法。
C.第⑦段中的“长年累月”与第⑧段中的“年复一年”相呼应,只是为了表现桂花树生命力的旺盛。
六、习作
ㅤ题目:《那一次,我真牛》
ㅤㅤ提示:生活中,有没有那样一次经历让你挑战了自己的不可能,或重新认识了自己,感到自己还挺牛、还挺棒?那是怎样的一件事呢?你当时的心情和感受又是怎样?请你认真写下自己的经历和感受,不少于350字。
参考答案
一、抄写句子,要求书写正确、规范。(3分)
【答案】 人不可貌相,海水不可斗量。
二、看拼音,写词语(13分)(1-3题每字0.5分,第4题每字1分)
【答案】(1)奇观 奥秘 发颤;
(2)锅 暖洋洋 品尝 愉快;
(3)殷切期待;
(4)①尤 犹;
(5)②震 振。
三、选择正确的答案,填序号(10分)
1.【答案】C
2.【答案】B
3.【答案】A
4.【答案】D
5.【答案】B
四、按课文内容填空(4分+3分+4分+3分=14分)
【答案】(1)秦时明月汉时关 不教胡马度阴山;
(2)C A B;
(3)F E B A;
(4)B C A。
五、阅读
1.【答案】(1)70%;
(2)虽然会认字,但却总是提笔忘字 在落笔前总会斟酌文字;
(3)①A ②B ③A;
(4)①媒体的宣传;②行政有更多行政措施来保护母语。
(5)①把经常容易写错的记录下来,针对它多加练习②遇到不会的字尽量查字典,这样记得比较牢。
2.【答案】(1)瘟疫害人,采药救母 登上天梯 砍桂花树 桂花满山,再无疫病
(2)吴刚摇动桂花树,桂花飘落进了挂榜山下的河水中,人们喝着河水,疫病居然全好了
(3)①①②
②故事中的玉帝和课文《普罗米修斯》中的宙斯有哪些不同之处?
(4)B 这句话用连续的动作描写,将吴刚摘桂花、摇桂花的过程描写得非常清楚。
(5)C。
六、习作
【答案】
那一次,我真牛
虽然今天天气阴晴不定,但泉城公园里却喜气洋洋,人人脸上挂着笑容。在这么喜气的地方,大家能不笑吗?
在春天里的泉城公园,我与博雅作文班的伙伴们一起上作文课,伴随着欢乐的笑声,我们神气活现地走到了鸽子乐园,那里有数不清的鸽子,它们是纯洁的象征,可是没想到还有黑格子,真出乎我的意料。
我拿着鸽子食去喂它们,刚开始还信心满满,可后来却有点泄气,但是那一刻,我终于战胜了自己。
喂鸽子之前我心想:切!不就是喂鸽子吗?这有什么难的?于是拿了几粒鸽子食,一下子把手放在了鸽子们的眼前,可是我的手太不争气了,没过一会儿就抖了起来,这时恰好有一只鸽子飞来,我因害怕而闭着眼睛,没有什么感觉,鸽子就把食吃掉了,睁开眼睛才发现,手里已经空空如也。就这样,第一次尝试成功了。
之后,我照着这样又试了一次,当我刚伸出手时,立刻有一只鸽子飞来,可让我大吃一惊的是:它居然一只爪子在上,一只爪子在下,像老鹰那样降落!当它落在我手上时,一只爪子抓了我手一下,手背上立刻出现了一条红红地抓痕,我感到手背有点疼,一下子就将它甩了下来,受到惊吓的鸽子急忙飞起,又轻轻地落在了地上。后来,我又尝试了一次!两次!三次……直到把鸽子食喂完,才肯就此罢休。
今天我虽然被鸽子抓了一下,但是终于超越了自己。这一次,我真牛!我也真正懂得了“亲身下河知深浅,亲口尝梨知酸甜”这句话,收获真是不少呀!经常写错别字
经常提笔忘字
觉得自己的字不好看
能写一手漂亮的字
36.67%
56.67%
70%
1.21%
相关试卷
这是一份江苏省南京市六合区2023-2024学年四年级上学期期末语文试题,共4页。
这是一份江苏省南京市六合区2023-2024学年四年级上学期期末语文试题,共4页。
这是一份江苏省南京市六合区2023-2024学年六年级上学期期末语文试卷,共22页。试卷主要包含了根据语境和拼音填空,根据课文内容填空等内容,欢迎下载使用。