


还剩3页未读,
继续阅读
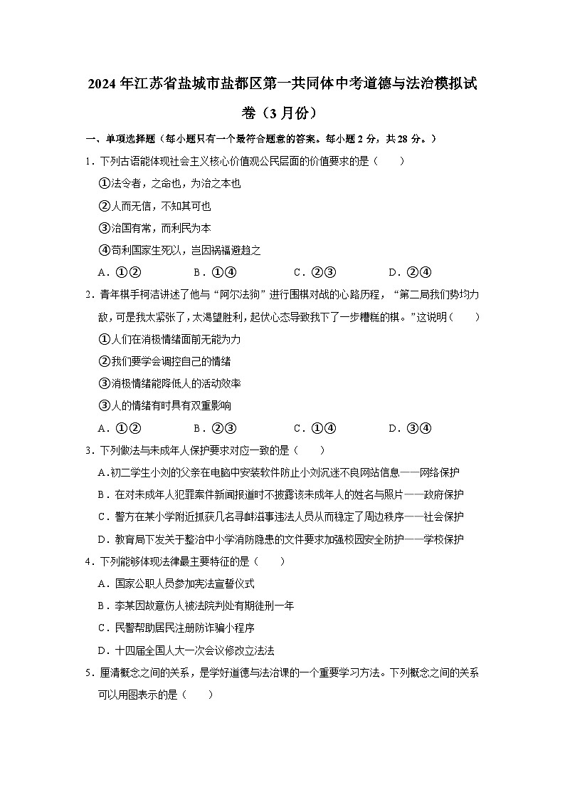
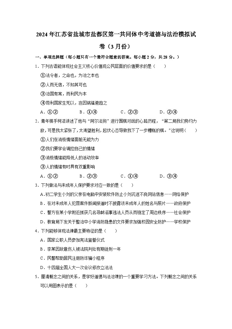
2024年江苏省盐城市盐都区第一共同体中考道德与法治模拟试卷(3月份)(不含答案)
展开
这是一份2024年江苏省盐城市盐都区第一共同体中考道德与法治模拟试卷(3月份)(不含答案),共6页。试卷主要包含了单项选择题,实践与探究题等内容,欢迎下载使用。
相关试卷
2024年江苏省盐城市盐都区中考道德与法治模拟试卷(3月份)(不含答案):
这是一份2024年江苏省盐城市盐都区中考道德与法治模拟试卷(3月份)(不含答案),共6页。试卷主要包含了单项选择题,简要分析题,实践与探究题等内容,欢迎下载使用。
2023年江苏省盐城市盐都区中考道德与法治二模试卷(含解析):
这是一份2023年江苏省盐城市盐都区中考道德与法治二模试卷(含解析),共13页。试卷主要包含了单项选择题,分析说明题,综合探究题等内容,欢迎下载使用。
2023年江苏省盐城市盐都区、亭湖区中考道德与法治一调试卷(含答案解析):
这是一份2023年江苏省盐城市盐都区、亭湖区中考道德与法治一调试卷(含答案解析),共11页。试卷主要包含了 下列选项与漫画《落潮》, 如图图示错误的个数是等内容,欢迎下载使用。