

2024年高考第二次模拟考试卷:生物(全国卷新教材)(考试卷版)A4
展开(考试时间:45分钟 试卷满分:90分)
注意事项:
1.答卷前,考生务必将自己的姓名、准考证号等填写在答题卡和试卷指定位置上。
2.回答选择题时,选出每小题答案后,用铅笔把答题卡上对应题目的答案标号涂黑。如需改动,用橡皮擦干净后,再选涂其他答案标号。回答非选择题时,将答案写在答题卡上。写在本试卷上无效。
3.考试结束后,将本试卷和答题卡一并交回。
一、单项选择题:本题共6小题,每小题6分,共36分。在每小题给出的四个选项中,只有一项符合题目要求。
1.2021年科学家首次发现了糖基化修饰的RNA分子,即糖RNA。下列说法错误的是( )
A.蛋白质、脂质、RNA的糖基化修饰由相同的酶催化
B.糖蛋白仅存在于细胞膜外侧,其含量受到癌基因调控
C.细胞膜上的糖脂与细胞和细胞的识别和信息交流有关
D.糖RNA彻底水解产生单糖、磷酸、含氮碱基
2.关于植物生命活动的调节,叙述错误的是( )
A.重力信号可转换成运输生长素的信号,从而调节植物的生长方向
B.猕猴桃开花初期,细胞分裂素、生长素、赤霉素增多,果实发育后期脱落酸增多
C.使用植物生长调节剂前均需先实施预实验,以确定该调节剂的最适浓度
D.植物分生组织的细胞内光敏色素丰富,红光和远红光照射后光敏色素发生结构变化
3.健康稳定的生态系统可为人类提供可持续的服务,且具有较好的自我调节能力,受到外界干扰时能够较快地恢复到平衡状态。下列关于生态平衡和生态系统稳定性的叙述,错误的是( )
A.生态系统达到平衡时,其结构基本不发生变化
B.生态系统的组分越多,其恢复力稳定性就越强
C.处于平衡的生态系统生产量和分解量基本相等
D.物种间信息传递有利于生态系统的平衡与稳定
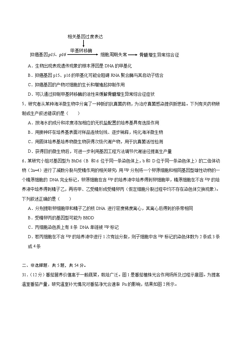
4.骨髓增生异常综合征(MDS)的致病机理如图所示,己知甲基转移酶可催化DNA甲基化。下列说法错误的是( )
A.生物出现表观遗传现象的根本原因是DNA的甲基化
B.抑癌基因p15、p16的甲基化可能会阻碍RNA聚合酶与其启动子结合
C.抑癌基因的产物对细胞的生长和增殖起抑制作用
D.可以通过抑制甲基转移酶的活性来缓解骨髓增生异常综合征症状
5.研究者从某种海洋微生物中分离了一种新的抗真菌药物,为治疗真菌感染提供新思路。下列有关药物研制或生产叙述错误的是( )
A.按海水的成分和浓度添加相应的无机盐配置的培养基具有选择作用
B.用接种环在培养基表面对样品连续划线、逐步稀释,纯化海洋微生物
C.用固体培养基培养物微生物获得次级代谢产物,用于抗真菌活性检测
D.获得目的微生物后,可进一步利用基因工程方法调节代谢途径提高生产量
6.某研究小组对基因型为BbDd(B 和d 位于同一条染色体上,b和 D位于同一条染色体上)的二倍体动物(2n=4)进行了减数分裂与受精作用的相关研究:用32P分别将一个卵原细胞和相同基因型雄性动物的一个精原细胞的 DNA完全标记,卵原细胞在含32P的培养液中培养得到卵细胞甲,精原细胞在不含32P的培养液中培养得到精子乙,再将甲、乙受精形成受精卵丙(假定细胞分裂过程中均不存在染色体交换现象)。下列叙述正确的是( )
A.分别提取卵细胞甲和精子乙的核DNA 进行密度梯度离心,其离心后得到的条带相同
B.受精卵丙的基因型可能为BBDD
C.丙细胞染色质上有8条 DNA单链被32P标记
D.若丙细胞在不含32P的培养液中进行1次有丝分裂,则子细胞中含32P标记的染色体数为2条或3条或4条
二、非选择题:共5题,共54分。
31.(12分)番茄营养价值高于一般蔬菜,栽培广泛。图1是番茄植株光合作用场所及过程示意图。为提高温室番茄产量,研究温室补光情况对番茄净光合速率 Pn的影响,结果如图2所示。
(1)据图2分析,本实验的可变因素为 。图图中的净光合速率用 来表示。
(2)图Ⅰ中吸收可见光的色素位于结构[ ] 上,用 法将色素分离后,在滤纸条上最上端的色素主要吸收波长 (填“长”或“短”)的可见光。
(3)根据图2实验结果分析,与对照组对比,补红蓝复合光、补蓝光和补红光均能 番茄植株的净光合速率,其原因为 。
(4)为提高温室番茄产量,某研究者据图2分析,认为“每日补照4 h红蓝复合光”为最佳补光方案,写出该方案的合理与局限之处: 。
32.(11分)感染流感病毒后,患者常出现发热、咳嗽、头痛、嗓子痛等症状。机体疼痛和发热现象与前列腺素E(PCE)密切相关,部分机制如图所示。回答下列问题:
(1)人体感染病毒后,通过炎症反应产生的致痛物质可刺激痛感觉受器,引起细胞膜上的 ,从而产生兴奋。当兴奋传至 处,人会产生痛觉。
(2)某患者出现持续高烧的症状,体温较长时间维持在38.5℃,在高烧持续期,其机体产热量 (填“大于”“小于”或“等于”)散热量。服用退烧药后,患者体温降至正常水平。患者通过生理性调节增加散热的途径有 (答出两点)。
(3)流感病毒感染后患者出现发热症状,体温升高,说明机体维持内环境稳态的能力是 。体温升髙时,人体会出现肌肉酸痛,原因是 。
(4)退烧药布洛芬可以抑制环氧化酶的活性,从而达到镇痛退热的效果,请据图分析布洛芬镇痛退热的机制: 。
33.(10分)红树林由红树植物组成,红树因其富含单宁酸,割开的树皮暴露在空气中被氧化成红色而得名。中国红树林面积由本世纪初的2.2万公顷恢复到2.8万公顷,成为世界上少数几个红树林面积净增加的国家之一。红树林有着“海岸卫士、鸟类天堂、鱼虾粮仓”美誉,在净化海水、防风消浪、维持生物多样性、固碳储碳等方面发挥着极为重要的作用。回答下列问题:
(1)单位面积的红树林固定并储存CO₂的能力是热带雨林的 3到4倍,其具有该能力主要是因为生态系统组成成分中的 固定的碳量大于 释放的碳量;这体现了生物多样性的 价值。
(2)中国红树林的面积由本世纪初的 2.2万公顷恢复到2.8万公顷,说明人类活动可以影响群落演替的 。
(3)为了适应间歇性潮水浸淹的特殊生境,红树林演化出了支柱根、呼吸根与富含单宁酸的树皮等特殊结构。单宁酸被动物取食后产生涩味,从而抵御植食性动物的啮噬。单宁酸属于 信息,它的作用体现了信息传递可以 。分析支柱根与呼吸根对红树植物的作用: 。
34.(9分)番茄是二倍体植物(染色体2N=24)。有一种三体,其6号染色体的同源染色体有三条(比正常的番茄多了一条6号染色体)。三体在减数分裂联会时,形成一个二价体和一个单价体;3条同源染色体中的任意2条随意配对联会,另1条同源染色体不能配对,减数第一次分裂的后期,组成二价体的同源染色体正常分离,组成单价体的1条染色体随机地移向细胞的任何一极,而其他如5号染色体正常配对、分离(如图所示)。
(1)设三体番茄的基因型为AABBb,则花粉的基因型及其比例是 。则根尖分生区连续分裂两次所得到的子细胞的基因型为 。
(2)从变异的角度分析,三体的形成属于 。
(3)以马铃薯叶型(dd)的二倍体番茄为父本,以正常叶型(DDD或DD)的三体番茄为母本(纯合体)进行杂交。试回答下列问题:
①假设D(或d)基因不在第6号染色体上,使F1的三体植株正常叶型与二倍体马铃薯叶型杂交,杂交子代叶型的表现型及比例为 。
②假设D(或d)基因在第6号染色体上,使F1的三体植株正常叶型与二倍体马铃薯叶型杂交,杂交子代叶型的表现型及比例为 。
35.(12分)某DNA病毒对动物养殖业危害十分严重。研究人员拟以该病毒抗原蛋白A来制备单克隆抗体,以期快速检测该病毒,其主要技术路线如图所示。
回答下列问题:
(1)获取基因A:用于制备蛋白A的基因称为 ,获取该基因的常用方法是先建立 ,用一定方法“钓取”相应基因克隆片段后通过 技术扩增,扩增的原料是 。
(2)工程菌转化:将工程菌放于低温、低浓度 溶液中,造成细胞膜通透性改变,成为 细胞,通过一定手段将外源DNA导入细胞完成转化。
(3)筛选获得杂交瘤细胞:在杂交瘤细胞筛选中,常使用特殊选择培养基如 培养基,该培养基对 和 两类细胞的存活和繁殖具有抑制作用。
(4)特定杂交瘤细胞的培养和单克隆抗体的筛选:发酵罐中营养物质通常需加入葡萄糖、氨基酸、激素、无机盐和 ,以及诱导抗体分泌的化学物质,如丁酸钠。发酵罐内细胞增殖形成 (细胞株/细胞系),其分泌的抗体可利用 技术筛选。
2023年高考第三次模拟考试卷-生物(山东A卷)(考试版)A4: 这是一份2023年高考第三次模拟考试卷-生物(山东A卷)(考试版)A4,共11页。试卷主要包含了某大豆突变株表现为黄叶等内容,欢迎下载使用。
2023年高考第三次模拟考试卷-生物(全国甲卷A卷)(考试版)A4: 这是一份2023年高考第三次模拟考试卷-生物(全国甲卷A卷)(考试版)A4,共6页。
2023年高考第三次模拟考试卷-生物(全国甲卷B卷)(考试版)A4: 这是一份2023年高考第三次模拟考试卷-生物(全国甲卷B卷)(考试版)A4,共6页。