





辽宁省朝阳市第一中学燕都分校2023——2024学年八年级上学期期中质量检测地理试卷(原卷版+解析版)
展开
这是一份辽宁省朝阳市第一中学燕都分校2023——2024学年八年级上学期期中质量检测地理试卷(原卷版+解析版),文件包含精品解析辽宁省朝阳市第一中学燕都分校20232024学年八年级上学期期中质量检测地理试卷原卷版docx、精品解析辽宁省朝阳市第一中学燕都分校20232024学年八年级上学期期中质量检测地理试卷解析版docx等2份试卷配套教学资源,其中试卷共29页, 欢迎下载使用。
(试题满分50分,测试时间30分钟)
一、选择题30个,每个1分,共30分。
央视纪录片《航拍中国》片头介绍“你见过什么样的中国?是960万平方公里的辽阔,还是300万平方公里的澎湃;是四季轮回的天地,还是冰与火的乐章。”结合图“中国疆域简图”,完成下面小题。
1. “960万平方公里的辽阔,还是300万平方公里的澎湃”,说明我国( )
A. 地大物博B. 岛屿众多C. 疆域辽阔D. 资源丰富
2. “四季轮回的天地,冰与火的乐章”,道出了我国( )
A. 东西距离长,时间差异大B. 热带面积广,光热条件好
C. 南北跨纬度广,气候差异明显D. 大部分位于高纬度,终年严寒
3. 与世界许多国家相比,我国的地理位置有很多优势。下列说法正确的是( )
①与巴西相比,我国气候更炎热
②陆上疆界长,邻国多,便于发展边境贸易
③与日本相比,我国气候的海洋性特征更明显
④与蒙古相比,我国有丰富的海洋资源和便利的海运条件
A. ①②B. ③④C. ①③D. ②④
【答案】1. C 2. C 3. D
【解析】
【1题详解】
中国幅员辽阔,陆地总面积约960万平方千米,差不多与整个欧洲的面积相等。在世界各国中,仅次于俄罗斯和加拿大,居第3位。“960万平方公里的辽阔,300万平方公里的澎湃”说明我国疆域辽阔,C符合题意,不能说明我国地大物博、岛屿众多、资源丰富,排除ABD。故选C。
【2题详解】
我国南北跨纬度广,气候差异明显,致使我国冬季南北气温差异大,因此才会有“四季轮回的天地,冰与火的乐章”,C正确;东西距离长,时间差异大,与跨经度有关,A错误;我国大部分位于北温带,B错误;我国未处于高纬度,D错误;故选C。
【3题详解】
我国位于北温带,而巴西大部分位于热带,所以巴西更热,①错误;我国国土面积大,约960万平方公里,资源丰富,疆界长,邻国多,有利于发展对外贸易,②正确;我国气候的大陆性特征明显,日本的海洋性特征明显,③错误;我国是个海陆兼备的国家,而蒙古是个内陆国,所以与蒙古相比,我国有丰富的海洋资源和便利的海运条件,④正确。故选D
【点睛】我国位于北温带,气候复杂多样,除温带海洋性气候外,世界上的各种气候在亚洲都有分布,大陆性特征明显,季风气候显著;我国还是世界上重要的海洋大国,大陆海岸线长达18000多千米,是世界上海岸线较长的国家之一,有丰富的海洋资源和便利的海运条件。
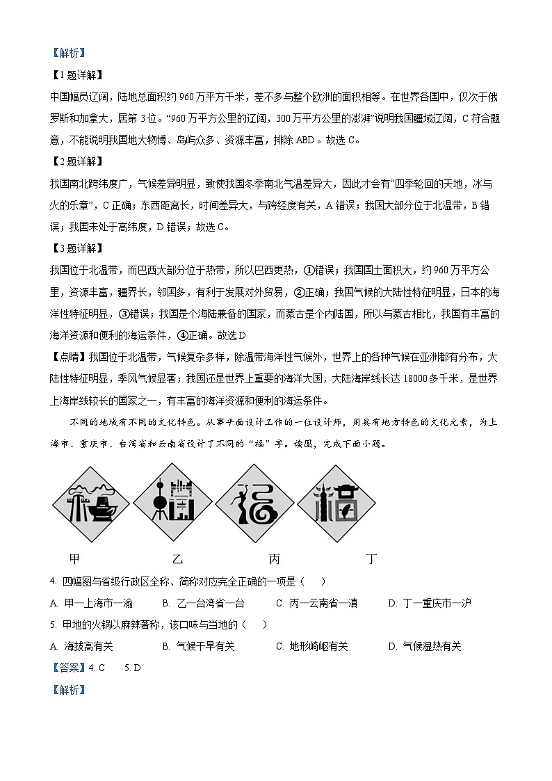
不同的地域有不同的文化特色。从事平面设计工作的一位设计师,用具有地方特色的文化元素,为上海市、重庆市、台湾省和云南省设计了不同的“福”字。读图,完成下面小题。
4. 四幅图与省级行政区全称、简称对应完全正确的一项是( )
A. 甲—上海市—渝B. 乙—台湾省—台C. 丙—云南省—滇D. 丁—重庆市—沪
5. 甲地的火锅以麻辣著称,该口味与当地的( )
A. 海拔高有关B. 气候干旱有关C. 地形崎岖有关D. 气候湿热有关
【答案】4. C 5. D
【解析】
【4题详解】
从图中可知,甲图有个火锅是描述的是重庆市——渝;乙图有东方明珠电视塔,描述的是上海市——沪;丙图是彩云之南的云南省——云或滇;丁图中的轮廓可以说明是台湾省——台,C正确,ABD错误。故选C。
【5题详解】
气候与人们的饮食密切相关,甲是重庆市,该地区比较湿热,当地居民喜欢麻辣味的火锅,主要是为了祛除体内湿气,D正确,ABC错误。故选D。
【点睛】根据我国的三级行政区划为省(自治区、直辖市)、县(自治县、县级市)、镇(乡),我共有34个省级行政单位,包括23个省、5个自治区、4个直辖市和香港、澳门两个特别行政区;各省区的风俗习惯和自然环境息息相关。
如图所示,图中阴影部分表示我国第六次全国人口普查中人口超过5000万的省级行政区域单位,读图完成下面小题
6. 人口超过5000万的省级行政单位中,最西省区的简称是( )
A. 滇B. 粤C. 冀D. 川或蜀
7. 从图中可以看出我国人口的地理分布特点是( )
A. 山区人口稠密,平原人口稀疏B. 内陆人口稠密,沿海人口稀疏
C. 农村人口稠密,城市人口稀疏D. 东部人口稠密,西部人口稀疏
8. 图中B省级行政区域人口稀少的自然原因是( )
A. 纬度高、气候寒冷B. 距离海洋远,降水少,气候干旱C. 海拔高、气温低D. 交通不便
【答案】6. D 7. D 8. B
【解析】
【6题详解】
据图和所学知识可知,我国第六次全国人口普查中人口超过5000万的有四川、河北、河南、山东、江苏、浙江、安徽、湖北、湖南、广东,其中最西的省区是四川省,其简称是川或蜀,D正确,ABC错误。故选D。
【7题详解】
据图可知,中国人口地区分布不均,一般来说,以黑河—腾冲一线为界,东部地区人口稠密,西部地区人口稀疏,山区人口稀疏,平原人口稠密,内陆人口稀疏,沿海人口稠密,农村人口稀疏,城市人口稠密,D正确,ABC错误。故选D。
【8题详解】
据图和所学知识可知,图中B省级行政区域是新疆维吾尔自治区,该地区深居内陆,距离海洋远,海洋的湿润气流难以到达,降水少,气候干旱,所以人口稀少,B正确;纬度高、气候寒冷和海拔高、气温低都不是新疆维吾尔自治区人口稀少的自然原因,AC错误;交通不便不属于自然原因,D错误。故选B。
【点睛】中国人口地区分布不均。一般来说,以黑河—腾冲一线为界,东部地区人口多,西部地区人口少;沿海、沿河、沿湖地区人口多,干旱荒漠地区人口少;平原、盆地人口多,山地、高原人口少;经济和交通运输发达的地区人口多,经济落后、交通闭塞的地区人口少;城镇密集、工业发达的地区人口多,偏僻的农业、牧业地区人口少。
人口增长应与资源、环境相协调,与社会经济发展相适应。中国是人口控制的成功典范。下图示意改革开放以来我国人口政策的动态调整。据此,完成下面小题。
9. 2021年5月我国调整计划生育政策:一对夫妻可以生育三个孩子,是为了( )
A. 解决人口分布不均问题B. 解决劳动力不足问题
C. 遏制人口增长过快势头D. 缓解人口老龄化趋势
10. 一个国家人口政策的制定与调整,说明( )
①人口增长应与资源、环境相协调②人口政策调整要适应人口发展变化
③人口增长应与社会经济发展相适应④人口政策只能解决人口增长过快问题
A. ①②③B. ①②④C. ①③④D. ②③④
11. 我国从“人口大国”走向“人才强国”,需要( )
A 扩大就业岗位B. 完善社会养老服务体系
C. 提高人口素质D. 改善基础设施
【答案】9. D 10. A 11. C
【解析】
【9题详解】
“一对夫妻可以生育三个孩子,目的是提高人口出生率,缓解人口老龄化趋势的问题;生育政策的调整不能解决人口分布不均问题,也不是为了解决劳动力不足的问题;目前我国人口增过慢,调整人口政策可以提高人口增长率。所以D符合题意,故选D。
【10题详解】
人口政策制定与调整应适应人口发展变化、应与资源、环境相协调、应与社会经济发展相适应,①②③正确;人口政策既可以解决人口增长过快问题,也可以解决人口增长过慢的问题,④错误。故选A。
【11题详解】
我国从“人口大国”走向“人才强国”,需实施高层次人才培养工程,建设高技能人才队伍,所以需要提高全民科学文化素养、倡导全民终身学习理论,提高全民族的科学文化水平,所以C符合题意。与扩大就业岗位,完善社会养老服务体系,改善基础设施无关,所以ABD错误。故选C。
【点睛】我国自上世纪70年代以来,实施了计划生育政策,人口出生率越来越低,人口老龄化现象严重,2015年10月,我国政府提出“全面实施一对夫妇可生育两个孩子政策”,2021年5月我国调整计划生育政策:一对夫妻可以生育三个孩子,这是为了缓解人口老龄化日益严重的问题。一个国家的人口增长既不是越快越好,也不是越慢越好,人口的增长要与社会、经济相适应,与资源、环境相协调,人口政策既可以解决人口增长过快问题,也可以解决人口增长过慢的问题;人口政策要适应社会发展需求。
下图是我国第五套人民币50元背面图案,图中建筑为布达拉宫。据此完成下面小题。
12. 布达拉宫位于我国( )
A. 台湾省B. 云南省C. 西藏自治区D. 内蒙古自治区
13. 该省级行政区域分布的主要少数民族及其特有的节日是( )
A. 傣族——泼水节B. 高山族——丰收节C. 回族——开斋节D. 藏族——雪顿节
14. 关于我国民族的叙述,正确的有( )
①各民族不论大小,一律平等②我国尊重和保护少数民族宗教信仰自由
③我国共有56个少数民族④少数民族主要分布在东北、西北、东南
⑤民族分布具有“大杂居、小聚居、交错居住”的特点
A. ①②⑤B. ①③④C. ②③⑤D. ③④⑤
【答案】12. C 13. D 14. A
【解析】
【12题详解】
读图可知,图中建筑为布达拉宫,坐落于西藏自治区的首府拉萨市区西北玛布日山上,是世界上海拔最高,集宫殿、城堡和寺院于一体的宏伟建筑,也是西藏最庞大、最完整的古代宫堡建筑群。综上所述,C符合题意,排除ABD。故选C。
【13题详解】
根据所学知识可知,该省级行政区域分布的主要少数民族为藏族,藏族的传统节日为雪顿节。综上所述,D符合题意,排除ABC。故选D。
【14题详解】
根据所学知识可知,我国民族不论大小,一律平等,①符合题意;我国尊重和保护少数民族宗教信仰自由,②符合题意;我国共有56个民族,55个少数民族,③不符合题意;少数民族主要分布在东北、西北、西南,④不符合题意;我国民族分布具有“大杂居、小聚居、交错居住”的特点,⑤符合题意。综上所述,A符合题意,排除BCD。故选A。
【点睛】我国共有56个民族,民族分布特点为大散居、小聚居,相互交错居住,汉族地区有少数民族居住;我国民族分布特征:汉族分布最广,主要集中在东部和中部,少数民族则主要分布在西北、西南、东北部地区。
2022年11月底,一股强大的寒潮自北向南席卷大半个中国,多地气温剧降10~16℃。读影响我国的寒潮路径图,完成下面小题。
15. 寒潮路径A经过的地形区①及所处阶梯分别是( )
A. 黄土高原、第一阶梯B. 内蒙古高原、第二阶梯
C. 准噶尔盆地、第三阶梯D. 东北平原、第三阶梯
16. ①地所在黄河河段没有存在下列情况的是( )
A. 有结冰期B. 有凌汛C. 水能资源丰富D. 有“地上河”
17. 寒潮路径不经过青藏高原地区,主要原因是这里( )
A. 海拔高B. 靠近印度洋C. 深居内陆D. 纬度较低
【答案】15. B 16. D 17. A
【解析】
【15题详解】
由图可知,根据影响我国的寒潮路径图,可以判断出图中寒潮路径A经过的地形区①为内蒙古高原,位于我国的西北地区,处于地势第二级阶梯,B正确;黄土高原和准噶尔盆地位于第二级阶梯,AC错误;东北平原位于第三级阶梯上,但图中寒潮路径A没有经过该平原,D错误。故选B。
【16题详解】
由图可知,①河段纬度较高,而且是从纬度较低的河段,流向纬度较高的河段,因此有结冰期与凌汛现象,AB不符合题意;①河段位于黄河上游,水能资源丰富,C不符合题意;“地上河”出现在黄河的下游河段,因此①河段没有“地上河”现象,D符合题意。故选D。
【17题详解】
结合所学知识,寒潮发源地是西伯利亚地区和蒙古一带,青藏高原海拔较高,阻挡了北方冷空气侵入,导致冷空气难以到达,因此少受寒潮影响。A正确,BCD错误。故选A。
【点睛】寒潮是强冷空气迅速入侵造成大范围的剧烈降温现象,并伴有大风、雨雪、冰冻等,形成灾害,对工农业生产、群众生活和 人体健康等都有较为严重的影响。
如图为王老师讲解我国地势特征时绘制的简图。读图,完成下面小题。
18. 图中反映出我国地势( )
A. 东高西低,呈倾斜状分布B. 西高东低,呈阶梯状分布
C. 东西高、中间低D. 虽然分为三个阶梯,但总体平坦
19. 下列关于我国地形地势的影响,说法不正确的是( )
A. 有利于海洋的湿润气流深入内陆,带来丰富的降水
B. 阶梯交界处附近的河段落差大,水能资源丰富
C. 复杂的地形利于我国与众多邻国进行文化、政治、经济等方面的交流
D. 西高东低的地势使众多大河滚滚东流,沟通东西交通
【答案】18. B 19. C
【解析】
【18题详解】
中国地势西高东低,呈三级阶梯状分布。观察图可知,反映中国地势特点的是西高东低,呈阶梯状分布,B正确,ACD错误。故选B。
【19题详解】
我国西高东低的地势便于海上湿润气流深入内陆,形成降水,有利于农业生产,A正确;河流从高一级阶梯流入低一级阶梯时,落差很大,水能资源极为丰富,B正确;复杂的地形与我国和众多邻国交流无关,C错误;西高东低的地势使众多大河滚滚东流,便利东西交通,D正确。故选C。
【点睛】青藏高原构成我国第一级阶梯,平均海拔在4000米以上。第二级阶梯海拔多在1000-2000米,以高原、盆地为主。第三级阶梯海拔多在500米以下,以平原、丘陵为主。第三级阶梯继续向海洋延伸,形成近海的大陆架。
下图示意2021年中国四地红叶最佳观赏期,图中光雾山海拔2507米。读图,完成下面小题。
20. 图中红叶最佳观赏期最晚景区所在行政区的简称是( )
A. 沪B. 粤C. 渝D. 皖
21. 适合观赏阳光、蓝天、红叶美景的天气是( )
A. B. C. D.
22. 中国红叶观赏期的主要分布规律是( )
A. 自北向南越来越早B. 自北向南越来越晚
C. 自西向东越来越早D. 自东向西越来越晚
【答案】20. B 21. C 22. B
【解析】
【20题详解】
读图可知,我国四地红叶最佳观赏期时间不同,北京香山公园纬度最高,气温最低,红叶出现的最早,韶关南岭国家森林公园纬度最大,气温最高,出现红叶最晚,韶关南岭国家森林公园景区所在省级行政单位是广东省,其简称是粤,而沪、渝、皖分别是上海市、重庆市、安徽省的简称。综上所述,ACD错误,B正确。故选B项。
【21题详解】
结合所学知识可知,天气符号都是有其特定含义的,图中ABCD代表天气符号分别是沙尘暴、雾、晴、中雪,适合观赏红叶的天气是晴,与C吻合。结合题意,故选C项。
【22题详解】
读图可知,我国四地红叶最佳观赏期时间不同,北京香山公园最早,韶关南岭国家森林公园最晚,其红叶观赏期的主要分布规律是自北向南越来越晚。结合题意,故选B项。
【点睛】我国共有34个省级行政单位,包括23个省、5个自治区、4个直辖市,以及香港、澳门2个特别行政区。影响气候的主要因素有纬度因素、海陆因素、地形因素及人类活动等。
“一碗水,半碗泥”形象的反映了黄河含沙量之大。黄河是中华民族的母亲河,也是中国生态重要的命脉,黄河治理可谓功在当代,利在千秋。下图是黄河干流泥沙沿途变化示意图。完成下面小题。
23. 黄河产生泥沙最多的河段是( )
A. 源头—兰州段B. 兰州一河口段C. 河口一陕县段D. 陕县—利津段
24. 黄河携带大量泥沙将造成下游平原地区( )
A. 水土流失严重B. 荒漠化加剧C. 凌汛现象多发D. 河床淤塞抬高
25. 下列人类活动会对黄河含沙量起到减弱作用的是( )
①沿岸地区人们引水灌溉②黄河中游植树种草③修建水利枢纽调水调沙④加固黄河下游堤坝
A. ①②B. ①③C. ②③D. ②④
【答案】23. C 24. D 25. C
【解析】
【23题详解】
黄河中游穿行于土质疏松、植被稀少的黄土高原,在夏季暴雨的冲刷下,黄土高原水土流失严重,有汾河、渭河等支流汇入,随着流量的不断增加,河水的含沙量也急剧上升。读图可知,河口--陕县段含沙量增加最大,C正确,ABD错误。故选C。
【24题详解】
黄河中游流经水土流失严重的黄土高原河流含沙量大增,黄河下游游荡在华北平原上,河床宽坦,水流缓慢,泥沙大量淤积,河床逐渐抬高,人们被迫不断加高堤坝,成为举世闻名的“地上河”,D正确;黄河携带大量泥沙是沿岸水土流失严重的结果,而不是黄河携带大量泥沙造成水土流失,A错误;沙漠化是由于干旱少雨、植被破坏、大风吹蚀、流水侵蚀、土壤盐渍化等因素造成的大片土壤生产力下降或丧失的自然(非自然)现象,与黄河携带大量泥沙无关,B错误;凌汛是由于下段河道结冰或冰凌积成的冰坝阻塞河道,使河道不畅而引起河水上涨的现象吗,与河流携带泥沙量的多少无关,C错误。故选D。
【25题详解】
黄河含沙量巨大主要是因为黄土高原水土流失所致,因此,黄土高原地区植树种草,大力开展水土保持工作有利于控制水土流失,减少泥沙下泄,减弱黄河含沙量,②正确;“调水调沙”就是利用水库的调节库容,人为制造“洪水”冲刷河道,从而减少下游河道淤积甚至达到冲淤平衡,遏止河床抬高,因此,修建水利枢纽调水调沙会对黄河含沙量起到减弱作用,③正确;沿岸地区人们引水灌溉对河流含沙量影响很小,①错误;加固黄河下游堤坝目的是治理黄河水患,对河流含沙量影响不大,④错误。故选C。
【点睛】黄河发源于巴颜喀拉山,注入渤海。河口以上为黄河上游,河口与桃花峪之间为中游,桃花峪以下为下游。黄河是世界上含沙量最大的河流。
“绿色发展,生态优先”是推动长江经济带发展的首要任务。读“长江干流各河段主要生态环境问题示意图”,完成下面小题。
26. 长江上游主要的生态环境问题是( )
A. 泥沙淤积B. 洪涝灾害C. 水污染D. 水土流失
27. 针对上游突出的环境问题的有效对策是( )
A. 防治水污染B. 退耕还林还草C. 兴修水利工程D. 南水北调
28. 长江被称为“黄金水道”的原因是( )
A. 航运价值高B. 水能资源丰富C. 年径流量大D. 流域内多黄金
【答案】26. D 27. B 28. A
【解析】
【26题详解】
根据所学知识可知,长江上游流经地势一、二级阶梯,落差大,降水较多,易发生水土流失,D正确;泥沙淤积、洪涝灾害、水污染是长江中下游主要的环境问题,ABC错误。故选D。
【27题详解】
根据所学知识可知,长江下游的环境问题为水污染和洪涝灾害,防治水污染是针对下游突出的环境问题的有效对策,A错误;上游易发生水土流失,植树种草能涵养水源,保持水土,应该退耕还林还草,B正确;长江中下游易发生洪涝灾害,兴修水利工程是针对上游突出的环境问题的有效对策,C错误;南水北调是缓解水资源空间分布不均的措施,D错误。故选B。
【28题详解】
根据所学知识可知,长江下游河段江阔水深,水流平缓,无结冰期,通航里程近8万千米,因此航运价值高,自古就有“黄金水道”之称,A正确;“黄金水道”是就长江的航运价值而言,与水能资源丰富、年径流量大、流域内多黄金无关,BCD错误。故选A。
【点睛】长江是我国第一长河,上游流经地势一二级阶梯,落差大,水能丰富,因此长江水能资源主要集中在上游河段,被称为“水能宝库”;宜宾以下,四季通航,目前,长江干、支流通航里程近8万余千米,因此,自古以来就有“黄金水道”的美誉。
中国地震台网正式测定,2023年5月6日21时23分在四川甘孜州泸定县(北纬29.61度,东经102.03度)发生3.3级地震,震源深度8千米。读图完成下面小题。
29. 泸定县多地震的主要原因是( )
A. 位于环太平洋火山地震带B. 位于亚欧板块和太平洋板块的交界处
C. 位于印度洋板块和亚欧板块的交界处D. 位于环印度洋火山地震带上
30. 下图为三中初二地理实践社的同学针对地震而提出的“防震避险”的建议,不合理的是( )
A. B. C. D.
【答案】29. C 30. D
【解析】
【29题详解】
从图中可知,泸定县位于位于印度洋板块和亚欧板块的交界处,板块运动活跃,容易发生地震,C正确,ABD错误;故选C。
30题详解】
平时学校防震演练,可以提高同学对地震的应变能力,容易发生地震的地区可以使用木质等轻质材料修建房屋,较少房屋倒塌对人们的伤害,修建房屋时,可以在房屋放置弹簧、橡胶等减震装置,减少地震带来的灾害,ABC不符合题意;在户外可以抱住电线杆,容易有电线掉落触电的危险,D符合题意。故选D。
【点睛】当地震发生时,如果条件允许,应及时有序撤到安全的空旷地带,如果不能及时撤离,可以暂时躲在小开间的墙角。
二、综合题,每空1分,共20分。
31. 为强化国家的主权意识,某出版社推出竖版《中华人民共和国全图》,首次将南海诸岛与大陆同比例表示,全景展示了中国陆地和海洋的疆域,为维护中国海洋权益提供了更直观有力的证据。读图和材料,我国疆域示意图,完成下列问题。
探究一中国的海域管辖
毗邻中国的海域总面积约为470万平方千米,其中,根据《联合国海洋法公约》的规定,我国主张管辖的海域面积约为300万平方千米。
(1)我国领土的最南端是____,它位于我国四大海域中的____,中国在此投放有主权碑,军舰和海警执法船不定期到这里巡航。
(2)图中②是我国最大岛屿____岛,与____省隔海相望。
探究二中国海洋权益的维护
中日两国隔海相望。2022年4月15日,日本原子能规制委员会基本结束对福岛第一核电站核污染水排海计划的安全性审查,原则上同意东京电力公司提交的核污染水排海方案,引发日本居民及附近国家的强烈反对。
(3)你同意日本核废水排海吗?写出你的看法并说明原因。
【答案】(1) ①. 曾母暗沙 ②. 南海
(2) ①. 台湾 ②. 福建
(3)不同意;日本核污染水排海会污染海水,进而污染海洋水产品;我国与日本距离较近,这种缺乏全球意识和责任感的行径,最终也会损害我国的海洋利益。
【解析】
【分析】本题以我国的疆域图为材料,设置三道小题,涉及我国领土四端、海洋国土等相关知识,考查学生对相关知识的掌握程度。
【小问1详解】
我国领土最东端位于黑龙江省黑龙江与乌苏里江主航道中心线的汇合处;我国领土最西端位于在新疆帕米尔高原上;我国最北端位于黑龙江省漠河市北端的黑龙江主航道中心线上;我国最南端为海南省南沙群岛中的曾母暗沙,曾母暗沙位于我国四大海域中的南海。
【小问2详解】
读图分析,②是我国最大的岛屿—台湾岛,是我国面积最大的岛屿,东海岸直接面临太平洋,是我国领土不可分割的一部分,与福建省隔海相望。
【小问3详解】
不同意日本将核污染水排海。日本是我国的邻国,距离较近,这种缺乏全球意识和责任感的行径,最终也会损害我国的海洋利益。另外,日本核污染水排海会污染海水,进而污染海洋水产品,危害人体健康。
32. 读下图,完成下列问题。
(1)判断图1中的气候类型。A:____;B:____。
(2)若海口、漠河、吐鲁番、拉萨为图2中的四城市,则海口对应的气候统计图应为____。
(3)从图2的可看出,与冬季气温相比较,我国夏季气温的主要分布特点是____。
(4)甲地与其他三地相比,1月气温比较高,其主要的影响因素是____,丙地和北京相比,全年降水稀少,主要影响因素是____。
【答案】32. ①. 温带大陆性气候 ②. 温带季风气候
33. 甲 34. 除青藏高原外,普遍高温
35. ①. 纬度位置 ②. 海陆位置
【解析】
【分析】本大题以我国的气候类型分布图和四城市气候资料图为材料设置试题,涉及我国气候类型的分布以及气候特征等相关内容,考查学生对相关知识的掌握程度以及材料分析能力,培养学生地理思维素养。
【小问1详解】
由图可知,图1中A地位于我国非季风区,远离海洋,降水稀少,为温带大陆性气候;B地位于东部季风区,为温带季风气候。
【小问2详解】
根据图2气温和降水特征可知,甲为热带季风气候,乙是高原山地气候,丙是温带大陆性气候,丁是温带季风气候。海口对应甲,漠河对应丁,吐鲁番对应丙,拉萨对应乙。
【小问3详解】
由图2可知,我国冬季气温南北差异很大,与冬季相比,我国夏季气温的主要分布特点是除青藏高原外,南北普遍高温。
【小问4详解】
由图可知,甲地与其他三地相比,1月气温比较高,其主要的影响因素是纬度位置,纬度越低气温越高。丙地和北京相比,全年降水稀少,主要影响因素是海陆位置,降水分布特征沿海多,内陆少。
33. 某学校开展了“水土流失与植被的关系探究及其利用价值的发掘”研究性学习,读图文材料完成活动报告。
材料一:历史上,黄土高原曾经植被繁茂,沟壑稀少。后来,植被逐渐遭到破坏,水土流失越来越严重,形成了如今千沟万壑的景观。
材料二:20世纪50年代和80、90年代长江流域某些地理要素的变化。
(1)【观察发现】图中是从黄河水中采取的水样,其浑浊程度不同,较浑浊的水样取自黄河____(填“上”或“中”)游河段,反映了黄河上、中游泥沙含量情况是____。
(2)【观察发现】阅读材料二,近年来长江上游森林破坏严重,导致水土流失现象严重。长江上游流域水土流失对生态环境的影响有( )(多选题,填选项字母)。
A. 植物种类增加
B. 土壤肥力下降
C. 涵养水源能力下降
D. 泥沙淤积河道和湖泊
E. 增加降水量,引发滑坡、泥石流
(3)【观察发现】图中A、B处为中国两个大型水利枢纽,其中A为____水利枢纽。
(4)【观察反思】有同学找到了这两条河流的下游的图片,但没有标明,你能根据图片判断出河流吗?请判断河流名称,并说明理由。
甲河是____,理由是____。
乙河是____,理由是____。
【答案】(1) ①. 中 ②. 上游含沙量较小,中游含沙量较大 (2)BCD
(3)三峡 (4) ①. 黄河 ②. 地上河(或有凌汛现象) ③. 长江 ④. 水运发达(或江阔水深)
【解析】
【分析】本题以“水土流失与植被的关系探究及其利用价值的发掘”研究性学习为材料设置试题,涉及黄河和长江的水土流失、水能资源的开发、自然灾害等知识点,考查学生读图能力和分析问题和解决问题的能力,培养学生地理思维素养。
【小问1详解】
由黄河流域图可知,黄河水较浑浊的水样取自黄河中游,由于黄河中游流经黄土高原,水土流失严重,所以黄河中游泥沙含量大,上游含沙量较小。
【小问2详解】
长江上游流域水土流失会带走地表肥沃的土壤,使土壤肥力下降;水土流失,还会引发滑坡、泥石流等地质灾害,破坏生态环境,使植物种类减少,土壤涵养水源能力下降;随着水流速度减慢,泥沙沉积下来会淤积河道和湖泊,造成洪涝灾害;水土流失不会增加降水量。A、E错误,B、C、D正确,故选BCD。
【小问3详解】
黄河、长江都发源于我国第一阶梯上的青藏高原,流经我国地势的三级阶梯,由于黄河、长江的上游都流经阶梯交界处,水流落差大,水能资源丰富,所以黄河和长江水能资源主要集中在上游。由图可知,A为我国最大的水利枢纽——三峡水利枢纽。
【小问4详解】
仔细观察图片可知,甲河流在下游地区形成地上河,且有结冰期,形成凌汛,据此可知甲河流是黄河;乙河流下游江阔水深,有船只经过,说明这里河运发达,据此可推知乙河流是长江。
流域水土面积
森林覆盖率
主要湖泊蓄水容积
湖泊面积
50年代
36.38万平方千米(1957年)
22%(1957年)
洞庭湖293亿立方米
洞庭湖4300平方千米
80、90年代
79.94万平方千米(1986年)
10%
洞庭湖174亿立方米
洞庭湖2600平方千米
相关试卷
这是一份辽宁省朝阳市第一中学燕都分校2023——2024学年八年级上学期期中质量检测地理试卷,共10页。试卷主要包含了综合题,每空1分,共20分等内容,欢迎下载使用。
这是一份辽宁省盘锦市2022—2023学年七年级下学期期末质量检测地理试卷(原卷版+解析版),文件包含精品解析辽宁省盘锦市20222023学年七年级下学期期末质量检测地理试卷原卷版docx、精品解析辽宁省盘锦市20222023学年七年级下学期期末质量检测地理试卷解析版docx等2份试卷配套教学资源,其中试卷共15页, 欢迎下载使用。
这是一份辽宁省盘锦市2023-2024学年八年级上学期期末质量检测地理试卷(原卷版+解析版),文件包含精品解析辽宁省盘锦市2023-2024学年八年级上学期期末质量检测地理试卷原卷版docx、精品解析辽宁省盘锦市2023-2024学年八年级上学期期末质量检测地理试卷解析版docx等2份试卷配套教学资源,其中试卷共17页, 欢迎下载使用。