第一二单元月考试题-2023-2024学年四年级数学下册人教版
展开
这是一份第一二单元月考试题-2023-2024学年四年级数学下册人教版,共15页。试卷主要包含了选择题,填空题,判断题,计算题,解答题等内容,欢迎下载使用。
一、选择题
1.观察下图,从( )面看到的形状是.
A.上面B.前面C.左面
2.下式先算减法的是( )
A.800﹣400÷200B.(800﹣400)÷200C.800÷400﹣200
3.下面各式中,去掉小括号后运算顺序不变的是( )。
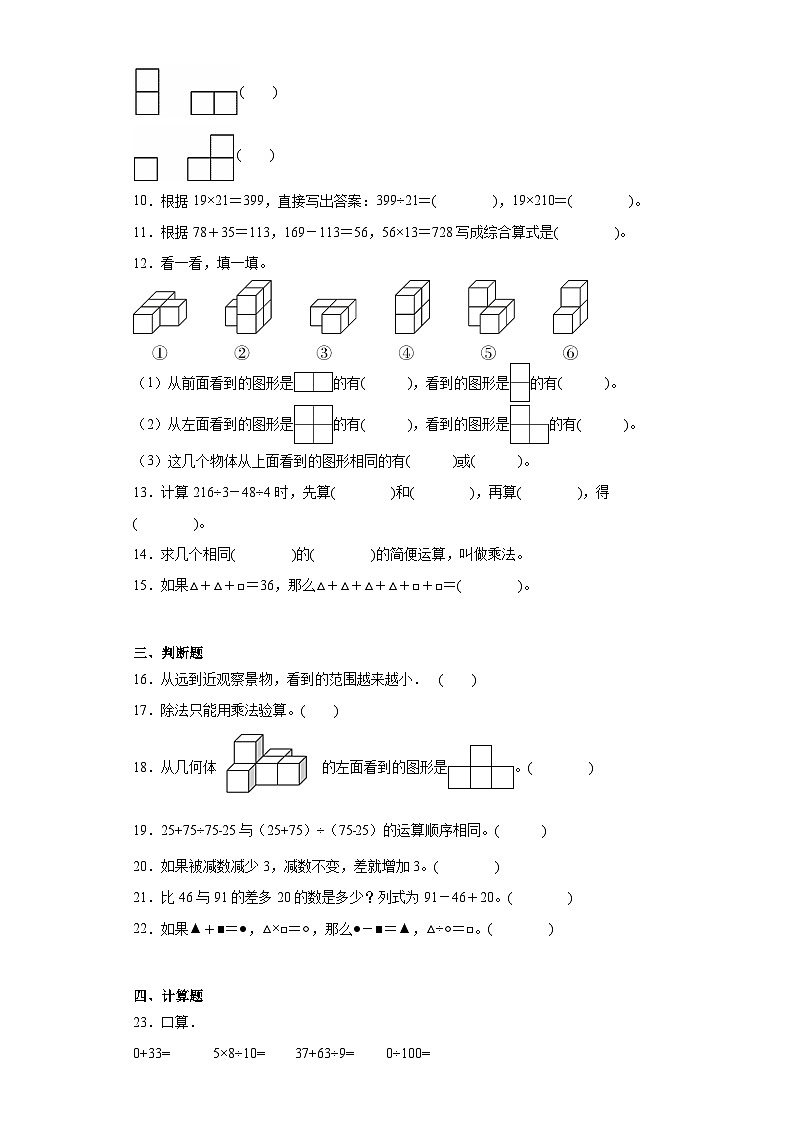
A.402-(23+15)×4B.49×(18+12)C.50+(235×7)
4.的计算结果是( )。
A.9B.12C.8
5.从正面看是,左面看是 ,这个物体最少由( )小正方体摆成.
A.4B.6C.7
6.在计算(320+480÷8)×5时,应先算( )。
A.320+480B.480÷8C.320×5
7.下面说法错误的是( )。
A.0不能作除数
B.求几个加数和的简便运算,叫乘法。
C.被减数-减数=差
二、填空题
8.学校武术表演队排成一个实心方阵表演“中国功夫”,最外层每边16人。最外层一共有( )人,一共有( )名学生。
9.下面的图形分别是从哪个位置看到的?
( )
( )
10.根据19×21=399,直接写出答案:399÷21=( ),19×210=( )。
11.根据78+35=113,169-113=56,56×13=728写成综合算式是( )。
12.看一看,填一填。
(1)从前面看到的图形是的有( ),看到的图形是的有( )。
(2)从左面看到的图形是的有( ),看到的图形是的有( )。
(3)这几个物体从上面看到的图形相同的有( )或( )。
13.计算216÷3-48÷4时,先算( )和( ),再算( ),得( )。
14.求几个相同( )的( )的简便运算,叫做乘法。
15.如果△+△+□=36,那么△+△+△+△+□+□=( )。
三、判断题
16.从远到近观察景物,看到的范围越来越小. ( )
17.除法只能用乘法验算。( )
18.从几何体的左面看到的图形是。( )
19.25+75÷75﹣25与(25+75)÷(75﹣25)的运算顺序相同。( )
20.如果被减数减少3,减数不变,差就增加3。( )
21.比46与91的差多20的数是多少?列式为91-46+20。( )
22.如果▲+■=●,△×□=○,那么●-■=▲,△÷○=□。( )
四、计算题
23.口算.
0+33= 5×8÷10= 37+63÷9= 0÷100=
89-23-17= 120÷4×3= 64-64= 56÷(4×2)=
24.计算下面各题,并利用乘、除法各部分间的关系进行验算。
408×29= 299÷23=
25.用递等式计算下面各题。
615÷15-4×3 12+34×56+7+89 510+50×96÷24
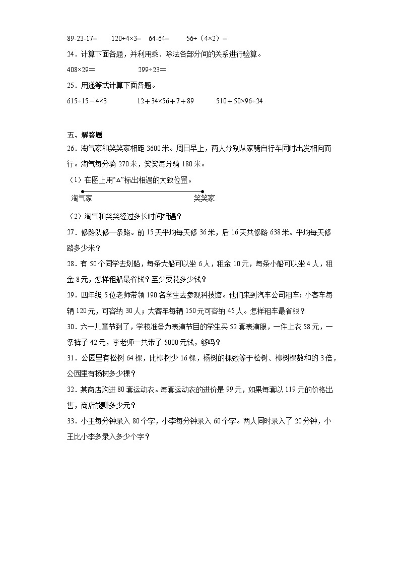
五、解答题
26.淘气家和笑笑家相距3600米。周日早上,两人分别从家骑自行车同时出发相向而行。淘气每分骑270米,笑笑每分骑180米。
(1)在图上用“△”标出相遇的大致位置。
(2)淘气和笑笑经过多长时间相遇?
27.修路队修一条路。前15天平均每天修36米,后16天共修路638米。平均每天修路多少米?
28.有50个同学去划船,每条大船可以坐6人,租金10元,每条小船可以坐4人,租金8元,怎样租船最省钱?至少要花多少钱?
29.四年级5位老师带领190名学生去参观科技馆。他们来到汽车公司租车:小客车每辆120元,可容纳30人;大客车每辆150元可容纳45人。怎样租车最省钱?
30.六一儿童节到了,学校准备为表演节目的学生买52套表演服,一件上衣58元,一条裤子42元,李老师一共带了5000元钱,够吗?
31.公园里有松树64棵,比柳树少16棵,杨树的棵数等于松树、柳树棵数和的3倍,公园里有杨树多少棵?
32.某商店购进80套运动衣。每套运动衣的进价是99元,如果每套以119元的价格出售,商店能赚多少元?
33.小王每分钟录入80个字,小李每分钟录入60个字。两人同时录入了20分钟,小王比小李多录入多少个字?
参考答案:
1.C
【详解】略
2.B
【详解】试题分析:分析选项中的运算,找出先算减法的运算即可.
解:A,800﹣400÷200有除法和减法,应先算除法再算减法,即:
800﹣400÷200,
=800﹣2,
=798;
B,(800﹣400)÷200有小括号,应先算小括号里面的减法,再算括号外的除法,即:
(800﹣400)÷200,
=400÷200,
=2;
C,800÷400﹣200,有除法和减法,应先算除法再算减法,即:
800÷400﹣200,
=2﹣200,
=﹣198.
只有B先算减法.
故选B.
点评:1.一个算式里,如果含有两级运算,要先做第二级运算,后做第一级运算.
2.一个算式里,如果有括号,要先算小括号里的.
3.C
【分析】根据有括号的先算括号里面的这一运算顺序,分析各个选项中的算式去掉括号后的算式是否与原来的相同,找出运算顺序不同的即可。
【详解】A.402-(23+15)×4
=402-38×4
=402-152
=250
402-23+15×4
=402-23+60
=379+60
=439
B.49×(18+12)
=49×30
=1470
49×18+12
=882+12
=894
C.50+(235×7)
=50+1645
=1695
50+235×7
=50+1645
=1695
故答案为:C
【点睛】本题主要考查四则混合运算的计算方法,注意有括号的运算顺序。
4.A
【分析】计算时,先算小括号里面的减法,再算括号外面的除法,据此解答。
【详解】
故答案为:A
【点睛】本题考查整数四则混合运算,有括号时,先算括号里面的。
5.A
【详解】试题分析:由正面看和左面看得这个几何体共有2层,再分别求出每一行和每一列最少的正方体的个数,相加即可.
解:根据正面看的图形可得:这个正方体最少有3列,2层,最右边一列最少有2个正方体,前2列最少有1个正方体,
根据左面看的图形可得:这个正方体最少有3列,2层,最后边一行最少有2个正方体,中间一行最少有1个正方体,最前边最少有1个正方体;
则构成这个立体图形的小正方体最少有2+1+1=4个;
故选A.
【点评】此题考查了学生对三视图掌握程度和灵活运用能力,同时也体现了对空间想象能力方面的考查.如果掌握口诀“俯视图打地基,主视图疯狂盖,左视图拆违章”就更容易得到答案.
6.B
【解析】略
7.B
【分析】(1)0可以作被除数,但不能作除数。
(2)求几个相同加数和的简便运算叫做乘法。
(3)根据减法各部分之间的关系可知,被减数-减数=差,被减数-差=减数。
(4)根据加法各部分之间的关系可知,加数+另一个加数=和,则和-一个加数=另一个加数。
【详解】A.0不能作除数,原说法正确;
B.求几个相同加数和的简便运算,叫乘法。原说法错误;
C.被减数-减数=差,原说法正确;
故答案为:B
【点睛】本题主要考查加减法各部分之间的关系以及乘法的意义,需熟练掌握。
8. 60 256
【分析】最外层一共的人数=每边的人数×4-4;实心方阵的总人数=每边的人数×每边的人数,依此计算。
【详解】16×4-4
=64-4
=60(人)
16×16=256(人)
即最外层人数有60人,整个方阵一共有256名同学。
【点睛】熟练掌握方阵问题的计算是解答此题的关键。
9. 上面 正面
【详解】略
10. 19 3990
【分析】根据乘法各部分间的关系:积=因数×因数,因数=积÷另一个因数,可得:399÷21=19;
根据积的变化规律:两个数相乘,一个因数不变,另一个因数乘几或除以几(0除外),积也乘几或除以相同的数,可得:19×210=3990。
【详解】根据19×21=399,可得:399÷21=19,19×210=3990。
【点睛】此题考查的目的是理解掌握乘法各部分之间的关系、以及积的变化规律的灵活应用。
11.[169-(78+35)]×13=728
【分析】根据题意可知,此题是先算加法,再算减法,最后算乘法,四则混合运算的计算顺序是先算乘除法,再算加减法,当有中括号时,应先算小括号里面的,再算中括号里面的,最后算中括号外面的;依此根据混合运算的计算顺序列出综合算式即可。
【详解】根据分析可知,78+35=113,169-113=56,56×13=728写成综合算式是[169-(78+35)]×13=728。
【点睛】熟练掌握混合运算的计算顺序,是解答此题的关键。
12. ①③ ④⑥ ②④ ⑤⑥ ②③⑤ ④⑥
【分析】从不同角度方向观察物体,观察到的结果可能相同,也可能不相同。
【详解】(1)从前面看到的图形是的有①③,看到的图形是的有④⑥。
(2)从左面看到的图形是的有②④,看到的图形是的有⑤⑥。
(3)这几个物体从上面看到的图形相同的有②③⑤或④⑥。
【点睛】本题考查了从不同方向观察物体,要有一定空间想象能力。
13. 216÷3 48÷4 减法 60
【分析】根据整数四则混合运算的顺序,同时运算两个除法,再算减法,由此计算出结果即可。
【详解】216÷3-48÷4
=72-12
=60
计算216÷3-48÷4时,先算216÷3和48÷4,再算减法,得60。
【点睛】本题考查了简单的四则混合运算,计算时先理清楚运算顺序,根据运算顺序逐步求解即可。
14. 加数 和
【详解】求几个相同加数的和的简便运算,叫做乘法。相乘的两个数叫做因数,乘得的数叫做积。例如:求5个10的和,列式为:10×5=50,其中10和5叫做乘数,50叫做积。
15.72
【分析】把该式写成(△+△+□)+(△+△+□),然后代入即可求值。
【详解】如果△+△+□=36,那么
△+△+△+△+□+□
=(△+△+□)+(△+△+□)
=36+36
=72
【点睛】本题的解题关键是找出计算式△+△+△+△+□+□是△+△+□=36的两倍关系。
16.正确
【详解】略
17.✕
【解析】略
18.√
【分析】观察可知,从左面看到的图形是2层,下层有3个小正方形,上层有1个小正方形,居中;据此画出这个图形从左面看到的图形,再判断即可。
【详解】根据分析可知,
从几何体的左面看到的图形是。
故答案为:√
【点睛】本题考查了从不同的方向观察物体,需要学生有较强的空间想象和推理能力。
19.×
【详解】试题分析:25+75÷75﹣25是先算除法,再按照从左到右计算;(25+75)÷(75﹣25)先同时计算两个小括号里面的加法和减法,再算括号外的除法,由此进行求解.
解:25+75÷75﹣25
=25+1﹣25
=26﹣25
=1
是先算除法,再算加法,最后算减法;
(25+75)÷(75﹣25)
=100÷50
=2
是先同时计算两个小括号里面的加法和减法,再算括号外的除法;
两个算式的计算顺序不同,原题说法错误.
故答案为×.
【点评】1、如果是同一级运算,一般按从左往右依次进行计算;2、如果既有加减、又有乘除法,先算乘除法、再算加减;3、如果有括号,先算括号里面的.
20.×
【分析】根据被减数减数差,被减数减少3,减数不变,即(被减数-3)-减数,根据计算法则,得出差的变化,进行判断。
【详解】被减数减数差,
(被减数-3)-减数
被减数减数
差
所以如果被减数减少3,减数不变,差就减少3,所以原题说法错误。
故答案为:
【点睛】本题主要考查了整数的减法,需要学生正确理解被减数、减数和差的关系。
21.√
【分析】根据题意,46与91的差就是91-46,再加20即是要求的数。
【详解】据分析可知:
比46与91的差多20的数是多少?
列式为:91-46+20,此题表示正确。
故答案为:√
【点睛】完成此题,要注意题中体现运算顺序和运算方法的关键词。
22.×
【分析】根据在加法中:和=加数+加数,所以加数=和-另一个加数,乘法中:积=因数×因数,所以因数=积÷另一个因数,进行解答即可。
【详解】如果▲+■=●,△×□=○,那么●-■=▲,●-▲=■,○÷△=□,○÷□=△,
所以原题的说法错误。
故答案为:×
【点睛】解答此题应正确理解加减、乘除的互逆关系,能根据实例,进行灵活解答。
23.33 4 44 0
49 90 0 7
【详解】略
24.11832;13
【分析】(1)三位数乘两位数,相同数位对齐,从个位乘起,用第二个因数的每一位数分别与第一个因数相乘,用哪一位上的数去乘,乘得的积的末位就与哪一位对齐,再把两次乘得的积相加;
(2)除数是两位数的除法的笔算法则:从被除数的高位数起,先看被除数的前两位;如果前两位比除数小,就要看前三位;除到被除数的哪一位,商就写在那一位的上面;余下的数必须比除数小。
(3)乘除法各部分间的关系:因数×因数=积,一个因数=积÷另一个因数;被除数÷除数=商,被除数=商×余数,除数=被除数÷商;据此进行验算即可。
【详解】408×29=11832
验算:
299÷23=13
验算:
25.29;2012;710
【分析】615÷15-4×3,先算除法和乘法,再算减法;
12+34×56+7+89,先算乘法,再从左到右的顺序依次计算;
510+50×96÷24,先算乘法,再算除法,后算加法。
【详解】615÷15-4×3
=41-12
=29
12+34×56+7+89
=12+1904+7+89
=1916+7+89
=1923+89
=2012
510+50×96÷24
=510+4800÷24
=510+200
=710
26.(1)图见详解(2)8分钟
【分析】(1)因为淘气的速度大于笑笑的速度,所以相遇点在中点偏向笑笑那一方,据此画图即可。
(2)求淘气和笑笑经过多长时间相遇,用总路程除以速度和即可。
【详解】(1)画图如下:
(2)3600÷(270+180)
=3600÷450
=8(分钟)
答:淘气和笑笑经过8分钟相遇。
【点睛】解答此题应根据速度、时间、路程三者之间的关系进行解答;相遇时间=路程÷速度和。
27.38米
【分析】由前15天平均每天修36米,根据乘法的意义可知,前15天修了36×15米,则15+16=31天共修了36×15+638米,根据除法的意义可知,这个修路队平均每天修路:(36×15+638)÷(15+16)米,解答出来即可。
【详解】(36×15+638)÷(15+16)
=(540+638)÷31
=1178÷31
=38(米)
答:这个修路队平均每天修路38米。
【点睛】完成本题的依据为乘法与除法的意义,乘法与除法互为逆运算。
28.(1)租7条大船2条小船刚好坐满
(2)租7条大船2条小船最省钱,至少要花86元钱。
【详解】(1)50÷6=8(条)……2(人)
答:租7条大船2条小船刚好坐满
(2)7×10+2×8
=70+16
=86(元)
答:租7条大船2条小船最省钱,至少要花86元钱。
29.3辆大客车和2辆小客车
【分析】根据题干,可以先算出大客车和小客车平均每人要花的钱数,进行比较,120÷30=4(元),150÷45=3(元)……15(元),大客车便宜,尽量多租大客车,再根据人数讨论解答即可。
【详解】120÷30=4(元)
150÷45=3(元)……15(元)
大客车便宜,尽量多租大客车。
(5+190)÷45
=195÷45
=4(辆)…15(人)
租4辆大客车1辆小客车
可乘人数:45×4+30
=180+30
=210(人)
需要钱数:
150×4+120
=600+120
=720(元)
租3辆大客车2辆小客车
3×45+30×2
=135+60
=195(人)
需要钱数:
150×3+120×2
=450+240
=690(元)
720>690
答:租3辆大客车和2辆小客车。
【点睛】本题考查学生对租船问题的掌握。在解决此类题目时,要注意尽量不空座位,这样才能做到最省钱。
30.不够
【分析】先计算出每套衣服的单价,一套衣服即为一件上衣加一条裤子。再×52计算出52套衣服的总价,再和5000元钱作比较,据此解答即可。
【详解】(58+42)×52
=100×52
=5200(元)
5200元>5000元
答:李老师带了5000元钱,不够。
【点睛】本题考查三位数乘两位数的进位乘法,要求熟练掌握计算方法并能灵活应用。
31.(64+16+64)×3=432(棵)
【详解】略
32.1600元
【分析】根据题意,先计算出每套的利润,用出售价减去进价,再用乘法计算出80套的利润,据此解答。
【详解】
答:商店能赚1600元。
【点睛】熟练掌握单价、数量、总价之间的关系并灵活运用是解答本题的关键。
33.400个
【分析】先求出小王每分钟比小李多录入的字数,再乘上时间,就可以求出在这20分钟内小王比小李多录入的字数。
【详解】根据分析可得:
(80-60)×20
=20×20
=400(个)
答:小王比小李多录入400个字。
【点睛】本题的思路是先计算出每分钟多录的字数,再乘上时间,就是总的多录入的字数。
相关试卷
这是一份第一二单元月考试题-2023-2024学年四年级数学下册人教版,共13页。试卷主要包含了选择题,填空题,判断题,计算题,解答题等内容,欢迎下载使用。
这是一份第一二单元月考试题-2023-2024学年四年级数学下册人教版,共13页。试卷主要包含了选择题,填空题,判断题,计算题,解答题等内容,欢迎下载使用。
这是一份第一二单元月考试题-2023-2024学年四年级数学下册人教版.1,共12页。试卷主要包含了选择题,填空题,判断题,计算题,解答题等内容,欢迎下载使用。

