湖北省武汉市武珞路中学2023-2024学年七年级上学期期中道德与法治试题(原卷版+解析版)
展开
这是一份湖北省武汉市武珞路中学2023-2024学年七年级上学期期中道德与法治试题(原卷版+解析版),文件包含精品解析湖北省武汉市武珞路中学2023-2024学年七年级上学期期中道德与法治试题原卷版docx、精品解析湖北省武汉市武珞路中学2023-2024学年七年级上学期期中道德与法治试题解析版docx等2份试卷配套教学资源,其中试卷共18页, 欢迎下载使用。
一、单项选择题(共14题,每题2分,共28分)
1. 中学生活为我们发展提供了多种机会。下列做法属于抓住发展机会的有( )
①主动改正缺点,塑造一个完美的我 ②在集体生活中涵养品格和丰富个性
③随时调整人生目标,实现自我超越 ④积极参加社团活动,培养兴趣爱好
A. ①②B. ①③C. ②④D. ③④
【答案】C
【解析】
【详解】本题考查对成长礼物的理解。
②④:中学生活提供了发展自我的多种机会。集体生活,涵养我们的品格,丰富我们的个性;新的课程,引领我们探索新的知识领域;丰富多彩的社团活动,给我们提供发展兴趣的平台;各种各样的社会实践,为我们打开认识社会之门……故②④说法正确;
①:世界上没有完美的人,故①说法错误;
③:随时调整人生目标的说法过于绝对,故说法错误;
故本题选C。
2. 对图中失落的男孩,下列劝说最合适的是( )
A. 现实常常会把梦想打败,我们无能为力B. 少年的梦想是一种臆想,可望而不可即
C. 梦想即使实现不了,也能引领前进的方向D. 只要有梦想,就能飞上更高更辽阔的蓝天
【答案】C
【解析】
【详解】本题考查对实现梦想的认识和理解。
C:材料中的男孩,即使没有实现梦想,但是梦想对他的发展也有作用,指引了他前进的方向,故C说法正确;
A:这是一种消极被动的心态,故说法错误;
B:这贬低了梦想的存在,故说法错误;
D:只要……就说法过于绝对,故说法错误;
故本题选C。
3. 邀请老战士走进校园,讲述他们亲历的红色故事;运用电影片段解读党史,让学生对党的百年历程更加可知可感;组织学生参观革命纪念馆、历史博物馆,在历史文物和互动体验中感悟党的初心使命……开展这些主题教育活动( )
①表明学习不仅局限在学校,可以从一切经历中学习
②说明探究发现体验和感悟比接受和掌握更重要
③有利于激发学生爱国爱党爱社会主义的情感
④说明学习科学文化知识是中学阶段的重要任务
A. ①③B. ②④C. ①④D. ②③
【答案】A
【解析】
【详解】本题考查对学习的认识和理解。
①③:开展上述主题教育活动,表明学习不仅局限在学校,可以从一切经历中学习;有利于激发学生爱国爱党爱社会主义的情感,故①③说法正确;
②:探究发现体验和感悟与接受和掌握都重要,故②说法错误;
④:材料体现出的是社会实践活动,故④说法错误;
故本题选A。
4. 连续四年参加《中国诗词大会》,获得第四季总冠军的陈更说:“我不是学霸,智商也不比别人高,只是我更刻苦,更努力。”下列诗句能形容她夺冠之路的是( )
①业精于勤荒于嬉 ②留取丹心照汗青 ③先天下之忧而忧 ④梅花香自苦寒来
A. ①②B. ①④C. ②③D. ③④
【答案】B
【解析】
【详解】本题考查努力的知识。
①④:材料中陈更说夺冠是因为刻苦努力,业精于勤荒于嬉强调学习要刻苦奋进,梅花香自苦寒来强调经历风霜苦难,与困难作斗争才会有所成就,故①④说法符合题意;
②:留取丹心照汗青强调爱国忠贞之情,故②不符合题意;
③:先天下之忧而忧说明心怀天下,以天下为先的博大胸怀和爱国热情,故③不符合题意;
故本题选B。
5. 因为热爱,所以坚持。今年已经70岁的徐安玲从中央美院中国画专业顺利毕业还获得双学士学位,从小喜爱国画的徐安玲坚持自己的兴趣,付出常人难以想象的辛苦,终于圆梦。徐安玲奶奶的经历启示我们( )
A. 树立终身学习的观念就能实现人生理想B. 学习没有艰苦,只有享受
C. 只有在社会中的学习才是最有成就的D. 学会学习,要发现并保持对学习的兴趣
【答案】D
【解析】
【详解】本题考查对学会学习的认识和理解。
D:题文中,徐安玲奶奶的经历启示我们要学会学习,要善于发现并保持对学习的兴趣,,拥有自信,故D说法正确;
A:树立终身学习的观念有利于实现人生理想,但不是一定,故A说法错误;
B:学习是一个苦乐交织的过程,故B说法错误;
C:最有成就的说法过于绝对,故C说法错误;
故本题选D。
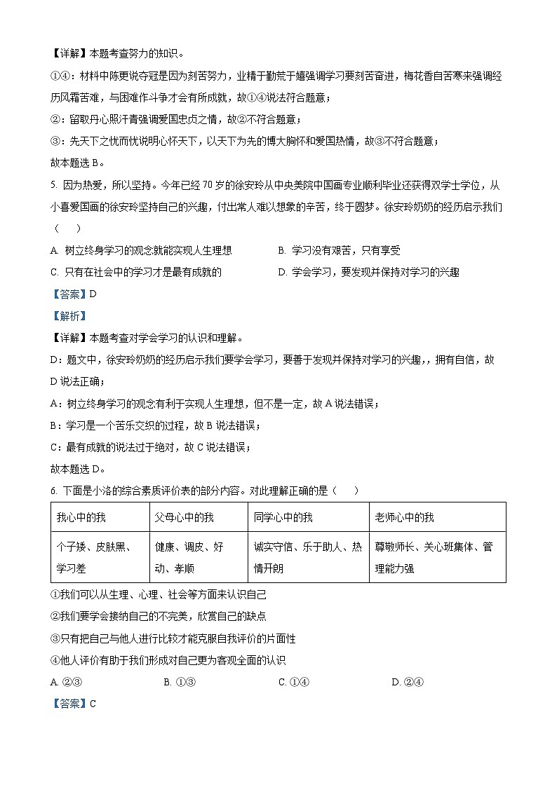
6. 下面是小洛的综合素质评价表的部分内容。对此理解正确的是( )
①我们可以从生理、心理、社会等方面来认识自己
②我们要学会接纳自己的不完美,欣赏自己的缺点
③只有把自己与他人进行比较才能克服自我评价的片面性
④他人评价有助于我们形成对自己更为客观全面的认识
A. ②③B. ①③C. ①④D. ②④
【答案】C
【解析】
【详解】本题考查对正确认识自己的认识和理解。
①④:正确认识自己,可以通过自我观察、与他人比较、他人对自己的态度和评价来实现。题文中,小洛的综合素质评价告诉我们,可以从生理、心理、社会等方面来认识自己;体现了他人评价有助于我们形成对自己更为客观全面的认识,故①④说法正确;
②:我们要学会接纳自己的不完美,欣赏自己的优点,故②说法错误;
③:只有……才能,这一表述过于绝对,故说法错误;
故本题选C。
7. 世界上有一个人,离你最近也最远,与你最亲也最疏,你常常想起,也最容易忘记——这个人就是你自己。认清自己,才能活得明白,少走弯路。正确认识自己可以( )
A. 促进自我发展,做更好的自己B. 预知未来,取得成功
C. 使我们成为独一无二的个体D. 完全通过自我评价的方式来进行
【答案】A
【解析】
【详解】本题考查正确认识自己的意义。
A:认清自己,才能活得明白,少走弯路,说明促进自我发展,做更好的自己,故A说法正确;
B:正确认识自己并不能预知未来,故B错误;
C:我们本身就是独一无二的个体,故C错误;
D:“完全”说法太绝对,故D错误;
故本题选A。
8. 在央视《经典咏流传》中播放的一首孤独了300年的励志小诗《苔》,一夜感动千万人。“白日不到处,青春恰自来。苔花如米小,也学牡丹开。”“苔”给我们的启示有( )
①要学会欣赏自己的独特 ②要认识到自己的形象是最好的
③要学会接纳自己的全部 ④要善于掩饰自己的不足
A. ①②B. ③④C. ①③D. ②④
【答案】C
【解析】
【详解】本题考查接纳自己。
①③:《苔》这首诗启示我们要接纳和欣赏自己,要学会接纳自己的全部,要学会欣赏自己的独特,故①③说法正确;
②:人无完人,“最好的”说法太绝对,故②错误;
④:要改正自己的不足,故④错误;
故本题选C。
9. “近朱者赤,近墨者黑”“莲生麻中,不扶而直;白沙在涅,与之俱黑”“益友当亲,损友当绝”等等这些名言都启示我们( )
A. 拥有友谊是一件很幸福的事情B. 朋友丰富了我们的生活经历
C. 朋友对人影响很大,应慎重交友D. 朋友就应该相互帮助,有求必应
【答案】C
【解析】
【详解】本题考查交友的原则。
C:“近朱者赤,近墨者黑”“莲生麻中,不扶而直;白沙在涅,与之俱黑”这些名言告诉我们朋友对人的影响很大,“益友当亲,损友当绝”告诉我们要慎重结交朋友,交朋友要讲原则,乐交益友,不交损友,C说法正确;
AB:这两个选项表述的内容与题干的主旨不符,排除;
D:帮朋友的忙也要分辨是非,违反道德与法律的忙不能帮,排除;
故本题选C。
10. 友谊像一棵慢慢生长的植物,需要精心养护,经受风雨的洗礼、时间的磨砺。下列观点,最能体现“呵护友谊”的是( )
A. 友谊的小船要说翻就翻B. 要学会正确对待交友中受到的伤害
C. 乐交诤友,不交损友D. 建立友谊需要开放自己
【答案】B
【解析】
【详解】本题考查建立与呵护友谊。
B:依据教材知识,呵护友谊,需要用心去关怀对方,需要学会尊重对方,需要学会正确处理冲突,需要学会承受并正确对待交友中受到的伤害。B说法正确;
A:没有认识到呵护友谊的作用,学会呵护友谊,友谊的小船不会说翻就翻,A说法错误;
C:体现的是交友的要求,C说法与题不符;
D:体现的是建立友谊的方法,D说法与题不符;
故本题选B。
11. 下表中对所列行为的点评正确的是( )
A. ①B. ②C. ③D. ④
【答案】B
【解析】
【详解】本题考查对学习的认识和理解。
①:王洋认真分析各学科不足之处,并找到了改进方法,这说明了学习要掌握科学的学习方法。独学而无友,则孤陋而寡闻,这告诉我们要善于运用不同的学习方式,故①说法错误;
②:苏炳添没有盲目听从他人的建议,而是扬长避短,取得了成功。役其所长,则事无废功;避其所短,则世无弃材矣,这就是强调了学会扬长避短,故②说法正确;
③:晓蓉只看到了自己的缺点,而没有看到自己的优点,这是不能正确认识自己的表现,而不是具有自知之明的表现,故③说法错误;
④:万般皆下品,惟有读书高,这是封建思想,强调了读书学习的唯一性,故说法错误;
故本题选B。
12. 女警齐艳艳在《我是演说家》栏目中演讲《真正的友谊》时谈到“友谊的小船说翻就翻”,她说“有些孩子,就是因为在该翻船的时候没有勇气翻船,违反原则,而造成了终身的悔恨。”这警示我们( )
A. 友谊不是一成不变的,不要与有缺点的人交朋友
B. 建立友谊,需要开放自己和持续的行动
C. 呵护友谊,我们要学会正确处理冲突,宽容对方
D. 友谊不能没有原则,要有果断结束友谊的勇气和智慧
【答案】D
【解析】
【详解】本题考查交友原则。
A:世界上没有十全十美的人,每个人都有自己的优点和缺点,故A说法错误;
BC:观点虽然正确,但与题文主旨交友原则不符,故排除BC;
D:依据题文描述,题文中的关键信息“有些孩子,就是因为在该翻船的时候没有勇气翻船,违反原则,而造成了终身的悔恨”,启示我们友谊不能没有原则,要有关断结束友谊的勇气和智慧,故D说法正确;
故本题选D。
13. “失联”一词频现于网络及报端,成为社会关注的焦点。作为中学生,我们应提高警惕,增强自我保护意识。下列做法符合这一要求的是( )
A. 小强接受推销员调查时,拒绝将住址、电话等信息告诉对方
B. 放学回家时,小华总是喜欢选择偏僻幽静的小路,独自前行
C. 小洁每次外出前总是不告诉家人自己外出的地点、事由
D. 小勇假期经常光顾网吧,喜欢与陌生网友聊天、玩游戏
【答案】A
【解析】
【详解】本题考查网络交往的相关知识。
A:在网络交往中,我们要增强自我保护意识,提高警惕,小强拒绝将住址、电话等信息告诉推销员,是具有自我保护意识的表现,故A说法正确;
B:小华放学喜欢选择偏僻幽静的小路,独自前行,容易发生危险,故B说法错误;
C:小洁外出前应该告诉家人自己外出的地点和事由,故C说法错误;
D:小勇沉迷网络,与陌生人聊天玩游戏,是缺乏自我保护意识、警惕性差的表现,故D说法错误;
故本题选A。
14. 小宇用思维导图的方式将《友谊的天空》的知识进行梳理,请帮他补充完整。( )
A. ①交友的原则 ②友谊的力量 ③澄清友谊
B. ①我的朋友圈 ②交友的原则 ③建立友谊
C. ①友谊的澄清 ②友谊的力量 ③建立友谊
D. ①交友的智慧 ②友谊的澄清 ③交友原则
【答案】A
【解析】
【详解】本题考查友谊的填空的思维导图。
A:根据思维导图,友谊“是什么”应包括友谊的特质、交友的原则;“为什么”应为友谊的力量,怎么交友应该包括澄清友谊、呵护友谊,网络交友等内容,故A说法符合题意;
BCD:选项BCD对思维导图补充错误,故BCD说法错误;
故本题选A。
二、非选择题(共32分)
15. 进入青春期,小雯越来越关注自我,在意周围人对自己的看法。班主任老师说小雯是负责任的班干部,同学却说她是爱打“小报告”的人;邻居说小雯是勤快的孩子,妈妈却认为她很懒。小雯无法确定哪个才是真正的“我”。她为此感到困惑,向好友小佳咨询。小佳说:“走自己的路,不用在意他人评价。”
请你结合所学知识对小佳的观点进行简要辨析。
【答案】小佳的观点是错误的。他人评价是我们认识自己的一面镜子。他人评价有助于形成对自己更为客观、完整、清晰的认识。我们要重视他人的态度与评价,但也要客观冷静分析,既不能盲从,也不能忽视。用理性的心态面对他人的评价,是走向成熟的表现。
【解析】
分析】考点考查:正确对待他人评价
能力考查:调动和运用知识,论证和探究问题
核心素养:健全人格
【详解】第一步:读题,提炼辩题。
观点:走自己路,不用在意他人评价。
第二步:根据所学知识和材料信息,判断观点是错误的;
论据①:他人评价是我们认识自己的一面镜子;
论据②:通过他人评价认识自己的意义及正确做法;
第三步:整合信息,组织答案。
16. 【我学习,我成长】
【情境探究】
下面是七年级学生李强生活中的几处情境,请你运用所学知识帮他回答。
情境一 在课堂上,老师提出问题后,李强先自己思考,然后和小组内同学讨论,最终总结出了答案。
(1)李强通过_____和_____的方式开展了学习。
情境二 刚进入中学,李强还和小学一样,每天都需要被妈妈反复催促才开始学习……
(2)李强没能明白学习需要_____、_____的态度。
情境三 经历第一次考试后,李强发现自己的成绩太差了,便觉得自己一无是处,对于学习他也很逃避……
(3)从发现自己的角度看,李强需要_________。
(4)从学习的角度看,李强应该___________。
【学会学习】
(5)中华文明源远流长,许多有关学习的古训流传至今,这些古训中都蕴含了深刻的道理,请仿照示例,在表格中填上相应的启示。
【答案】16. ①. 自主学习 ②. 合作学习
17. ①. 自觉 ②. 主动
18. 接纳自己,发现自己的长处,主动改正缺点,寻求老师和同学的帮助。
19. 分析原因,制定学习计划,改变学习方法,增强信心,寻求帮助,提高成绩。
20. ①. 学会学习,需要发现并保持对学习的兴趣。 ②. 学会学习,需要善于运用不同的学习方式。
【解析】
【分析】考点考查:对学习的认识、学会学习、发现自己等
能力考查:分析和描述能力
核心素养:健全人格
【小问1详解】
第一步:审设问,明确主体,作答范围及作答角度。
本问的设问主体为学生,需要运用学习的有关知识,从体现类问题的角度分析作答。
第二步:审材料,提取关键词,链接教材知识。
关键词①:在课堂上,老师提出问题后,李强先自己思考→联系自主学习。
关键词②:然后和小组内同学讨论,最终总结出了答案→联系合作学习。
第三步:整合信息,组织答案。
【小问2详解】
第一步:审设问,明确主体,作答范围及作答角度。
本问的设问主体为学生,需要运用学习的有关知识,从体现类问题的角度分析作答。
第二步:审材料,提取关键词,链接教材知识。
关键词:李强进入初中后每天都需要被妈妈反复催促才开始学习→联系需要自觉主动的态度。
第三步:整合信息,组织答案。
【小问3详解】
第一步:审设问,明确主体,作答范围及作答角度。
本问的设问主体为学生,需要运用发现自己的有关知识,从体现类问题的角度分析作答。
第二步:审材料,提取关键词,链接教材知识。
关键词:李强考试失利后觉得自己一无是处→联系接纳自己,发现自己的长处,主动改正缺点,寻求老师和同学的帮助。
第三步:整合信息,组织答案。
【小问4详解】
第一步:审设问,明确主体,作答范围及作答角度。
本问的设问主体为学习,需要运用学习的有关知识,从体现类问题的角度分析作答。
第二步:审材料,提取关键词,链接教材知识。
关键词:李强考试失利后觉得自己一无是处→联系分析原因,制定学习计划,改变学习方法,增强信心,寻求帮助,提高成绩。
第三步:整合信息,组织答案。
【小问5详解】
第一步:审设问,明确主体,作答范围及作答角度。
本问的设问主体为学生,需要运用学会学习的有关知识,从体现类问题的角度 分析作答。
第二步:审材料,提取关键词,链接教材知识。
关键词①:知之者不如好之者,好之者不如乐知者→联系学会学习,需要发现并保持对学习的兴趣。
关键词②:独学而无友,则孤陋而寡闻→联系学会学习,需要善于运用不同的学习方式。
第三步:整合信息,组织答案。
17. 【提高网络素养健康幸福成长】
在日益数字化的时代,网络素养直接关系到孩子的健康和幸福,已经成为国际社会普遍关注的重要议题。
七年级(2)班的同学建立了一个“学习交流群”,大家在群里交流生活及学习心得,探讨学习中遇到的问题。“学习交流群”成了他们依恋的家。
(1)材料说明了网上交往具有哪些特点?
(2)请根据友谊的相关知识完成以下连线题。
情境反映出友谊的相关知识
①考试的时候,小川让我给他递纸条 A.友谊是平等的,双向的
②小美以前跟我形影不离,现在却不再主动跟我说话 B.竞争并不必然伤害友谊
③小晶总是帮助小杰,小杰却从来不帮小晶 C.友谊不是一成不变的
④担心好朋友期中考试超过自己,小伟没有将自己的复习笔记分享给对方 D.友谊不能没有原则
(3)针对青少年网民大多安全意识薄弱的情况,请你给全班同学写一则中学生网上交友倡议书。
【答案】(1)网上交往具有虚拟、平等、自主等特点。
(2)①——D;②——C;③——A;④——B。
(3) ①. 网上交友,需要考虑对自己学习和生活的影响,学会理性辨别、慎重选择。 ②. 虚拟世界的交往,带有很多不确定的因素,我们要有一定的自我保护意识。 ③. 将网上的朋友转化为现实中的朋友,需要慎重。
【解析】
【分析】考点考查:网上交往的特点、友谊的澄清、友谊的特质、网络交往应注意的问题
能力考查:运用所学知识分析问题和解决问题的能力
核心素养:健全人格
【小问1详解】
第一步:审设问,明确主体、作答范围及作答角度。
本题的设问主体为学生, 需要运用网络交友新空间的有关知识,从认知类习题的角度进行作答。
第二步:审材料,提取关键词,链接教材知识。
关键词:大家在群里交流生活及学习心得,探讨学习中遇到的问题。“学习交流群”成了他们依恋的家→可链接具有虚拟、平等、自主等特点。
第三步:整合信息,组织答案
【小问2详解】
本题考查友谊澄清、友谊的特质的相关内容。
①:考试的时候,小川让我给他递纸条,是没有认识到友谊要讲原则,故①和D相连;
②:小美以前跟我形影不离,现在却不再主动跟我说话,是因为友谊不是一成不变的,故②与C相连;
③:小晶总是帮助小杰,小杰却从来不帮小晶 ,小杰没有认识到友谊是平等的、双向的,故③与A相连;
④:担心好朋友期中考试超过自己,小伟没有将自己的复习笔记分享给对方,小伟是没有认识到竞争并不必然伤害友谊,关键是我们对待竞争的态度,故④与B相连。
据此,连线的内容对应为①——D;②——C;③——A;④——B。
【小问3详解】
本题考查网上交友应注意的问题,为开放性试题,答案角度多元化符合题意即可。
我心中的我
父母心中的我
同学心中的我
老师心中的我
个子矮、皮肤黑、学习差
健康、调皮、好动、孝顺
诚实守信、乐于助人、热情开朗
尊敬师长、关心班集体、管理能力强
序号
行为
点评
①
王洋认真分析各学科不足之处,并找到了改进方法
独学而无友,则孤陋而寡闻
②
有人说苏炳添因身高步长吃亏不宜练短跑,但他没有盲目听从,而是扬长避短,最终在奥运男子百米决赛中创造了历史。
役其所长,则事无废功;
避其所短,则世无弃材矣
③
晓蓉学习刻苦,为人踏实可靠。可她总是懊恼自己不能像别人一样大方活泼,这些心理压力最终使她变得畏畏缩缩。
知人者智,自知者明
④
感动中国人物张桂梅老师坚持在大山里办学校,将自己的一生都托付在大山里,甘为人梯,送子成才
万般皆下品,惟有读书高
古训
启示
工欲善其事,必先利其器
学会学习,需要掌握科学的学习方法
知之者不如好之者,好之者不如乐知者
①______
独学而无友,则孤陋而寡闻
②_______
倡议书
同学们:
随着互联网的发展,网络已成为我们学习知识、交流思想、休闲娱乐、结交朋友的重要平台。为了让同学们网上交友更顺利,我特发出以下倡议:
1._______。
2.______。
3.________。
倡议人:×××
相关试卷
这是一份湖北省武汉市武珞路中学2023-2024学年上学期期中八年级道德与法治试题,共5页。
这是一份湖北省武汉市江汉区2022-2023学年七年级上学期期末道德与法治试题(原卷版+解析版),文件包含精品解析湖北省武汉市江汉区2022-2023学年七年级上学期期末道德与法治试题原卷版docx、精品解析湖北省武汉市江汉区2022-2023学年七年级上学期期末道德与法治试题解析版docx等2份试卷配套教学资源,其中试卷共24页, 欢迎下载使用。
这是一份湖北省武汉市汉阳区2023-2024学年七年级上学期期末道德与法治试题(原卷版+解析版),文件包含精品解析湖北省武汉市汉阳区2023-2024学年七年级上学期期末道德与法治试题原卷版docx、精品解析湖北省武汉市汉阳区2023-2024学年七年级上学期期末道德与法治试题解析版docx等2份试卷配套教学资源,其中试卷共18页, 欢迎下载使用。

